XB-ART-58795
Elife
2022 Jan 05;11. doi: 10.7554/eLife.75796.
Show Gene links
Show Anatomy links
Activation by cleavage of the epithelial Na+ channel α and γ subunits independently coevolved with the vertebrate terrestrial migration.
Wang XP
,
Balchak DM
,
Gentilcore C
,
Clark NL
,
Kashlan OB
.
???displayArticle.abstract???
Vertebrates evolved mechanisms for sodium conservation and gas exchange in conjunction with migration from aquatic to terrestrial habitats. Epithelial Na+ channel (ENaC) function is critical to systems responsible for extracellular fluid homeostasis and gas exchange. ENaC is activated by cleavage at multiple specific extracellular polybasic sites, releasing inhibitory tracts from the channel's α and γ subunits. We found that proximal and distal polybasic tracts in ENaC subunits coevolved, consistent with the dual cleavage requirement for activation observed in mammals. Polybasic tract pairs evolved with the terrestrial migration and the appearance of lungs, coincident with the ENaC activator aldosterone, and appeared independently in the α and γ subunits. In summary, sites within ENaC for protease activation developed in vertebrates when renal Na+ conservation and alveolar gas exchange were required for terrestrial survival.
???displayArticle.pubmedLink??? 34984981
???displayArticle.pmcLink??? PMC8791634
???displayArticle.link??? Elife
???displayArticle.grants??? [+]
P30 DK079307 NIDDK NIH HHS , P30 DK120531 NIDDK NIH HHS , R01 DK125439 NIDDK NIH HHS , R01 EY030546 NEI NIH HHS
Species referenced: Xenopus laevis
Genes referenced: fig4 furin gnas grip1
???attribute.lit??? ???displayArticles.show???
|
|
Figure 1. Sequence conservation in epithelial Na+ channel (ENaC) subunits. (A) Space filling model of ENaC (pdb code: 6BQN) with plane indicating position of outer membrane border. The α and γ subunits are white and gray, respectively. The β subunit is colored by domain as indicated in panel B. Intracellular structures are absent in this structural model. (B) Linear model of human ENaC subunits showing domain organization and highlighting position of polybasic cleavage sites and PY motifs. (C) Sequences (Supplementary file 1) were aligned using MUSCLE (Edgar, 2004; Figure 1âsource data 1). Residue symbol sizes are proportional to frequency at a given position. Key features in the sequence are indicated, as are the approximate position of α helices (rounded rectangles) and β-strands (arrows). Colors correspond to protein domains, as indicated in panel B. The GRIP (gating release of inhibition by proteolysis) domain is unique to ENaC subunits in the ENaC/Deg family. The P1 and P2 β-strands in the GRIP domain are not indicated, but are likely near the inhibitory tract and distal site, respectively, if present. |
|
|
Figure 2. Phylogenetic tree of epithelial Na+ channel (ENaC) subunits. Maximum likelihood tree calculated from ENaC subunit sequences of marine species and select terrestrial vertebrates, and ENaC-related proteins. Branch support bootstrap values are shown. Scale bar indicates the number of substitutions per site. Key ancestral nodes are indicated by circled numbers. A. Lungfish = Australian Lungfish, E. Shark = Elephant Shark, E. Lamprey = European River Lamprey, J. Lamprey = Japanese Lamprey, J. Medaka = Japanese Medaka, S. Lamprey = Sea Lamprey, W. Lungfish = West African Lungfish. |
|
|
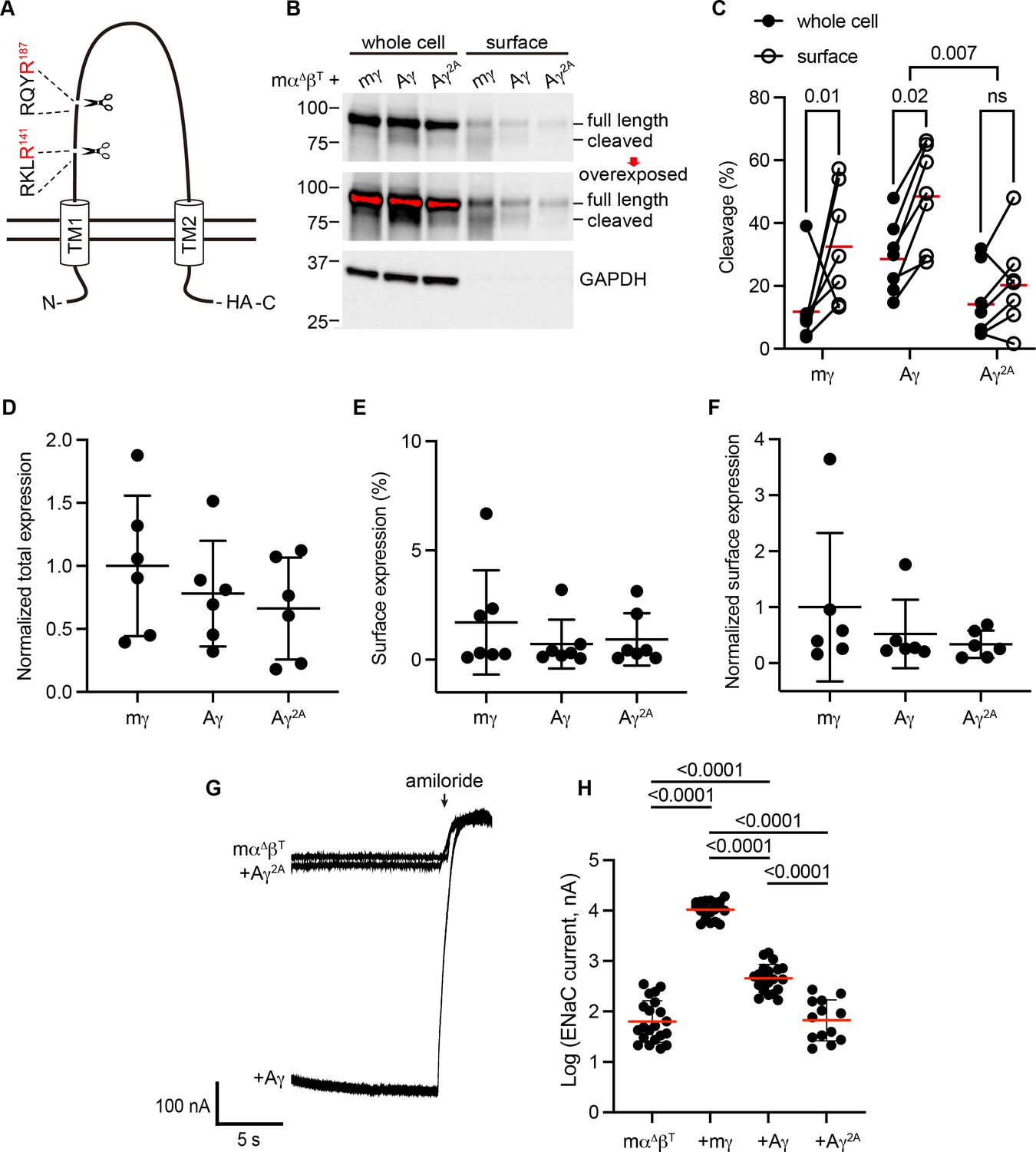
Figure 3. Predicted cleavage sites in the epithelial Na+ channel (ENaC) γ subunit from Australian lungfish are functional. (A) Schematic of Aγ topology. Aγ has two predicted furin cleavage sites in its extracellular GRIP (gating release of inhibition by proteolysis) domain. All γ subunits were labeled with C-terminal epitope tags to facilitate detection of full-length subunits and the larger of the cleaved fragments. (B) Xenopus oocytes were injected with cRNAs encoding mαâ, mβT, and hemagglutinin (HA)-tagged γ subunits, as indicated. One day after injection, whole cell lysates and cell surface isolates were blotted and probed for HA and glyceraldehyde-3-phosphate dehydrogenase (GAPDH). Full-length and cleaved bands are indicated and band densities were quantified. An overexposed blot is shown to highlight cell surface bands. Over exposed areas are red. (C) Cleavage %, calculated as cleaved/(cleaved + full length) à 100 is shown. Data were analyzed by repeated measures two-way analysis of variance (ANOVA) with Å idákâs multiple comparison test. p values are shown for indicated comparisons. Cleavage was also greater for Aγ than for mγ (p = 0.05). (D) Normalized total expression was calculated by normalizing the sum of full-length and cleaved bands to the mean of mγ after normalizing each sample for loading based on GAPDH from the same blot. (E) Surface expression % was calculated using band densities adjusted for the fraction of the respective sample loaded. (F) Normalized surface expression was calculated by multiplying values from the same sample in D and E, and then normalizing to the mean of mγ. Data in DâF were analyzed by one-way ANOVA with Tukeyâs multiple comparison test. No significant differences between groups were found. Note that due to the lack of GAPDH data for one blot, the number of replicates for D and F (n = 6) is one fewer than for C and E (n = 7). (G) Whole cell currents were measured in injected oocytes by two-electrode voltage clamp, with voltage clamped at â100 mV. Representative traces of indicated subunit combinations are shown. Currents were continuously recorded in a bath solution containing 110 mM Na+. The ENaC-blocking drug amiloride (100 µM) was added at the end of each experiment to determine the ENaC-mediated current. (H) Log-transformed amiloride-sensitive inward currents are plotted, and were analyzed by one-way ANOVA followed by Tukeyâs multiple comparison test. p values for comparisons where p < 0.05 are shown. Bars indicate mean values; errors shown are standard deviation (SD). |
|
|
Figure 4. Tissue distribution of (A) Erpetoichthys calabaricus (ropefish) and (B) Xenopus laevis epithelial Na+ channel (ENaC) subunit transcripts by reverse transcription-PCR (RT-PCR). cDNA libraries were generated from tissue homogenates. PCR reactions were performed using primers indicated in Supplementary file 3. Figure 4âsource data 1 Uncropped gels are shown with bands at the target size for a given primer pair indicated. https://cdn.elifesciences.org/articles/75796/elife-75796-fig4-data1-v2.zip Download elife-75796-fig4-data1-v2.zip |
|
|
Figure 5. Schematic view of evolution of aldosterone signaling, air-breathing organs, epithelial Na+ channel (ENaC), and ENaC regulatory motifs.ENaC subunits were not found in nonvertebrate chordates or in teleosts. The ancestral ENaC subunit likely had a PY motif and was a substrate for Nedd4-2-dependent regulation. Like mammalian ENaC α subunits, the ancient ENaC subunit may have formed functional homotrimers, or may have formed channels with other ENaC paralogs. ENaC α, β, and γ subunits appeared before the emergence of jawless fishes, whereas ENaC δ subunits first appeared in an ancestor of the lobe-finned coelacanth. Proteins required for aldosterone signaling (mineralocorticoid receptor [MR], 11β-hydroxysteroid dehydrogenase [11β-HSD2], and aldosterone synthase) evolved before the emergence of tetrapods. Lungs appeared in lobe-finned fishes on the lineage to tetrapods. Air-breathing organs (e.g., respiratory gas bladders and labyrinth organs) evolved independently in ray-finned fishes, including morphologically distinct lungs in Polypteriformes. Individual GRIP (gating release of inhibition by proteolysis) domain ENaC cleavage sites first appeared sporadically in marine species. Dual cleavage sites appeared consistently in the ENaC α and γ subunits in terrestrial vertebrates. CR, corticoid receptor; GR, glucocorticoid receptor. Animal silhouettes courtesy of PhyloPic (http://www.phylopic.org). |
References [+] :
Balchak,
The epithelial Na+ channel γ subunit autoinhibitory tract suppresses channel activity by binding the γ subunit's finger-thumb domain interface.
2018, Pubmed,
Xenbase
Balchak, The epithelial Na+ channel γ subunit autoinhibitory tract suppresses channel activity by binding the γ subunit's finger-thumb domain interface. 2018, Pubmed , Xenbase
Bertrand, Phylogenetic analysis of Amphioxus genes of the proprotein convertase family, including aPC6C, a marker of epithelial fusions during embryology. 2006, Pubmed
Bhagwandin, Structure and activity of human pancreasin, a novel tryptic serine peptidase expressed primarily by the pancreas. 2003, Pubmed
Blanga-Kanfi, Rodent phylogeny revised: analysis of six nuclear genes from all major rodent clades. 2009, Pubmed
Bruns, Epithelial Na+ channels are fully activated by furin- and prostasin-dependent release of an inhibitory peptide from the gamma-subunit. 2007, Pubmed , Xenbase
Carattino, The epithelial Na+ channel is inhibited by a peptide derived from proteolytic processing of its alpha subunit. 2006, Pubmed , Xenbase
Carattino, Proteolytic processing of the epithelial sodium channel gamma subunit has a dominant role in channel activation. 2008, Pubmed , Xenbase
Carattino, Defining an inhibitory domain in the alpha-subunit of the epithelial sodium channel. 2008, Pubmed , Xenbase
Crooks, WebLogo: a sequence logo generator. 2004, Pubmed
Cui, Liddle syndrome: clinical and genetic profiles. 2017, Pubmed
Cupello, Allometric growth in the extant coelacanth lung during ontogenetic development. 2015, Pubmed
Dereeper, Phylogeny.fr: robust phylogenetic analysis for the non-specialist. 2008, Pubmed
Duckert, Prediction of proprotein convertase cleavage sites. 2004, Pubmed
Dymowska, Acid-sensing ion channels are involved in epithelial Na+ uptake in the rainbow trout Oncorhynchus mykiss. 2014, Pubmed
Edgar, MUSCLE: a multiple sequence alignment method with reduced time and space complexity. 2004, Pubmed
Edgar, Quality measures for protein alignment benchmarks. 2010, Pubmed
Evans, The multifunctional fish gill: dominant site of gas exchange, osmoregulation, acid-base regulation, and excretion of nitrogenous waste. 2005, Pubmed
Frindt, Surface expression of sodium channels and transporters in rat kidney: effects of dietary sodium. 2009, Pubmed
Frindt, Acute effects of aldosterone on the epithelial Na channel in rat kidney. 2015, Pubmed
Giraldez, The epithelial sodium channel δ-subunit: new notes for an old song. 2012, Pubmed
Guindon, New algorithms and methods to estimate maximum-likelihood phylogenies: assessing the performance of PhyML 3.0. 2010, Pubmed
Haerteis, The delta-subunit of the epithelial sodium channel (ENaC) enhances channel activity and alters proteolytic ENaC activation. 2009, Pubmed , Xenbase
Haq, Airway surface liquid homeostasis in cystic fibrosis: pathophysiology and therapeutic targets. 2016, Pubmed
Harvey, Nedd4-like proteins: an emerging family of ubiquitin-protein ligases implicated in diverse cellular functions. 1999, Pubmed
Henrich, The crystal structure of the proprotein processing proteinase furin explains its stringent specificity. 2003, Pubmed
Hughes, Comprehensive phylogeny of ray-finned fishes (Actinopterygii) based on transcriptomic and genomic data. 2018, Pubmed
Hughey, Maturation of the epithelial Na+ channel involves proteolytic processing of the alpha- and gamma-subunits. 2003, Pubmed , Xenbase
Hughey, Epithelial sodium channels are activated by furin-dependent proteolysis. 2004, Pubmed , Xenbase
Hughey, Distinct pools of epithelial sodium channels are expressed at the plasma membrane. 2004, Pubmed , Xenbase
Hummler, Early death due to defective neonatal lung liquid clearance in alpha-ENaC-deficient mice. 1996, Pubmed , Xenbase
Jasti, Structure of acid-sensing ion channel 1 at 1.9 A resolution and low pH. 2007, Pubmed
Kashlan, Constraint-based, homology model of the extracellular domain of the epithelial Na+ channel α subunit reveals a mechanism of channel activation by proteases. 2011, Pubmed
Kashlan, ENaC structure and function in the wake of a resolved structure of a family member. 2011, Pubmed
Kleyman, Epithelial Na+ Channel Regulation by Extracellular and Intracellular Factors. 2018, Pubmed
Long, The greatest step in vertebrate history: a paleobiological review of the fish-tetrapod transition. 2004, Pubmed
L Y, Regulation of the delta and alpha epithelial sodium channel (ENaC) by ubiquitination and Nedd8. 2013, Pubmed , Xenbase
Myerburg, Acute regulation of the epithelial sodium channel in airway epithelia by proteases and trafficking. 2010, Pubmed
Noreng, Molecular principles of assembly, activation, and inhibition in epithelial sodium channel. 2020, Pubmed
Noreng, Structure of the human epithelial sodium channel by cryo-electron microscopy. 2018, Pubmed
Pagel, Bayesian estimation of ancestral character states on phylogenies. 2004, Pubmed
Passero, Defining an inhibitory domain in the gamma subunit of the epithelial sodium channel. 2010, Pubmed , Xenbase
Persaud, Comparison of substrate specificity of the ubiquitin ligases Nedd4 and Nedd4-2 using proteome arrays. 2009, Pubmed
Rauh, A mutation of the epithelial sodium channel associated with atypical cystic fibrosis increases channel open probability and reduces Na+ self inhibition. 2010, Pubmed , Xenbase
Reihill, Inhibition of Protease-Epithelial Sodium Channel Signaling Improves Mucociliary Function in Cystic Fibrosis Airways. 2016, Pubmed
Rizzo, NEDD4-2 and salt-sensitive hypertension. 2015, Pubmed
Roebroek, cDNA sequence of a Drosophila melanogaster gene, Dfur1, encoding a protein structurally related to the subtilisin-like proprotein processing enzyme furin. 1991, Pubmed
Rossier, Epithelial sodium transport and its control by aldosterone: the story of our internal environment revisited. 2015, Pubmed
Rotin, Nedd4-2 and the regulation of epithelial sodium transport. 2012, Pubmed
Schaedel, Lung symptoms in pseudohypoaldosteronism type 1 are associated with deficiency of the alpha-subunit of the epithelial sodium channel. 1999, Pubmed
Schild, Identification of a PY motif in the epithelial Na channel subunits as a target sequence for mutations causing channel activation found in Liddle syndrome. 1996, Pubmed , Xenbase
Seidah, The biology and therapeutic targeting of the proprotein convertases. 2012, Pubmed
Sheng, Furin cleavage activates the epithelial Na+ channel by relieving Na+ self-inhibition. 2006, Pubmed , Xenbase
Shimkets, The activity of the epithelial sodium channel is regulated by clathrin-mediated endocytosis. 1997, Pubmed , Xenbase
Shipway, Biochemical characterization of prostasin, a channel activating protease. 2004, Pubmed
Snyder, Mechanism by which Liddle's syndrome mutations increase activity of a human epithelial Na+ channel. 1995, Pubmed , Xenbase
Staub, WW domains of Nedd4 bind to the proline-rich PY motifs in the epithelial Na+ channel deleted in Liddle's syndrome. 1996, Pubmed
Steppan, Muroid rodent phylogenetics: 900-species tree reveals increasing diversification rates. 2017, Pubmed
Stokes, Regulation of rENaC mRNA by dietary NaCl and steroids: organ, tissue, and steroid heterogeneity. 1998, Pubmed
Studer, Evolution of the epithelial sodium channel and the sodium pump as limiting factors of aldosterone action on sodium transport. 2011, Pubmed
Takahashi, The role of 'mineralocorticoids' in teleost fish: relative importance of glucocorticoid signaling in the osmoregulation and 'central' actions of mineralocorticoid receptor. 2013, Pubmed
Talavera, Improvement of phylogenies after removing divergent and ambiguously aligned blocks from protein sequence alignments. 2007, Pubmed
Terker, Direct and Indirect Mineralocorticoid Effects Determine Distal Salt Transport. 2016, Pubmed
Tian, FurinDB: A database of 20-residue furin cleavage site motifs, substrates and their associated drugs. 2011, Pubmed
Uchiyama, The epithelial sodium channel in the Australian lungfish, Neoceratodus forsteri (Osteichthyes: Dipnoi). 2012, Pubmed , Xenbase
Uchiyama, Cloning and expression of the epithelial sodium channel and its role in osmoregulation of aquatic and estivating African lungfish Protopterus annectens. 2015, Pubmed
Waldmann, Molecular cloning and functional expression of a novel amiloride-sensitive Na+ channel. 1995, Pubmed , Xenbase
Wang, Murine epithelial sodium (Na+) channel regulation by biliary factors. 2019, Pubmed , Xenbase
Wichmann, Incorporation of the δ-subunit into the epithelial sodium channel (ENaC) generates protease-resistant ENaCs in Xenopus laevis. 2018, Pubmed , Xenbase
Wright, Amphibious fishes: evolution and phenotypic plasticity. 2016, Pubmed
