XB-ART-58773
Nucleic Acids Res
2022 Jan 25;502:885-898. doi: 10.1093/nar/gkab1223.
Show Gene links
Show Anatomy links
Translesion DNA synthesis-driven mutagenesis in very early embryogenesis of fast cleaving embryos.
Lo Furno E
,
Busseau I
,
Aze A
,
Lorenzi C
,
Saghira C
,
Danzi MC
,
Zuchner S
,
Maiorano D
.
???displayArticle.abstract???
In early embryogenesis of fast cleaving embryos, DNA synthesis is short and surveillance mechanisms preserving genome integrity are inefficient, implying the possible generation of mutations. We have analyzed mutagenesis in Xenopus laevis and Drosophila melanogaster early embryos. We report the occurrence of a high mutation rate in Xenopus and show that it is dependent upon the translesion DNA synthesis (TLS) master regulator Rad18. Unexpectedly, we observed a homology-directed repair contribution of Rad18 in reducing the mutation load. Genetic invalidation of TLS in the pre-blastoderm Drosophila embryo resulted in reduction of both the hatching rate and single-nucleotide variations on pericentromeric heterochromatin in adult flies. Altogether, these findings indicate that during very early Xenopus and Drosophila embryos TLS strongly contributes to the high mutation rate. This may constitute a previously unforeseen source of genetic diversity contributing to the polymorphisms of each individual with implications for genome evolution and species adaptation.
???displayArticle.pubmedLink??? 34939656
???displayArticle.pmcLink??? PMC8789082
???displayArticle.link??? Nucleic Acids Res
???displayArticle.grants??? [+]
ANR-12-BSV2-0022 Agence Nationale de la Recherche, MSD Avenir, Ligue Contre le Cancer, Fondation ARC contre le cancer
Species referenced: Xenopus laevis
Genes referenced: mlh1 pcna rad18 tpm3
GO keywords: DNA damage checkpoint [+]
???displayArticle.antibodies??? Gapdh Ab2 Pcna Ab5 Pcna Ab9
???attribute.lit??? ???displayArticles.show???
|
|
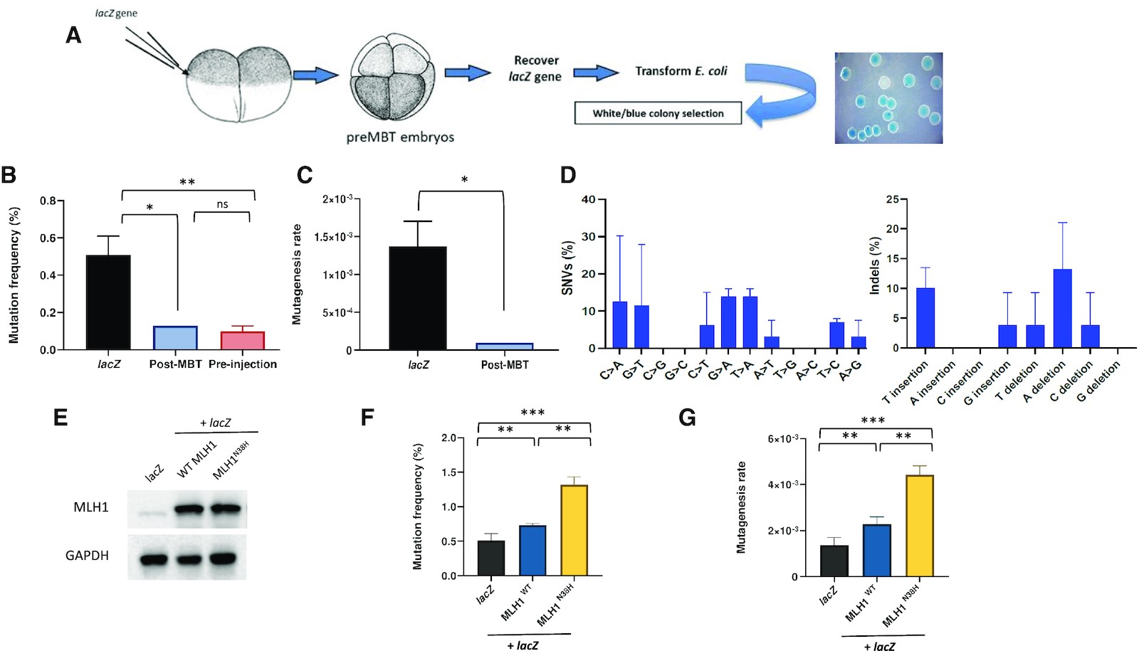
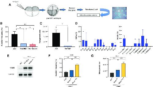
Figure 1. Pre-MBT Xenopus embryos accumulate polymorphisms and deletions. (A) Drawing of the experimental strategy adopted to analyze mutagenesis in X. laevis embryos. Two-cell-stage embryos are injected with a supercoiled plasmid containing lacZ reporter gene (pEL1) and allowed to replicate for further three divisions. After embryo collection, plasmid DNA is extracted and transformed in lacZ-deficient bacteria for white/blue screening. (B) Mutation frequency expressed as a percentage of white colonies in each condition. The mutation frequency of lacZ recovered from embryos injected with a post-MBT amount of plasmid DNA is also included as comparison. Pre-MBT and post-MBT, n = 3; pre-injection, n = 2. (C) Mutagenesis rate in the indicated different experimental conditions expressed as mutations per base pair/locus per generation (see the ‘Materials and Methods’ section), normalized to the pre-injection background values (n = 3). (D) Mutation spectra of the lacZ gene recovered from Xenopus pre-MBT embryos after Sanger sequencing (n = 3). (E) Western blot of total protein extracts obtained from Xenopus embryos subjected to the indicated experimental conditions (n = 2). (F) Mutation frequency and (G) mutagenesis rate of lacZ isolated from Xenopus embryos injected as indicated. lacZ, n = 3; Mlh1, n = 2. Data are presented as means ± SD. Means were compared using unpaired Student’s t-test. |
|
|
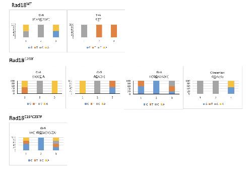
Figure 2. Differential contribution of Rad18 to mutagenesis in pre-MBT Xenopus embryos. (A) Schematic illustration of Rad18 domains in DNA damage tolerance and repair. TLS depends on the ring finger domain, while HDR is dependent on the zinc finger domain. The C28F mutation knocks out TLS activity (TLS OFF), while the C207F mutation knocks out HDR activity (HDR OFF). (B) Mutation frequency and (C) mutagenesis rate (measured as described in Figure 1) of lacZ recovered from embryos co-injected with the indicated RAD18 mRNAs, or lacZ injected alone. The mutation frequency of lacZ recovered from embryos injected with a post-MBT amount of plasmid DNA (post-MBT) is also included as comparison. RAD18WT and RAD18C28F, n = 3; RAD18C207F and RAD18C28FC207F, n = 2. (D) Western blot of total protein extracts obtained from Xenopus embryos subjected to the indicated experimental conditions (n = 3). (E) Mutation spectrum of lacZ recovered from embryos injected with the indicated RAD18 variants, or lacZ injected alone. Data are presented as means ± SD. Means were compared using analysis of one-way ANOVA, followed by unpaired Student’s t-test. |
|
|
Figure 3. Developmental regulation of PCNAmUb in Drosophila. (A) Simplified scheme of early D. melanogaster embryogenesis. Embryos were collected at different hours after eggs laying (AEL), pre-MBT (0–2 h), MBT (2–4 h) and post-MBT (3–5 and 5–7 h). (B, C) Left panels: western blot of total Drosophila embryo extracts analyzed at the indicated times with the indicated antibodies; right panels: quantification of western blot panels. Data are presented as means ± SD, n = 2. Means were compared using unpaired Student’s t-test. |
|
|
Figure 4. Absence of maternal dPolη decreases embryo’s hatching rate. (A) Drawing of the experimental plan employed to evaluate the importance of dPolη during Drosophila early embryogenesis. In this experimental setup, dPolη is provided only after MBT upon zygotic gene activation. (B) Left panel: quantification of embryos displaying mitotic defects (n = 2); right panel: representative images of mitotic defects observed in either wild-type (+/+) or maternally depleted (dpolηExc2.15/dpolηExc2.15) flies. Data are presented as means ± SD. Means were compared using analysis of one-way ANOVA. (C) Statistical analysis of embryo-to-larva hatching rate of Drosophila embryos laid by mothers bearing the indicated dpolη genotypes. Embryos were collected over 12 h and incubated at 25°C for 2 days before calculating hatching rate. Means and standard deviation of unhatched embryos are expressed as error bars. Means were compared using analysis of one-way ANOVA followed by unpaired Student’s t-test for the first panel (from left to right) and Fisher’s exact test for the second panel (n = 3). (D) Statistical analysis of larva-to-adult transition hatching rate in the absence (maternally depleted) or presence (maternally provided) of maternal dPolη (left panel), and comparison between two different dpolη mutants (right panel). Data are presented as means ± SD. Means were compared with unpaired Student’s t-test (n = 3). |
|
|
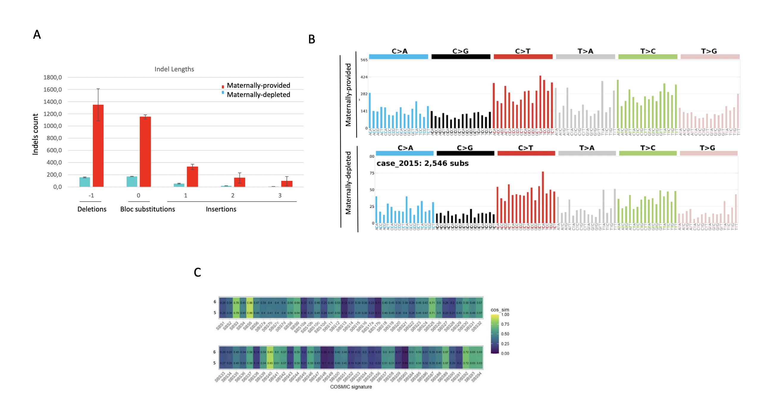
Figure 5. Chromosome-specific variation in SNVs in the absence of maternal dPolη (A, left panel) SNVs and indel abundance in WGS sequenced adult flies either maternally depleted or maternally provided of dPolη. Right panel: diagram displaying how many counted SNVs on the indicated fly genomes are mutual or distinct. The graph represents the average of two sequenced flies per condition. Data are presented as means ± SD. No statistical significant difference was detected for either SNVs or indels (unpaired Student’s t-test). (B) Chromosome 3L (left panel) and 3R (right panel) SNV rates of maternally provided (red bars) or maternally depleted (green bars) dpolη male adult flies. SNV means of two independent WGS analyses are expressed as counts in the columns. Data are presented as means ± SD. Means were compared using unpaired Student’s t-test (n = 2). (C) SNV graphic representation (mutation count) in the pericentromeric region of either the left portion (3L) or right portion (3R) of chromosome 3. SNVs found only in either maternally depleted or maternally provided dPolη progeny are shown, respectively, in orange or green, while common SNVs are illustrated in blue. Lower panel: graphic representation of gene density (gene count) along the indicated chromosome regions (n = 2). (D) Mutation spectrum on chromosome 3, where x-axis indicates types of nucleotide variants and y-axis indicates the quantity of counted SNVs. Unique polymorphism in either maternally depleted or partially maternally provided dPolη progeny is separately represented in blue or in red, while mutual variants are displayed in green. Means were compared using unpaired Student’s t-test (n = 2). |
|
|
Supplementary Figure S1. Mutation maps and SNVs in early Xenopus embryos (A) Agarose gel electrophoresis of lacZ-containing plasmid (pEL1). M indicates DNA ladder molecular weight marker. (B-C) Mutations map (SNVs, insertions, deletions) on the lacZ gene recovered from pre-MBT embryos irradiated (+UV) or not (lacZ) with UV-C (n=3). (D) Mutation spectra of UV-irradiated lacZ gene recovered from Xenopus pre-MBT embryos after Sanger sequencing. Data are presented as means ± SD (n=2). (E) Mutation frequency (left panel) and rate (right panel) of cultured somatic A6 Xenopus cells. Mutagenesis rate is expressed as mutations per base pair/locus per generation (see Materials and Methods), normalized to the pre-injection background values. Data are presented as means ± SD (n=2). |
|
|
Supplementary Figure S2. Analysis of SNVs dinucleotide environment generated on a plasmid bearing the lacZ reporter gene not irradiated (-UV) or irradiated (+ UV) with UV-C recovered from Xenopus early embryos. The histogrammes represent the probability to find the indicated base at the positions immediately 5’ (position 1) end 3’ (position 3) of the SNV (position 2). A consensus is indicated above each histogram. Slashs separate alternate bases at each position while hyphens separate bases. DNA bases in bold highlight most abundant base at that position. Underlined and bold bases indicate the position where the change has occurred. |
|
|
Supplementary Figure S3. Mutations map of lacZ co-injected with RAD18 mRNAs (A-D) Mutations map of the lacZ gene recovered from pre-MBT embryos co-injected with the indicated Rad18 forms (n=3). (E) Western blot of 16-cell Xenopus embryos protein extracts with either a PCNAmUb- or a PCNA-specific antibody expressing the indicated Rad18 variants. (F) High level of ribonucleotides incorporation during DNA synthesis at low DNA-tocytoplasmic ratio. Autoradiograph of radioactive-labeled M13 ssDNA replicated in egg extracts at different doses: low (0.66 ng/µL-1) for pre-MBT-like or high DNA-to-cytoplasmic ratio (6.6 ng/ µL-1) for post-MBT-like dose, treated with NaOH and separated by denaturing urea-gel electrophoresis. Products were compared with DNA ladder of know size (n=2). |
|
|
Supplementary Figure S4. Analysis of SNVs dinucleotide environment generated on a plasmid bearing the lacZ reporter gene recovered from Xenopus early embryos expressing the indicated mRNAs. The histogrammes represent the probability to find the indicated base at the positions immediately 5’ (position 1) end 3’ (position 3) of the SNV (position 2). A temptative consensus is indicated above each histogram. Slashs separate alternate bases at each position while hyphen separate bases. DNA bases in bold highlight most abundant base at that position. |
|
|
Supplementary Figure S5. PCNA detection in Drosophila and genetic crosses used to generate maternally-depleted dpolη flies (A) Western blot of total protein extracts obtained from flies of the indicated genotype with the PC10 antibody (n=2). (B) Genetic crosses set up to generate either maternally-depleted or maternally-provided dPolη adult flies. The first two crosses generated a balanced stock over TM3 marked with Sb with a isogenic 3rd chromosome carrying the dpolηExc2.15 mutation. From this stock, one homozygous (left) and one hetreozygous (right) virgin females were collected and mated with the same wild type male, to produce embryos which were respectively depleted or not of maternal deposited dPolη. Then, genotypically identical adult males, devoid of the Sb marker, and containing the isogenic 3rd chromosome carrying the dpolηExc2.15mutation, were collected for WGS processing and analysis. |
|
|
Supplementary Figure S6. Distribution of mutations in the absence of maternal dpolη across chromosomes (A) SNVs and Indels count on the indicated Drosophila melanogaster chromosomes. (B-F) Mean of SNVs and Indels distribution on the indicated Drosophila chromosomes (n=2). The x-axis describes the position of counted variants on the chromosome and y-axis displays how many variants were counted on that position. Means were compared with an unpairedtwo tailed Student’s t test. |
|
|
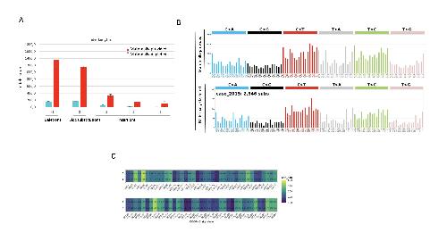
Supplementary Figure S7. Analysis of dPolη mutation signatures on the pericentromeric region of Drosophila chromosome 3. (A) Statistical analysis of Indels length on the pericentromeric region of chromosome 3. The sizes refer to whether the variant is an insertion (positive numbers), deletion (negative numbers), or a block substitution (0). (B) Average of number of single base substitutions in all possible trinucleotide contexts on the pericentromeric region of chromosome 3 in either dpolη maternally-provided or maternallydepleted flies. (C) Heatmap showing the normalized relative contribution of dPolη mutational signatures from human tumors. |
|
|
Supplementary Figure S8. Impact of dPolη maternal depletion on gene function (A) Diagram classifying the impact of mutations found on chromosome 3L (left panel) and chromosome 3R (right panel). Mutations are classified according to their effect by attribution of a VEP score. These panels describe how many SNVs (y-axis) have high, low, moderate or modifier effect (x-axis) in each sequenced fly. Most mutations generated in maternallyprovided dPolη flies do not particularly affect genes, transcripts, protein sequence, or regulatory regions (n=2). (B) In this plot, types of variants with modifier VEP score are listed on the y-axis and the counts for the type of polymorphisms are shown on the x-axis. Most of mutations are slightly altering introns or intergenic regions (n=2). (C) In this panel, modifier VEP scores have been discarded to focus on the consequences of other scored variants. Most polymorphisms have a moderate effect on altered gene (n=2). (D) Evaluation of mutation impact upon discarding variants with modifier score. In this graph, types of variants with other scored are illustrated on the y-axis and the counts for each type of polymorphisms are shown on the x-axis. Most of SNVs give raise to missense variants(n=2). Data are presented as means ± SD. Means were compared with an unpaired Student’s t test. (E) Graphic representation of SNVs consequences on genes found on the pericentromeric region of chromosome 3 in either dPolη maternally-provided (red) or maternally-depleted (green) flies. Common genes are indicated in blue. (F) Gene ontology analysis of genes found on the pericentromeric region of chromosome 3. |
|
|
Graphical Abstract. Speculative model of early Xenopus embryo replisome. High Rad18 abundance induces both constitutive PCNA monoubiquitination (PCNAmUb) and active translesion DNA synthesis (TLS) generating mutations (red triangles) at high rate (+ sign). Both Rad18 homology-directed repair activity (HDR) and the mismatch repair system (MMR) function synergistically with TLS to reduce the mutation load (− sign). The Rad18 residues important for TLS activity (C28) and HDR activity (C207) are also indicated. |
References [+] :
Amaral,
Nuclear Dynamics of Heterochromatin Repair.
2017, Pubmed
Amaral, Nuclear Dynamics of Heterochromatin Repair. 2017, Pubmed
Anderson, Ionizing radiation induces apoptosis and elevates cyclin A1-Cdk2 activity before but not after the midblastula transition in Xenopus. 1997, Pubmed , Xenbase
Benoit, An essential role for the RNA-binding protein Smaug during the Drosophila maternal-to-zygotic transition. 2009, Pubmed
Bergoglio, DNA synthesis by Pol η promotes fragile site stability by preventing under-replicated DNA in mitosis. 2013, Pubmed
Bergstrom, SigProfilerMatrixGenerator: a tool for visualizing and exploring patterns of small mutational events. 2019, Pubmed
Bétous, Role of TLS DNA polymerases eta and kappa in processing naturally occurring structured DNA in human cells. 2009, Pubmed
Blokzijl, MutationalPatterns: comprehensive genome-wide analysis of mutational processes. 2018, Pubmed
Blythe, Zygotic genome activation triggers the DNA replication checkpoint at the midblastula transition. 2015, Pubmed
Bolton, Mouse model of chromosome mosaicism reveals lineage-specific depletion of aneuploid cells and normal developmental potential. 2016, Pubmed
Buniello, The NHGRI-EBI GWAS Catalog of published genome-wide association studies, targeted arrays and summary statistics 2019. 2019, Pubmed
Carbone, High efficiency method to obtain supercoiled DNA with a commercial plasmid purification kit. 2012, Pubmed
Chartier, Mitochondrial dysfunction reveals the role of mRNA poly(A) tail regulation in oculopharyngeal muscular dystrophy pathogenesis. 2015, Pubmed
Conn, The DNA damage checkpoint in embryonic cell cycles is dependent on the DNA-to-cytoplasmic ratio. 2004, Pubmed , Xenbase
Delabaere, The Spartan ortholog maternal haploid is required for paternal chromosome integrity in the Drosophila zygote. 2014, Pubmed
Dungrawala, The Replication Checkpoint Prevents Two Types of Fork Collapse without Regulating Replisome Stability. 2015, Pubmed
Edmunds, PCNA ubiquitination and REV1 define temporally distinct mechanisms for controlling translesion synthesis in the avian cell line DT40. 2008, Pubmed
Farrell, From egg to gastrula: how the cell cycle is remodeled during the Drosophila mid-blastula transition. 2014, Pubmed
Force, Preservation of duplicate genes by complementary, degenerative mutations. 1999, Pubmed
Gonzalez, Whole Genome Sequencing and a New Bioinformatics Platform Allow for Rapid Gene Identification in D. melanogaster EMS Screens. 2012, Pubmed
Guo, Mouse Rev1 protein interacts with multiple DNA polymerases involved in translesion DNA synthesis. 2003, Pubmed
Harland, Regulated replication of DNA microinjected into eggs of Xenopus laevis. 1980, Pubmed , Xenbase
Helchowski, A small ubiquitin binding domain inhibits ubiquitin-dependent protein recruitment to DNA repair foci. 2013, Pubmed
Hensey, A developmental timer that regulates apoptosis at the onset of gastrulation. 1997, Pubmed , Xenbase
Holway, Checkpoint silencing during the DNA damage response in Caenorhabditis elegans embryos. 2006, Pubmed
Huang, Bioinformatics enrichment tools: paths toward the comprehensive functional analysis of large gene lists. 2009, Pubmed
Huang, RAD18 transmits DNA damage signalling to elicit homologous recombination repair. 2009, Pubmed
Ishikawa, Mutagenic and nonmutagenic bypass of DNA lesions by Drosophila DNA polymerases dpoleta and dpoliota. 2001, Pubmed
Jansen, Redundancy of mammalian Y family DNA polymerases in cellular responses to genomic DNA lesions induced by ultraviolet light. 2014, Pubmed
Ju, Somatic mutations reveal asymmetric cellular dynamics in the early human embryo. 2017, Pubmed
Kannouche, Interaction of human DNA polymerase eta with monoubiquitinated PCNA: a possible mechanism for the polymerase switch in response to DNA damage. 2004, Pubmed
Kermi, Preserving Genome Integrity During the Early Embryonic DNA Replication Cycles. 2019, Pubmed , Xenbase
Kermi, RAD18 Is a Maternal Limiting Factor Silencing the UV-Dependent DNA Damage Checkpoint in Xenopus Embryos. 2015, Pubmed , Xenbase
Kobayashi, Rad18 and Rnf8 facilitate homologous recombination by two distinct mechanisms, promoting Rad51 focus formation and suppressing the toxic effect of nonhomologous end joining. 2015, Pubmed
Kolesnikova, Drosophila SUUR protein associates with PCNA and binds chromatin in a cell cycle-dependent manner. 2013, Pubmed
Langerak, A/T mutagenesis in hypermutated immunoglobulin genes strongly depends on PCNAK164 modification. 2007, Pubmed
Larracuente, The organization and evolution of the Responder satellite in species of the Drosophila melanogaster group: dynamic evolution of a target of meiotic drive. 2014, Pubmed
Lehman, Homologous and illegitimate recombination in developing Xenopus oocytes and eggs. 1993, Pubmed , Xenbase
Marygold, The DNA polymerases of Drosophila melanogaster. 2020, Pubmed
Mateo, Genome-wide patterns of local adaptation in Western European Drosophila melanogaster natural populations. 2018, Pubmed
Matsuda, Low fidelity DNA synthesis by human DNA polymerase-eta. 2000, Pubmed
Méchali, Lack of specific sequence requirement for DNA replication in Xenopus eggs compared with high sequence specificity in yeast. 1984, Pubmed , Xenbase
Mentegari, Ribonucleotide incorporation by human DNA polymerase η impacts translesion synthesis and RNase H2 activity. 2017, Pubmed
Merkle, no poles encodes a predicted E3 ubiquitin ligase required for early embryonic development of Drosophila. 2009, Pubmed
Moquin, Localized protein biotinylation at DNA damage sites identifies ZPET, a repressor of homologous recombination. 2019, Pubmed
Newport, On the coupling between DNA replication and mitosis. 1989, Pubmed , Xenbase
Ogi, Mutation enhancement by DINB1, a mammalian homologue of the Escherichia coli mutagenesis protein dinB. 1999, Pubmed
Ohkumo, Deficiency of the Caenorhabditis elegans DNA polymerase eta homologue increases sensitivity to UV radiation during germ-line development. 2006, Pubmed
Papadopoulos, Mutation of a mutL homolog in hereditary colon cancer. 1994, Pubmed
Petrov, High rate of DNA loss in the Drosophila melanogaster and Drosophila virilis species groups. 1998, Pubmed
Rahbari, Timing, rates and spectra of human germline mutation. 2016, Pubmed
Räschle, DNA repair. Proteomics reveals dynamic assembly of repair complexes during bypass of DNA cross-links. 2015, Pubmed , Xenbase
Recolin, Role of replication protein A as sensor in activation of the S-phase checkpoint in Xenopus egg extracts. 2012, Pubmed , Xenbase
Roerink, A broad requirement for TLS polymerases η and κ, and interacting sumoylation and nuclear pore proteins, in lesion bypass during C. elegans embryogenesis. 2012, Pubmed
Roerink, Polymerase theta-mediated end joining of replication-associated DNA breaks in C. elegans. 2014, Pubmed
Saldivar, The essential kinase ATR: ensuring faithful duplication of a challenging genome. 2017, Pubmed
Session, Genome evolution in the allotetraploid frog Xenopus laevis. 2016, Pubmed , Xenbase
Shao, Vital roles of PCNA K165 modification during C. elegans gametogenesis and embryogenesis. 2019, Pubmed
Shcherbakova, Inactivation of DNA mismatch repair by increased expression of yeast MLH1. 2001, Pubmed
Shechter, ATR and ATM regulate the timing of DNA replication origin firing. 2004, Pubmed , Xenbase
Shukla, Genome diversity and instability in human germ cells and preimplantation embryos. 2021, Pubmed
Sibon, DNA-replication checkpoint control at the Drosophila midblastula transition. 1997, Pubmed
Sibon, The Drosophila ATM homologue Mei-41 has an essential checkpoint function at the midblastula transition. 1999, Pubmed
Su, Mechanism of Ribonucleotide Incorporation by Human DNA Polymerase η. 2016, Pubmed
Syrzycka, Genetic and Molecular Analysis of Essential Genes in Centromeric Heterochromatin of the Left Arm of Chromosome 3 in Drosophila melanogaster. 2019, Pubmed
Tate, COSMIC: the Catalogue Of Somatic Mutations In Cancer. 2019, Pubmed
Tateishi, Dysfunction of human Rad18 results in defective postreplication repair and hypersensitivity to multiple mutagens. 2000, Pubmed
Vaisman, Translesion DNA polymerases in eukaryotes: what makes them tick? 2017, Pubmed
Van, Continued primer synthesis at stalled replication forks contributes to checkpoint activation. 2010, Pubmed , Xenbase
Wallace, TRIP/NOPO E3 ubiquitin ligase promotes ubiquitylation of DNA polymerase η. 2014, Pubmed
Watanabe, Rad18 guides poleta to replication stalling sites through physical interaction and PCNA monoubiquitination. 2004, Pubmed
Watanabe, RAD18 promotes DNA double-strand break repair during G1 phase through chromatin retention of 53BP1. 2009, Pubmed
