XB-ART-58733
J Cell Sci
2022 Dec 01;1351:. doi: 10.1242/jcs.259394.
Show Gene links
Show Anatomy links
Comparative analysis of vertebrates reveals that mouse primordial oocytes do not contain a Balbiani body.
Dhandapani L
,
Salzer MC
,
Duran JM
,
Zaffagnini G
,
De Guirior C
,
Martínez-Zamora MA
,
Böke E
.
???displayArticle.abstract???
Oocytes spend the majority of their lifetime in a primordial state. The cellular and molecular biology of primordial oocytes is largely unexplored; yet, it is necessary to study them to understand the mechanisms through which oocytes maintain cellular fitness for decades, and why they eventually fail with age. Here, we develop enabling methods for live-imaging-based comparative characterization of Xenopus, mouse and human primordial oocytes. We show that primordial oocytes in all three vertebrate species contain active mitochondria, Golgi and lysosomes. We further demonstrate that human and Xenopus oocytes have a Balbiani body characterized by a dense accumulation of mitochondria in their cytoplasm. However, despite previous reports, we did not find a Balbiani body in mouse oocytes. Instead, we demonstrate that what was previously used as a marker for the Balbiani body in mouse primordial oocytes is in fact a ring-shaped Golgi that is not functionally associated with oocyte dormancy. This study provides the first insights into the organization of the cytoplasm in mammalian primordial oocytes, and clarifies the relative advantages and limitations of choosing different model organisms for studying oocyte dormancy.
???displayArticle.pubmedLink??? 34897463
???displayArticle.link??? J Cell Sci
???displayArticle.grants??? [+]
ERC-StG-2017-759107 European Research Council, PID-2020-115127GB-I00 Ministerio de Ciencia e Innovación, 754422 Marie Curie
Species referenced: Xenopus laevis
Genes referenced: ddx6 foxo3 golga2 kit lsm14a plin1
GO keywords: oocyte growth [+]
???displayArticle.antibodies??? Golga2 Ab1 pcnt Ab1 Tgoln2 Ab1
???attribute.lit??? ???displayArticles.show???
|
|
Fig. 1. Live-imaging of vertebrate primordial follicles reveals active organelles. (A,C,G) Live imaging of Xenopus, mouse and human primordial follicles probed with LysoTracker Deep Red (A) to assess lysosomal activity, NBD C6-ceramide (C) to image the Golgi, and TMRE (G) to assess mitochondrial activity. All left panels show the central plane of the oocyte. Middle panels are maximum z-projections of peri-equatorial regions and right panels are differential interference contrast (DIC) images of the same oocyte. The nuclear envelope and the plasma membrane are marked with dashed circles. Insets in the Xenopus images are 4à magnification of the marked boxes. Three individuals were examined for each species; at least two oocytes were imaged for each human, and at least three oocytes for each mouse and frog. (B) Quantification of mean fluorescence intensity of LysoTracker puncta in primordial oocytes and somatic cells in the indicated species. Each dot represents a lysosome; blue and red dots represent lysosomes from oocytes and somatic cells, respectively. For each follicle, the mean fluorescence intensity of at least three puncta was measured on the same z-section of the oocyte and somatic cells within that follicle. Data are mean±s.e.m. A.U., arbitrary units. (D) Live imaging of the Golgi in mouse primordial oocytes untreated (DMSO) or treated with BFA, and labelled with NBD C6-ceramide to assess trafficking of the Golgi. Three biological replicates were performed. (E) Quantification of mouse oocytes containing a Golgi ring in untreated or BFA-treated oocytes from three biological replicates. At least 15 oocytes were counted per condition for each replicate. Data are mean±s.d. ***P=0.00034 was calculated with an unpaired two-tailed Student's t-test. (F) Live imaging of the Golgi after incubation with NBD C6-ceramide in Xenopus primordial oocytes untreated (DMSO) or treated with BFA to assess trafficking of the Golgi. Three biological replicates were performed; more than five oocytes were imaged for each replicate. Notice the Balbiani body (dashed circle) is not disassembled by BFA treatment. Insets are 4à magnification of marked boxes. (H) Cartoon representation of oocytes illustrating the cytoplasmic organization of organelles in Xenopus, human and mouse primordial oocytes. The nucleus (n) is depicted in blue, mitochondria in magenta, the Golgi in green and lysosomes in black. Scale bars: 10â µm (A,C,D,G); 50â µm (F). |
|
|
Fig. 2. Mouse primordial oocytes do not contain a large proteinaceous matrix. (A-D) Formalin-fixed paraffin-embedded sections of ovaries from Xenopus (A), human (B), neonatal mouse (PND4) (C) and adult mouse (8â weeks old) (D) were deparaffinized and labelled using a Proteostat Aggresome Detection Kit to detect an amyloid-like protein matrix. Proteostat marked a structure reminiscent of the mitochondrial cluster in Xenopus and human oocytes but not in mouse. Nuclei were marked with DAPI (blue). Three individuals were examined for each species; at least three oocytes were imaged for each human, ten oocytes for each mouse and five oocytes for each frog. The bottom rows in A-D feature magnified images of the regions marked by boxes in the images in the upper rows. |
|
|
Fig. 3. The Golgi ring is not a marker for the mouse Balbiani body. (A) Simultaneous live imaging of mitochondria and the Golgi in mouse primordial oocytes revealed an MEZ close to the Golgi ring. The MEZ is indicated by white arrowheads. (B) Schematic illustration of the experimental rationale for analyzing mitochondrial localization after Golgi disassembly. Hypothesis 1: the MEZ is maintained by the proteinaceous matrix of a Balbiani body-like compartment. Hence, the MEZ will be maintained after Golgi ring disassembly by BFA. Hypothesis 2: the MEZ is maintained by the Golgi ring. Hence, Golgi ring disassembly would lead to the disappearance of the MEZ as mitochondria would redistribute in the cytoplasm and the proportion of cytoplasm occupied by mitochondria would increase. Mitochondria are shown in magenta, the Golgi ring in green and the proteinaceous matrix in dark grey. (C) Live imaging of mitochondria and Golgi in untreated or BFA-treated mouse primordial oocytes. The white arrowhead indicates MEZ. (D) Quantification of the area of oocyte cytoplasm occupied by mitochondria in untreated and BFA-treated oocytes. Each dot represents an oocyte and each colour an experiment. ***P<0.0001 (unpaired two-tailed Student's t-test). Data are mean±s.d. For A, C and D, two biological replicates from a total of six animals are shown. (E) Mouse primordial oocytes were left untreated or treated with nocodazole to dissociate the Golgi ring, and were incubated with NBD C6-ceramide and MitoTracker Deep Red FM. The MEZ is depicted by a white arrowhead. (F) Quantification of the cytoplasmic area occupied by mitochondria in untreated and nocodazole-treated oocytes. Each dot represents an oocyte and each colour a replicate. For E and F, n=3 biological replicates. ***P=0.0009 (unpaired two-tailed Student's t-test). Scale bars: 10â µm. |
|
|
Fig. 4. The Golgi ring does not associate with the RBPs RNGTT and RAP55. (A) Immunostaining of neonatal mouse ovary sections using antibodies against the RBP RNGTT (magenta) and the cis-Golgi marker GM130 (green). Nuclei are labelled with DAPI and are shown in blue. The white dashed boxes depict the area magnified in the inset. Representative images from three biological replicates are shown. (B) Quantification of oocytes with nuclear localization of RNGTT. At least 30 primordial oocytes were counted per replicate. Three biological replicates were performed. All oocytes displayed nuclear RNGTT. (C) Whole-mount immunostaining of embryonic (E14.5) and neonatal (P1 and P4) ovaries for RAP55 (magenta) and the cis-Golgi marker GM130 (green). The Golgi are indicated by yellow arrows. In P1 and P4 ovaries a Golgi ring can be seen. The RAP55 granules in P1 and P4 are indicated by white arrowheads. RAP55 is excluded from the area of the Golgi ring (indicated by a blue arrow). n=3 for each stage. In some batches of mouse, the monoclonal GM130 antibody stained the basal membrane in mouse ovary sections, as reported previously (Lei and Spradling, 2016). (D) Whole-mount immunostaining of neonatal mouse ovary using antibodies against DDX6 (green) and RAP55 (magenta). Insets are 2à magnification of the white dashed boxes. For C and D, three biological replicates were performed and representative images are shown. Scale bars: 10â µm. |
|
|
Fig. 5. The Golgi ring is not functionally associated with oocyte dormancy. (A-C) Whole-mount immunostaining of neonatal mouse ovaries with FOXO3 (magenta) and GM130 (green) antibodies. (A) Representative image of an ovary fixed immediately after extraction. The dashed boxes indicate the areas magnified in the panels below: 1 â primordial oocytes, 2 â primary oocyte. (B) Representative images of ovaries that were either left untreated or treated with BFA for 1â h in vitro to observe the Golgi ring disassembly (left panels), and of ovaries that were left untreated for 5â h or treated with BFA for 1â h followed by 4â h of culture without BFA to observe the Golgi ring reformation (right panels). (C) Representative images of nuclear or cytoplasmic FOXO3 localization in oocytes with the Golgi ring (top and top middle panels, respectively), and without the Golgi ring (bottom middle and bottom panels, respectively). Nuclei were marked by DAPI. Maximum z projections of three sections taken 1â µm apart are shown. White dashed circles denote the oocyte membrane, and yellow dashed circles denote the nuclear membrane. (D-F) Quantification of cytoplasmic FOXO3 (D), the Golgi ring (E) and the Golgi ring in oocytes (F) with cytoplasmic FOXO3 from whole-mount images of ovaries taken at the indicated timepoints. Each biological replicate is represented by a different colour. Filled squares represent ovaries that were treated with BFA for 1â h and then fixed or followed by 4â h of culture in BFA-free medium (wash). Filled circles represent untreated ovaries at different timepoints. Within each of the three replicates, ovaries were taken from neonatal pups born in the same litter. Correlation analysis of FOXO3 nuclear localization and the presence of the Golgi ring between all conditions revealed no relation between the two (linear fit; R2=9E-05). For A-E, three biological replicates were performed. In D and E, at least 30 oocytes per condition and timepoint were counted. Scale bars: 10â µm. |
|
|
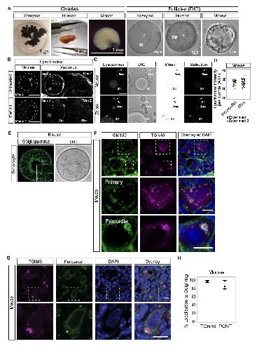
Fig. S1. Live-cell imaging reveals metabolically active lysosomes and Golgi apparatus in primordial oocytes. (A) Isolation procedure of ovarian follicles from vertebrate ovaries. Left panel: intact ovaries after dissection. Right panel: DIC microscopy images of individual ovarian follicles after isolation. All primordial oocytes have a clearly discernible nucleus (n), while the Balbiani body (BB) is visible by DIC only in Xenopus and human oocytes. Scale bars are as shown in each picture. (B) Xenopus and mouse primordial oocytes untreated (upper panel) or treated with Bafilomycin A1 (lower panel) to deacidify lysosomes, followed by incubation with LysoTracker. Three biological replicates were performed for each species. Scale bars: 10 µm for mouse and 60 µm for Xenopus. White dashed lines indicate the boundaries of oocytes and nuclei. The yellow dashed boxes indicate the areas magnified in the adjacent panel for Xenopus (4X). (C) Mouse primordial oocytes (Pr.), growing oocytes (GV) and ovarian somatic cells (Som.) labelled with LysoTracker. Arrows indicate LysoTracker puncta (lysosomes). Selection of puncta by creating a mask for the intensity measurement is shown. Scale bar: 25 µm. (D) Quantification of mean fluorescence intensity of LysoTracker puncta in mouse primordial and GV oocytes. Each dot represents a lysosome and each colour an experiment. Two biological replicates were performed using 4 neonatal (PD4) mice. p-value=not significant. (E) GV oocytes were imaged live after incubation with NBD C6-Ceramide. Inset shows 2x magnification of the dashed box. Scale bars: 10 µm. Three biological replicates were performed. (F) Immunostaining of frozen sections of neonatal mouse ovaries (PND4) using antibodies against GM130 (green) and TGN46 (magenta). A magnification of a primordial oocyte with the Golgi ring and a primary oocyte without it (white and yellow dashed boxes, respectively) are shown in the bottom panels. Note GM130 antibody also marks the basement membrane (Lei and Spradling, 2016). Nuclei are labelled with DAPI (blue). Scale bars: 10 µm. (G) Immunostaining of frozen sections of neonatal mouse ovaries using antibodies against Pericentrin (green) and TGN46 (magenta). A magnification of a primordial oocyte is shown in the bottom panel. Nuclei are labelled with DAPI (blue). Scale bars: 10 µm. (H) Quantification of tissue sections as shown in B and C to score the percentage of oocytes in which TGN46 and pericentrin localize to the Golgi ring. At least 30 primordial oocytes were counted per replicate, 3 biological replicates were performed. Error bars represent mean ± S.D. |
|
|
Fig. S2. Live-cell imaging of mouse primordial oocytes reveals metabolically active mitochondria dispersed throughout their cytoplasm. (A) Mouse primordial oocytes were treated with CCCP to dissipate mitochondrial membrane potential, followed by incubation with TMRE to image mitochondria. Two biological replicates were performed using a total of 4 mice. (B, C) Calculation of the center of mass (C.O.M.) of the mitochondrial distribution in Xenopus, human and mouse primordial oocytes. Yellow outline indicates the delineation of the mitochondrial mass, the white “+” symbol indicates the location of the C.O.M. in each species while white dashed line marks the outline of the oocyte and nucleus. Scale bar: 10 µm. The number of oocytes of each species used in the quantification is indicated above each bar in the graph. (D) 3D reconstruction of a mouse primordial oocyte incubated with MitoTracker Deep Red FM to label mitochondria (magenta) and NBD C6-Ceramide to label the Golgi apparatus (green). Mitochondria are distributed throughout the oocyte cytoplasm. Nucleus is depicted in white. (E) A mouse primordial oocyte incubated with TMRE to label mitochondria was imaged through its volume and different z-sections are represented. Mitochondria display a dispersed distribution away from the mid plane. Scale bar: 10 µm. Three biological replicates were performed using a total of 6 mice. (F) Size comparison of primordial oocytes of Xenopus, human and mouse after incubation with TMRE. Scale bar for Xenopus: 60 µm, human: 10 µm and mouse: 10 µm. Gaps within the mitochondrial conglomeration in the Xenopus and human Balbiani body are marked by a white asterisk (*). Mitochondria are labelled with TMRE. Scale bars are as indicated in the figure. |
|
|
Fig. S3. Immunofluorescence of the distribution of organelles in Xenopus, human and mouse primordial oocytes confirms the patterns observed by live-cell imaging. (A) Live-imaging of primordial follicles isolated from young adult mice probed with LysoTracker Deep Red to assess lysosomal activity (left panel), and tetramethyl rhodamine ethyl ester (TMRE) to assess mitochondrial activity (right panel). White arrows depict lysosomes/ mitochondria in somatic cells, and yellow arrows in oocytes. While dashed lines indicate the oocyte boundary. Scale bars: 10 µm. Two biological replicates were performed; at least 4 oocytes per replicate were imaged. (B) Immunostaining of primordial oocytes isolated from young adult mice to detect Golgi apparatus. Oocytes were treated with BFA for 30 minutes, or left untreated (DMSO). The oocyte marker DDX4 is shown in magenta and the cis-Golgi protein GM130 in green. Nuclei are marked with DAPI (blue). The Golgi conglomerate in the untreated oocyte is indicated by the yellow arrow. The Golgi apparatus is fragmented upon BFA treatment and the fragments are represented by yellow arrow heads. Scale bars: 10 µm. (C) Quantification of (B). A total of 6 mice were used and 17 primordial follicles were imaged. (D) Top, middle: paraffin-embedded sections of human ovaries were labelled with antibodies against the mitochondrial protein ATP5A (top, magenta), the lysosomal protein LAMP1 (middle, magenta), along with the oocyte-specific marker DDX4 (green). Bottom: Frozen sections of human ovaries were labelled with cis-Golgi marker, Mannosidase II (magenta) along with the oocyte specific marker DDX4 (green). Nuclei were marked with DAPI (blue). Yellow arrows point to oocyte mitochondria, lysosome or Golgi apparatus respectively while white arrows indicate their somatic cell counterparts. We sometimes observe DDX4 (shown in figure) and LAMP1 (not shown) accumulation in the mid-section of the human Balbiani Body, which correspond to the vesicular aggregates reported in the literature (Adams & Hertig, 1967). For all panels, representative images from at least 2 individuals are shown. The gaps in the oocyte cytoplasm observed by the cytoplasmic DDX4 signal arise from the fixation and processing steps during which the relatively large and spherical oocytes undergo cytoplasmic rupture. Since Golgi apparatus in human primordial oocytes have not been imaged by immunofluorescence techniques before, we used three different Golgi markers: two cis-Golgi markers (GM130 and Mannosidase II), and one trans-Golgi marker (TGN46). A similar pattern of Golgi staining (dispersed Golgi apparatus and no conglomeration) was observed with all three antibodies. Moreover, the juxtanuclear location of Golgi apparatus in somatic cells further confirmed the specificity of these Golgi markers. Here a representative image of one of the cis-Golgi markers (Mannosidase II) is shown. Scale bars: 10 µm. (E) Paraffin-embedded sections of ovaries from neonatal mouse (PND4) were labelled with antibodies against the mitochondrial protein ATP5A and the oocyte-specific marker DDX4 (top), or with two antibodies against the lysosomal protein LAMP1 (bottom). Nuclei were marked with DAPI (blue); n=3. (F) Paraffin-embedded sections of ovaries from Xenopus were labelled with antibodies against the mitochondrial protein ATP5A (top), or the lysosomal protein LAMP1 (bottom). Nuclei were marked with DAPI (blue). Red box in the DIC indicates the magnified area shown on the side. White dashed boxes denote the magnified areas shown in the insets. The white arrow points to the mitochondria or a lysosome in a somatic cell. The yellow arrow indicates the mitochondria in the Balbiani body or a lysosome within the oocyte. Representative images from 3 biological replicates are shown. Immunostaining of the Golgi apparatus in Xenopus sections could not be provided since none of the Golgi antibodies we tried worked on Xenopus sections. All scale bars are 10 µm. |
|
|
Fig. S4. The Proteostat dye marks a proteinaceous matrix in Xenopus and human, but not in mouse oocytes (A) Proteostat-labelled sections of Xenopus, human and mouse ovaries from Figure 2 are shown with fluorescent intensity masks. When thresholding masks were created to mark the top 10% fluorescence intensity in these images, the Balbiani body in Xenopus and human oocytes became apparent while only diffuse granules were apparent in the cytoplasm of mouse oocytes. Nucleoli, which are phase separated compartments and contain amyloid-like material in Xenopus oocytes (Banani et al., 2017; Hayes and Weeks, 2016) were marked with Proteostat in all three species. (B) Low magnification images of human and mouse ovaries labelled with Proteostat are shown. The human Balbiani body stands out in the image whereas in mouse ovaries, only nucleoli are apparent. A human primordial oocyte is marked by a white arrow while mouse primordial oocytes are marked by white arrowheads. As in Figure 2, three individuals were examined for each species; at least 3 oocytes were imaged for each human, 10 oocytes for each mouse. (C) Quantification strategy to assess cytoplasmic occupancy of mitochondria after Golgi dissociation. Mitochondrial occupation of the cytoplasm was calculated dividing the area occupied by mitochondria by the cytoplasmic area. Scale bars: 10 µm. |
|
|
Fig. S5. Golgi ring assembly and FOXO3 localization in BFA-treated ovaries. (A) Representative images of ovaries that were either left untreated or treated with BFA for 1 hour in vitro to observe the Golgi ring disassembly (top panel) and of ovaries that were left untreated for 5 hours or treated with BFA for 1 hour followed by 4 hours of culture without BFA to observe the Golgi ring reformation (bottom panel). Shown are split-channel views and magnifications of the overlays shown in Fig. 5B. Dashed boxes indicate the areas magnified in the insets. Scale bars: 10 µm. (B) Quantification of oocytes with nuclear or cytoplasmic FOXO3 localization scored for the presence or absence of a Golgi ring from wholemount immunostaining images shown in Fig. 5 at the indicated time points. Three biological replicates were performed, at least 30 oocytes per condition and time point were counted. |
