XB-ART-58646
Proc Natl Acad Sci U S A
2021 Nov 23;11847:. doi: 10.1073/pnas.2115116118.
Show Gene links
Show Anatomy links
CRISPR-SID: Identifying EZH2 as a druggable target for desmoid tumors via in vivo dependency mapping.
Naert T
,
Tulkens D
,
Van Nieuwenhuysen T
,
Przybyl J
,
Demuynck S
,
van de Rijn M
,
Al-Jazrawe M
,
Alman BA
,
Coucke PJ
,
De Leeneer K
,
Vanhove C
,
Savvides SN
,
Creytens D
,
Vleminckx K
.
???displayArticle.abstract???
Cancer precision medicine implies identification of tumor-specific vulnerabilities associated with defined oncogenic pathways. Desmoid tumors are soft-tissue neoplasms strictly driven by Wnt signaling network hyperactivation. Despite this clearly defined genetic etiology and the strict and unique implication of the Wnt/β-catenin pathway, no specific molecular targets for these tumors have been identified. To address this caveat, we developed fast, efficient, and penetrant genetic Xenopus tropicalis desmoid tumor models to identify and characterize drug targets. We used multiplexed CRISPR/Cas9 genome editing in these models to simultaneously target a tumor suppressor gene (apc) and candidate dependency genes. Our methodology CRISPR/Cas9 selection-mediated identification of dependencies (CRISPR-SID) uses calculated deviations between experimentally observed gene editing outcomes and deep-learning-predicted double-strand break repair patterns to identify genes under negative selection during tumorigenesis. This revealed EZH2 and SUZ12, both encoding polycomb repressive complex 2 components, and the transcription factor CREB3L1 as genetic dependencies for desmoid tumors. In vivo EZH2 inhibition by Tazemetostat induced partial regression of established autochthonous tumors. In vitro models of patient desmoid tumor cells revealed a direct effect of Tazemetostat on Wnt pathway activity. CRISPR-SID represents a potent approach for in vivo mapping of tumor vulnerabilities and drug target identification.
???displayArticle.pubmedLink??? 34789568
???displayArticle.pmcLink??? PMC8617425
???displayArticle.link??? Proc Natl Acad Sci U S A
???displayArticle.grants??? [+]
P30 CA014236 NCI NIH HHS
Species referenced: Xenopus tropicalis
Genes referenced: adam12 apc axin2 col1a1 creb3l1 ctnnb1 ezh2 fap hmmr lox mdk myc nuak1 pclaf pycr1 suz12 tgfb2
???displayArticle.antibodies??? Actb Ab9 Creb3l1 Ab1 Ezh2 Ab4 h3-3a Ab44 H3f3a Ab24 H3f3a Ab33 Myc Ab7
Lines/Strains:
???displayArticle.disOnts??? hereditary desmoid disease [+]
???attribute.lit??? ???displayArticles.show???
|
|
Fig. 1. Hyperactivation of the Wnt/β-catenin signaling pathway via truncation of Apc or constitutive activation of β-catenin induces desmoid tumors in X. tropicalis. (A) X. tropicalis carrying a germline heterozygous 1âbase pair deletion in the MCR of the apc gene (c.4120del, apcMCR-Î1/+) develop desmoid tumors with a 100% penetrance at 3 y of age (Left). The desmoid tumors present as T2 hyperintense foci on MRI (Middle, intersection of the crosshairs) and are characterized by classical desmoid tumor histopathology of long sweeping fascicles composed of uniform and slender fibroblasts/myofibroblasts (Right). (B) apc CRISPR/Cas9 injections in the vegetal-dorsal blastomere leads to mosaic mutant animals that manifest several desmoid tumors. These desmoid tumors exhibit active and high Wnt signaling activity as demonstrated by GFP expression using a Wnt reporter line (WntREs:dEGFP) (15) (Middle). Classical histopathology of desmoid tumors with long sweeping fascicles of bland fibroblasts/myofibroblasts exhibiting, in this case, local invasion into musculature (Right). (C) Injection of a BE3 cytosine base editor with a ctnnb1 gRNA leads to development of desmoid tumors. Sanger sequencing of a dissected desmoid tumor demonstrates base pair edits culminating in amino acid changes corresponding the human S45F mutation in CTNNB1 associated with sporadic desmoid tumorigenesis. Penetrance of desmoid tumors by 3 mo of age is 100% for apc CRISPR/Cas9-injected animals and 87.5% for ctnnb1 base-edited animals (Scale bar in histology picture, 100 µm). |
|
|
Fig. 2. Assessing and classifying editing outcomes at CRISPR/Cas9 target sites of candidate dependency genes in apc mutant desmoid tumors. (A) X. tropicalis embryos are cotargeted at apc and, respectively, one suspected genetic dependency (e.g., adam12). Desmoid tumors were dissected from 3-mo-old postmetamorphic animals, and both CRISPR/Cas9 target sites were subjected to targeted amplicon sequencing to determine gene editing outcomes. (B) Indels and allelic status at the suspected dependency CRISPR/Cas9 target sites in dissected desmoid tumors. Frameshift mutations (FS) are indicated in dark-red, in-frame (IF) mutations in ochre, while wild-type allelic calls are indicated in off-white. Numbers in boxes show specific INDEL mutations, where În indicates a deletion of n nucleotides and +n indicates insertions of n nucleotides. For eight suspected genetic dependencies, desmoid tumors were retrieved with biallelic frameshift mutations (demarcated by boxed numbers). In contrast, for ezh2 and creb3l1, biallelic frameshift mutations were never retrieved. |
|
|
Fig. 3. Statistical probability of ezh2 or creb3l1 biallelic frameshift mutations in desmoid tumors in relation to deep-learning predictions of gene editing outcomes. (A) Lack of selection mechanisms toward specific adam12 gene editing outcomes during desmoid tumorigenesis. The CRISPR/Cas9 editing outcomes for adam12 in desmoid tumors containing biallelic mutations (in-frame + frameshift) are likely and do not deviate from what is predicted by InDelphi and experimentally sampled in heart tissue. Given the adam12 editing outcomes sampled in hearts (i.e., in absence of selective pressure), the probability of a single biallelic mutant desmoid tumor to have biallelic frameshift editing outcomes is 59%. The probability of sampling 60% (3/5 tumors) with biallelic frameshift adam12 allelic status is likely (probability is 35%). Similarly, using InDelphi predictions, the probability of sampling this proportion of desmoid tumors with adam12 biallelic frameshift mutations is likely given binomial theory (probability is 34%). Red demarcation represents a 10% probability interval. PMF, probability mass function. (B and C) Editing outcomes for ezh2 and creb3l1 remain similar between InDelphi predictions and experimental observations in the heart of X. tropicalis. Significant deviations from the two former values are seen in the gene editing outcomes occurring in desmoid tumors. In line, the probabilities of never sampling biallelic frameshift mutations in ezh2 and creb3l1 within desmoid tumors is binomially unlikely (probability is 5% or smaller) given the editing outcomes in absence of tumor selection (heart tissue and InDelphi). |
|
|
Fig. 4. Assessing the role of the PRC2 in desmoid tumorigenesis. (A) In-frame ezh2 variants observed in desmoid tumors (Fig. 3B). (B) Mapping of identified deletion mutations in the EZH2 subunit of the PCR2. The deletion variants occur in a loop (magenta) at the periphery of the Ezh2 subunit and are expected to be well tolerated structurally. (C) Expression studies of Ezh2 protein variants in X. tropicalis and HEK293T cells. EZH2(p.Y643F) (corresponds to EZH2(p.Y642F) in human) and EZH2(p.K658fs*) variants function as positive and negative control, respectively. Actin and Total H3 are shown as loading controls. Myc-tagged Ezh2 protein variants express in X. tropicalis (Top) and in HEK293T cells (Bottom) and remain functional as they increase the levels of H3K27me3, when compared with the negative control (pMAX-GFP). Immunoblots were cut and pasted (white spaces) for clarity. Unaltered original blots are shown in SI Appendix, Fig. S7. (D) INDELs and allelic status at the suspected dependency CRISPR/Cas9 target sites in desmoid tumors. Frameshift mutations (FS) are indicated in dark orange, in-frame mutations (IF) in ochre, and wild-type (WT) in off-white. (E) Gene editing outcomes at the ezh2 exon encoding the Ezh2 catalytical pocket reveals selection toward retention of at least one wild-type ezh2 allele. Since each mutation (frameshift or in-frame) at this location can be considered as loss-of-function (LOF), we calculate the probability of a single desmoid tumor to have biallelic LOF ezh2 editing to be 30%, given ezh2 editing efficiencies in embryos from the same injection setup. Therefore, the probability of sampling 0% (17 tumors) without biallelic LOF allelic status is very unlikely (probability < 0.01%) according to binomial theory. Red demarcation represents a 1% probability interval. (F and G) The suz12 CRISPR/Cas9 editing outcomes, sampled in desmoid tumors, are unlikely and deviate from the expected. Given the suz12 editing outcomes sampled in hearts, the probability of a single biallelic mutant desmoid tumor to have biallelic frameshift editing outcomes is 35%. The probability of sampling 0% (0/7 tumors) with biallelic frameshift suz12 allelic status is unlikely (probability is <5%). Similarly, using InDelphi predictions, the probability of sampling this proportion of desmoid tumors with suz12 biallelic frameshift mutations is unlikely given binomial theory (probability is <0.01%). This demonstrates selection mechanisms toward specific suz12 gene editing outcomes during desmoid tumorigenesis. Red demarcation represents a 10% probability interval. |
|
|
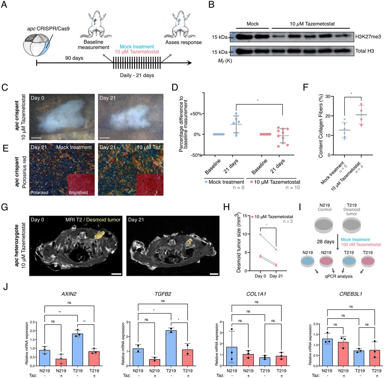
Fig. 5. Ezh2 inhibition via Tazemetostat elicits a therapeutic response in desmoid tumors. (A and B) Tazemetostat-treated F0 apc crispants show a reduction in H3K27me3 levels in the liver (unaltered original scans of blots SI Appendix, Fig. S7). (C and D) Quantitatively, desmoid tumor size reveals stable or progressive disease in the control arm, while in Tazemetostat-exposed animals regression or stasis of tumors could be observed. Each data point represents one desmoid tumor; note that some animals developed multiple tumors (two-way ANOVA with repeated measurements; Dataset S6D; *P < 0.05). (E and F) Picrosirius Red staining with polarized light detection. The degree of alignment of collagen fibers is significantly increased in Tazemetostat-treated tumors when compared with mock-treated tumors (Studentâs t test; Dataset S6D; *P < 0.05). (G and H) Desmoid tumors in apcMCR-Î1/+ heterozygotes respond treatment with Tazemetostat (paired Studentâs t test; Dataset S6D; *P < 0.05). (I) Treatment scheme of primary human desmoid tumor culture (T219) and paired normal cells derived from the fascia (N219) with Tazemetostat (100 nM) for 4 wk. (J) qRT-PCR analysis of AXIN2, TGFB2, COL1A1, and CREB3L1 expression in DMSO- (blue bars) or Tazemetostat (red bars)-treated cells (one-way ANOVA; Dataset S6D; *P < 0.05 **P < 0.01) (Gray scale bar, 1 mm; white scale bar, 3 mm). |
|
|
Figure S1: The mutational spectrum of apc in desmoid tumors reveals positive selection for biallelic frameshift mutations. (A) Xenopus tropicalis embryos are co-targeted at apc and respectively one suspected genetic dependency (adam12, creb3l1, lox, mdk, ezh2, pclaf, nuak1, hmmr1, pycr1 or fap- α). Desmoid tumors were dissected from post-metamorphic animals (aged three months) and both CRISPR/Cas9 target sites were subjected to targeted amplicon sequencing to determine gene editing outcomes. Shown here are the editing outcomes at the apc locus. (B, top panels) The probability to sample a biallelic frameshift mutation (right) in a desmoid tumor is directly related to the probability on monoallelic frameshift editing outcomes (left). E.g. upon an apc gRNA-specific frameshift frequency of 85%, the probability of a single desmoid tumor to be biallelic frameshift mutant is 72% (0.85*0.85). (B, bottom panels) (left) Given the apc editing outcomes sampled in embryos, i.e. in absence of selective pressure, the probability of a single desmoid tumor to have biallelic frameshift editing outcomes is 72%. Therefore, the probability of sampling 100% (61/61 tumors) with biallelic frameshift allelic status is very unlikely (probability < 0.001) according to binomial theory. (right) Similarly, given apc editing outcomes predicted by InDelphi, the probability of a single desmoid tumor to have biallelic frameshift editing outcomes is 81%. Therefore, the probability of sampling 100% (61/61 tumors) with biallelic frameshift allelic status is very unlikely (probability < 0.001) according to binomial theory. |
|
|
Figure S2: No selection towards specific patterns of gene editing outcomes at suspected dependency target sites in apc CRISPR/Cas9-induced desmoid tumors for lox, mdk, hmmr, nuak1, fap-α, pclaf, pycr1. Gene editing outcomes at suspected dependencies demonstrate, for each gene, at least two tumors developing with biallelic frameshift mutations. Gene editing outcomes in desmoid tumors are in line, and probable according to binomial theory, with predicted gene editing outcomes as determined by the InDelphi algorithm. E.g for lox, given the editing outcomes as predicted by InDelphi, the probability of a single biallelic mutant desmoid tumor to have biallelic frameshift editing outcomes is 64%. The probability of sampling 66% (2/3 tumors) with biallelic frameshift lox status is likely (probability is 44%). Red demarcation represents a 10% probability interval. |
|
|
Figure S3: H3K27me3 immunoreactivity in X. tropicalis desmoid tumors. Further, immunostaining reveals CREB3L1 and EZH2 expression in clinical human desmoid tumors. (A) Xenopus tropicalis desmoid tumor cells demonstrate immunoreactivity for H3K27me3. Grey scale bar is 200 μm. (B) Representative photomicrograph for three case studies of desmoid tumors employed for immunostainings in this study. First, irregular infiltration of DT cells into adjacent skeletal muscle could be noted. (Inset) Higher resolution investigation revealed proliferation of elongated, slender, spindle- shaped cells of uniform appearance, set in a collagenous stroma containing prominent blood vessels. The cells lack nuclear hyperchromasia or cytological atypia and are arranged in long sweeping bundles. (Inset; β-catenin) The spindle cells show cytoplasmatic and nuclear positivity for β-catenin. Taken together, these histopathological hallmarks were compatible with the diagnosis of DT in all three case studies. Immunostaining on these clinical samples revealed both nuclear and cytoplasmatic reactivity with anti-EZH2 (C-top) and anti-CREB3L1 (C-bottom) antibodies. Please note that CREB3l1 is normally inserted into ER membranes, with the N-terminal DNA-binding and transcription activation domains oriented toward the cytosolic face of the membrane. Upon activation and cleavage in the Golgi, the CREB3L1 N-terminal fragment will translocate to the nucleus. The CREB3L1 N-terminal-reactive antibody (AF4080; Rndsystems) demonstrates both nuclear and cytoplasmatic immunoreactivity indicative for a role of CREB3L1 as an active transcription factor in desmoid tumors. Shown immunofluorescence is representative for all three desmoid tumor case studies. White scale bar is 20um |
|
|
Fig. S4: Cross-species multiple sequence alignment for EZH2 protein. Ezh2 from Xenopus tropicalis shares 96% sequence identity with the AcEZH2 used to assemble the structural template in Fig 4B. Further are the regions containing mutations 100% conserved between human EZH2, X. tropicalis Ezh2 and AcEZH2 (see alignment). Following UniProtKB entries were used: Q61188 (EZH2_MOUSE), Q15910 (EZH2_HUMAN), R4GB81 (R4GB81_ANOCA), Q08BS4 (EZH2_DANRE), Q28D84 (EZH2_XENTR). |
|
|
Fig. S4: Cross-species multiple sequence alignment for EZH2 protein. (continued) |
|
|
Fig. S4: Cross-species multiple sequence alignment for EZH2 protein. (continued) |
|
|
|
|
|
Fig. S6: Proliferation characteristics of three desmoid tumor cell lines (T1-3) and three matched normal fibroblast cultures (N1-3) are similar after tazemetostat treatment. Dose-response curve for two-week treatments with Tazemetostat at the following concentrations: 5 μM, 2 μM, 1 μM, 0.1 μM, 0.01 μM, 0.001 μM, 0.0001 μM. Shown is absorbance at 370 nm relative to BrdU incorporation added 18h before experiment end-point. Non-linear regression of âRelative Absorbance vs. log[Drug]â and IC50 calculations were conducted using GraphPad Prism. Error bars are standard deviation. 95% confidence intervals of IC50 are reported in the table. |
|
|
Figure S7. Uncropped western blots. Following legend was used. Parts of these blots used in main Fig. 4C and Fig. 5B are demarcated by grey boxes. (NI) not injected (1) NM_00101793.2:c.2163_2180del; Ezh2(685-KIRFANHSVNPNCYAK-700); deletion18, variant1 (2) NM_001017293.2:c.2165_2182del; Ezh2(685-KIRFANHSVNPNCYAK-700); deletion18, variant2 (3) NM_001017293.2:c.2171_2179del; Ezh2(685-KIRFANHSVNPNCYAK-700); deletion9 (4) NM_001017293.2:c.143_178del; (5) NM_001017293.2:c.127_147del; (6) NM_001017293.2:c.144_149del; (7) NM_001017293.2:c.2068_2074del; Ezh2(p.Lys658fs) (8) NM_001017293.2:c.2068del; (9) NM_001017293.2:c.2170_2171insAAACAA; (10) NM_001017293.2:c.2127A>T, (ctrl) pMAX-GFP |
References [+] :
Alman,
Increased beta-catenin protein and somatic APC mutations in sporadic aggressive fibromatoses (desmoid tumors).
1997, Pubmed
Alman, Increased beta-catenin protein and somatic APC mutations in sporadic aggressive fibromatoses (desmoid tumors). 1997, Pubmed
Biressi, A Wnt-TGFβ2 axis induces a fibrogenic program in muscle stem cells from dystrophic mice. 2014, Pubmed
Boehm, Cancer research needs a better map. 2021, Pubmed
Boel, BATCH-GE: Batch analysis of Next-Generation Sequencing data for genome editing assessment. 2016, Pubmed , Xenbase
Bridgewater, β-catenin causes renal dysplasia via upregulation of Tgfβ2 and Dkk1. 2011, Pubmed
Brooun, Polycomb repressive complex 2 structure with inhibitor reveals a mechanism of activation and drug resistance. 2016, Pubmed
Cassidy, Association of MRI T2 Signal Intensity With Desmoid Tumor Progression During Active Observation: A Retrospective Cohort Study. 2020, Pubmed
Chen, CRISPR-Cas9 screen reveals a MYCN-amplified neuroblastoma dependency on EZH2. 2018, Pubmed
Chen, Sustained induction of collagen synthesis by TGF-β requires regulated intramembrane proteolysis of CREB3L1. 2014, Pubmed
Clevers, Wnt/β-catenin signaling and disease. 2012, Pubmed
Colombo, Increased midkine expression correlates with desmoid tumour recurrence: a potential biomarker and therapeutic target. 2011, Pubmed
Cotto, DGIdb 3.0: a redesign and expansion of the drug-gene interaction database. 2018, Pubmed
DeLay, Tissue-Specific Gene Inactivation in Xenopus laevis: Knockout of lhx1 in the Kidney with CRISPR/Cas9. 2018, Pubmed , Xenbase
Dempster, Agreement between two large pan-cancer CRISPR-Cas9 gene dependency data sets. 2019, Pubmed
Doench, Rational design of highly active sgRNAs for CRISPR-Cas9-mediated gene inactivation. 2014, Pubmed
Duan, EZH2: a novel target for cancer treatment. 2020, Pubmed
Eich, EZH2-Targeted Therapies in Cancer: Hype or a Reality. 2020, Pubmed
Girard, Targeted Therapies for Follicular Lymphoma. 2021, Pubmed
Gounder, Tazemetostat in advanced epithelioid sarcoma with loss of INI1/SMARCB1: an international, open-label, phase 2 basket study. 2020, Pubmed
Gounder, Sorafenib for Advanced and Refractory Desmoid Tumors. 2018, Pubmed
Gounder, Notch inhibition in desmoids: "Sure it works in practice, but does it work in theory?". 2015, Pubmed
Guillemyn, A homozygous pathogenic missense variant broadens the phenotypic and mutational spectrum of CREB3L1-related osteogenesis imperfecta. 2019, Pubmed
Guo, Next generation sequencing-based expression profiling identifies signatures from benign stromal proliferations that define stromal components of breast cancer. 2013, Pubmed
Hoy, Tazemetostat: First Approval. 2020, Pubmed
Jain, TALEN outperforms Cas9 in editing heterochromatin target sites. 2021, Pubmed
Jensen, Chromatin accessibility and guide sequence secondary structure affect CRISPR-Cas9 gene editing efficiency. 2017, Pubmed
Jho, Wnt/beta-catenin/Tcf signaling induces the transcription of Axin2, a negative regulator of the signaling pathway. 2002, Pubmed
Jung, PAF and EZH2 induce Wnt/β-catenin signaling hyperactivation. 2013, Pubmed , Xenbase
Kim, Targeting EZH2 in cancer. 2016, Pubmed
Komor, Programmable editing of a target base in genomic DNA without double-stranded DNA cleavage. 2016, Pubmed
Kummar, Clinical Activity of the γ-Secretase Inhibitor PF-03084014 in Adults With Desmoid Tumors (Aggressive Fibromatosis). 2017, Pubmed
Latchford, APC mutations in FAP-associated desmoid tumours are non-random but not 'just right'. 2007, Pubmed
Liu, Sequence features associated with the cleavage efficiency of CRISPR/Cas9 system. 2016, Pubmed
Maresch, Multiplexed pancreatic genome engineering and cancer induction by transfection-based CRISPR/Cas9 delivery in mice. 2016, Pubmed
McCarville, MRI and biologic behavior of desmoid tumors in children. 2007, Pubmed
Mercier, A Metabolomics Pilot Study on Desmoid Tumors and Novel Drug Candidates. 2018, Pubmed
Michlits, Multilayered VBC score predicts sgRNAs that efficiently generate loss-of-function alleles. 2020, Pubmed
Misemer, Expression of FAP, ADAM12, WISP1, and SOX11 is heterogeneous in aggressive fibromatosis and spatially relates to the histologic features of tumor activity. 2014, Pubmed
Mito, Role of Histone H3K27 Trimethylation Loss as a Marker for Malignant Peripheral Nerve Sheath Tumor in Fine-Needle Aspiration and Small Biopsy Specimens. 2017, Pubmed
Moody, Lineage Tracing and Fate Mapping in Xenopus Embryos. 2018, Pubmed , Xenbase
Moreno-Mateos, CRISPRscan: designing highly efficient sgRNAs for CRISPR-Cas9 targeting in vivo. 2015, Pubmed , Xenbase
Naert, CRISPR/Cas9 disease models in zebrafish and Xenopus: The genetic renaissance of fish and frogs. 2018, Pubmed , Xenbase
Naert, CRISPR/Cas9 mediated knockout of rb1 and rbl1 leads to rapid and penetrant retinoblastoma development in Xenopus tropicalis. 2016, Pubmed , Xenbase
Naert, Maximizing CRISPR/Cas9 phenotype penetrance applying predictive modeling of editing outcomes in Xenopus and zebrafish embryos. 2020, Pubmed , Xenbase
Naert, RBL1 (p107) functions as tumor suppressor in glioblastoma and small-cell pancreatic neuroendocrine carcinoma in Xenopus tropicalis. 2020, Pubmed , Xenbase
Nugent, Life expectancy after colectomy and ileorectal anastomosis for familial adenomatous polyposis. 1993, Pubmed
O'Carroll, The polycomb-group gene Ezh2 is required for early mouse development. 2001, Pubmed
Parvez, MIC-Drop: A platform for large-scale in vivo CRISPR screens. 2021, Pubmed
Pasini, Suz12 is essential for mouse development and for EZH2 histone methyltransferase activity. 2004, Pubmed
Penel, Adult desmoid tumors: biology, management and ongoing trials. 2017, Pubmed
Reversade, Mutations in PYCR1 cause cutis laxa with progeroid features. 2009, Pubmed , Xenbase
Rittié, Method for Picrosirius Red-Polarization Detection of Collagen Fibers in Tissue Sections. 2017, Pubmed
Rudolf, β-Catenin Activation in Muscle Progenitor Cells Regulates Tissue Repair. 2016, Pubmed
Shen, Predictable and precise template-free CRISPR editing of pathogenic variants. 2018, Pubmed
Shi, Modeling human point mutation diseases in Xenopus tropicalis with a modified CRISPR/Cas9 system. 2019, Pubmed , Xenbase
Shi, Discovery of cancer drug targets by CRISPR-Cas9 screening of protein domains. 2015, Pubmed
Skrypek, ZEB2 stably represses RAB25 expression through epigenetic regulation by SIRT1 and DNMTs during epithelial-to-mesenchymal transition. 2018, Pubmed
Skubitz, Gene expression in aggressive fibromatosis. 2004, Pubmed
Takahashi, Safety and efficacy of gamma-secretase inhibitor nirogacestat (PF-03084014) in desmoid tumor: Report of four pediatric/young adult cases. 2020, Pubmed
Tejpar, Predominance of beta-catenin mutations and beta-catenin dysregulation in sporadic aggressive fibromatosis (desmoid tumor). 1999, Pubmed
Timbergen, Activated Signaling Pathways and Targeted Therapies in Desmoid-Type Fibromatosis: A Literature Review. 2019, Pubmed
Tolg, Genetic deletion of receptor for hyaluronan-mediated motility (Rhamm) attenuates the formation of aggressive fibromatosis (desmoid tumor). 2003, Pubmed
Tran, Wnt/beta-catenin signaling is involved in the induction and maintenance of primitive hematopoiesis in the vertebrate embryo. 2010, Pubmed , Xenbase
Trautmann, Novel pathogenic alterations in pediatric and adult desmoid-type fibromatosis - A systematic analysis of 204 cases. 2020, Pubmed
Van Nieuwenhuysen, TALEN-mediated apc mutation in Xenopus tropicalis phenocopies familial adenomatous polyposis. 2015, Pubmed , Xenbase
Wang, No Easy Way Out for EZH2: Its Pleiotropic, Noncanonical Effects on Gene Regulation and Cellular Function. 2020, Pubmed
Weber, CRISPR/Cas9 somatic multiplex-mutagenesis for high-throughput functional cancer genomics in mice. 2015, Pubmed
West, Determination of stromal signatures in breast carcinoma. 2005, Pubmed
Zreik, Morphologic Spectrum of Desmoid-Type Fibromatosis. 2016, Pubmed
