XB-ART-58620
J Cell Biol
2022 Jan 03;2211:. doi: 10.1083/jcb.202102110.
Show Gene links
Show Anatomy links
CEP97 phosphorylation by Dyrk1a is critical for centriole separation during multiciliogenesis.
Lee M
,
Nagashima K
,
Yoon J
,
Sun J
,
Wang Z
,
Carpenter C
,
Lee HK
,
Hwang YS
,
Westlake CJ
,
Daar IO
.
???displayArticle.abstract???
Proper cilia formation in multiciliated cells (MCCs) is necessary for appropriate embryonic development and homeostasis. Multicilia share many structural characteristics with monocilia and primary cilia, but there are still significant gaps in our understanding of the regulation of multiciliogenesis. Using the Xenopus embryo, we show that CEP97, which is known as a negative regulator of primary cilia formation, interacts with dual specificity tyrosine phosphorylation regulated kinase 1A (Dyrk1a) to modulate multiciliogenesis. We show that Dyrk1a phosphorylates CEP97, which in turn promotes the recruitment of Polo-like kinase 1 (Plk1), which is a critical regulator of MCC maturation that functions to enhance centriole disengagement in cooperation with the enzyme Separase. Knockdown of either CEP97 or Dyrk1a disrupts cilia formation and centriole disengagement in MCCs, but this defect is rescued by overexpression of Separase. Thus, our study reveals that Dyrk1a and CEP97 coordinate with Plk1 to promote Separase function to properly form multicilia in vertebrate MCCs.
???displayArticle.pubmedLink??? 34787650
???displayArticle.pmcLink??? PMC8719716
???displayArticle.link??? J Cell Biol
???displayArticle.grants??? [+]
Species referenced: Xenopus laevis
Genes referenced: ccdc78 cdc20b cep97 deup1 dyrk1a.2 isyna1 mcc plk1
GO keywords: centriole assembly
???displayArticle.antibodies??? Actb Ab9 Cep97 Ab1 Dyrk1a Ab1 Gapdh Ab3
???displayArticle.morpholinos??? cep97 MO1 dyrk1a MO2
???attribute.lit??? ???displayArticles.show???
|
|
Figure 1. CEP97 associates with Dyrk1a. (A) Exogenous CEP97 interacts with Dyrk1a. The indicated mRNAs were injected into Xenopus embryos, and co-IPs were conducted. (B) Endogenous CEP97 interacts with Dyrk1a. Endogenous Dyrk1a was precipitated from HEK293T cell lysates and immunoblotted with the indicated antibodies. (C) Schematic diagram of CEP97 deletion mutants and depiction of ability in co-IP with Dyrk1a. (D) The aa region 541â565 of CEP97 is required for Dyrk1 interaction. Using embryos expressing the indicated proteins, reciprocal co-IPs were performed. (E) Schematic diagram of Dyrk1a deletion mutants and depiction of ability in co-IP with CEP97. Representative domains are indicated: WT; N, N-terminus; KD, kinase domain; PEST, domain rich in proline, glutamate, serine, and threonine; His, histidine repeat; ST, serine/threonine-rich region; C, C-terminus. (F) His region of Dyrk1a is required for CEP97 interaction. Embryo lysates expressing the indicated proteins were used for reciprocal co-IP assay. (G) Dyrk1a kinase activity is not necessary for CEP97âDyrk1a interaction. The indicated mRNAs were injected into embryos, and lysates were used for co-IPs. (H) Embryo lysates expressing the indicated protein were incubated with or without λ PPase at 30°C for 30 min and analyzed in 6% polyacrylamide gel. PPI, phosphatase inhibitor. (I) Dyrk1a-mediated CEP97 protein shift was reversed by λ PPase. The indicated recombinant proteins were incubated with active Dyrk1a and/or λ PPase at 30°C for 30 min. (J) CEP97 amino acid sequence comparison among different species. The region including the residues that Dyrk1a phosphorylates is conserved among different species. P, phosphorylation; conservation: fully conserved (*), strongly conserved (:), weakly conserved (.). Numbers marked on left side of Western blot images represent protein molecular weight (kilodaltons). |
|
|
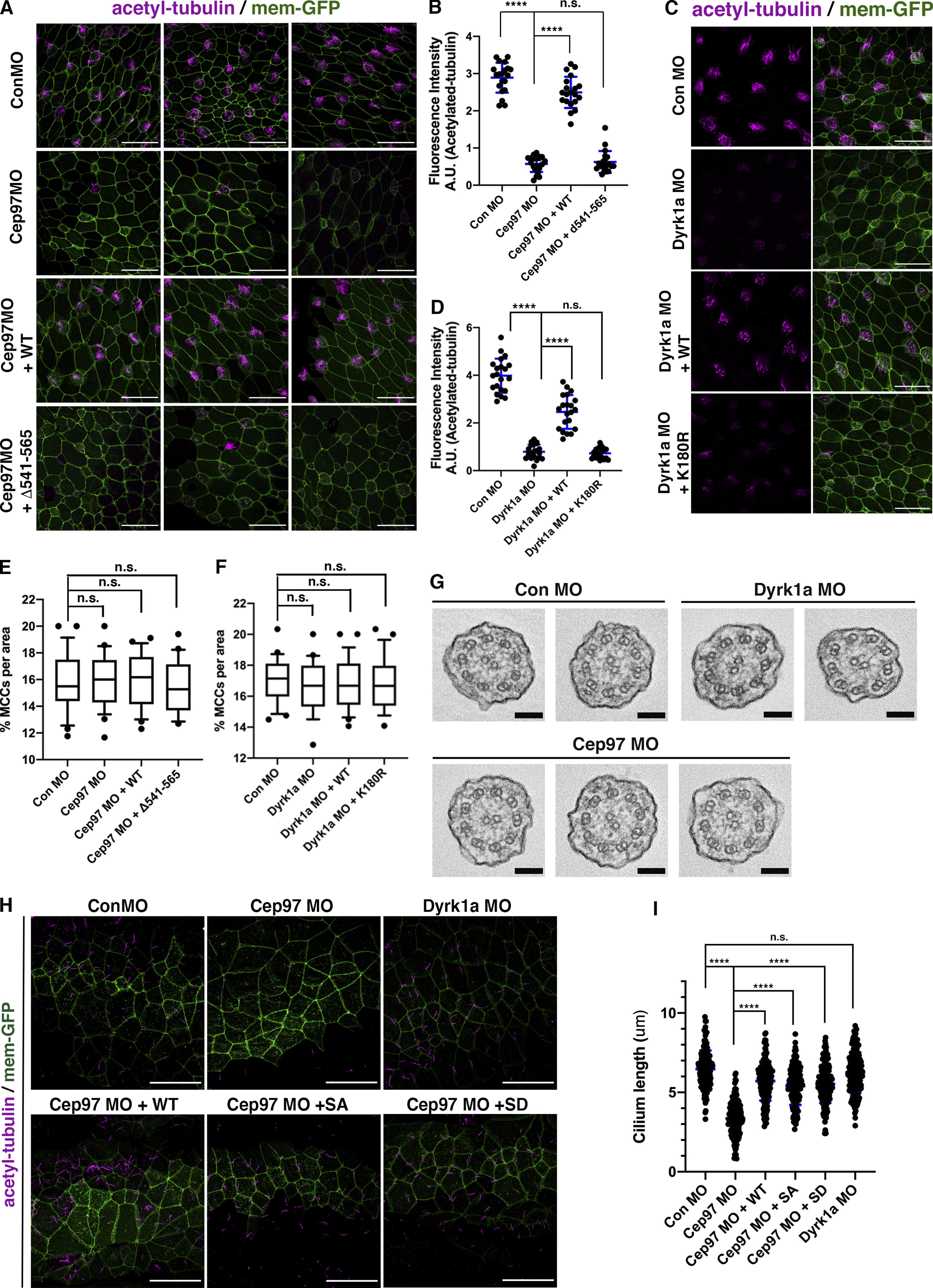
Figure 2. CEP97-Dyrk1a modulates multiciliation in Xenopus MCCs. (A and D) The acetylated tubulin signal in MCCs is decreased upon CEP97 knockdown (A) and Dyrk1 knockdown (D). A cocktail of mRNAs and morpholinos was injected into one ventral blastomere in eight-cell stage embryos, cultured to stage 27, and fixed. Multicilia were visualized by antiacetylated tubulin staining (magenta), and membrane GFP (green) was used as a tracer. Scale bars, 50 µm. Con, control. (B and E) Quantification of relative acetylated tubulin intensity in A (number of images for quantification, n = 40; embryos per group from three independent experiments for each condition, n = 20) and D (number of images for quantification, n = 32; embryos per group from three independent experiments for each condition, n = 16). ****, P < 0.0001; one-way ANOVA. Error bars indicate ±SD. (C) Immunoblot of the indicated exogenous proteins expressed for the rescue experiment in A. Numbers marked on left side of Western blot images represent protein molecular weight (kilodaltons). (F) SEM and TEM of embryonic epidermis at stage 26. SEM revealed decreased number and length of multicilia in CEP97 and Dyrk1a morphant MCCs. The indicated MOs were injected into both ventral blastomeres at the eight-cell stage. Red arrows point to mispositioned basal bodies. Scale bars, 5 µm (SEM) and 1 µm (TEM). (G) Quantification of cilia length per MCC, n = 10; embryo per group, n = 5; ****, P < 0.0001, unpaired two-tailed t test. Error bars indicate ±SD. |
|
|
Figure 3. Abnormal basal body migration and docking in CEP97 and Dyrk1a morphant MCCs. (A) Defective basal body migration and docking to the apical surface of MCCs upon knockdown of CEP97 and Dyrk1a. The injected embryos were fixed at stage 25 and stained with phalloidin (green) to visualize apical F-actin. Cent-RFP (magenta) marks basal bodies. Arrow marks apical surface. Serial z-stack confocal images were projected in the yâz plane. Scale bars, 3 µm. (B) Apical actin meshwork decreases in CEP97 and Dyrk1a morphant MCCs. Embryos were fixed at stage 25. Images were generated by maximum-intensity projection of serial confocal z-stack images from surface (0 µm) to subapical (â2.5 µm). Cent-RFP (magenta) marks basal bodies. Phalloidin (green) stains apical F-actin. Antiacetylated tubulin antibody stains cilia. Scale bars, 10 µm. (C) Quantification of phalloidin intensity in an MCC in B. ****, P < 0.0001, one-way ANOVA; MCCs, n = 45; embryos per group from one representative of three independent experiments, n = 9. Data are mean ± SD. (D) Basal bodies contain distal appendages in CEP97 and Dyrk1a morphant MCCs. Embryos injected with the indicated mRNAs and MOs were harvested at stage 27. Images were generated using 3D-SIM. Images in white dotted squares are magnified to the right. Data are representative of three independent experiments. Scale bars, large images = 2 µm; small images = 0.3 µm. |
|
|
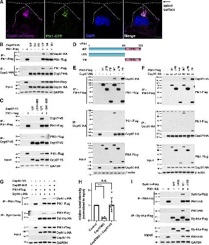
Figure 4. CEP97 forms a complex with Dyrk1a and Plk1. (A) The subcellular colocalization of CEP97 and Plk1 in migrating MCCs. Embryos injected with the indicated mRNAs were fixed at stage 19 and transversely sectioned. CEP97-mCherry, magenta; Plk1-GFP, green. DAPI was used to stain nuclei. Scale bars, 5 µm. (B) The phosphorylation of CEP97 is required for CEP97-Plk1 interaction. The embryos were injected with the indicated mRNAs, and reciprocal co-IPs were performed. (C) CEP97 mutant lacking aa 541â565 does not associate with Plk1. Reciprocal co-IPs were performed with embryo lysates as indicated. (D) Schematic diagram of Xenopus Plk1 deletion mutants. (E and F) PB domain is required for CEP97-Plk1 binding. CEP97 WT (E), but not CEP97 SA (F), associates with WT Plk1 and PB alone. The indicated mRNAs were injected into one-cell stage embryos, and reciprocal co-IPs were performed. (G) CEP97 mediates Dyrk1a-Plk1 interaction. Embryos injected with the indicated MOs or mRNA were lysed at stage 16 for co-IPs. (H) Quantification of co-IP protein bands in G. Co-IP protein band density was normalized to input. Graph was generated from three independent reciprocal co-IPs. ***, P < 0.001; one-way ANOVA. Data are mean ± SD. (I) The His region of Dyrk1a is necessary for Dyrk1aâPlk1 interaction. The embryo lysates expressing the indicated exogenous proteins were used to perform co-IPs. Numbers marked on left side of Western blot images represent protein molecular weight (kilodaltons). |
|
|
Figure 5. CEP97-Dyrk1a modulates centriole disengagement. (A) The subcellular localization of CEP97 to deuterosomes. The mRNAs of CEP97-HA and GFP-Ccdc78 (deuterosome marker) were injected into two ventral blastomeres at the eight-cell stage. Embryos were fixed at stage 19 and transverse sectioned, followed by immunofluorescence with HA probe (red), anti-GFP (cyan), and anti-centrin (magenta) antibodies. Images were generated by 3D-SIM. Scale bar, 1 µm. (B) Defective centriole disengagement upon knockdown of CEP97 and Dyrk1a. The indicated combinations of the mRNAs and MOs were injected into one blastomere of eight-cell stage embryos and fixed at stage 23. Cent-RFP marks basal bodies (red). GFP-Ccdc78 marks deuterosomes (cyan). Cilia are visualized by acetylated tubulin antibody staining. Images in white dotted square are magnified to the right. Rightmost images are 3D projections. Scale bars, large images = 20 µm; small images = 5 µm. Con, control. (C) Quantification of completed centriole disengagement in MCCs in B. Cent-RFP expressing MCCs in a field were considered for quantification. Graph is mean percentage ± SD of MCCs per image. Image numbers for quantification, n = 30; embryos per group from three independent experiments for each condition, n = 25; ***, P < 0.001; ****, P < 0.0001; one-way ANOVA. |
|
|
Figure 6. Separase is required for centriole disengagement in Xenopus MCCs. (A and B) Knockdown of Separase (Sepa; A) and expression of mutant Separase (B) caused centriole disengagement defects. The indicated mRNAs and MOs were injected into one ventral blastomere of eight-cell stage embryos, and embryos were fixed at stage 23. GFP-Ccdc78, cyan; Cent-RFP, red. Antiacetylated tubulin antibody stains cilia. Images in white dotted square are magnified to the right. Rightmost images are 3D projections. Scale bars, large images = 20 µm; small images = 5 µm. (C) Quantification of completed centriole disengagement in MCCs in A. Graph is mean percentages ± SD of MCCs per image. Images for analysis, n = 30; embryos per group from three independent experiments, n = 20; ****, P < 0.0001; one-way ANOVA. (D) Immunoblot of the indicated exogenous proteins in A. Con, control. (E) Quantification of completed centriole disengagement in MCCs in B. Graph is mean percentage ± SD of MCCs per image. Images for analysis, n = 30; embryos per group from three independent experiments, n = 22; ****, P < 0.0001; one-way ANOVA. (F) Immunoblot of the indicated exogenous proteins in B. Numbers marked on left side of Western blot images represent protein molecular weight (kilodaltons). |
|
|
Figure S1. CEP97 knockout causes ciliogenesis defects in MCCs. (A) The antisense MOs and morpholino-resistant CEP97 construct nucleotide sequence are aligned with the X. laevis CEP97 target sequence. (B) The verification of morpholino knockdown efficacy. Immunoblot shows morpholino-resistant (MO resi) CEP97 expression in morpholino coinjected embryos, but WT CEP97 expression is compromised by morpholinos. Numbers marked on left side of Western blot images represent protein molecular weight (kilodaltons). (C) CEP97 knockout phenocopies CEP97 knockdown effect on MCC cilia formation. Cas9 protein with or without CEP97 targeting gRNA was coinjected with Cent-RFP mRNA to one ventral blastomere of four-cell stage embryos, and the embryos were fixed at stage 27. Cilia was visualized by immunofluorescence using acetylated tubulin antibody. Phalloidin (green) marks apical F-actin. Scale bars, 5 µm. (D) Confirmation of CEP97 genetic disruption by DNA-sequencing data using genomic DNAs of embryos in C. |
|
|
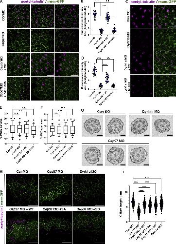
Figure S2. CEP97 and Dyrk1a are required for ciliation in MCCs, and CEP97 is required in GRP. (A and C) A cocktail of the indicated mRNAs and MOs was injected into one ventral blastomere of four-cell stage embryos and fixed at stage 27. Acetylated tubulin staining (magenta) marks cilia. Mem-GFP (green) was used as a tracer. Scale bars, 50 µm. Con, control. (B) Quantification of relative acetylated tubulin intensity in A (image numbers for analysis, n = 30; embryos per group from three independent experiments for each condition, n = 16). ****, P < 0.0001; one-way ANOVA. Error bars indicate ±SD. (D) Quantification of relative acetylated tubulin intensity in C (image number for analysis, n = 25; embryos per group from three independent experiments, n = 14). ****, P < 0.0001; one-way ANOVA. Error bars indicate ±SD. (E and F) Quantification of the total percentage of MCCs in A and C. No significant difference is observed in the percentage of total MCCs in CEP97 and Dyrk1a morphants. Image numbers for analysis, n = 25; one-way ANOVA. (G) TEM of multicilia in control, CEP97, and Dyrk1a morphant MCCs. Cross-sectioned TEM images do not show any structural defects in axonemes on CEP97 and Dyrk1a knockdown. Scale bars, 100 nm. (H) CEP97 knockdown, but not Dyrk1a knockdown, decreases the length of GRP cilia. A cocktail of the indicated mRNAs and MOs was injected into two dorsal blastomeres of eight-cell stage embryos and fixed at stage 16. Acetylated tubulin staining (magenta) marks GRP cilia. Mem-GFP (green) was used as a tracer. Scale bars, 50 µm. (I) Quantification of GRP cilia length in H. Measured cilia number per group, n > 800; dissected GRPs per group from three independent experiments, n = 20. ****, P < 0.0001; one-way ANOVA. Error bars indicate ±SD. A.U., arbitrary units. |
|
|
Figure S3. CEP97 localizes to deuterosome and associates with Cdc20B and Spag5. (A and B) CEP97 localizes near the basal body area (Cent-RFP) to an extent; yet CEP97 broadly localizes to the apical region of MCCs. Dyrk1a colocalizes with Cent-RFP. The indicated mRNAs were injected, and the embryos were fixed at stage 23 for confocal imaging. Scale bars, 5 µm. (C and D) The subcellular localization of CEP97 and Plk1 in migrating MCCs. The indicated synthetic mRNAs were injected into one ventral blastomere of four-cell stage embryos. The embryos were fixed at stage 19 and transverse sectioned. Cent-RFP, magenta; CEP97-GFP and Plk1-GFP, green. DAPI stains nuclei. Arrows mark the apical surface. Scale bars, 5 µm. (E) Schematic diagram of human CEP97 WT and deletion mutant (Î577â610, corresponding to Xenopus CEP97 Î541â565). (F and G) The indicated DNAs were transfected into HEK293T cells, and reciprocal co-IPs were performed. WT hCEP97-HA, but not Î577-610 mutant-HA, associates with hCdc20B-Flag (F) and hSpag5-Flag (G). Numbers marked on left side of Western blot images represent protein molecular weight (kilodaltons). |
|
|
Figure S4. CEP97 and Dyrk1a do not affect one anotherâs deuterosome localization. (A) Dyrk1a knockdown does not affect CEP97 localization to deuterosome. The embryos injected with the indicated mRNAs and MOs were fixed at stage 19 and sectioned, followed by immunostaining and 3D-SIM. Cep97-HA, red; GFP-CCDC78, cyan. Scale bars, 500 nm. Con, control. (B) Loss of CEP97 and Dyrk1a does not change Plk1 localization to deuterosome. Embryos were fixed at stage 19 and sectioned. Plk1-HA, red; GFP-CCDC78, cyan; centrin, magenta. Images were generated by 3D-SIM. Scale bars, 500 nm. |
|
|
Figure S5. CEP97 and Dyrk1a are required for centriole disengagement in Xenopus MCCs. (A) Although defective centriole disengagement is relieved to some extent during embryonic development, a significant number of MCCs in CEP97 (46%) and Dyrk1a (55%) morphants still show incomplete centriole disengagement at stage 27. The cocktail of the mRNAs and MOs was injected into one ventral blastomere of eight-cell stage embryos and fixed at stages 23, 25, and 27. Cent-RFP (red) marks basal bodies. Deup1-GFP (cyan) marks deuterosomes. Cilia are visualized by acetylated tubulin antibody staining. Scale bars, 20 µm. Con, control. (BâD) Quantification of MCCs that completed or failed to complete centriole disengagement in A. Cent-RFP expressing MCCs in a field were considered for quantification. Bar graphs display the mean percentage of disengaged MCCs ± SE. Number of field images for measurement per group, n = 20; embryos per group from three independent experiments, n = 20; ****, P < 0.0001; one-way ANOVA. |
|
|
Figure 7. Human Separase expression rescues impaired ciliogenesis in CEP97 and Dyrk1a morphant MCCs. (A) The embryos injected with the indicated mRNAs and MOs were fixed at stage 26. Cent-RFP (red) marks basal bodies. Multicilia are visualized by antiacetylated tubulin antibody. Phalloidin (cyan) stains apical F-actin. Scale bars, 20 µm. (B) Quantification of phalloidin intensity in MCCs in A. ****, P < 0.0001; one-way ANOVA; MCCs, n = 46; embryos per group from one representative of three independent experiments, n = 8. Data are mean ± SD. Con, control; Sepa, Separase. (C) Quantification of relative acetylated tubulin intensity in A. Number of field images for analysis, n = 40 from 20 embryos for each condition; ****, P < 0.0001; one-way ANOVA. Error bars indicate ±SD. (D) SEM of embryonic epidermis at stage 28. The indicated mRNAs and Mos were injected into both ventral blastomeres at the eight-cell stage. Scale bars, 7.5 µm. (E) Quantification of cilia length in MCCs. Measured cilia, n > 100; embryos per group, n = 3; ****, P < 0.0001; one-way ANOVA. Error bars indicate ±SD. |
|
|
Figure 8. Human Separase expression restores defective centriole disengagement in CEP97 and Dyrk1a morphant MCCs. (A) The embryos injected with the indicated mRNAs and MOs were fixed at stage 23, and then immunofluorescence was performed. Cent-RFP (red) marks basal bodies. GFP-Ccdc78 (cyan) marks deuterosomes. Multicilia are visualized by antiacetylated tubulin antibody. Images in dotted square are magnified to the right. Rightmost images are 3D projections. Scale bars, large images = 20 µm; small images = 5 µm. Con, control; sepa, Separase. (B) Quantification of the completed centriole disengagement in A. Cent-RFP expressing MCCs in a field were considered for quantification. Bar graphs display the mean percentage of disengaged MCCs ± SD. Number of field images for measurement per group, n = 26; embryos per group, n = 18; ****, P < 0.0001; ***, P < 0.0001; one-way ANOVA. (C) Working model. The phosphorylation of CEP97 by Dyrk1a modulates the affinity of CEP97 for Plk1, which leads to mature centriole disengagement, basal body migration, and docking during ciliogenesis in MCCs. Centrioles in red, cilia in orange, actin meshwork in light green, and deuterosome in green. |
References [+] :
Al Jord,
Calibrated mitotic oscillator drives motile ciliogenesis.
2017, Pubmed
Al Jord, Calibrated mitotic oscillator drives motile ciliogenesis. 2017, Pubmed
Antoniades, Making the connection: ciliary adhesion complexes anchor basal bodies to the actin cytoskeleton. 2014, Pubmed
Archambault, Sequestration of Polo kinase to microtubules by phosphopriming-independent binding to Map205 is relieved by phosphorylation at a CDK site in mitosis. 2008, Pubmed
Boisvieux-Ulrich, Cytochalasin D inhibits basal body migration and ciliary elongation in quail oviduct epithelium. 1990, Pubmed
Bonner, Binding of Drosophila Polo kinase to its regulator Matrimony is noncanonical and involves two separate functional domains. 2013, Pubmed
Boutin, Biology of multiciliated cells. 2019, Pubmed , Xenbase
Brooks, Multiciliated cells. 2014, Pubmed
Campiglio, STAC proteins associate to the IQ domain of CaV1.2 and inhibit calcium-dependent inactivation. 2018, Pubmed
Chiu, The mitosis-regulating and protein-protein interaction activities of astrin are controlled by aurora-A-induced phosphorylation. 2014, Pubmed
Dobbelaere, Cep97 Is Required for Centriole Structural Integrity and Cilia Formation in Drosophila. 2020, Pubmed
Duchon, DYRK1A, a Dosage-Sensitive Gene Involved in Neurodevelopmental Disorders, Is a Target for Drug Development in Down Syndrome. 2016, Pubmed
Earl, Clinical phenotype of ASD-associated DYRK1A haploinsufficiency. 2017, Pubmed
Elia, Proteomic screen finds pSer/pThr-binding domain localizing Plk1 to mitotic substrates. 2003, Pubmed
Fernández-Martínez, DYRK1A: the double-edged kinase as a protagonist in cell growth and tumorigenesis. 2015, Pubmed
Galati, Trisomy 21 Represses Cilia Formation and Function. 2018, Pubmed
Galletta, Asterless is required for centriole length control and sperm development. 2016, Pubmed
Huang, M-Phase Phosphoprotein 9 regulates ciliogenesis by modulating CP110-CEP97 complex localization at the mother centriole. 2018, Pubmed
Kim, PLK1 regulation of PCNT cleavage ensures fidelity of centriole separation during mitotic exit. 2015, Pubmed
Klos Dehring, Deuterosome-mediated centriole biogenesis. 2013, Pubmed , Xenbase
Kong, Centriole maturation requires regulated Plk1 activity during two consecutive cell cycles. 2014, Pubmed
Korzeniewski, Daughter centriole elongation is controlled by proteolysis. 2010, Pubmed
Kulkarni, WDR5 Stabilizes Actin Architecture to Promote Multiciliated Cell Formation. 2018, Pubmed , Xenbase
Kulkarni, Mechanical stretch scales centriole number to apical area via Piezo1 in multiciliated cells. 2021, Pubmed , Xenbase
Lee, Whole-mount fluorescence immunocytochemistry on Xenopus embryos. 2008, Pubmed , Xenbase
Lee, Identification of a novel Wnt5a-CK1ɛ-Dvl2-Plk1-mediated primary cilia disassembly pathway. 2012, Pubmed
Lee, Developmentally regulated GTP-binding protein 1 modulates ciliogenesis via an interaction with Dishevelled. 2019, Pubmed , Xenbase
Li, Elucidation of the interaction of calmodulin with the IQ motifs of IQGAP1. 2003, Pubmed
Loncarek, Centriole reduplication during prolonged interphase requires procentriole maturation governed by Plk1. 2010, Pubmed
Mercey, Massive centriole production can occur in the absence of deuterosomes in multiciliated cells. 2019, Pubmed , Xenbase
Milla, The evolving spectrum of ciliopathies and respiratory disease. 2016, Pubmed
Nagai, Cullin-3-KCTD10-mediated CEP97 degradation promotes primary cilium formation. 2018, Pubmed
Revinski, CDC20B is required for deuterosome-mediated centriole production in multiciliated cells. 2018, Pubmed , Xenbase
Santoro, Pneumonia and respiratory infections in Down syndrome: A scoping review of the literature. 2021, Pubmed
Siller, Conditional knockout mice for the distal appendage protein CEP164 reveal its essential roles in airway multiciliated cell differentiation. 2017, Pubmed
Sive, Xenopus laevis In Vitro Fertilization and Natural Mating Methods. 2007, Pubmed , Xenbase
Soundararajan, Structures of Down syndrome kinases, DYRKs, reveal mechanisms of kinase activation and substrate recognition. 2013, Pubmed
Spassky, The development and functions of multiciliated epithelia. 2017, Pubmed
Spektor, Cep97 and CP110 suppress a cilia assembly program. 2007, Pubmed
Thein, Astrin is required for the maintenance of sister chromatid cohesion and centrosome integrity. 2007, Pubmed
Tidow, Structural diversity of calmodulin binding to its target sites. 2013, Pubmed
van Bon, Disruptive de novo mutations of DYRK1A lead to a syndromic form of autism and ID. 2016, Pubmed
Walentek, Ciliary transcription factors and miRNAs precisely regulate Cp110 levels required for ciliary adhesions and ciliogenesis. 2016, Pubmed , Xenbase
Wallingford, Planar cell polarity signaling, cilia and polarized ciliary beating. 2010, Pubmed
Werner, Understanding ciliated epithelia: the power of Xenopus. 2012, Pubmed , Xenbase
Werner, Using Xenopus skin to study cilia development and function. 2013, Pubmed , Xenbase
Werner, Actin and microtubules drive differential aspects of planar cell polarity in multiciliated cells. 2011, Pubmed , Xenbase
Willsey, The neurodevelopmental disorder risk gene DYRK1A is required for ciliogenesis and control of brain size in Xenopus embryos. 2020, Pubmed , Xenbase
Yadav, Centrosomal protein CP110 controls maturation of the mother centriole during cilia biogenesis. 2016, Pubmed
Zhang, Basal bodies in Xenopus. 2015, Pubmed , Xenbase
Zhang, DAZ-interacting Protein 1 (Dzip1) Phosphorylation by Polo-like Kinase 1 (Plk1) Regulates the Centriolar Satellite Localization of the BBSome Protein during the Cell Cycle. 2017, Pubmed
Zhao, The Cep63 paralogue Deup1 enables massive de novo centriole biogenesis for vertebrate multiciliogenesis. 2013, Pubmed , Xenbase
Zhao, Parental centrioles are dispensable for deuterosome formation and function during basal body amplification. 2019, Pubmed
Zitouni, Polo-like kinases: structural variations lead to multiple functions. 2014, Pubmed
