XB-ART-58595
EMBO J
2021 Dec 01;4023:e108788. doi: 10.15252/embj.2021108788.
Show Gene links
Show Anatomy links
The nucleoporin Nup50 activates the Ran guanine nucleotide exchange factor RCC1 to promote NPC assembly at the end of mitosis.
Holzer G
,
De Magistris P
,
Gramminger C
,
Sachdev R
,
Magalska A
,
Schooley A
,
Scheufen A
,
Lennartz B
,
Tatarek-Nossol M
,
Lue H
,
Linder MI
,
Kutay U
,
Preisinger C
,
Moreno-Andres D
,
Antonin W
.
???displayArticle.abstract???
During mitotic exit, thousands of nuclear pore complexes (NPCs) assemble concomitant with the nuclear envelope to build a transport-competent nucleus. Here, we show that Nup50 plays a crucial role in NPC assembly independent of its well-established function in nuclear transport. RNAi-mediated downregulation in cells or immunodepletion of Nup50 protein in Xenopus egg extracts interferes with NPC assembly. We define a conserved central region of 46 residues in Nup50 that is crucial for Nup153 and MEL28/ELYS binding, and for NPC interaction. Surprisingly, neither NPC interaction nor binding of Nup50 to importin α/β, the GTPase Ran, or chromatin is crucial for its function in the assembly process. Instead, an N-terminal fragment of Nup50 can stimulate the Ran GTPase guanine nucleotide exchange factor RCC1 and NPC assembly, indicating that Nup50 acts via the Ran system in NPC reformation at the end of mitosis. In support of this conclusion, Nup50 mutants defective in RCC1 binding and stimulation cannot replace the wild-type protein in in vitro NPC assembly assays, whereas excess RCC1 can compensate the loss of Nup50.
???displayArticle.pubmedLink??? 34725842
???displayArticle.pmcLink??? PMC8634129
???displayArticle.link??? EMBO J
???displayArticle.grants??? [+]
AN377/7-1 Deutsche Forschungsgemeinschaft (DFG), UK 310030_184801 Schweizerischer Nationalfonds zur Förderung der Wissenschaftlichen Forschung (SNF)
Species referenced: Xenopus laevis
Genes referenced: nup153 nup35 nup50 nup62 ran rcc1
GO keywords: GTPase activity [+]
???displayArticle.antibodies??? Nup50 Ab1 Nup62 Ab3
???attribute.lit??? ???displayArticles.show???
|
|
Synopsis Nup50, part of the nuclear pore complex basket structure, is known as auxiliary factor for nuclear import. This work shows that it also plays a crucial role in nuclear pore complex (NPC) assembly at the end of mitosis by stimulating the Ran GTPase pathway. -Nup50 depletion impairs NPC assembly at the end of mitosis in frog extracts and human cells. -Nup50 function in NPC assembly is independent of its interaction with MEL28/ELYS and Nup153 or its NPC localization. -Nup50 interacts with the Ran guanine nucleotide exchange factor RCC1 to stimulate RanGTP production critical for NPC assembly. |
|
|
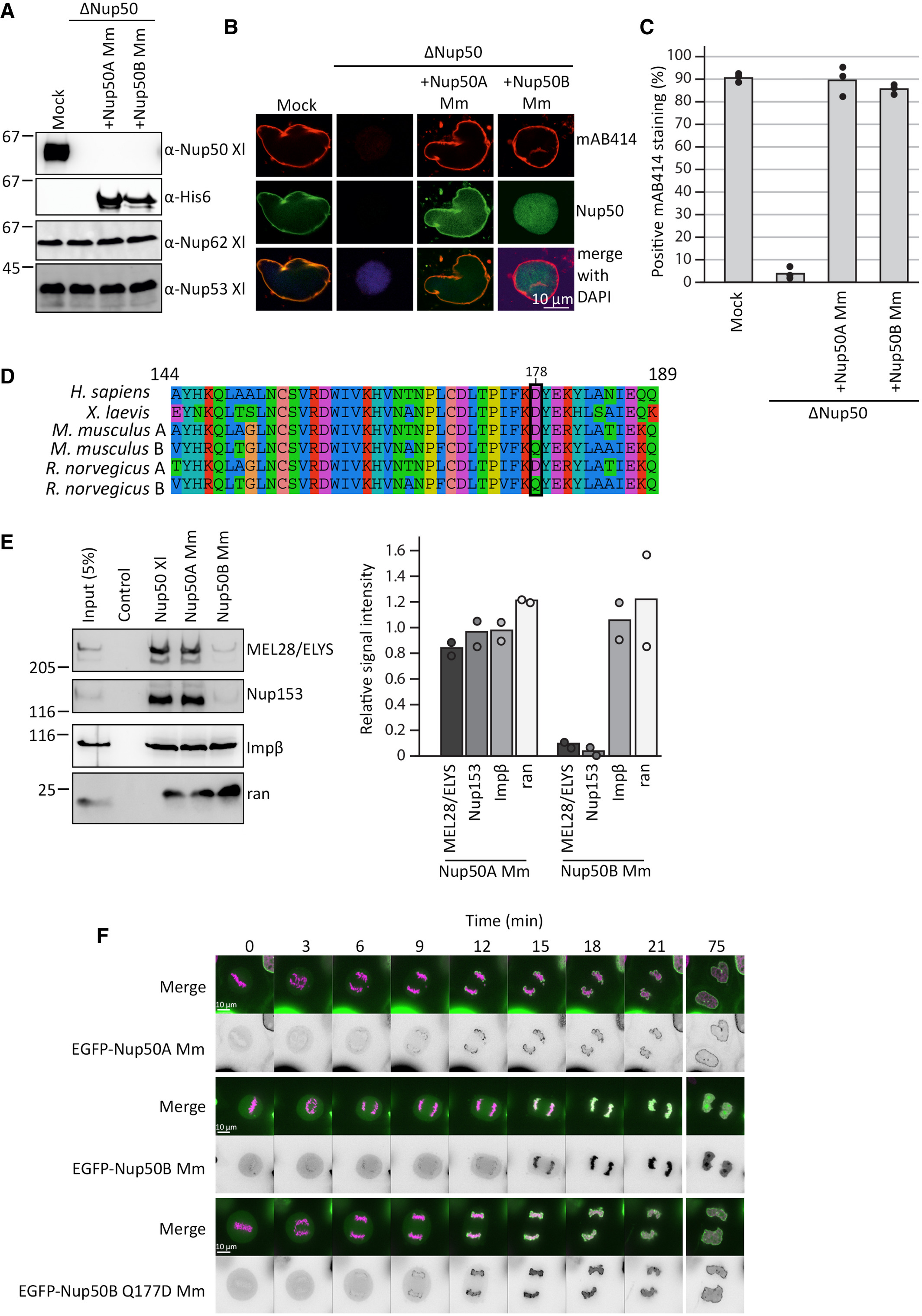
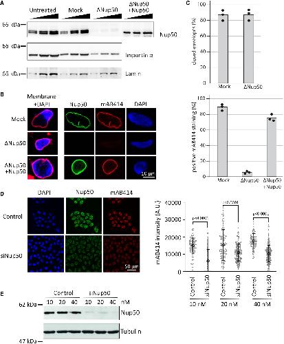
Figure 1. Nup50 is crucial for NPC assembly Western blot analysis of untreated, mock- and Nup50-depleted Xenopus egg extracts, with or without addition of recombinant Xenopus Nup50. 1, 2, and 4 µl of extracts were analyzed with indicated antibodies. Confocal microscopy images of fixed nuclei assembled for 120 min in mock-depleted (mock) and Nup50-depleted (ÎNup50) Xenopus egg extracts supplemented with either buffer or recombinant Nup50. In the left column, membranes were prelabeled with DiIC18 (1,1'-dioctadecyl-3,3,3',3'-tetramethylindocarbocyanine perchlorate, red), and chromatin was stained with DAPI (4â²,6-diamidin-2-phenylindol, blue). Three right columns show the immunofluorescence staining for Nup50 (green) and NPCs (mAB414, red) on the chromatin (DAPI, blue). Scale bars: 10 µm. The average percentage of closed nuclear envelopes (upper panel) and mAB414-positive nuclei (lower panel) for 100 randomly chosen chromatin substrates in each of 3 independent experiments is shown. Data points from individual experiments are indicated. HeLa cells were transfected with 20 nM control or Nup50 siRNA. 72-h post-transfection, cells were fixed with 4% PFA and stained with antibodies against Nup50 and mAB414, chromatin was labeled with DAPI. Scale bars: 50 µm. Quantitation of the mAB414 rim intensity at three different Nup50 RNAi and control oligo concentrations: 10 nM control (n = 84) or Nup50 siRNA (n = 171), 20 nM control (n = 101) or Nup50 siRNA (n = 157) and 40 nM control (n = 86) or Nup50 siRNA (n = 204). The means are indicated as diamonds; error bars show the standard deviations. P-values have been calculated from a Student t-test comparing the mean between the experimental conditions. Western blot analysis of HeLa cells treated as in (D) 72 h post transfection. |
|
|
Figure 2. Two Nup50 paralogs in mouse cells Mouse 3T3-NIH cells were transfected with 20 nM control, Nup50A, Nup50B, or a combination of Nup50A and Nup50B siRNA. After 72 h, cells were fixed and stained with mAB414 (green) and antibodies against mouse Nup50 (red). Chromatin is stained with DAPI (blue). The merge of the three channels is shown on the left column. Scale bar: 50 µm. An insert shows a zoom on a representative nucleus for each picture. Scale bar: 10 µm. Quantitation of the mAB414 rim intensity from n = 4 independent experiments done as in (A), each represented by a different color. The mean of each individual experiment and condition is represented by a diamond; the mean of all four experiments by a horizontal black line. P-values have been calculated from a paired ratio t-test comparing the mean between the experimental conditions. Error bars show the standard deviations of the means. Western blot showing the amount of Nup50A (top row) for each of the experimental condition. The actin (lower row) is shown as a loading control. |
|
|
Figure 3. Nup50 and MEL28 do not depend on each other for chromatin binding A, B. Demembranated sperm chromatin was preincubated in Xenopus egg extract, depleted for MEL28/ELYS or Nup50 (B), or control treated (mock, A). After 10 min, membranes were added to the reaction. Reactions were stopped at the indicated time points by fixation and analyzed by confocal microscopy after immunostaining with α-MEL28/ELYS, α-Nup50, and mAb414. Chromatin was stained with DAPI (blue). Scale bar: 10 μm. |
|
|
Figure 4. Nup50 is a chromatin binding nucleoporin 3 µM recombinant EGFP, EGFP-tagged MEL28/ELYS (aa 2290â2408), or EGFP-tagged Nup50 was incubated with empty or DNA-coated magnetic beads, which were chromatinized with Xenopus egg extracts (right panel) or unchromatinized DNA beads (left panel). After 3 h, the beads were re-isolated, washed, co-stained with DAPI, and analyzed by confocal microscopy. Scale bar: 10 µm. |
|
|
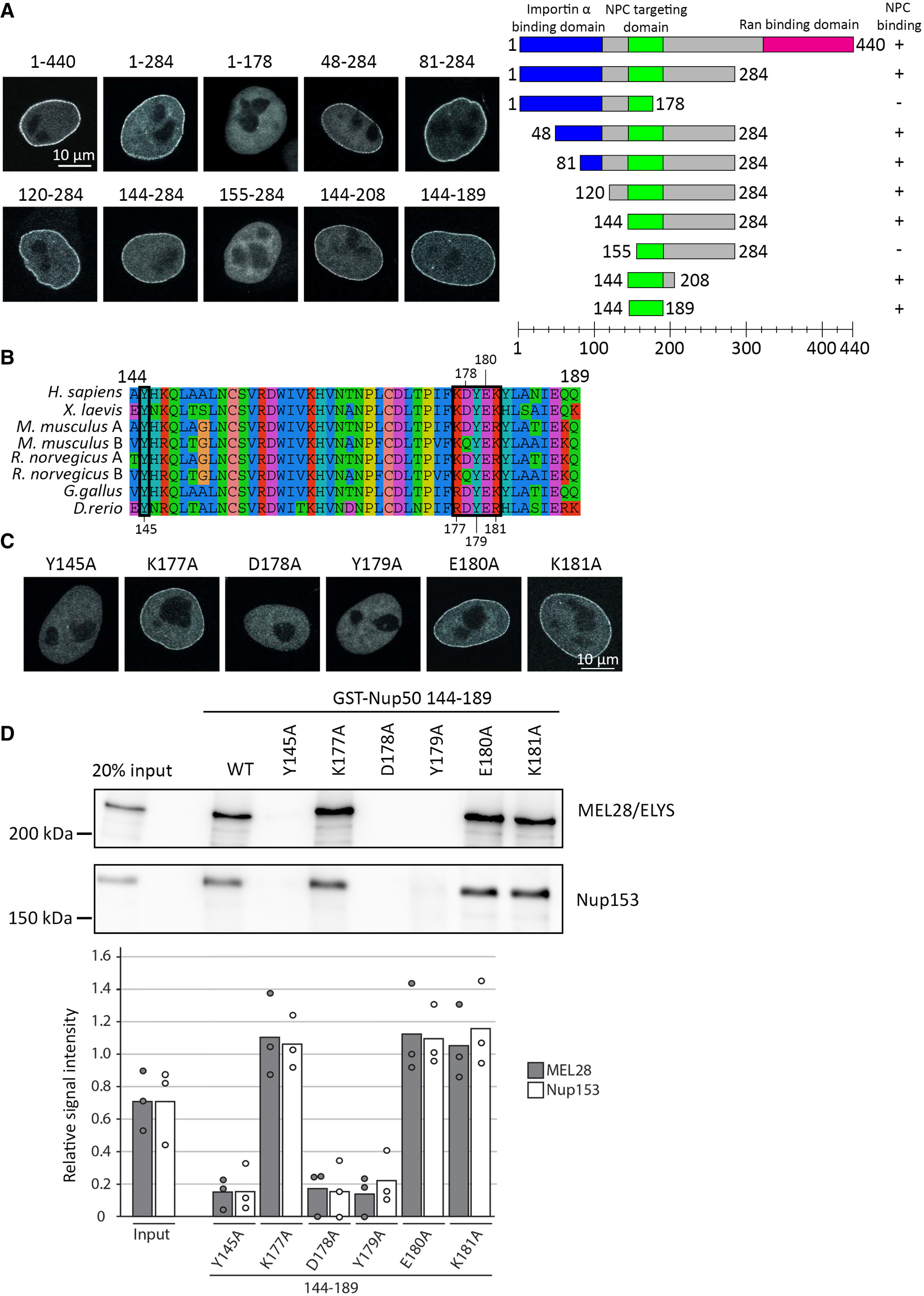
Figure 5. Minimal 46-aa region is required for Nup50 NPC localization HeLa cells were transfected with EGFP-Nup50 and different truncations. After 24 h, cells were shortly pretreated with 0.1% Triton X-100 in PBS, fixed with 4% PFA, and analyzed by confocal microscopy (left panel). Scale bar: 10 µm. The graph (right panel) shows the Nup50 domains (blue: importin α interaction domain, green: NPC-targeting domain, and pink: Ran-binding domain), and the truncation tested. Ability to bind NPCs is indicated on the right. Sequence alignment of Nup50 144â189, species are indicated on the left, the black boxes highlight residues tested by single-point mutation in (C) and (D), and the residue number are shown above or below the alignment. The color scheme indicates the type of amino acids according to the alignment software default setting. HeLa cells were transfected with EGFP-Nup50 comprising different point mutations in the minimal NPC-binding region and analyzed as in (A). Scale bar: 10 µm. GST fusion constructs of the Xenopus Nup50 minimal NPC binding fragment (aa 144â189) comprising no or single-point mutations were incubated with Xenopus egg extracts. Starting material as well as bound proteins were analyzed by Western blotting with indicated antibodies. The quantitation shows the average MEL28/ELYS and Nup153 bead bound signal from three independent experiments, normalized to the signal of their respective wild-type GST fusion (see Appendix Fig S1D for a gel showing the GST baits). Data points from individual experiments are indicated. |
|
|
Figure 6. A N-terminal Nup50 fragment is required for NPC assembly Confocal microscopy images of nuclei assembled for 120 min in mock-depleted, Nup50-depleted (ÎNup50), and Nup50-depleted Xenopus egg extracts supplemented with recombinant wild-type Nup50 or different mutants. Nuclei were fixed in 4% PFA and 0.5% glutaraldehyde, stained for NPCs (mAB414) and the chromatin (DAPI). Scale bar: 10 µm. Average percentage of mAB414-positive nuclei for 100 randomly chosen chromatin substrates in each of at least three independent experiments shown in (A). Data points from the individual experiments are indicated. Confocal microscopy images of nuclei assembled with N- and C-terminal Nup50 truncations and an minimal NPC binding fragment (144â189). Samples were analyzed as in (A). Average percentage of mAB414-positive nuclei for 100 randomly chosen chromatin substrates in each of at least three independent experiments shown in (C). Data points from the individual experiments are indicated. |
|
|
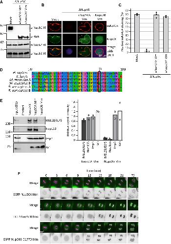
Figure 7. Both mouse Nup50 orthologs can replace the Xenopus protein Western blot analysis of mock- and Nup50-depleted Xenopus egg extracts (ÎNup50), with or without addition of recombinant mouse Nup50 orthologs. Samples were analyzed with Xenopus Nup50 antibodies, which do not recognize the mouse proteins, which in turn were detected with an His6 antibody. Confocal microscopy images of fixed nuclei assembled for 120 min in mock-depleted (mock) and Nup50-depleted (ÎNup50) Xenopus egg extracts supplemented with recombinant mouse Nup50 orthologs. Nuclei were stained for Nup50 (Nup50 antibody for Xenopus protein, His6 for mouse proteins) and NPCs (mAB414, red) on the chromatin (DAPI). Scale bar: 10 µm. The average percentage of mAB414-positive nuclei for 100 randomly chosen chromatin substrates in each of three independent experiments (performed as in B) is shown. Data points from individual experiments are indicated. Sequence comparison of the conserved 46-aa fragment of the human, mouse, rat, and Xenopus laevis sequences, with the residue 178 (Xenopus numbering), crucial for NPC binding in the Xenopus protein, is highlighted (black box). The color scheme indicates the type of amino acids according to the alignment software default setting. GST fusion constructs of the Xenopus Nup53 RRM domain (aa 162â267, control) full-length Xenopus Nup50, and the two mouse Nup50 orthologs were incubated with Xenopus egg extracts. Starting material as well as bound proteins were analyzed by Western blotting with indicated antibodies (see Appendix Fig S1E for a gel showing the GST-baits). The right panel shows the average MEL28/ELYS, Nup153, and importin β (Impβ) and ran bead-bound signal from two independent experiments normalized to their respective Xenopus signal. Data points from individual experiments are indicated. HeLa cells were transfected with EGFP-tagged constructs of both mouse Nup50 orthologs and the Nup50B Q177D (ortholog to the position 178 in Xenopus) mutant. After 24 h, the cells were analyzed by live cell imaging. Panel shows cells exiting mitosis (time normalized to metaphase-to-anaphase transition). The merge shows histone 2B in pink and Nup50 in green, and the black-and-white panel shows EGFP-Nup50 signal. Scale bar: 10 µm. |
|
|
Figure 8. Nup50 stimulates RCC1 activity for NPC assembly A. HEK293T cells were transfected with empty FLAG-tag vector as a control or FLAG-Nup50 N-terminal fragment (aa 1â120 of the human sequence). 24 h post-transfection, cells were lysed, FLAG-tagged proteins were immuno-isolated, and analyzed by mass spectrometry with the Volcano plot showing the identified interactors (four-fold change compared with the control and P < 0.01 in black, red if confirmed by Western blotting (B), see Dataset EV2 for full list) of Nup50 (yellow, data from three independent experiments). KPNA2 is the gene name of importin α. B. HEK293T cells were transfected with empty FLAG-tag vector or FLAG-Nup50 N-terminal fragments (aa 1â120, 29â120 and 48â120 of the human sequence), processed as in (A) and analyzed by Western blotting, with 10% of the inputs loaded. The quantification (lower panel) shows the mean signal intensity normalized on the input of at least two independent experiments. Data points from individual experiments are indicated. C. HEK293T cells were transfected with both Nup50 mouse orthologs N- and C-terminals tagged with EGFP. 24 h post-transfection, cells were lysed, EGFP-tagged proteins immuno-isolated, and analyzed by Western blotting. The quantification of the Western blot (C, lower panel) shows the mean signal intensity normalized on EGFP of three independent experiments. Data points from individual experiments are indicated. D. Xenopus sperm chromatin (6,000 sperm heads/µl were incubated with 120 µl of control), Nup50-depleted or egg extracts supplemented with excess (1X = 0.07 µM final) recombinant Xenopus Nup50 and re-purified. Total input extracts were analyzed by Western blotting against Nup50, and isolated chromatins were analyzed by Western blotting against RCC1 and histone H3 as a loading control (left panel). The quantification (right panel) shows the mean signal intensity of the RCC1 signal normalized over histone H3 from three independent experiments. Data points from individual experiments are indicated. E. 2 µM recombinant Ran, loaded with MANT-GDP was incubated with 2 mM GppNHp in buffer control, supplemented with 2 nM recombinant RCC1, 20 nM recombinant Xenopus Nup50 proteins, or RCC1 and Nup50 together. GDP-to-GppNHp exchange was monitored by the decrease in MANT fluorescence of the liberated GDP-MANT. The lower panel shows the rate constant of each experimental condition with n = 4 independent experiment per condition, bars represent the mean, and individual data points are indicated. F. Xenopus egg extracts were supplemented with 5 µM RanQ69L, RCC1, Xenopus Nup50 wild-type, and RCC1-binding mutants as well as a combination of 5 µM Nup50 and 5 µM RCC1. After 90 min, annulate lamellae were isolated by centrifugation and quantified by Western blotting with mAB414 antibody. Quantitation shows the relative Nup62 signal as a mean from three independent experiments, normalized to the buffer control. Individual data points are indicated. G. Confocal microscopy images of nuclei assembled for 120 min in mock-depleted, Nup50-depleted (ÎNup50), and Nup50-depleted Xenopus egg extracts supplemented with recombinant Xenopus wild-type Nup50 or RCC1 binding mutants. Nuclei were fixed in 4% PFA and 0.5% glutaraldehyde, stained for NPCs (mAB414) and the chromatin (DAPI). Scale bar: 10 µm. Quantitation shows the average percentage of mAB414-positive nuclei for 100 randomly chosen chromatin substrates in each of three independent experiments. Individual data points are indicated. H. Confocal microscopy images of nuclei assembled for 120 min in mock-depleted, Nup50-depleted (ÎNup50), and Nup50-depleted Xenopus egg extracts supplemented with RCC1 excess as indicated. Nuclei were fixed in 4% PFA and 0.5% glutaraldehyde and stained for NPCs (mAB414) and the chromatin (DAPI). Scale bar: 10 µm. Quantitation shows the average percentage of mAB414-positive nuclei for 100 randomly chosen chromatin substrates in each of three independent experiments. Individual data points are indicated. |
References [+] :
Aksenova,
Nucleoporin TPR is an integral component of the TREX-2 mRNA export pathway.
2020, Pubmed
Aksenova, Nucleoporin TPR is an integral component of the TREX-2 mRNA export pathway. 2020, Pubmed
Bolhy, A Nup133-dependent NPC-anchored network tethers centrosomes to the nuclear envelope in prophase. 2011, Pubmed
Bult, Mouse Genome Database (MGD) 2019. 2019, Pubmed
Chu, The Nucleoporin Nup2 Contains a Meiotic-Autonomous Region that Promotes the Dynamic Chromosome Events of Meiosis. 2017, Pubmed
Cordes, Identification of protein p270/Tpr as a constitutive component of the nuclear pore complex-attached intranuclear filaments. 1997, Pubmed , Xenbase
D'Angelo, Age-dependent deterioration of nuclear pore complexes causes a loss of nuclear integrity in postmitotic cells. 2009, Pubmed
Davis, Identification and characterization of a nuclear pore complex protein. 1986, Pubmed
De Magistris, A self-inhibitory interaction within Nup155 and membrane binding are required for nuclear pore complex formation. 2018, Pubmed , Xenbase
Dultz, Live imaging of single nuclear pores reveals unique assembly kinetics and mechanism in interphase. 2010, Pubmed
Dultz, Systematic kinetic analysis of mitotic dis- and reassembly of the nuclear pore in living cells. 2008, Pubmed
Eisenhardt, Xenopus in vitro assays to analyze the function of transmembrane nucleoporins and targeting of inner nuclear membrane proteins. 2014, Pubmed , Xenbase
Fan, cDNA cloning and characterization of Npap60: a novel rat nuclear pore-associated protein with an unusual subcellular localization during male germ cell differentiation. 1997, Pubmed
Forbes, Nuclear transport factors: global regulation of mitosis. 2015, Pubmed
Franz, MEL-28/ELYS is required for the recruitment of nucleoporins to chromatin and postmitotic nuclear pore complex assembly. 2007, Pubmed , Xenbase
Gant, Nuclear assembly. 1997, Pubmed
Gilchrist, Accelerating the rate of disassembly of karyopherin.cargo complexes. 2002, Pubmed
Gillespie, ELYS/MEL-28 chromatin association coordinates nuclear pore complex assembly and replication licensing. 2007, Pubmed , Xenbase
Gouy, SeaView version 4: A multiplatform graphical user interface for sequence alignment and phylogenetic tree building. 2010, Pubmed
Gruss, Ran induces spindle assembly by reversing the inhibitory effect of importin alpha on TPX2 activity. 2001, Pubmed , Xenbase
Guan, Nup50, a nucleoplasmically oriented nucleoporin with a role in nuclear protein export. 2000, Pubmed
Guglielmi, Nuclear pore complexes in development and tissue homeostasis. 2020, Pubmed
Hase, Direct interaction with nup153 mediates binding of Tpr to the periphery of the nuclear pore complex. 2003, Pubmed
Heald, Self-organization of microtubules into bipolar spindles around artificial chromosomes in Xenopus egg extracts. 1996, Pubmed , Xenbase
Holzer, The nucleoporin Nup50 activates the Ran guanine nucleotide exchange factor RCC1 to promote NPC assembly at the end of mitosis. 2021, Pubmed
Kanie, Guanine Nucleotide Exchange Assay Using Fluorescent MANT-GDP. 2018, Pubmed
Karimi, Xenbase: a genomic, epigenomic and transcriptomic model organism database. 2018, Pubmed , Xenbase
Kessel, Annulate lamellae: a last frontier in cellular organelles. 1992, Pubmed
Knockenhauer, The Nuclear Pore Complex as a Flexible and Dynamic Gate. 2016, Pubmed
Kosako, Phosphoproteomics reveals new ERK MAP kinase targets and links ERK to nucleoporin-mediated nuclear transport. 2009, Pubmed
Kutay, Mitotic disassembly and reassembly of nuclear pore complexes. 2021, Pubmed
Lin, The Structure of the Nuclear Pore Complex (An Update). 2019, Pubmed
Lindsay, Npap60/Nup50 is a tri-stable switch that stimulates importin-alpha:beta-mediated nuclear protein import. 2002, Pubmed
Liu, Structural basis for the high-affinity binding of nucleoporin Nup1p to the Saccharomyces cerevisiae importin-beta homologue, Kap95p. 2005, Pubmed
Mackay, Defects in nuclear pore assembly lead to activation of an Aurora B-mediated abscission checkpoint. 2010, Pubmed
Makise, The Nup153-Nup50 protein interface and its role in nuclear import. 2012, Pubmed
Mansfeld, The conserved transmembrane nucleoporin NDC1 is required for nuclear pore complex assembly in vertebrate cells. 2006, Pubmed , Xenbase
Markossian, Nup2 requires a highly divergent partner, NupA, to fulfill functions at nuclear pore complexes and the mitotic chromatin region. 2015, Pubmed
Matsuura, Nup50/Npap60 function in nuclear protein import complex disassembly and importin recycling. 2005, Pubmed
Moore, Npap60: a new player in nuclear protein import. 2003, Pubmed
Nemergut, Chromatin docking and exchange activity enhancement of RCC1 by histones H2A and H2B. 2001, Pubmed , Xenbase
Ogawa, Two isoforms of Npap60 (Nup50) differentially regulate nuclear protein import. 2010, Pubmed
Osmani, Systematic deletion and mitotic localization of the nuclear pore complex proteins of Aspergillus nidulans. 2006, Pubmed
Otsuka, Nuclear pore assembly proceeds by an inside-out extrusion of the nuclear envelope. 2016, Pubmed
Otsuka, Mechanisms of nuclear pore complex assembly - two different ways of building one molecular machine. 2018, Pubmed
Papatheodorou, Expression Atlas update: from tissues to single cells. 2020, Pubmed
Patre, Caspases target only two architectural components within the core structure of the nuclear pore complex. 2006, Pubmed
Perez-Riverol, The PRIDE database and related tools and resources in 2019: improving support for quantification data. 2019, Pubmed
Rabut, Mapping the dynamic organization of the nuclear pore complex inside single living cells. 2004, Pubmed
Rasala, ELYS is a dual nucleoporin/kinetochore protein required for nuclear pore assembly and proper cell division. 2006, Pubmed , Xenbase
Rasala, Capture of AT-rich chromatin by ELYS recruits POM121 and NDC1 to initiate nuclear pore assembly. 2008, Pubmed , Xenbase
Rotem, Importin beta regulates the seeding of chromatin with initiation sites for nuclear pore assembly. 2009, Pubmed , Xenbase
Samwer, DNA Cross-Bridging Shapes a Single Nucleus from a Set of Mitotic Chromosomes. 2017, Pubmed
Schindelin, Fiji: an open-source platform for biological-image analysis. 2012, Pubmed
Schooley, The lysine demethylase LSD1 is required for nuclear envelope formation at the end of mitosis. 2015, Pubmed , Xenbase
Session, Genome evolution in the allotetraploid frog Xenopus laevis. 2016, Pubmed , Xenbase
Smitherman, Characterization and targeted disruption of murine Nup50, a p27(Kip1)-interacting component of the nuclear pore complex. 2000, Pubmed
Solsbacher, Nup2p, a yeast nucleoporin, functions in bidirectional transport of importin alpha. 2000, Pubmed
Sukegawa, A nuclear pore complex protein that contains zinc finger motifs, binds DNA, and faces the nucleoplasm. 1993, Pubmed
Suresh, Mitotic nuclear pore complex segregation involves Nup2 in Aspergillus nidulans. 2017, Pubmed
Swaminathan, Nucleocytoplasmic transport: more than the usual suspects. 2002, Pubmed
Theerthagiri, The nucleoporin Nup188 controls passage of membrane proteins across the nuclear pore complex. 2010, Pubmed , Xenbase
Trichet, Mapping and complex expression pattern of the human NPAP60L nucleoporin gene. 1999, Pubmed
Tyanova, The MaxQuant computational platform for mass spectrometry-based shotgun proteomics. 2016, Pubmed
Tyanova, The Perseus computational platform for comprehensive analysis of (prote)omics data. 2016, Pubmed
Vollmer, Nup153 Recruits the Nup107-160 Complex to the Inner Nuclear Membrane for Interphasic Nuclear Pore Complex Assembly. 2015, Pubmed , Xenbase
Vollmer, Dimerization and direct membrane interaction of Nup53 contribute to nuclear pore complex assembly. 2012, Pubmed , Xenbase
Walther, The conserved Nup107-160 complex is critical for nuclear pore complex assembly. 2003, Pubmed , Xenbase
Walther, RanGTP mediates nuclear pore complex assembly. 2003, Pubmed , Xenbase
Walther, The nucleoporin Nup153 is required for nuclear pore basket formation, nuclear pore complex anchoring and import of a subset of nuclear proteins. 2001, Pubmed , Xenbase
Weberruss, Perforating the nuclear boundary - how nuclear pore complexes assemble. 2016, Pubmed
Wiese, Role of importin-beta in coupling Ran to downstream targets in microtubule assembly. 2001, Pubmed , Xenbase
Yokoyama, Chromatin-Binding Proteins Moonlight as Mitotic Microtubule Regulators. 2016, Pubmed
Yokoyama, The nucleoporin MEL-28 promotes RanGTP-dependent γ-tubulin recruitment and microtubule nucleation in mitotic spindle formation. 2014, Pubmed , Xenbase
Zhang, RanBP1 governs spindle assembly by defining mitotic Ran-GTP production. 2014, Pubmed , Xenbase
Zierhut, Nucleosomal regulation of chromatin composition and nuclear assembly revealed by histone depletion. 2014, Pubmed , Xenbase
