XB-ART-58545
NPJ Regen Med
2021 Oct 22;61:68. doi: 10.1038/s41536-021-00179-3.
Show Gene links
Show Anatomy links
Analysis of the early response to spinal cord injury identified a key role for mTORC1 signaling in the activation of neural stem progenitor cells.
Peñailillo J
,
Palacios M
,
Mounieres C
,
Muñoz R
,
Slater PG
,
De Domenico E
,
Patrushev I
,
Gilchrist M
,
Larraín J
.
???displayArticle.abstract???
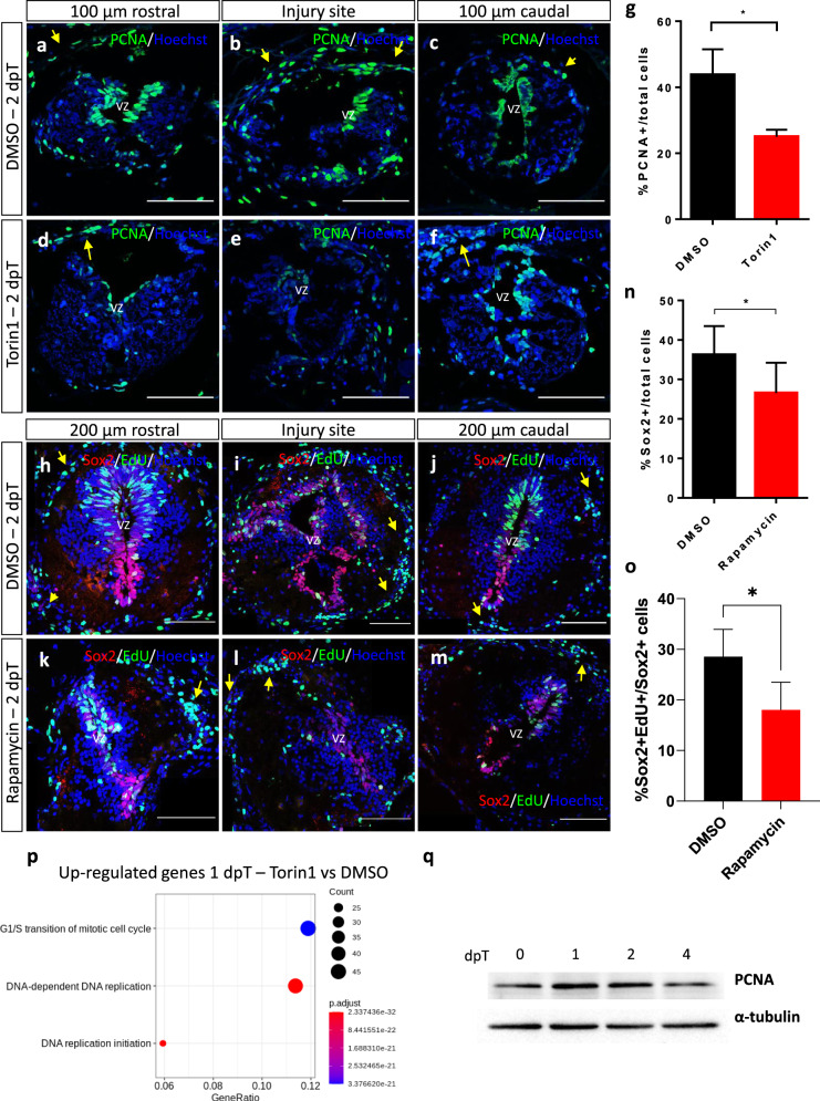
Xenopus laevis are able to regenerate the spinal cord during larvae stages through the activation of neural stem progenitor cells (NSPCs). Here we use high-resolution expression profiling to characterize the early transcriptome changes induced after spinal cord injury, aiming to identify the signals that trigger NSPC proliferation. The analysis delineates a pathway that starts with a rapid and transitory activation of immediate early genes, followed by migration processes and immune response genes, the pervasive increase of NSPC-specific ribosome biogenesis factors, and genes involved in stem cell proliferation. Western blot and immunofluorescence analysis showed that mTORC1 is rapidly and transiently activated after SCI, and its pharmacological inhibition impairs spinal cord regeneration and proliferation of NSPC through the downregulation of genes involved in the G1/S transition of cell cycle, with a strong effect on PCNA. We propose that the mTOR signaling pathway is a key player in the activation of NPSCs during the early steps of spinal cord regeneration.
???displayArticle.pubmedLink??? 34686684
???displayArticle.pmcLink??? PMC8536777
???displayArticle.link??? NPJ Regen Med
???displayArticle.grants??? [+]
Gastos Operaciones 21140993 Ministry of Education, Government of Chile | Comisión Nacional de Investigación Científica y Tecnológica (National Commission for Scientific and Technological Research), Fondecyt 3190820 Ministry of Education, Government of Chile | Comisión Nacional de Investigación Científica y Tecnológica (National Commission for Scientific and Technological Research)
Species referenced: Xenopus laevis
Genes referenced: mtor pcna
???displayArticle.gses??? GSE165343: NCBI
???attribute.lit??? ???displayArticles.show???
References [+] :
Ahuja,
Traumatic spinal cord injury.
2017, Pubmed
Ahuja, Traumatic spinal cord injury. 2017, Pubmed
Alizadeh, Traumatic Spinal Cord Injury: An Overview of Pathophysiology, Models and Acute Injury Mechanisms. 2019, Pubmed
Altschul, Gapped BLAST and PSI-BLAST: a new generation of protein database search programs. 1997, Pubmed
Avraham, Feedback regulation of EGFR signalling: decision making by early and delayed loops. 2011, Pubmed
Aztekin, Identification of a regeneration-organizing cell in the Xenopus tail. 2019, Pubmed , Xenbase
Bahrami, Gene regulation in the immediate-early response process. 2016, Pubmed
Barnabé-Heider, Origin of new glial cells in intact and injured adult spinal cord. 2010, Pubmed
Baser, Neural Stem Cell Activation and the Role of Protein Synthesis. 2017, Pubmed
Bergman, NULL 2007, Pubmed
Beringer, Synergistic effect of interleukin-17 and tumour necrosis factor-α on inflammatory response in hepatocytes through interleukin-6-dependent and independent pathways. 2018, Pubmed
Bowes, Xenbase: a Xenopus biology and genomics resource. 2008, Pubmed , Xenbase
Brombin, New tricks for an old dog: ribosome biogenesis contributes to stem cell homeostasis. 2015, Pubmed
Caccamo, Molecular interplay between mammalian target of rapamycin (mTOR), amyloid-beta, and Tau: effects on cognitive impairments. 2010, Pubmed
Collart, High-resolution analysis of gene activity during the Xenopus mid-blastula transition. 2014, Pubmed , Xenbase
Conesa, Blast2GO: a universal tool for annotation, visualization and analysis in functional genomics research. 2005, Pubmed
Cordeiro, The role of transcription-independent damage signals in the initiation of epithelial wound healing. 2013, Pubmed
Diaz Quiroz, Spinal cord regeneration: where fish, frogs and salamanders lead the way, can we follow? 2013, Pubmed
Edwards-Faret, Spinal cord regeneration in Xenopus laevis. 2017, Pubmed , Xenbase
Fingar, mTOR controls cell cycle progression through its cell growth effectors S6K1 and 4E-BP1/eukaryotic translation initiation factor 4E. 2004, Pubmed
Fowler, Regulation of primary response genes. 2011, Pubmed
Gaete, Spinal cord regeneration in Xenopus tadpoles proceeds through activation of Sox2-positive cells. 2012, Pubmed , Xenbase
Gao, Role of mTOR-Regulated Autophagy in Synaptic Plasticity Related Proteins Downregulation and the Reference Memory Deficits Induced by Anesthesia/Surgery in Aged Mice. 2021, Pubmed
Gerber, Single-cell analysis uncovers convergence of cell identities during axolotl limb regeneration. 2018, Pubmed
Gökbuget, Epigenetic control of transcriptional regulation in pluripotency and early differentiation. 2019, Pubmed
He, Intrinsic Control of Axon Regeneration. 2016, Pubmed
Jacinto, SIN1/MIP1 maintains rictor-mTOR complex integrity and regulates Akt phosphorylation and substrate specificity. 2006, Pubmed
Jiao, Insulin receptor substrate-4 interacts with ubiquitin-specific protease 18 to activate the Jak/STAT signaling pathway. 2017, Pubmed
Kawasaki, Toll-like receptor signaling pathways. 2014, Pubmed
Kim, Mitochondrial ROS-derived PTEN oxidation activates PI3K pathway for mTOR-induced myogenic autophagy. 2018, Pubmed
Koundouros, Phosphoinositide 3-Kinase/Akt Signaling and Redox Metabolism in Cancer. 2018, Pubmed
Kroner, Role of microglia in spinal cord injury. 2019, Pubmed
Lamm, The mTOR pathway: Implications for DNA replication. 2019, Pubmed
Langfelder, Fast R Functions for Robust Correlations and Hierarchical Clustering. 2012, Pubmed
Langfelder, WGCNA: an R package for weighted correlation network analysis. 2008, Pubmed
Langmead, Fast gapped-read alignment with Bowtie 2. 2012, Pubmed
Langmead, Ultrafast and memory-efficient alignment of short DNA sequences to the human genome. 2009, Pubmed
Laplante, Regulation of mTORC1 and its impact on gene expression at a glance. 2013, Pubmed
Leek, The sva package for removing batch effects and other unwanted variation in high-throughput experiments. 2012, Pubmed
Lee-Liu, The African clawed frog Xenopus laevis: A model organism to study regeneration of the central nervous system. 2017, Pubmed , Xenbase
Lee-Liu, Genome-wide expression profile of the response to spinal cord injury in Xenopus laevis reveals extensive differences between regenerative and non-regenerative stages. 2014, Pubmed , Xenbase
Li, RSEM: accurate transcript quantification from RNA-Seq data with or without a reference genome. 2011, Pubmed
Llorens-Bobadilla, Single-Cell Transcriptomics Reveals a Population of Dormant Neural Stem Cells that Become Activated upon Brain Injury. 2015, Pubmed
LoCascio, Eye Absence Does Not Regulate Planarian Stem Cells during Eye Regeneration. 2017, Pubmed
Love, Genome-wide analysis of gene expression during Xenopus tropicalis tadpole tail regeneration. 2011, Pubmed , Xenbase
Love, Amputation-induced reactive oxygen species are required for successful Xenopus tadpole tail regeneration. 2013, Pubmed , Xenbase
Love, Moderated estimation of fold change and dispersion for RNA-seq data with DESeq2. 2014, Pubmed
Magnuson, Regulation and function of ribosomal protein S6 kinase (S6K) within mTOR signalling networks. 2012, Pubmed
Mark, Bayesian model selection for complex dynamic systems. 2018, Pubmed
Marques, Model systems for regeneration: zebrafish. 2019, Pubmed
Meletis, Spinal cord injury reveals multilineage differentiation of ependymal cells. 2008, Pubmed
Muñoz, Regeneration of Xenopus laevis spinal cord requires Sox2/3 expressing cells. 2015, Pubmed , Xenbase
Murugan, mTOR: Role in cancer, metastasis and drug resistance. 2019, Pubmed
O'Shea, Cell biology of spinal cord injury and repair. 2017, Pubmed
Owens, Measuring Absolute RNA Copy Numbers at High Temporal Resolution Reveals Transcriptome Kinetics in Development. 2016, Pubmed , Xenbase
Park, Promoting axon regeneration in the adult CNS by modulation of the PTEN/mTOR pathway. 2008, Pubmed
Peixoto, Phosphodiesterase-5 Inhibitors: Action on the Signaling Pathways of Neuroinflammation, Neurodegeneration, and Cognition. 2015, Pubmed
Peng, PIK3R3 Promotes Metastasis of Pancreatic Cancer via ZEB1 Induced Epithelial-Mesenchymal Transition. 2018, Pubmed
Qin, 4E-BP1, a multifactor regulated multifunctional protein. 2016, Pubmed
Robinson, edgeR: a Bioconductor package for differential expression analysis of digital gene expression data. 2010, Pubmed
Roychoudhuri, BACH2 regulates CD8(+) T cell differentiation by controlling access of AP-1 factors to enhancers. 2016, Pubmed
Sabin, AP-1cFos/JunB/miR-200a regulate the pro-regenerative glial cell response during axolotl spinal cord regeneration. 2019, Pubmed
Session, Genome evolution in the allotetraploid frog Xenopus laevis. 2016, Pubmed , Xenbase
Shihabuddin, Adult spinal cord stem cells generate neurons after transplantation in the adult dentate gyrus. 2000, Pubmed
Sparks, Targeting mTOR: prospects for mTOR complex 2 inhibitors in cancer therapy. 2010, Pubmed
Tran, The Biology of Regeneration Failure and Success After Spinal Cord Injury. 2018, Pubmed
Tsarouchas, Dynamic control of proinflammatory cytokines Il-1β and Tnf-α by macrophages in zebrafish spinal cord regeneration. 2018, Pubmed
Tu, Spontaneous calcium transients manifest in the regenerating muscle and are necessary for skeletal muscle replenishment. 2014, Pubmed , Xenbase
Tullai, Immediate-early and delayed primary response genes are distinct in function and genomic architecture. 2007, Pubmed
Uhlitz, An immediate-late gene expression module decodes ERK signal duration. 2017, Pubmed
Wenemoser, A molecular wound response program associated with regeneration initiation in planarians. 2012, Pubmed
Yang, An eIF4E1/4E-T complex determines the genesis of neurons from precursors by translationally repressing a proneurogenic transcription program. 2014, Pubmed
Yu, clusterProfiler: an R package for comparing biological themes among gene clusters. 2012, Pubmed
Zelová, TNF-α signalling and inflammation: interactions between old acquaintances. 2013, Pubmed
Zhang, Sonic Hedgehog modulates the inflammatory response and improves functional recovery after spinal cord injury in a thoracic contusion-compression model. 2021, Pubmed
