XB-ART-58540
Development
2021 Oct 01;14819:. doi: 10.1242/dev.199513.
Show Gene links
Show Anatomy links
Huntingtin CAG expansion impairs germ layer patterning in synthetic human 2D gastruloids through polarity defects.
Galgoczi S
,
Ruzo A
,
Markopoulos C
,
Yoney A
,
Phan-Everson T
,
Li S
,
Haremaki T
,
Metzger JJ
,
Etoc F
,
Brivanlou AH
.
???displayArticle.abstract???
Huntington's disease (HD) is a fatal neurodegenerative disorder caused by an expansion of the CAG repeats in the huntingtin gene (HTT). Although HD has been shown to have a developmental component, how early during human embryogenesis the HTT-CAG expansion can cause embryonic defects remains unknown. Here, we demonstrate a specific and highly reproducible CAG length-dependent phenotypic signature in a synthetic model for human gastrulation derived from human embryonic stem cells (hESCs). Specifically, we observed a reduction in the extension of the ectodermal compartment that is associated with enhanced activin signaling. Surprisingly, rather than a cell-autonomous effect, tracking the dynamics of TGFβ signaling demonstrated that HTT-CAG expansion perturbs the spatial restriction of activin response. This is due to defects in the apicobasal polarization in the context of the polarized epithelium of the 2D gastruloid, leading to ectopic subcellular localization of TGFβ receptors. This work refines the earliest developmental window for the prodromal phase of HD to the first 2 weeks of human development, as modeled by our 2D gastruloids.
???displayArticle.pubmedLink??? 34608934
???displayArticle.pmcLink??? PMC8513611
???displayArticle.link??? Development
???displayArticle.grants??? [+]
A-9423 CHDI Foundation
Species referenced: Xenopus laevis
Genes referenced: acvr2b bmp4 bmpr2 eomes gata3 h2bc21 htt nodal nog smad1 smad2 sox17b sox2 tbxt wnt3a
GO keywords: gastrulation
???displayArticle.disOnts??? Huntington's disease
???displayArticle.omims??? HUNTINGTON DISEASE; HD
???attribute.lit??? ???displayArticles.show???
|
|
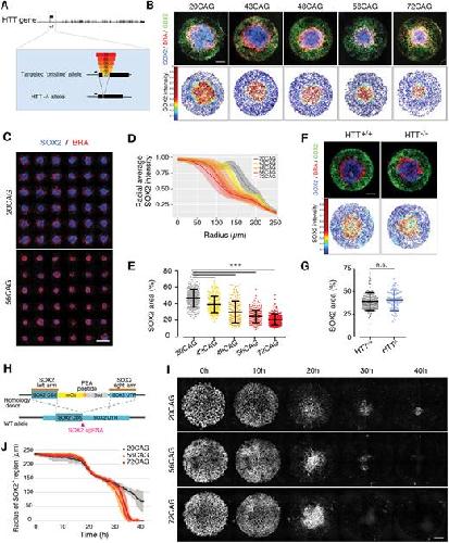
Fig. 1. CAG length-specific reduction of SOX2+ ectodermal lineage in 2D gastruloid differentiation. (A) Generation of isogenic hESC collection using CRISPR/Cas9 genome engineering to model HD. The first exon of HTT was targeted and exchanged for increasing CAG lengths to create an allelic series or was deleted to generate HTTâ/â. Three independent clones were isolated for each genotype. (B) Self-organization of CAG-expanded hESCs in geometrically confined micropatterns induced with BMP4 (50â ng/ml) in conditioned medium for 48â h. Concentric rings of ectodermal SOX2+ (blue), mesodermal BRA+ (red) and extra-embryonic tissue-like CDX2+ (green) domains probed by immunofluorescence (top). Dot plots (bottom) represent relative SOX2 intensity (red, high expression; blue, low expression) normalized to nuclear DAPI. Each dot corresponds to a single cell. (C) Family pictures of 20CAG control (top) and CAG-expanded 56CAG (bottom) 2D gastruloids. Micropatterns were induced with BMP4 and stained for SOX2 (blue) and BRA (red). (D) Analysis of mean SOX2 intensity across colonies with different CAG lengths using immunofluorescence data. Data are mean±s.d. of n>100 colonies for each genotype using n=2 or 3 clones. (E) Quantification of SOX2+ domain presented as area of total 2D gastruloid size (r=250â µm). Each dot corresponds to a single colony, plotted as mean±s.d. of n>100 colonies and n=2 or 3 clones/genotype. ***P<0.001, KruskalâWallis followed by Dunn's test. (F) BMP4-induced self-organization of HTTâ/â and HTT+/+ is visualized by immunostaining against SOX2+ (blue), BRA+ (red) and CDX2+ (green) domains (top). Spatial representation of SOX2 expression analyzed at single-cell resolution (bottom). (G) Analysis of SOX2+ area based on immunofluorescence data and plotted as a percentage of total 2D gastruloid size in HTT+/+ and HTTâ/â. Data are mean±s.d. of n>100 colonies obtained using n=2 or 3 clones for each genotype. n.s. P>0.05, MannâWhitney. (H) Strategy for generating mCitrine-SOX2 reporter lines in 20CAG, 56CAG and 72CAG genetic background using CRISPR/Cas9 technology. Coding region of SOX2 (SOX2 CDS) was labeled with mCitrine fluorescent tag (mCit) and separated from the blasticidin resistance gene (Bsd) by a P2A sequence. (I) BMP4-induced 2D gastruloid differentiation from time-lapse imaging series using mCitrine-SOX2 live reporter cell lines. Images shown before BMP4 addition (T=0â h) and every 10â h after stimulation in 20CAG, 56CAG and 72CAG. (J) Analysis of SOX2 radius as a function of time elapsed in control and HD 2D gastruloids (n=6). Images were acquired every 30â min. Individual colonies originate from a single micropatterned chip for each clone. Similar results were obtained from n=3 independent experiments. Scale bars: 100â µm. |
|
|
cCAG expansion leads to enhanced late pSMAD1 and SMAD2/3 response. (A) Short-term BMP4 response (5â ng/ml) of 20CAG (left), 56CAG (middle) and 72CAG (right) in conditioned medium. Samples were fixed after 1â h of stimulation and immunostained for pSMAD1 (red); nuclei are visualized with DAPI (gray). (B) Mean radial pSMAD1 profile analyzed for the early response based on immunofluorescence data. Data are mean±s.d. of n>20 colonies/genotype. (C) Quantification of pSMAD1 activation from colony edge. The width of pSMAD1+ ring is determined based on radial intensity profile in early BMP4 signaling. Each data point corresponds to a single colony. Data are mean±s.d. of n>20 colonies/genotype. n.s. P>0.05, KruskalâWallis followed by Dunn's test. (D) Immunofluorescence data demonstrating activation of both TGFβ signaling branches after 24â h of BMP4 treatment (50â ng/ml) probed against the effectors pSMAD1 (red) and SMAD2/3 (green) in 20CAG (top), 56CAG (middle) and 72CAG (bottom). DNA is stained with DAPI (gray). (E) pSMAD1+ ring width in expanded CAG-length cell lines (56CAG and 72CAG) compared with 20CAG in late BMP4 signaling. Values are calculated from the radial intensity profile of individual colonies. Scatter plot of n=10 colonies/genotype. Data are mean±s.d. *P<0.05, **P<0.01, KruskalâWallis followed by Dunn's test. (F) Radial profiling of pSMAD1 intensity at 24â h. Data are mean±s.d. n>10 colonies/genotype. (G) 56CAG and 72CAG exhibit expanded nuclear SMAD2/3+ ring width compared with 20CAG. Width values of n=10 colonies/genotype. Data are mean±s.d. **P<0.01, ***P<0.001, KruskalâWallis followed by Dunn's test. Individual colonies originate from a single micropatterned chip for each clone. Similar results were obtained from n=3 independent experiments. Scale bars: 100â µm. |
|
|
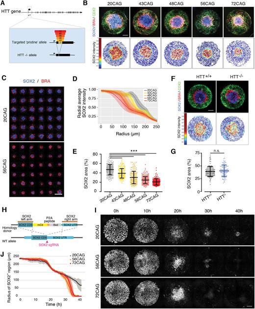
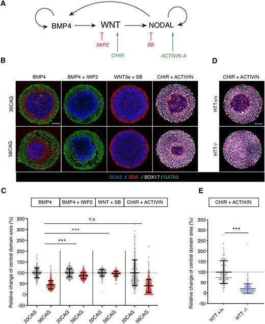
Fig. 3. Unraveling the effect of HTT-CAG expansion on the signaling events governing 2D gastruloid patterning. (A) Schematic illustration of signaling hierarchy driving 2D gastruloid differentiation. BMP4 induces WNT, which in turn stimulates NODAL. Through a positive-feedback mechanism, BMP4 and NODAL also induce themselves. IWP2 is a pharmacological inhibitor of WNT secretion downstream of BMP4. CHIR 99021 is a chemical compound stimulating canonical WNT signaling cell-intrinsically. SB431542 selectively inhibits the activin/NODAL branch of TGFβ signaling. Activin acts through the same receptors and activates the same effectors as NODAL. (B) Dissection of 2D gastruloid signaling in 20CAG (top) and 56CAG (bottom). Three germ layers induced by BMP4 (50â ng/ml). IWP2 (2â µM) in combination with BMP4 (50â ng/ml) leads to abolished mesendoderm differentiation. In the absence of activin/NODAL signaling [blocked by SB431542 (10â µM)], WNT3a (100â ng/ml) induces mesoderm from the periphery. Activin (100â ng/ml) in combination with CHIR 99021 (6â µM) promotes endoderm differentiation in a radially symmetrical manner. Immunostaining was performed against SOX2 (blue), BRA (red), GATA3 (green) and SOX17 (gray) after 48â h of differentiation in conditioned medium. (C) The size of the central domain is determined as a relative change to the mean central domain area of 20CAG colonies as a percentage. Scatter plot represents normalized data points of n>250 colonies obtained from n=2 or 3 independent clones/genotype. Data are mean±s.d. in all respective conditions. Relative differences between the genotypes were statistically compared between each condition. n.s. P>0.05, ***P<0.001, ANOVA. (D) Fate acquisition in HTTâ/â compared with HTT+/+ in CHIR 99021 and activin-induced micropatterns probed by immunofluorescence against SOX2 (blue), BRA (red) and SOX17 (gray). (E) Quantification of the percentage change in central domain area relative to the mean central domain area of HTT+/+. Scatter plot represents normalized data points from nâ¥200 colonies/genotype. Data are mean±s.d. ***P<0.001, MannâWhitney. Individual colonies were obtained from a single micropattern chip for each clone. Similar results were obtained from n=3 independent experiments in each condition. Scale bars: 100â µm. |
|
|
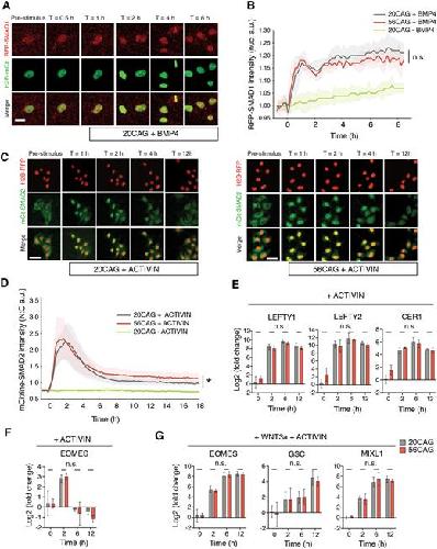
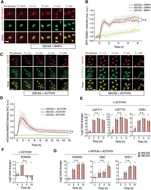
Fig. 4. HTT-CAG expansion selectively affects cell-autonomous SMAD2 signaling dynamics without altering transcriptional output. (A) BMP4 (5â ng/ml) response of RFP-SMAD1 reporter single hESCs obtained from live imaging data in 20CAG pre and 0.5, 1, 2, 4 and 8â h post-ligand presentation in TeSR-E7 medium lacking TGFβ ligands. (B) Quantification of nuclear RFP-SMAD1 signal intensity in 20CAG, 56CAG and untreated 20CAG control single cells over time. Mean intensity values±s.d. are plotted for n>200 cells at each time-point in both genotypes. Cells were induced with BMP4 at T=0â h and imaged every 10â min. Similar results were obtained from n=2 independent experiments. n.s., P>0.05, unpaired t-test. (C) Response to activin (1â ng/ml) of 20CAG (left) and 56CAG (right) mCitrine-SMAD2 reporter single hESCs in defined TeSR-E7 medium. Snapshots from live imaging shown prior to and 1, 2, 4 and 12â h following stimulation. (D) Quantitative analysis of nuclear-to-cytoplasmic ratio (N:C) of mCitrine-SMAD2 intensities in single cells as a function of time. Data are mean signal intensities±s.d. of n>200 cells at each time-point are shown. Activin was added at T=0â h and images were acquired every 10â min in n=3 independent experiments. *P=0.0164, unpaired t-test. (E) Time-course RT-qPCR analysis of key pluripotency associated genes induced by SMAD2 upon activin (10â ng/ml) stimulation in both 20CAG (gray) and 56CAG (red) genotypes. (F) Expression of the SMAD2 target mesendoderm differentiation gene EOMES for 12â h following activin treatment. (G) SMAD2 target mesendoderm differentiation genes induced for over 12â h when stimulated with activin in combination with WNT3a (100â ng/ml). RT-qPCR analyses were performed in single cells using n=3 or 4 independent clones/genotype in defined TeSR-E7 medium and are plotted as mean±s.d. Data points obtained from n=4 technical replicates for each clone were normalized to internal GAPDH expression, then to the pre-stimulus (T=0â h) levels of each gene in 20CAG. n.s., P>0.05, unpaired t-test. Similar results were obtained from n=2 or 3 independent experiments in each condition. Scale bars: 25â µm in A; 50â µm in C. a.u. arbitrary units. |
|
|
Fig. 4. HTT-CAG expansion and loss of HTT disrupt edge restriction in response to activin signaling. (A) Early nuclear SMAD2/3 (red) accumulation probed by immunofluorescence with antibody recognizing total protein levels in response to activin (100â ng/ml) in conditioned medium. DAPI (gray) was used as a DNA stain. Samples were analyzed 1â h after induction. (B) Mean radial intensity profile of nuclear SMAD2/3 in 20CAG, 56CAG, 72CAG and HTTâ/â. Error bars represent ±s.d. of n=15 colonies obtained from each genotype, all within a similar range of cell density (top). Mean nuclear SMAD2/3 intensity displayed in colony center versus colony edge in each genotype (bottom). ***P<0.001, KruskalâWallis followed by Dunn's test. (C) Temporal analysis of 20CAG and 56CAG mCitrine-SMAD2 reporter colonies before and 1, 2, 4 and 12â h after activin (10â ng/ml) treatment in defined TeSR-E7 medium. Cells were stimulated with activin at T=0â h. Dot plots represent mCitrine-SMAD2 intensity analyzed at a single-cell resolution. (D) Quantification of nuclear-to-cytoplasmic ratio (N:C) of mCitrine-SMAD2 intensities as a function of colony radius in 56CAG (red) compared with 20CAG (gray). Mean response±s.d. is calculated for n=6 (r=250â µm) colonies at 1, 2, 4 and 12â h after treatment with activin. n.s. P>0.05, **P<0.01, ***P<0.001, unpaired t-test. Individual colonies originate from a single micropatterned chip corresponding to each clone. Similar results were obtained from n=3 independent experiments. Scale bar: 100â µm. a.u. arbitrary units. |
|
|
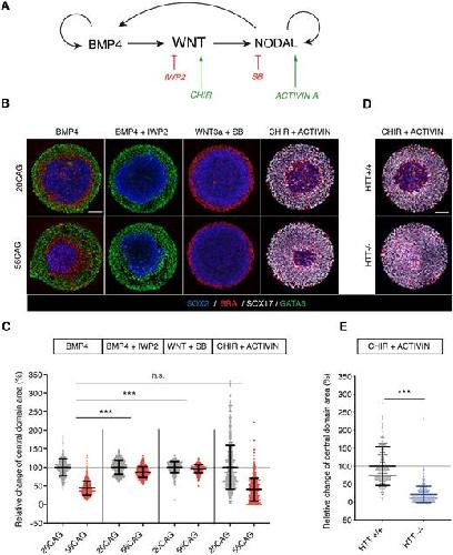
Fig. 5. HTT-CAG expansion disrupts the polarized activin response by affecting receptor relocalization. (A) 20CAG, 56CAG and HTTâ/â hESCs grown on transwell inserts at high density are used to measure the apical versus basal BMP4 (10â ng/ml) response in conditioned medium. Immunofluorescence data for pSMAD1 (red) after ligand delivery to top and bottom compartments (top). Activin (10â ng/ml) induced nuclear SMAD2/3 (red) accumulation in 20CAG, 56CAG and HTTâ/â genotypes in defined TeSR-E6 medium probed by immunofluorescence (bottom). DNA visualized using DAPI (gray). Samples were analyzed 1â h after stimulation. (B) Percentage of pSMAD1+ cells (top) and nuclear SMAD2/3+ cells (bottom) across different HTT genotypes. Samples were analyzed at a single-cell resolution. The fractions of activated cells are presented as mean±s.d. of nâ¥5 images of apically and basally stimulated transwell filters. n.s. P>0.05, ***P<0.001, ANOVA. (C) Tight junction integrity was assessed in high-density hESC cultures on transwell filters by immunostaining against tight junction protein ZO-1 (cyan) at apical SMAD2/3 (red) activation sites in 20CAG, 56CAG and HTTâ/â followed by activin (10â ng/ml) stimulation in defined TeSR-E6 medium. Cell nuclei are visualized using DAPI (gray). Samples were analyzed 1â h after stimulation. (D) TEER was measured to determine epithelial integrity in 20CAG, 56CAG and HTTâ/â. Data are mean±s.d. of n=3 independent measurements. n.s. P>0.05, ***P=0.001, ANOVA. Similar results were obtained from n=3 independent experiments. Scale bars: 50â µm. |
|
|
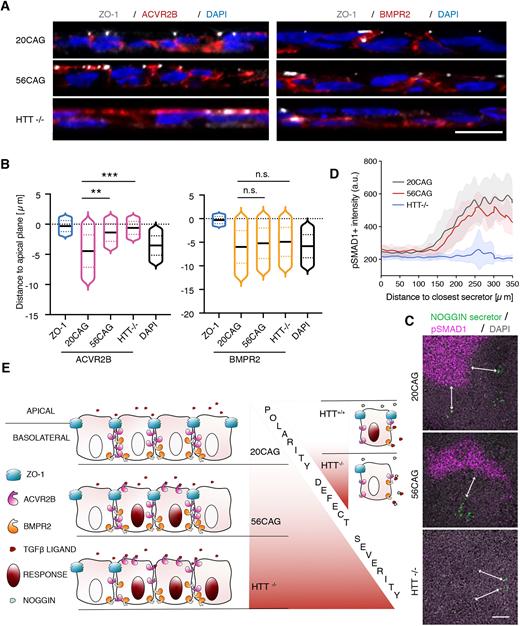
Fig. 7. Ectopic SMAD2/3 signaling is mediated by ACVR2B receptor mislocalization. (A) Immunostaining of ZO-1 (gray) along with transiently expressed ACVR2B-HA (red, left) and BMPR2-HA (red, right) following doxycycline induction in 20CAG, 56CAG and HTTâ/â. DNA is visualized using DAPI (blue). (B) Distance to apical plane defined by ZO-1 and measured for DAPI and ACVR2B (left) or BMPR2 (right) in 20CAG, 56CAG and HTTâ/â. Histograms are represented as violin plots with each of their medians shown in black; dotted lines are 1st and 3rd quartiles. n.s. P>0.05, **P<0.01, ***P<0.001, KruskalâWallis followed by Dunn's test. (C) Immunostaining for pSMAD1 (magenta) and the H2B nuclear marker of doxycycline-induced NOG-expressing cells (green) after BMP4 treatment in 20CAG, 56CAG and HTTâ/â. DAPI (gray) is used for DNA staining. Samples were fixed 16â h post-induction. Double-headed arrows indicate the distance between NOG-expressing and pSMAD1+ cells. (D) pSMAD1 intensity (a.u.) measured proximal to NOG-secreting cells in 20CAG, 56CAG and HTTâ/â. Data are mean±s.d. for nâ¥15 NOG-secreting cells across n=8 images. (E) Schematic of the model by which CAG expansion disrupts polarity selective activin signaling and loss of HTT protein further compromises cellular polarity by impairing epithelial integrity in hESCs. Similar results were obtained from n=2 independent experiments. Scale bars: 10â µm in A; 100â µm in C. a.u.: arbitrary units. |
References [+] :
Arnold,
Making a commitment: cell lineage allocation and axis patterning in the early mouse embryo.
2009, Pubmed
Arnold, Making a commitment: cell lineage allocation and axis patterning in the early mouse embryo. 2009, Pubmed
Arteaga-Bracho, Postnatal and adult consequences of loss of huntingtin during development: Implications for Huntington's disease. 2016, Pubmed
Barnat, Huntington's disease alters human neurodevelopment. 2020, Pubmed
Ciarochi, Patterns of Co-Occurring Gray Matter Concentration Loss across the Huntington Disease Prodrome. 2016, Pubmed
Conforti, Faulty neuronal determination and cell polarization are reverted by modulating HD early phenotypes. 2018, Pubmed
Cong, Multiplex genome engineering using CRISPR/Cas systems. 2013, Pubmed
Duyao, Inactivation of the mouse Huntington's disease gene homolog Hdh. 1995, Pubmed
Elias, Huntingtin Is Required for Epithelial Polarity through RAB11A-Mediated Apical Trafficking of PAR3-aPKC. 2015, Pubmed
Elias, Huntingtin regulates mammary stem cell division and differentiation. 2014, Pubmed
Etoc, A Balance between Secreted Inhibitors and Edge Sensing Controls Gastruloid Self-Organization. 2016, Pubmed
Gauthier, Huntingtin controls neurotrophic support and survival of neurons by enhancing BDNF vesicular transport along microtubules. 2004, Pubmed
Haremaki, Huntingtin is required for ciliogenesis and neurogenesis during early Xenopus development. 2015, Pubmed , Xenbase
Haremaki, Self-organizing neuruloids model developmental aspects of Huntington's disease in the ectodermal compartment. 2019, Pubmed
Harrington, Network topology and functional connectivity disturbances precede the onset of Huntington's disease. 2015, Pubmed
Lacoste, An efficient and reversible transposable system for gene delivery and lineage-specific differentiation in human embryonic stem cells. 2009, Pubmed
Li, Mutant huntingtin impairs vesicle formation from recycling endosomes by interfering with Rab11 activity. 2009, Pubmed
Li, Real-time imaging of Huntingtin aggregates diverting target search and gene transcription. 2016, Pubmed
Lopes, Dominant-Negative Effects of Adult-Onset Huntingtin Mutations Alter the Division of Human Embryonic Stem Cells-Derived Neural Cells. 2016, Pubmed
Lo Sardo, An evolutionary recent neuroepithelial cell adhesion function of huntingtin implicates ADAM10-Ncadherin. 2012, Pubmed
Martin, Autophagy in Huntington disease and huntingtin in autophagy. 2015, Pubmed
Martyn, Self-organization of a human organizer by combined Wnt and Nodal signalling. 2018, Pubmed
McAdam, Loss of huntingtin function slows synaptic vesicle endocytosis in striatal neurons from the httQ140/Q140 mouse model of Huntington's disease. 2020, Pubmed
Mehler, Loss-of-Huntingtin in Medial and Lateral Ganglionic Lineages Differentially Disrupts Regional Interneuron and Projection Neuron Subtypes and Promotes Huntington's Disease-Associated Behavioral, Cellular, and Pathological Hallmarks. 2019, Pubmed
Miller, TGF-β family ligands exhibit distinct signalling dynamics that are driven by receptor localisation. 2019, Pubmed
Mitchell, Ligand-dependent and -independent transforming growth factor-beta receptor recycling regulated by clathrin-mediated endocytosis and Rab11. 2004, Pubmed
Molero, Impairment of developmental stem cell-mediated striatal neurogenesis and pluripotency genes in a knock-in model of Huntington's disease. 2009, Pubmed
Molero, Selective expression of mutant huntingtin during development recapitulates characteristic features of Huntington's disease. 2016, Pubmed
Moreira Sousa, The Huntington disease protein accelerates breast tumour development and metastasis through ErbB2/HER2 signalling. 2013, Pubmed
Moris, An in vitro model of early anteroposterior organization during human development. 2020, Pubmed
Nguyen, Functions of huntingtin in germ layer specification and organogenesis. 2013, Pubmed
Nopoulos, Smaller intracranial volume in prodromal Huntington's disease: evidence for abnormal neurodevelopment. 2011, Pubmed
Paulsen, Detection of Huntington's disease decades before diagnosis: the Predict-HD study. 2008, Pubmed
Paulsen, Striatal and white matter predictors of estimated diagnosis for Huntington disease. 2010, Pubmed
Paulsen, Clinical and Biomarker Changes in Premanifest Huntington Disease Show Trial Feasibility: A Decade of the PREDICT-HD Study. 2014, Pubmed
Phan-Everson, Differential compartmentalization of BMP4/NOGGIN requires NOGGIN trans-epithelial transport. 2021, Pubmed
Ross, Huntington's disease: from molecular pathogenesis to clinical treatment. 2011, Pubmed
Ruzo, Chromosomal instability during neurogenesis in Huntington's disease. 2018, Pubmed
Ruzo, Discovery of novel isoforms of huntingtin reveals a new hominid-specific exon. 2015, Pubmed
Scahill, Biological and clinical characteristics of gene carriers far from predicted onset in the Huntington's disease Young Adult Study (HD-YAS): a cross-sectional analysis. 2020, Pubmed
Siebzehnrübl, Early postnatal behavioral, cellular, and molecular changes in models of Huntington disease are reversible by HDAC inhibition. 2018, Pubmed
Warmflash, A method to recapitulate early embryonic spatial patterning in human embryonic stem cells. 2014, Pubmed
Wiatr, Huntington Disease as a Neurodevelopmental Disorder and Early Signs of the Disease in Stem Cells. 2018, Pubmed
Woda, Inactivation of the Huntington's disease gene (Hdh) impairs anterior streak formation and early patterning of the mouse embryo. 2005, Pubmed
Yoney, WNT signaling memory is required for ACTIVIN to function as a morphogen in human gastruloids. 2018, Pubmed
Zeitlin, Increased apoptosis and early embryonic lethality in mice nullizygous for the Huntington's disease gene homologue. 1995, Pubmed
Zhang, Mouse embryo geometry drives formation of robust signaling gradients through receptor localization. 2019, Pubmed
