XB-ART-58489
Cells
2021 Sep 09;109:. doi: 10.3390/cells10092375.
Show Gene links
Show Anatomy links
Transcriptome and Methylome Analysis Reveal Complex Cross-Talks between Thyroid Hormone and Glucocorticoid Signaling at Xenopus Metamorphosis.
???displayArticle.abstract???
BACKGROUND: Most work in endocrinology focus on the action of a single hormone, and very little on the cross-talks between two hormones. Here we characterize the nature of interactions between thyroid hormone and glucocorticoid signaling during Xenopus tropicalis metamorphosis. METHODS: We used functional genomics to derive genome wide profiles of methylated DNA and measured changes of gene expression after hormonal treatments of a highly responsive tissue, tailfin. Clustering classified the data into four types of biological responses, and biological networks were modeled by system biology. RESULTS: We found that gene expression is mostly regulated by either T3 or CORT, or their additive effect when they both regulate the same genes. A small but non-negligible fraction of genes (12%) displayed non-trivial regulations indicative of complex interactions between the signaling pathways. Strikingly, DNA methylation changes display the opposite and are dominated by cross-talks. CONCLUSION: Cross-talks between thyroid hormones and glucocorticoids are more complex than initially envisioned and are not limited to the simple addition of their individual effects, a statement that can be summarized with the pseudo-equation: TH ∙ GC > TH + GC. DNA methylation changes are highly dynamic and buffered from genome expression.
???displayArticle.pubmedLink??? 34572025
???displayArticle.pmcLink??? PMC8468809
???displayArticle.link??? Cells
???displayArticle.grants??? [+]
ANR-08- JCJC-0100-01 Centre National de la Recherche Scientifique, MethylDev Centre National de la Recherche Scientifique, LSHM-CT-2005-018652 Sixth Framework Programme, 259679 Seventh Framework Programme, ANR-10-INBS-09 Agence Nationale de la Recherche
Species referenced: Xenopus tropicalis
Genes referenced: agr2 ctrl dnmt1 ezh2 mecp2 smarca4 uhrf1 usp7
GO keywords: thyroid hormone mediated signaling pathway [+]
DNA methylation
metamorphosis
thyroid hormone metabolic process
glucocorticoid receptor signaling pathway
???attribute.lit??? ???displayArticles.show???
|
|
Figure 1. Experimental setup to address T3 and CORT cross-talks. An experimental and data analysis workflow. Tailfin (green) response to treatments was characterized by functional genomics. For each experiment, samples were collected from pools of five tailfins. |
|
|
Figure 2. Transcriptome analysis following T3 and/or CORT. (A) Principal Component Analysis (PCA) of RNA-Seq variance from tailfin dissected from cultured tail explants. The two main components capture the effects of both hormones, corresponding to 77% of the total variance. Square, circle, and diamond: biological replicates. (B) Independent validation of RNA-Seq data by RT-qPCR. Scatter plot of the relationship between RNA-Seq versus RT-qPCR expression changes, also shown in box plots. (C) Average expression value versus fold change (MA plot). DE genes are in blue. (D) Gene Ontology analysis. |
|
|
Figure 3. Gene expression is modulated by one, the other, or both hormones. Only genes displaying consistent expression between explants culture and whole animals were kept. (A) Types of gene regulation by T3 and CORT. (B) Gene regulation by either T3 or CORT. (C) Gene regulation by T3 and CORT. (D) Complex regulation by both hormones (X-talks). |
|
|
Figure 4. System level modeling of transcriptional responses identify the DNA methylation dynamic as a major mediator of tailfin regression. Only transcriptional responses displaying consistent expression between explants culture and whole animals are considered. (A) Network of KEGG pathways. (B) DE genes together with their first neighbors in the network, forming densely connected sub-networks. (C) GO analysis of the sub-networks highlighting terms such as cell death, DNA damages, and DNA repair. (D) Tail regression test in vitro. Synergistic action of T3 and CORT after 3 day treatments. (E,F) Protein-Protein Interactions network and identification of hubs. Most DE protein complexes relate to DNA methylation. (G) Heatmap of expression levels of genes involved in DNA methylation. |
|
|
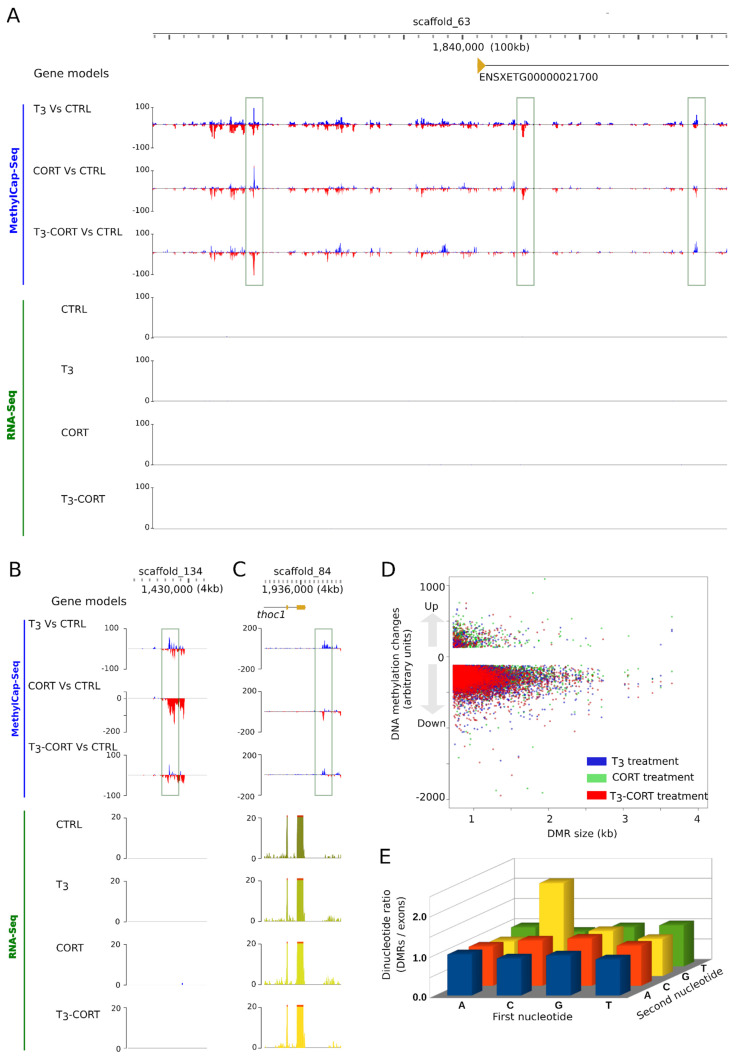
Figure 5. T3 and CORT induce genome wide changes of DNA methylation levels. (AâC) Three independent loci with local changes of DNA methylation (green arrow). Tracks order: gene annotation, DNA methylation changes relative to CTRL (T3, CORT, and T3-CORT), mRNA abundance (CTRL, T3, CORT, and T3-CORT). (D) Relationship between the genomic span and the amplitude of differentially methylated regions (DMR). (E) Differential dinucleotide frequency found in DMRs and exonic sequences. DMRs are enriched in CpG. |
|
|
Figure 6. The complex dynamics of DNA methylation levels at DMRs. (A) Types of gene regulation by T3 and CORT. (B) Gene regulation by either T3 or CORT. (C) Gene regulation by T3 and CORT. (D) Complex regulation by both hormones (X-talks). |
|
|
Figure 7. DMRs are located close to and far away from genes. (A) Distance between DMRs and the nearest gene. (B) Overlap between DMRs and known transposable element (TE) sequences. (C) TE content of DMRs. (D) Nuclear receptor binding sites predicted in DMRs. Only DMR containing predicted NRBS are shown. |
References [+] :
Anders,
Count-based differential expression analysis of RNA sequencing data using R and Bioconductor.
2013, Pubmed
Anders, Count-based differential expression analysis of RNA sequencing data using R and Bioconductor. 2013, Pubmed
Andersen, Normalization of real-time quantitative reverse transcription-PCR data: a model-based variance estimation approach to identify genes suited for normalization, applied to bladder and colon cancer data sets. 2004, Pubmed
Arancibia, Phosphatidylinositol 3-kinase interacts with the glucocorticoid receptor upon TLR2 activation. 2011, Pubmed
Ayers, Genome-wide binding patterns of thyroid hormone receptor beta. 2014, Pubmed
Bagamasbad, Molecular basis for glucocorticoid induction of the Kruppel-like factor 9 gene in hippocampal neurons. 2012, Pubmed
Bagamasbad, Coordinated transcriptional regulation by thyroid hormone and glucocorticoid interaction in adult mouse hippocampus-derived neuronal cells. 2019, Pubmed
Barrera-Hernandez, Thyroid hormone receptor is a negative regulator in p53-mediated signaling pathways. 1998, Pubmed
Bassett, Role of Thyroid Hormones in Skeletal Development and Bone Maintenance. 2016, Pubmed
Becnel, Nuclear Receptor Signaling Atlas: Opening Access to the Biology of Nuclear Receptor Signaling Pathways. 2015, Pubmed
Bernal, Thyroid hormone regulated genes in cerebral cortex development. 2017, Pubmed
Bianco, Paradigms of Dynamic Control of Thyroid Hormone Signaling. 2019, Pubmed
Bilesimo, Specific histone lysine 4 methylation patterns define TR-binding capacity and differentiate direct T3 responses. 2011, Pubmed , Xenbase
Bloise, Role of thyroid hormone in skeletal muscle physiology. 2018, Pubmed
Bonett, Stressor and glucocorticoid-dependent induction of the immediate early gene kruppel-like factor 9: implications for neural development and plasticity. 2009, Pubmed , Xenbase
Bonett, Molecular mechanisms of corticosteroid synergy with thyroid hormone during tadpole metamorphosis. 2010, Pubmed , Xenbase
Buaas, Plzf is required in adult male germ cells for stem cell self-renewal. 2004, Pubmed
Buchholz, More similar than you think: Frog metamorphosis as a model of human perinatal endocrinology. 2015, Pubmed , Xenbase
Buels, JBrowse: a dynamic web platform for genome visualization and analysis. 2016, Pubmed
Buisine, Xenopus tropicalis Genome Re-Scaffolding and Re-Annotation Reach the Resolution Required for In Vivo ChIA-PET Analysis. 2015, Pubmed , Xenbase
Bungay, Microarray analysis of mitogenic effects of T3 on the rat liver. 2008, Pubmed
Chang, Coactivator TIF1beta interacts with transcription factor C/EBPbeta and glucocorticoid receptor to induce alpha1-acid glycoprotein gene expression. 1998, Pubmed
Charitou, Using biological networks to integrate, visualize and analyze genomics data. 2016, Pubmed
Crespi, Ancient origins of human developmental plasticity. 2005, Pubmed
Crudo, Effects of antenatal synthetic glucocorticoid on glucocorticoid receptor binding, DNA methylation, and genome-wide mRNA levels in the fetal male hippocampus. 2013, Pubmed
Darras, Effects of dexamethasone treatment on iodothyronine deiodinase activities and on metamorphosis-related morphological changes in the axolotl (Ambystoma mexicanum). 2002, Pubmed
Davis, Nongenomic actions of thyroid hormone. 2016, Pubmed
Davis, Overlapping nongenomic and genomic actions of thyroid hormone and steroids. 2011, Pubmed
De Bosscher, Nuclear receptor crosstalk - defining the mechanisms for therapeutic innovation. 2020, Pubmed
Denver, Thyroid hormone-dependent gene expression program for Xenopus neural development. 1997, Pubmed , Xenbase
Denver, Stress hormones mediate environment-genotype interactions during amphibian development. 2009, Pubmed
Duarte-Guterman, Mechanisms of crosstalk between endocrine systems: regulation of sex steroid hormone synthesis and action by thyroid hormones. 2014, Pubmed
Eden, GOrilla: a tool for discovery and visualization of enriched GO terms in ranked gene lists. 2009, Pubmed
Erwin, The evolution of hierarchical gene regulatory networks. 2009, Pubmed
Flamant, Thyroid Hormone Signaling Pathways: Time for a More Precise Nomenclature. 2017, Pubmed
Fu, Thyroid hormone activates Xenopus MBD3 gene via an intronic TRE in vivo. 2020, Pubmed , Xenbase
Fullwood, An oestrogen-receptor-alpha-bound human chromatin interactome. 2009, Pubmed
Galton, Mechanisms underlying the acceleration of thyroid hormone-induced tadpole metamorphosis by corticosterone. 1990, Pubmed
Grimaldi, Mechanisms of thyroid hormone receptor action during development: lessons from amphibian studies. 2013, Pubmed , Xenbase
Guan, Methylcytosine dioxygenase TET3 interacts with thyroid hormone nuclear receptors and stabilizes their association to chromatin. 2017, Pubmed
Hellsten, The genome of the Western clawed frog Xenopus tropicalis. 2010, Pubmed , Xenbase
Hoffman, BRG1 governs glucocorticoid receptor interactions with chromatin and pioneer factors across the genome. 2018, Pubmed
Hu, A Mechanism to Enhance Cellular Responsivity to Hormone Action: Krüppel-Like Factor 9 Promotes Thyroid Hormone Receptor-β Autoinduction During Postembryonic Brain Development. 2016, Pubmed , Xenbase
Johnson, Experimentally-induced hyperthyroidism is associated with activation of the rat hypothalamic-pituitary-adrenal axis. 2005, Pubmed
Juszczak, Glucocorticoids, genes and brain function. 2018, Pubmed
Kanehisa, KEGG as a reference resource for gene and protein annotation. 2016, Pubmed
Kerdivel, Opposite T3 Response of ACTG1-FOS Subnetwork Differentiate Tailfin Fate in Xenopus Tadpole and Post-hatching Axolotl. 2019, Pubmed , Xenbase
Krain, Developmental expression and hormonal regulation of glucocorticoid and thyroid hormone receptors during metamorphosis in Xenopus laevis. 2004, Pubmed , Xenbase
Kühn, Inhibition and activation of the thyroidal axis by the adrenal axis in vertebrates. 1998, Pubmed
Kulkarni, Corticosteroid signaling in frog metamorphosis. 2014, Pubmed
Kulkarni, Genetic accommodation via modified endocrine signalling explains phenotypic divergence among spadefoot toad species. 2017, Pubmed
Kulkarni, Beyond synergy: corticosterone and thyroid hormone have numerous interaction effects on gene regulation in Xenopus tropicalis tadpoles. 2012, Pubmed , Xenbase
Kyono, DNA methylation dynamics underlie metamorphic gene regulation programs in Xenopus tadpole brain. 2020, Pubmed , Xenbase
Kyono, Liganded Thyroid Hormone Receptors Transactivate the DNA Methyltransferase 3a Gene in Mouse Neuronal Cells. 2016, Pubmed
Kyono, Developmental and Thyroid Hormone Regulation of the DNA Methyltransferase 3a Gene in Xenopus Tadpoles. 2016, Pubmed , Xenbase
Lamont, Androgen regulation of gene expression. 2010, Pubmed
Langmead, Ultrafast and memory-efficient alignment of short DNA sequences to the human genome. 2009, Pubmed
Lazar, Maturing of the nuclear receptor family. 2017, Pubmed
Liu, The Glucocorticoid Receptor in Cardiovascular Health and Disease. 2019, Pubmed
Liu, Thyroid hormone and the brain: Mechanisms of action in development and role in protection and promotion of recovery after brain injury. 2018, Pubmed
Lizcano, Thyroid hormone therapy modulates hypothalamo-pituitary-adrenal axis. 2011, Pubmed
Ma'ayan, Insights into the organization of biochemical regulatory networks using graph theory analyses. 2009, Pubmed
Margolis, The Nuclear Receptor Signaling Atlas: development of a functional atlas of nuclear receptors. 2005, Pubmed
Martin, A rapid cytoplasmic mechanism for PI3 kinase regulation by the nuclear thyroid hormone receptor, TRβ, and genetic evidence for its role in the maturation of mouse hippocampal synapses in vivo. 2014, Pubmed
Meijsing, DNA binding site sequence directs glucocorticoid receptor structure and activity. 2009, Pubmed
Miranda, Maternal hormonal milieu influence on fetal brain development. 2018, Pubmed
Mukhopadhyay, Thyroid hormone regulates hepatic triglyceride mobilization and apolipoprotein B messenger ribonucleic Acid editing in a murine model of congenital hypothyroidism. 2003, Pubmed
Muthusami, The Functional Significance of Endocrine-immune Interactions in Health and Disease. 2020, Pubmed
Nilsson, Endocrine regulation of the growth plate. 2005, Pubmed
Oughtred, The BioGRID database: A comprehensive biomedical resource of curated protein, genetic, and chemical interactions. 2021, Pubmed
Quatrini, New insights into the cell- and tissue-specificity of glucocorticoid actions. 2021, Pubmed
Rabelo, Interplay between thyroid hormone and estrogen in modulating expression of their receptor and vitellogenin genes during Xenopus metamorphosis. 1994, Pubmed , Xenbase
Raj, Thyroid Hormone Induces DNA Demethylation in Xenopus Tadpole Brain. 2020, Pubmed , Xenbase
Ritter, Thyroid Hormone Signaling and the Liver. 2020, Pubmed
Robson, Interactions between GH, IGF-I, glucocorticoids, and thyroid hormones during skeletal growth. 2002, Pubmed
Rovet, The role of thyroid hormones for brain development and cognitive function. 2014, Pubmed
Ruiz, Stress, Sex, and Sugar: Glucocorticoids and Sex-Steroid Crosstalk in the Sex-Specific Misprogramming of Metabolism. 2020, Pubmed
Sachs, Insufficiency of Thyroid Hormone in Frog Metamorphosis and the Role of Glucocorticoids. 2019, Pubmed
Samarasinghe, Cooperativity and complementarity: synergies in non-classical and classical glucocorticoid signaling. 2012, Pubmed
Sandelin, Prediction of nuclear hormone receptor response elements. 2005, Pubmed
Schneider, A novel stress hormone response gene in tadpoles of Xenopus tropicalis. 2018, Pubmed , Xenbase
Shabtai, A coregulator shift, rather than the canonical switch, underlies thyroid hormone action in the liver. 2021, Pubmed
Shannon, Cytoscape: a software environment for integrated models of biomolecular interaction networks. 2003, Pubmed
Stahn, Genomic and nongenomic effects of glucocorticoids. 2008, Pubmed
Sterner, Glucocorticoid receptor is required for survival through metamorphosis in the frog Xenopus tropicalis. 2020, Pubmed , Xenbase
Tata, Amphibian metamorphosis as a model for studying the developmental actions of thyroid hormone. 1999, Pubmed
Tata, Prolactin inhibits both thyroid hormone-induced morphogenesis and cell death in cultured amphibian larval tissues. 1991, Pubmed , Xenbase
Timmermans, A General Introduction to Glucocorticoid Biology. 2019, Pubmed
Tribondeau, Are paedomorphs actual larvae? 2021, Pubmed
Ulisse, Differential responses to ligands of overexpressed thyroid hormone and retinoid X receptors in a Xenopus cell line and in vivo. 1997, Pubmed , Xenbase
Uyama, Neural connections between the hypothalamus and the liver. 2004, Pubmed
Vettorazzi, A guide to changing paradigms of glucocorticoid receptor function-a model system for genome regulation and physiology. 2022, Pubmed
Wada, Glucocorticoids: mediators of vertebrate ontogenetic transitions. 2008, Pubmed
Wahlström, Binding characteristics of the thyroid hormone receptor homo- and heterodimers to consensus AGGTCA repeat motifs. 1992, Pubmed
Weikum, Glucocorticoid receptor control of transcription: precision and plasticity via allostery. 2017, Pubmed
Whirledge, Glucocorticoid Signaling in Health and Disease: Insights From Tissue-Specific GR Knockout Mice. 2018, Pubmed
Winterhalter, JEPETTO: a Cytoscape plugin for gene set enrichment and topological analysis based on interaction networks. 2014, Pubmed
Ycaza Herrera, Actions and interactions of estradiol and glucocorticoids in cognition and the brain: Implications for aging women. 2015, Pubmed
Zhu, Getting connected: analysis and principles of biological networks. 2007, Pubmed
Zoeller, General background on the hypothalamic-pituitary-thyroid (HPT) axis. 2007, Pubmed
