XB-ART-58474
J Cell Biol
2021 Apr 05;2204:. doi: 10.1083/jcb.202003052.
Show Gene links
Show Anatomy links
Stochastic combinations of actin regulatory proteins are sufficient to drive filopodia formation.
Dobramysl U
,
Jarsch IK
,
Inoue Y
,
Shimo H
,
Richier B
,
Gadsby JR
,
Mason J
,
Szałapak A
,
Ioannou PS
,
Correia GP
,
Walrant A
,
Butler R
,
Hannezo E
,
Simons BD
,
Gallop JL
.
???displayArticle.abstract???
Assemblies of actin and its regulators underlie the dynamic morphology of all eukaryotic cells. To understand how actin regulatory proteins work together to generate actin-rich structures such as filopodia, we analyzed the localization of diverse actin regulators within filopodia in Drosophila embryos and in a complementary in vitro system of filopodia-like structures (FLSs). We found that the composition of the regulatory protein complex where actin is incorporated (the filopodial tip complex) is remarkably heterogeneous both in vivo and in vitro. Our data reveal that different pairs of proteins correlate with each other and with actin bundle length, suggesting the presence of functional subcomplexes. This is consistent with a theoretical framework where three or more redundant subcomplexes join the tip complex stochastically, with any two being sufficient to drive filopodia formation. We provide an explanation for the observed heterogeneity and suggest that a mechanism based on multiple components allows stereotypical filopodial dynamics to arise from diverse upstream signaling pathways.
???displayArticle.pubmedLink??? 33740033
???displayArticle.pmcLink??? PMC7980258
???displayArticle.link??? J Cell Biol
???displayArticle.grants??? [+]
Wellcome Trust , WT095829AIA Wellcome Trust , 219482/Z/19/Z Wellcome Trust , 098357 Wellcome Trust , 092096 Wellcome Trust , C6946/A14492 Cancer Research UK, 105602/Z/14/Z Wellcome Trust , 281971 European Research Council, MC_PC_17230 Medical Research Council , P 31639 Austrian Science Fund FWF, 219482/Z/19/Z Wellcome Trust
Genes referenced: ace cdc42 diaph3 enah fscn1 grap2 lgals4.2 myo10 utrn vasp was
GO keywords: filopodium tip [+]
???attribute.lit??? ???displayArticles.show???
|
|
Still from Video 1. Maximum-intensity projection of laser scanning confocal time-lapse z-stacks of enaGFP, en-Gal4;UAS-cd8mCherry embryos, late stage 14. Representative video of a total of 12 videos from seven embryos. Scale bar represents 10 µm. Images were captured at 15-s intervals and are replayed at 10 frames per second. Ena is in cyan, membrane in magenta. |
|
|
Still from Video 3. Maximum-intensity projection of laser scanning confocal time-lapse z-stacks of Scar/WAVENeonGreen en-Gal4;UAS-cd8mCherry embryos, late stage 14. Representative video of a total of 13 videos from eight embryos. Scale bar represents 10 µm. Images were captured at 15-s intervals and are replayed at 10 frames per second. Scar/WAVE is in cyan, membrane in magenta. |
|
|
Still from Video 3. Maximum-intensity projection of laser scanning confocal time-lapse z-stacks of enaGFP, btl-Gal4;UAS-cd8mCherry embryos, late stage 14. Representative video of of a total of 24 videos from 20 embryos. Scale bar represents 10 µm. Images were captured at 15-s intervals and are replayed at 10 frames per second. Ena is in cyan, membrane in magenta. |
|
|
Figure 5. Maximum-intensity projection of laser scanning confocal time-lapse z-stacks of Scar/WAVENeonGreen;btl-Gal4 UAS-CAAXCherry embryos, stage 15. Representative video of a total of nine videos from six embryos. Scale bar represents 10 µm. Images were captured at 15-s intervals and are replayed at 10 frames per second. Scar/WAVE is in cyan, membrane in magenta. |
|
|
Still from video 5. Maximum-intensity projection of laser scanning confocal time-lapse z-stacks of enaGFP, mef2-Gal4 UAS-CAAXCherry embryos, stage 15. Representative video of a total of 15 videos from 12 embryos. Scale bar represents 10 µm. Images were captured at 15-s intervals and are replayed at 10 frames per second. Ena is in cyan, membrane in magenta. |
|
|
Still from Video 6. Maximum-intensity projection of laser scanning confocal time-lapse z-stacks of Scar/WAVENeonGreen;mef2-Gal4 UAS-CAAXCherry embryos, stage 15. Representative video of a total of 12 videos from eight embryos. Scale bar represents 10 µm. Images were captured at 15-s intervals and are replayed at 10 frames per second. Scar/WAVE is in cyan, membrane in magenta |
|
|
Figure 1. Heterogeneity in Ena and Scar at filopodium tips accompanies exponentially distributed filopodium lengths in vivo. (AâC) Varying intensities of Ena (cyan) at the tips of filopodia (membrane marker expressed using the Gal4 system shown in magenta) in leading edge cells in dorsal closure (A), myotubes (B), and tracheal cells (C) in the Drosophila embryo. Pictures are maximum-intensity projections of the cell marker together with the filopodium tip z-slice of the Ena channel. Scale bars = 2 μm. (D) Time-lapse montages every 15 s of filopodia in leading edge cells in dorsal closure in the Drosophila embryo with fluorescent Ena. Yellow and white arrowheads indicate filopodium tips with and without protein, respectively. Scale bar = 1 µm. (EâH) Similarly, Scar in dorsal closure (E), Ena in myotubes (F), Scar in myotubes (G), Ena in tracheal cells (H), and Scar in tracheal cells (I). (JâL) Scatter plot of maximal (Max.) Ena and Scar intensities at filopodium tips versus maximal end-to-end (straight) filopodia length, respectively, in dorsal closure (n = 53 and 58), tracheal cells (n = 42 and 51), and myotubes (n = 10 and 12). Spearman correlation coefficients and associated P values are shown. (M) Log plots of filopodium lengths from control (n = 150), GFP-Ena (n = 343), and mNeonGreen-Scar/WAVE (n = 213) knock-in homozygous flies are exponentially distributed and largely similar. |
|
|
Figure 2. FLS growth and segmentation of actin bundles and tip complex assembly. (A) Images from HILO and confocal or wide-field illumination on the same fields of view. Individual FLSs are segmented based on the actin fluorescence from the z-stack. Red arrows indicate straight tip-to-end distance. A mask on the actin channel is used as an overlay on any other channel, measuring intensities inside the tip complex area defined at the membrane with background correction (at the base slice), and along the shaft. Output includes protein intensity information and shape parameters of the bundle. (B) Single example of bundle growth in time, together with its 3D reconstruction (blue mesh). Actin structures are shown by setting each voxelâs transparency according to its measured intensity (darker indicates higher intensity). The 3D reconstruction overlay uses the output of FLS Ace rendered using Blender software. Black scale tripods indicate 1 μm along each axis. (C) Time-lapse montages of six example FLS tip complexes showing the intensity increase of actin, TOCA-1, and another tip complex protein (scale bars = 5 µm). Protein concentrations labeled/unlabeled were Actin 210/14,000; TOCA-1 10/3; VASP 20/16; N-WASP 20/1; GBD 2/0; Fascin 300/416; Diaph3: 20/10; and Ena: 40/40 in nanomolars. |
|
|
Figure S1. Purified protein gels and quantitative Western blots. (A) Coomassie staining of purified protein size separated via SDS-PAGE. (B) Quantification of three or four independent measurements for endogenous actin regulators within the HSS extracts. Black horizontal lines indicate the measurement mean. (CâG) Example blots of purified protein and X. laevis egg HSS extracts used to calculate concentration of proteins via quantitative Western blotting, probed as TOCA-1 (C), N-WASP (D), Ena (E), VASP (F; where we combined the bands suspecting they represented different phosphorylation states), and Fascin (G). (H) Purified IRSp53. (I) Time course showing that Alexa488-SNAP-IRSp53 foci do not localize to FLS actin bundles, whereas control N-WASP does (both added at 50 nM). Scale bars = 1 μm. (J) Alexa488-SNAP-IRSp53 binds the supported lipid bilayer. Scale bars = 10 μm. HSS, high-speed supernatant. TIRFM, total internal reflection fluorescence microscopy. |
|
|
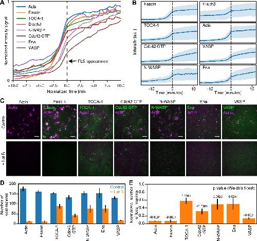
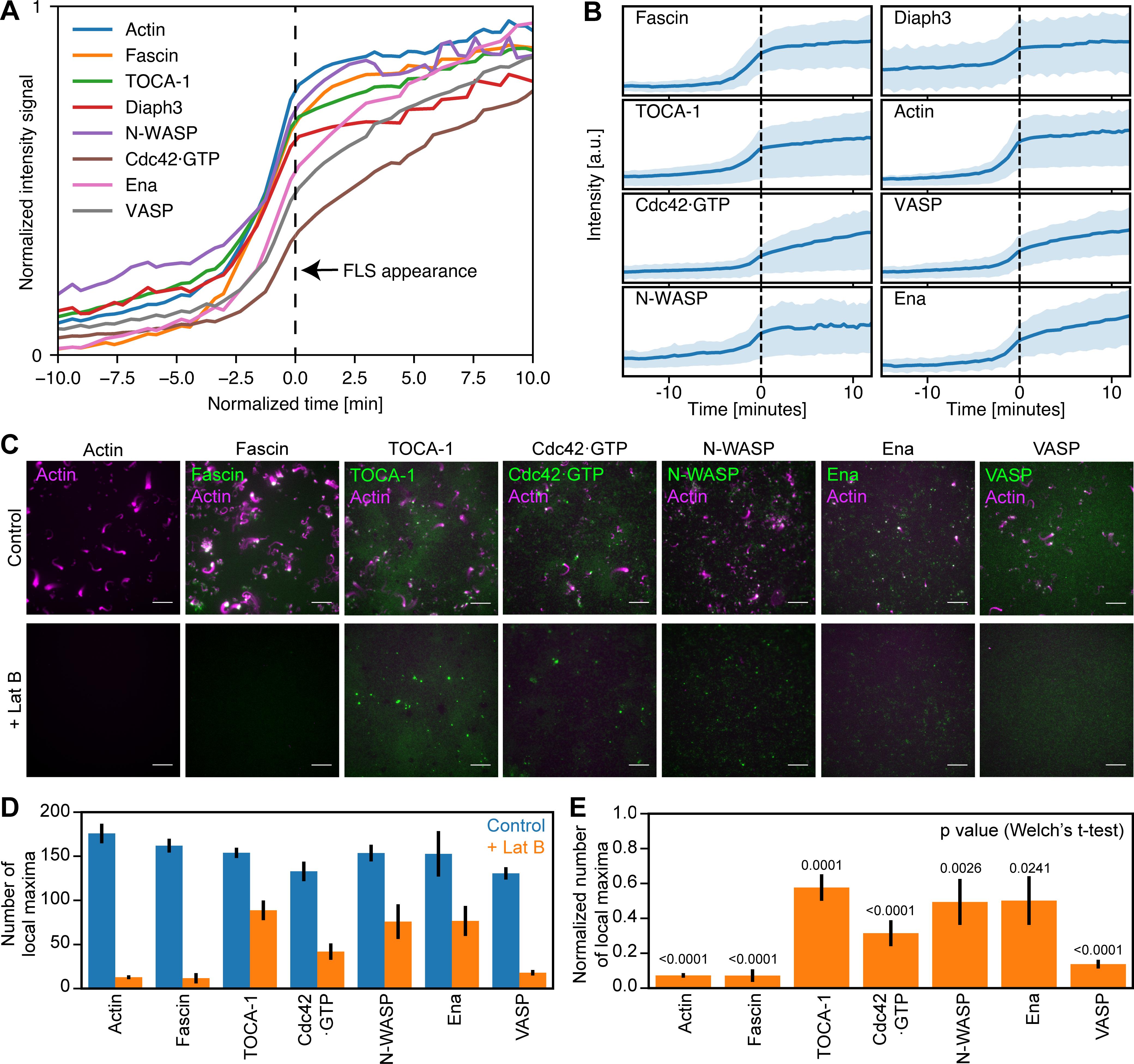
Figure 3. Actin regulatory proteins assemble cooperatively to polymerize actin bundles. (A) Mean intensity of accumulation in actin regulators over time as FLSs form combined from the experiments listed in Table 1: Actin n = 19,974; Fascin n = 2,898; TOCA-1 n = 19,893; Diaph3 n = 3,811; N-WASP = 1,743; Cdc42â¢GTP n = 7,839; Ena n = 1,828; and VASP n = 1,857. (B) Shaded area is the standard deviation of protein accumulation data from A. (C) LatB treatment reduces TOCA-1, Ena, and N-WASP foci on the membrane and inhibits recruitment of fascin and VASP, with partial inhibition of Cdc42â¢GTP localization. Scale bars = 10 µm. (D) Quantification of number of local maxima computed by protein fluorescence intensities plus and minus LatB. Error bars are the SEM. FLSs are from 8â15 fields of view of more than three independent experiments, and a normal distribution was assumed. (E). The fraction of local maxima when LatB was added normalized to the control. P values are from two-sided Welchâs t test. Error bars represent SEM. |
|
|
Figure 4. Actin regulators are heterogeneous, display redundancy, and exhibit preferred subcomplexes. (A) Complexes of diverse composition generate FLSs in vitro. Example of three different actin regulatory proteins (TOCA-1, Cdc42â¢GTP, and Ena) at the membrane together with a 3D reconstruction of the z-stack of the FLSs growing from a supported bilayer. Note the diversity of regulatory protein combinations observed under the FLSs (colored image in the top right, FLSs highlighted with circles throughout the panel). Grid spacing and scale bars = 10 µm. Volume-rendered FLSs are shown by setting each voxelâs transparency according to its measured intensity (lighter indicates higher intensity). Numbered squares indicate the positions of the example areas displayed in G. (B) Matrix showing Spearman proteinâprotein intensity correlation and morphologyâprotein intensity correlation values calculated separately per field of view and averaged. See Fig. S3 for FLS n numbers and Table 1 and Table 2 for numbers of experiments. Gray boxes mean exact correspondence (Diaph3 and Fascin are both enhanced GFP tagged). (C) Correlations of protein immunostaining intensity with actin intensity, FLS tip complex area, FLS straightness, and length are similar to the correlations from tagged protein experiments in Fig. 2 B. FLS numbers: Ena, n = 1,176; N-WASP, n = 1,971; VASP, n = 698; and Fascin, n = 877. (D) FLS lengths are approximately exponentially distributed. The dashed line is a guide for the eye and indicates an exponential with characteristic length L* = 7.6 µm. FLS count, n = 117,365. (E) FLS base areas are approximately exponentially distributed. The dashed line indicates an exponential with characteristic area A* = 1.07 µm2. FLS count, n = 117,365. (F) Relative change in FLS length for enriched FLS with zero, one, two, or three observed proteins compared with the total population length mean, calculated for each field of view and subsequently averaged. Error bars indicate the 95% confidence interval of the mean. Data were pooled from all the different combinations of proteins. Zero, n = 579; one, n = 577; two, n = 566; three, n = 376. (G) Closeups of individual tip complexes (from the numbered examples in A) showing cases where one, two, or all three proteins are enriched in an experiment containing labeled TOCA-1, Cdc42, and Ena. Scale bars = 1 µm. |
|
|
Figure S3. Positive correlations between actin regulators. (A) The correlation value matrix from Fig. 2 B with numbers of FLSs (lower right, in thousands). (B) Correlations between pairs of actin regulatory proteins for FLS tip complexes with an effective diameter below 1 μm. The color scale is the same as in Fig. 4 B. (C) Same as above for tip complexes with a diameter above 1 μm. The pattern of weak and stronger correlations is the same for both larger and smaller FLSs. |
|
|
Figure S4. The FLS shaft intensity is similar in all compositions. (A) Actin intensity along the shaft perpendicular to the x-y plane and relative to the intensity at the FLS tip complex for FLS cohorts (n = 1,818). The FLSs are categorized according to their lengths in 1-μm cohorts. (B) The same as in A for the fascin intensity along the shaft. (C) Median actin intensity along the shaft perpendicular to the x-y plane and relative to the intensity at the FLS tip complex from assays with the given proteins labeled (n numbers given in the legend). (D) Median actin intensity exponential decay length along the FLS shaft from fitting an exponential decay for a given protein enriched (high) or absent (low) compared with the whole set (all). Diaph3/all, n = 1,846; Cdc42·GTP/all, n = 2,312; VASP/all, n = 4,321; VASP/high, n = 1,297; VASP/low, n = 1,297; Ena/all, n = 15,921; Ena/high, n = 4,797; Ena/low, n = 4,793; Fascin/all, n = 8,181; Fascin/high, n = 2,463; Fascin/low, n = 2,461; TOCA-1/all, n = 32,581; TOCA-1/high, n = 9,813; and TOCA-1 low, n = 9,806. Error bars represent the 66% confidence interval obtained via resampled residuals bootstrap. Missing bars are due to fitting failures resulting from too small n numbers. (E) Median cross-sectional FLS area along the shaft from assays with different proteins labeled (n numbers given in C). (F) Median negative slope of actin width from linear decay fits for a given protein enriched (high, above 70th percentile) or absent (low, below 30th percentile) compared with the whole set (all). N numbers given for D. Error bars represent the 66% confidence interval obtained via resampled residuals bootstrap. |
|
|
Figure S5. FLS lengths for different double combinations of proteins. Cumulative frequency plots (empirical cumulative distribution function, ECDF) of FLS length for all double combinations of regulatory proteins for the specific cohort (blue lines), both proteins enriched above a 70% intensity threshold (orange lines), and both proteins below the enrichment threshold (green lines). N values are given in the panel legends. All combinations enriched in Diaph3 and Ena are longer, together with some others. FLSs enriched in Fascin are usually no longer than those without, except when TOCA-1 is also enriched (compare green and orange lines). The triple combination of Diaph3/N-WASP/Cdc42â¢GTP shows similar effects (bottom right, black outline). Overall, length arises from multiple small, interacting effects. |
|
|
Figure 5. Mathematical framework for FLS growth captures experimental FLS length distribution and growth dynamics. (A) Four smoothed, different example experimental FLS length trajectories (top) and their instantaneous growth velocities (bottom) in different colors. (B) Histogram of measured FLS growth velocities (n = 114,816) from tracked FLS trajectories with maximum likelihood estimation fit of a bi-exponential Laplace distribution. (C) Four randomly selected smoothed example trajectories (top) generated from our sum-product framework with their instantaneous velocities (bottom). We started simulations at random initiation points at 0–20 min. (D) FLS length distribution (blue circles; n = 3,193 observations) and corresponding data from simulating 10,000 trajectories (solid orange line; shaded area is the 95% confidence interval of the histogram bin means). The simulation data histogram was scaled by the ratio between the median FLS lengths larger than 5 µm and the median simulated FLS lengths larger than 5 µm to visualize agreement between theory and experiment. (E) Predicted persistence time distribution (top row, blue solid lines) and length distributions (bottom row, blue solid lines) agree with the experimental distributions (black dots) for the different values of M and N in Fig. 3 E. Values for θ are given in min−1. Persistence time distribution n = 20,679. (F) Comparison of the experimental normalized growth velocity distributions to the simulations for different combinations of number of sum terms M and number of product factors N, using the Kolmogorov-Smirnov goodness-of-fit statistic. Darker blue indicates a better fit. The best fit N for any given M is highlighted by a red dot and follows an approximate square root dependence. Colored squares correspond to the data shown in G. (G) Force/velocity distributions (vel. distrib.) for the five combinations highlighted by colored squares in F. The dashed line is the normalized experimental growth velocity. The inset shows an enlargement of the peak of the distributions indicated by the dashed rectangle. The data used to generate the graphs is available in the Supplemental data. |
|
|
Still from Video 7. Time-lapse z-stack spinning disk confocal video of actin visualized with GFP-utrophin CH domain probe at 20â30 min. The video shows individual FLSs oscillating between growth and shrinkage phase. Scale bar represents 10 µm. Images were captured at 10-s intervals and are replayed at 6 frames per second. |
|
|
Figure 6. The FLS tip complex actin regulatory protein is semidynamic. (A) Time course recovery of AF488 actin (n = 65), GFP-Fascin (n = 40), AF488 TOCA-1(n = 51), GFP-Diaph3 (n = 34), AF488 N-WASP (n = 39), pmKate-GBD (n = 39), AF488 Ena (n = 36), and AF568 VASP (n = 51) after photobleaching in tips of FLSs at steady state grown for at least 30 min. Solid lines show the median, and the shaded area is the 95% confidence interval. (B) The half-time and percentage recovery from fitted exponential curves for each protein. Error bars represent the 95% confidence interval of the mean. (C) Actin regulatory protein localization to FLS and fluorescence recovery after photobleaching at FLS tips (green: protein of interest, magenta: AF647 actin). Protein concentrations unlabeled/labeled: Actin 210/4,000; TOCA-1 10/4; VASP 45/24; N-WASP 18/18; GBD 2.46/0; fascin 650/625; Diaph3 16/15; and Ena 60/60 in nanomolars. Scale bars = 2 µm (main images) or 1 µm (insets). (D) Time series cross-correlation of the absolute values of the FLS growth velocity and background-corrected N-WASP (n = 780), Ena (n = 2,003), and VASP (n = 2,783) intensities at FLS tip complexes, averaged over all measured FLS trajectories. The graph shows the cross-correlation coefficient at the given time shift (negative time shifts mean that intensity changes precede velocity changes). Shaded areas are 95% confidence interval of the mean. |
|
|
Figure 7. Heterogeneous levels of fascin and corresponding length distributions in vivo. (A) Time-lapse montages of maximum-intensity projections every 15 s of filopodia in leading edge cells in dorsal closure in the Drosophila embryo. Endogenous fluorescent Fascin is in cyan and membrane marker in magenta. Yellow and white arrowheads indicate filopodia with and without fascin. Scale bars = 1 µm. (B) Histogram of Fascin fluorescence intensity normalized to local background in filopodia, set to 1 (n = 3,432). (C) Histogram of Fascin fluorescence intensity normalized to local background in FLS shafts (n = 1,515). Most filopodia and FLSs only show background levels of fluorescence, with few at higher intensities. (D) Scatterplot of fascin intensity in filopodia shafts versus maximal filopodia length in leading edge cells in dorsal closure (n = 519). (E) Cumulative frequency plot (empirical cumulative distribution function, ECDF) of filopodia lengths with mutant (n = 47), wild-type (n = 48), knock-in GFP-Fascin (n = 53), and overexpressed (overexpr.) GFP-Fascin (n = 57) in dorsal closure leading edge filopodia. P values compared with control with two-sample Kolmogorov-Smirnov test: labeled Fascin, P = 0.765; mutant Fascin, P = 0.996; and Fascin overexpression, P = 0.047. (F) Q:Q plots show that control, labeled (knock-in) fascin, and mutant fascin filopodial lengths are consistent with an exponential distribution, but Fascin overexpression is not. (G) Lateral transverse myotube filopodial growth velocity distribution in stage 15 (early, n = 191) and stage 16 (late, n = 121). Crosses indicate experimentally derived data, and solid lines show maximum likelihood fits of a Laplace distribution. (H) Laplace distribution variances shown as crosses. Error bars indicate the 95% confidence intervals. The distributions for early and late stages are significantly different (***P = 0.00028, two-sample Kolmogorov-Smirnov test). Data are from four time-lapse movies each. Colors are the same as in G. |
|
|
Still from Video 8. https://www.dropbox.com/s/t6dcg0mly0ve24i/Screen%20Shot%202021-10-22%20at%202.10.37%20PM.jpg?dl=0 |
|
|
Figure S2. FLS appearance and morphology over time. (A) Rate of appearance of FLSs with time. (B) FLSs that arise early in the experiment end up slightly larger. (C) The lengths of FLSs that arise early and late are similar. Shaded areas in all graphs are the standard deviation. (D) Western blot quantification of N-WASP, Ena, VASP, and Fascin in FLS assay mix after incubation on coverslip glass surface, supported lipid bilayer, and after an FLS assay was performed for 20 min, normalized to the loading control (fluorescent actin) and to the protein intensity in the preincubation mix (n = 4 for each condition). Proteins were not appreciably depleted in any of the conditions. Error bars indicate SD. (E and F) FLS length distribution (E) and FLS count (F) from assays incubated for 20 min as usual (“Before”, n = 3,010) and by reusing the reaction mix from an assay to start another assay (“After”, n = 2,905). FLS length shows an approximate exponential distribution in both cases, and the numbers of FLSs were not reduced. Horizontal lines in F indicate the mean count. (G–J) Example images from FLS assays with actin (magenta) and immunostained N-WASP (G), VASP (H), Ena (I), and Fascin (J; all cyan). Scale tripod indicates 10 µm along each axis. |
References [+] :
Applewhite,
Ena/VASP proteins have an anti-capping independent function in filopodia formation.
2007, Pubmed
Applewhite, Ena/VASP proteins have an anti-capping independent function in filopodia formation. 2007, Pubmed
Aspenström, The diaphanous-related formin DAAM1 collaborates with the Rho GTPases RhoA and Cdc42, CIP4 and Src in regulating cell morphogenesis and actin dynamics. 2006, Pubmed
Bancaud, Fluorescence perturbation techniques to study mobility and molecular dynamics of proteins in live cells: FRAP, photoactivation, photoconversion, and FLIP. 2010, Pubmed
Banjade, Phase transitions of multivalent proteins can promote clustering of membrane receptors. 2014, Pubmed
Barzik, Ena/VASP regulates mDia2-initiated filopodial length, dynamics, and function. 2014, Pubmed
Bendris, Endocytosis, Metastasis and Beyond: Multiple Facets of SNX9. 2017, Pubmed
Betz, Neuronal growth: a bistable stochastic process. 2006, Pubmed
Bilancia, Enabled negatively regulates diaphanous-driven actin dynamics in vitro and in vivo. 2014, Pubmed
Biyasheva, Cascade pathway of filopodia formation downstream of SCAR. 2004, Pubmed
Block, Filopodia formation induced by active mDia2/Drf3. 2008, Pubmed
Boyer, A pair of E3 ubiquitin ligases compete to regulate filopodial dynamics and axon guidance. 2020, Pubmed
Bu, The Toca-1-N-WASP complex links filopodial formation to endocytosis. 2009, Pubmed
Cheng, Initiation and disassembly of filopodia tip complexes containing VASP and lamellipodin. 2020, Pubmed
Daste, Control of actin polymerization via the coincidence of phosphoinositides and high membrane curvature. 2017, Pubmed , Xenbase
Disanza, CDC42 switches IRSp53 from inhibition of actin growth to elongation by clustering of VASP. 2013, Pubmed
Edelstein-Keshet, Models for the length distributions of actin filaments: I. Simple polymerization and fragmentation. 1998, Pubmed
Ermentrout, Models for the length distributions of actin filaments: II. Polymerization and fragmentation by gelsolin acting together. 1998, Pubmed
Faix, Filopodia: Complex models for simple rods. 2009, Pubmed
Gates, Enabled plays key roles in embryonic epithelial morphogenesis in Drosophila. 2007, Pubmed
Gertler, Genetic suppression of mutations in the Drosophila abl proto-oncogene homolog. 1990, Pubmed
Hahne, Scar/WAVE is localised at the tips of protruding lamellipodia in living cells. 2001, Pubmed
Hansen, VASP is a processive actin polymerase that requires monomeric actin for barbed end association. 2010, Pubmed
Ho, Toca-1 mediates Cdc42-dependent actin nucleation by activating the N-WASP-WIP complex. 2004, Pubmed , Xenbase
Huang, From the Cover: Directed, efficient, and versatile modifications of the Drosophila genome by genomic engineering. 2009, Pubmed
Jacinto, Dynamic analysis of dorsal closure in Drosophila: from genetics to cell biology. 2002, Pubmed
Jacquemet, Filopodome Mapping Identifies p130Cas as a Mechanosensitive Regulator of Filopodia Stability. 2019, Pubmed
Jacquemet, Filopodia in cell adhesion, 3D migration and cancer cell invasion. 2015, Pubmed
Kunda, Abi, Sra1, and Kette control the stability and localization of SCAR/WAVE to regulate the formation of actin-based protrusions. 2003, Pubmed
Lappalainen, Actin-binding proteins: the long road to understanding the dynamic landscape of cellular actin networks. 2016, Pubmed
Lee, Self-assembly of filopodia-like structures on supported lipid bilayers. 2010, Pubmed , Xenbase
Li, Phase transitions in the assembly of multivalent signalling proteins. 2012, Pubmed
Ma, Corequirement of specific phosphoinositides and small GTP-binding protein Cdc42 in inducing actin assembly in Xenopus egg extracts. 1998, Pubmed , Xenbase
Mallavarapu, Regulated actin cytoskeleton assembly at filopodium tips controls their extension and retraction. 1999, Pubmed
Mattila, Missing-in-metastasis and IRSp53 deform PI(4,5)P2-rich membranes by an inverse BAR domain-like mechanism. 2007, Pubmed
Mellor, The role of formins in filopodia formation. 2010, Pubmed
Mohapatra, Design Principles of Length Control of Cytoskeletal Structures. 2016, Pubmed
Mohapatra, Antenna Mechanism of Length Control of Actin Cables. 2015, Pubmed
Molinie, The Arp2/3 Regulatory System and Its Deregulation in Cancer. 2018, Pubmed
Nowotarski, The actin regulators Enabled and Diaphanous direct distinct protrusive behaviors in different tissues during Drosophila development. 2014, Pubmed
Nozumi, Differential localization of WAVE isoforms in filopodia and lamellipodia of the neuronal growth cone. 2003, Pubmed
Okenve-Ramos, Fascin links Btl/FGFR signalling to the actin cytoskeleton during Drosophila tracheal morphogenesis. 2014, Pubmed
Port, Optimized CRISPR/Cas tools for efficient germline and somatic genome engineering in Drosophila. 2014, Pubmed
Richier, Integrin signaling downregulates filopodia during muscle-tendon attachment. 2018, Pubmed
Riquelme, Selectivity in subunit composition of Ena/VASP tetramers. 2015, Pubmed
Rohatgi, The interaction between N-WASP and the Arp2/3 complex links Cdc42-dependent signals to actin assembly. 1999, Pubmed , Xenbase
Schindelin, Fiji: an open-source platform for biological-image analysis. 2012, Pubmed
Senju, Mechanistic principles underlying regulation of the actin cytoskeleton by phosphoinositides. 2017, Pubmed
Steffen, Sra-1 and Nap1 link Rac to actin assembly driving lamellipodia formation. 2004, Pubmed
Steffen, Filopodia formation in the absence of functional WAVE- and Arp2/3-complexes. 2006, Pubmed
Steinier, Smoothing and differentiation of data by simplified least square procedure. 1972, Pubmed
Stradal, Actin dynamics in host-pathogen interaction. 2018, Pubmed
Svitkina, Mechanism of filopodia initiation by reorganization of a dendritic network. 2003, Pubmed
Tan, Association of fascin-1 with mortality, disease progression and metastasis in carcinomas: a systematic review and meta-analysis. 2013, Pubmed
Taylor, A high precision survey of the molecular dynamics of mammalian clathrin-mediated endocytosis. 2011, Pubmed
Urbančič, Filopodyan: An open-source pipeline for the analysis of filopodia. 2017, Pubmed , Xenbase
van der Walt, scikit-image: image processing in Python. 2014, Pubmed
Vignjevic, Formation of filopodia-like bundles in vitro from a dendritic network. 2003, Pubmed
Walrant, Triggering actin polymerization in Xenopus egg extracts from phosphoinositide-containing lipid bilayers. 2015, Pubmed , Xenbase
Yang, Filopodia initiation: focus on the Arp2/3 complex and formins. 2011, Pubmed
Young, Cell type-dependent mechanisms for formin-mediated assembly of filopodia. 2015, Pubmed
Zallen, SCAR is a primary regulator of Arp2/3-dependent morphological events in Drosophila. 2002, Pubmed
Zhuravlev, Molecular noise of capping protein binding induces macroscopic instability in filopodial dynamics. 2009, Pubmed
