|
Fig. 1.
Cell–cell contacts in the X. laevis gastrula. (A) Midsagittal semithin section of stage 11 Xenopus gastrula outlining dorsal tissues: Ectoderm (Ecto; green), chordamesoderm (CMe; yellow), prechordal mesoderm (PCMe; orange), leading-edge mesendoderm (LEMe; red), and endoderm (Endo; blue). Arrows: D, dorsal; V, vegetal. Epithelial layer, bottle cells (purple), and ventral mesoderm (VeMe; magenta) were not analyzed. (B–F) TEM images. (B) Ectoderm with cell highlighted in green. (C) Pair contact between interstitial gaps (i) with narrow (yellow arrowheads) and wide regions (purple arrowheads). (D) Narrow <50-nm contact with sections filled with dense material (white arrowheads) and membrane pits and membrane-adjacent elongate vesicles (red arrowheads). (E) Wide contact, width determined by measuring intercellular distance in 100-nm intervals (red dotted lines). (F) Contact angle 2θ between cells at the ends of contact (i). (G) Mean relative abundance of narrow (<50 nm) and wide (>50 nm) contacts and gaps. (H) Contact angles between cells as in F. (I and J) Total length of adhesive contacts and gaps as a function of cell circumference. Error bars represent SD of the mean. For P values refer to SI Appendix, Tables S2 and S3. n = 24 embryos for all tissues. P > 0.05 n.s., P < 0.05*, P < 0.01**, P < 0.001***, P < 0.0001****. (Scale bars: black, 100 μm in A; 10 μm in B; and white, 1 μm.)
|
|
Fig. 2.
Tissue-specific contact spectra in the X. laevis gastrula. Contact widths were binned at 50-nm intervals, and their respective abundance was determined for (A) ectoderm, (B) chordamesoderm, (C) prechordal mesoderm, (D) leading-edge mesendoderm, and (E) endoderm. Recurrent peaks are highlighted by shaded regions. n = 24 embryos for all tissues.
|
|
Fig. 3.
Knockdown of adhesion factors disrupts cell contact patterns. (A–J) Semithin sections of single and double morphant Xenopus gastrulae. Ecto, ectoderm, Endo, endoderm. Dotted outlines demarcate leading-edge mesendoderm (red), prechordal mesoderm (orange), and chordamesoderm (yellow). White arrowheads indicate tip of archenteron invagination. Invagination is almost completely inhibited in treated embryos except in C, where it is increased. Dorsal is to the Left, animal to the Top. (Scale bars, 100 μm.)
|
|
Fig. 4.
Knockdown of C-cadherin and Syndecan-4. (A–D and F–I) TEM images of wild-type, C-cad, and Syn-4 morphant ectoderm and prechordal mesoderm. Single cells are highlighted in green or orange. (B′–D′ and G′–I′) Difference spectra for ectoderm and prechordal mesoderm. The Left-most, white column in each graph denotes interstitial gaps. Colored columns indicate changes in abundance, which are statistically significant (P < 0.05) and represent ≥50% changes in morphants compared with wild type (blue, decrease; red, increase). Gray shades highlight positions of recurrent peaks. (E and J) Abundance of narrow and wide contacts and of gaps. Error bars represent SD of the mean. For P values refer to Datasets S2 and S3. (Scale bars: black, 10 μm; white, 15 μm.) Wild type: n = 24 embryos; C-cad-MO: n = 14; Syn-4-MO: n = 10; and C-cad-MO+Syn-4-MO: n = 8.
|
|
Fig. 5.
Knockdown of FN. (A–D and F–I) TEM images of wild-type and FN, C-cad/FN, and FN/Syn-4 morphant ectoderm and prechordal mesoderm, with single cells highlighted. (B′–D′ and G′–I′) Difference spectra for ectoderm and prechordal mesoderm. Colored columns show changes in abundance as in Fig. 4. Positions of recurrent peaks are shaded in gray. (E and J) Summary of the abundance of narrow and wide contacts and of gaps. Error bars represent SD of the mean. For P values refer to Datasets S2 and S3. (Scale bars: black, 10 μm; white, 15 μm.) Wild type: n = 24 embryos; FN-MO: n = 12; C-cad-MO+FN-MO: n = 15; and FN-MO+Syn-4-MO: n = 9.
|
|
Fig. 6.
Knockdown of HA synthases. (A–D and F–H) TEM images of wild-type and Has-1, Has-2, and C-cad/Has-1 morphant ectoderm and prechordal mesoderm; single cells are highlighted. (B′–D′ and G′–H′) Difference spectra for ectoderm and prechordal mesoderm. Colored columns show changes in abundance as in Fig. 4. (E and I) Abundance of narrow and wide contacts and of gaps. Error bars represent SD of the mean. For specific P values refer to Datasets S2 and S3. (Scale bars: black, 10 μm; white, 15 μm.) Wild type: n = 24 embryos; Has-1-MO: n = 10; Has-2-MO: n = 11; and C-cad-MO+Has-1-MO: n = 9.
|
|
Fig. 7.
La3+ staining of interstitial gaps. (A) Low magnification view of La3+-stained stretches in contacts and interstitium. Interstitial gap (i) surfaces (B) displaying little to no lanthanum staining, (C) contiguous, dense plaques; (D–E′) a bush-like glycocalyx; or (F–G) a fine fibrillar glycocalyx based on dense plaques or a zone of dense lumps (black arrowheads). (E and E′) A bush-like glycocalyx is embedded in a faintly stained material (pink arrowheads). (H) Gaps are often filled with fine, wavy fibrils (white arrowhead). (I) Aggregates of straight and wavy fibrils attached to dense plaques on the cell surface or (J) unattached in the interstitium, together with dense lumps.
|
|
Fig. 8.
La3+ staining of cell–cell contacts. (A) Narrow contact 15 to 30 nm wide. (B) La3+-stained contact increasing from 30 to 100 nm from Left to Right, ending at interstitial gap. (C) A 30- to 70-nm-wide contact with alternating La3+-stained and unstained stretches. (D) Homogeneously stained contact, width increasing from 40 to 120 nm, ending in unstained wide contact (Right). Patches of cytoplasmic staining are visible near the contact. (E) La3+-stained bush-like glycocalyx with thick fibrils in 125- to 250-nm-wide contact ending on the Right in unstained 125-nm contact. (F) Wide contact gradually opening into an interstitial gap. Bush-like glycocalyx with thick fibrils extending from dense plaques, often in alternating positions on opposite membranes (Inset). (G) A 350-nm-wide contact with fine fibrils emanating from dense plaques. (H) Micrometer-wide contact with fibril aggregates and dense plaques extending between opposing cell surfaces. Interstitial gaps, i. Black arrowheads indicate La3+-stained stretches; white arrowheads, unstained stretches; and orange arrowheads, cytoplasmic La3+ staining near contacts.
|
|
Fig. 9.
Modulation of glycocalyx structure by adhesion factors. TEM images of La3+-stained structures in morphants. (A and A′) C-cad and (B and B′) FN morphant prechordal mesoderm with plaques (black arrowheads), thin fibrils (white arrowheads), and (A′ and B′) fibril aggregates containing dense lumps in interstitium (i). (C and C′) Has-1 morphant prechordal mesoderm with plaque layer in 120-nm contact (white arrow) and in gap (i), and (C′) with 40-nm plaque layers on either side of 200-nm wide contact. (D) Has-2 morphant ectoderm, glycocalyx-filled contact from 15 to 130 nm wide. (D′) Gap with plaque layer in Has-1-MO mesoderm. (E and E′) Syn-4 morphant mesoderm. (E) A 200- to 400-nm contact with small, sparse lumps (black arrowheads) and a fibril (white arrowheads). (E′) Fibril aggregates without lumps.
|
|
Fig. 10.
Model of glycocalyx-mediated contacts in the Xenopus gastrula. Reconstruction of contact types in ectoderm (A) and prechordal mesoderm (B), based on difference spectra and La3+ staining. Solid and dashed lines indicate regions of width spectrum that are strongly or weakly reduced by single adhesion factor knockdown. Gray inhibitory arrows indicate supposed indirect inhibition of contacts. Gray box, reconstructed contact types; asterisks, results from double knockdown were used in deductions. (C) La3+ staining reveals different glycocalyx structures in the Xenopus gastrula. Only La3+-binding components of surface coats are visualized (dark red); others like FN or yet unidentified factors (pink) must be assumed to contribute.
|
|
Supplementary figure 1. TEM images of lanthanum-stained contacts. (A, B) Stitch contacts connecting cells by thin, taut processes (arrowheads). (C) Alternation of glycocalyx bushes leading to asymmetric contacts on opposite membranes. (D) Wide stitch contacts between ectoderm cell (top) and mesoderm cell (bottom) in La3+ stained Syn-4 morphant. (i), interstitial gaps. Black arrowheads indicate La3+ stained stretches.
|
|
Supplementary figure 2. Identification of Xenopus gastrula tissues in TEM images. (A-E) Distinct morphological characteristics of cells from ectoderm (Ec) (A, C), endoderm (En) (A, B), prechordal mesoderm (PCMe) (A, C), leading edge mesendoderm (LEMe) (A, D), and chordamesoderm (CMe) (A, E). Ectoderm cells are small, with the smallest yolk platelets and sparse pigment granules in the inner layers and more on the apical surface of the epithelial ectoderm (A, C). Endoderm cells are the largest cells in the embryo and generally elongated along the animal-vegetal axis, containing the largest yolk platelets (A, B). Leading edge mesendoderm cells are smaller than endoderm cells but have large yolk platelets (A, D). Prechordal mesoderm cells are similar in size to mesendoderm cells but their yolk platelets are smaller than mesendodermal and larger ectoderm ones (A, C). Chordamesoderm cells are similar in size to ectoderm cells but contain a higher density of yolk platelets (A, E). (F-G’) Cell circumference (F) and yolk platelet density (G) are quantified to identify cells in TEM images. (F’-G’) 95% confidence intervals of circumference and density data. Dotted black lines, boundaries to statistically insignificant values. Error bars represent standard deviation of the mean. For specific p values, refer to Supplementary Table 1. Scale bars: 10μm. Ec: n = 73 cells, LEMe: n = 49, PCMe: n = 51, CMe: n = 60, En: n = 47; from 5 separate embryos.
|
|
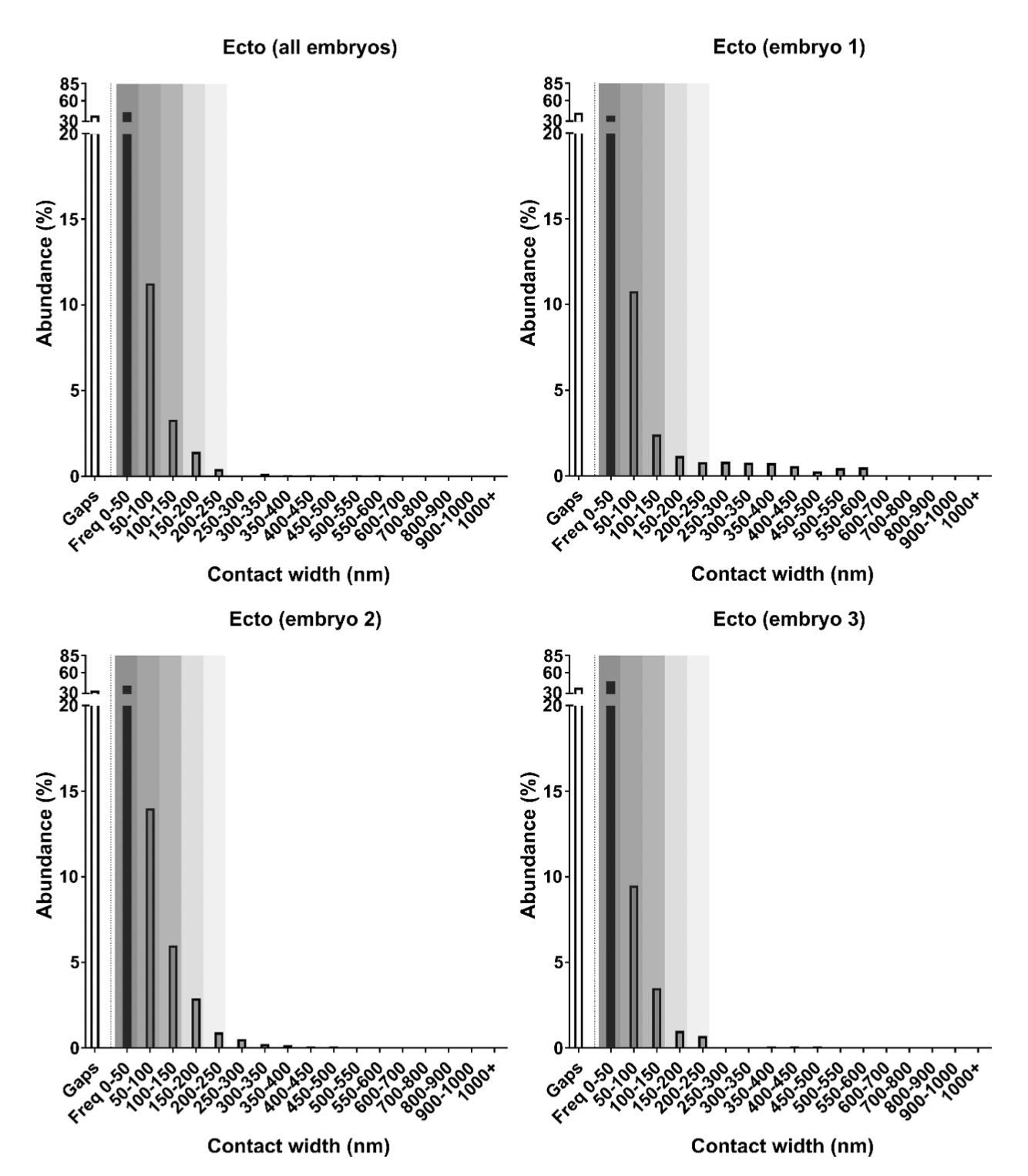
Supplementary figure 3. Reproducibility of ectoderm contact spectrum. Wildtype ectoderm contact spectra from 3 individual embryos as compared to summary spectrum from all 24 embryos. Contacts in the 250-600 nm width range (embryo 1) occur in exceptional cases and disappear in the background when contacts are summed over all 24 embryos. Peak 1 is highlighted by shaded region.
|
|
Supplementary figure 4. Reproducibility of prechordal mesoderm contact spectrum.
Wildtype prechordal mesoderm contact spectra from 3 individual embryos as compared to summary spectrum from all 24 embryos. Peaks 1 and 2 are present in all embryos, peak 3 is more variable. Positions of all three peaks are highlighted by shaded regions.
|
|
Supplementary figure 5. Cell shape in Syn-4 morphants. TEM images of wildtype (A, B) and morphant (A’, B’) ectoderm (Ecto) (A, A’), leading edge mesendoderm (LEMe) (A, A’) and chordamesoderm (B, B’). White arrowhead indicates the boundary between ectoderm and mesoderm. Scale bars, 10 μm.
|
|
Supplementary figure 6. Glypican-4 knockdown affects cell contact patterns. TEM images of (A-A’) ectoderm and (B-B’) prechordal mesoderm of wildtype (A, B) and Gpc-4 morphants (A’, B’). (C) Abundance of narrow and wide contacts and gaps. Error bars represent standard deviation of the mean. For p values refer to datasets S2 and S3. (D, E) Difference spectra of Gpc- 4 morphant ectoderm and prechordal mesoderm. The left-most, empty column denotes gaps. Blue arrowhead highlights reduction in 50-100nm contacts. Gray shading indicates peaks in wildtype spectra. Colored bars represent statistically significant changes (p<0.05) in abundance that is ≥ 50% in morphants compared to wildtype (blue, decrease, red, increase). (F) TEM image of La3+ stained Gpc-4-MO mesoderm with patches of glycocalyx in gaps (i) and contacts (top). n = 24 embryos (wildtype), 12 (Gpc-4-MO). Scale bars (A-B’), 10 μm.
|
|
Supplementary figure 7. Heparan sulfate (HS) staining. HS antibody staining of (A) wildtype, (B) Syn-4, and (C) Gpc-4 morphant prechordal mesoderm. Scale bars, 15 μm.
|
|
Supplementary figure 8. Paraxial protocadherin (PAPC) affects contact patterning in prechordal mesoderm. TEM images of a region of prechordal mesoderm in (A) wildtype and (B) PAPC morphants. (C) Summary of the abundance of narrow and wide contacts and of gaps. Error bars represent standard deviation of the mean. For specific p values, please refer to dataset S3. (D) Difference spectra of PAPC morphant prechordal mesoderm. The left-most, empty column denotes gaps. Gray shaded areas correspond to peaks in wildtype contact spectra. Colored bars represent statistically significant changes (p<0.05) in abundance values that are ≥ 50% in morphants compared to wildtype (blue, decrease, red, increase). n = 24 embryos (wildtype), 10 (PAPC-MO). Scale bars, 10 μm.
|
|
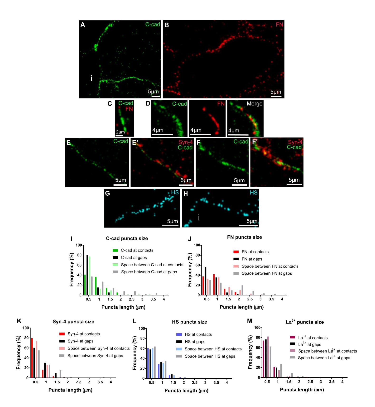
Supplementary figure 9. Adhesion factor puncta on the cell surface. (A-I) Immunofluorescence staining, and confocal microscopy reveal puncta of C-cadherin (C-cad; green), fibronectin (FN; red), syndecan-4 (Syn-4; red), and heparan sulfate (HS; blue) on the
surface of prechordal mesoderm cells. Scale bars, 5 μm. (I-L) Lengths of puncta and spaces between puncta along cell surface, at contacts and at interstitial gaps as seen by confocal microscopy. (M) Lengths of lanthanum (La3+) stained stretches and spaces between stretches in TEM images of prechordal mesoderm. n= 427 puncta (C-cad), 460 (FN), 374 (Syn-4), 422 (HS), and 235 (La3+) puncta.
|
|
Supplementary figure 10. La3+ stains contacts and gaps in embryos placed in Ca2+ -free medium. (A, B) Remnants of dense glycocalyx plaques (black arrowheads) occur in contacts of varying widths and in gaps (i). (C) Stitch contacts with attachment points between two cells located at remnants of dense glycocalyx plaques.
|
|
Supplementary figure 11. Measurement of contacts and gaps. (A) TEM image of a region of the prechordal mesoderm. Contact widths were measured along non-overlapping lines between cells like the one shown, and the lengths of contact categories (cyan arrowheads) and gaps (yellow arrowheads) along the lengths of these lines were determined. (B) TEM image of a tight junction in the epithelial layer of a wildtype Xenopus gastrula. Black arrowhead indicates the apical surface of the cell, white arrowheads the ends of a tight junction. (C) Tight junction width distribution in the wildtype gastrula. n = 22 tight junctions.
|