|
Fig. 1. High dietary Na+ exacerbates renal disease in Nedd4-2Ksp1.3 mice, independently of hypertension.A GFR calculated from 24 h urine and blood collection after 17 days of standard (Std.) or high Na+ diet. B, C Serum creatinine and urea levels after varied diets. D BP measured by noninvasive tail-cuff averaged over 3 days for each time point. Pre: before the commencement of diet, Post: at the conclusion of varied Na+ diet. SBP systolic blood pressure, DBP diastolic blood pressure. A–C Significance determined using an unpaired two-tailed Student’s t test (means ± SEM). D Significance determined using one-way ANOVA of repeated measurements (means ± SEM, n = 9–11). *P < 0.05, **P < 0.01, ****P < 0.0001.
|
|
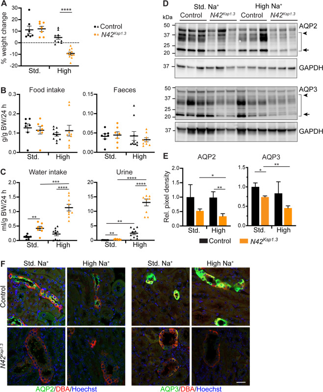
Fig. 2. Weight loss, polyuria and AQP loss are associated with kidney disease in Nedd4-2Ksp1.3 mice.A Weight change at the conclusion of 17 days of the diet. B Food intake and feces produced or C water intake and urine output, over 24 h in metabolic cages. D Immunoblot analysis of AQP2 and AQP3 with GAPDH as a loading control. Arrow indicates unglycosylated form, arrowhead indicates highest glycosylated form. The area within the bracket represents quantitated region. E Quantitation of AQP immunoblots normalized to GAPDH loading control. F Immunostaining of AQP2 or AQP3 (green) with DBA marker for collecting ducts (red). DNA is stained by Hoechst (blue). Scale bar: 50 μm. Data presented as means ± SEM and significance determined using one-way ANOVA of repeated measurements (A), unpaired two-tailed Student’s t test (B, C), or presented as means ± SD with significance determined using unpaired two-tailed Student’s t test (E). *P < 0.05, **P < 0.01, ***P < 0.005, ****P < 0.0001.
|
|
Fig. 3. Kidney injury is characterized by ECM accumulation and fibrosis.A Haematoxylin and Eosin staining, scale bar: 100 μm, 1 mm for inset. B qRT-PCR analysis of Kim-1, Vimentin, and Collagen 1 (Col1a1) relative to TATA-box binding protein (TBP). C Immunostaining of vimentin (green) with DBA marker for collecting ducts (red). DNA is stained by Hoechst (blue). Scale bar: 50 μm. D Picrosirius red staining of collagen, scale bar: 100 μm. E Immunostaining of αSMA (green) and E-cadherin (red). DNA is stained by Hoechst (blue). Arrows indicate regions of αSMA positive interstitium. Scale bar: 50 μm. F Immunoblot analysis of E-cadherin and αSMA with GAPDH as a loading control. Arrow indicates full-length E-cadherin, the arrowhead is 30 kDa cleaved form. Data in B presented as means ± SEM and significance determined using unpaired two-tailed Student’s t test, n = 3–4. *P < 0.05, **P < 0.01, ***P < 0.005.
|
|
Fig. 4. Damage to parenchyma involves sustained activation of Wnt/β-catenin and TGF-β signaling.A qRT-PCR analysis of Wnt1 and Wnt4 genes relative to the TBP housekeeping gene. B Immunoblot analysis of β-catenin and DVL2 with GAPDH as a loading control. C Immunostaining of β-catenin (green) with DBA marker for collecting ducts (red). DNA is stained by Hoechst (blue). Arrows indicate nuclear staining. Scale bar: 50 μm. D Immunoblot analysis of pSMAD2/3 and total SMAD2/3 with GAPDH as a loading control. E qRT-PCR analysis of genes relative to TBP. Data presented as means ± SEM and significance determined using unpaired two-tailed Student’s t test, n = 3–4. *P < 0.05, **P < 0.01.
|
|
Fig. 5. NEDD4-2 is implicated in Wnt/β-catenin/TGF-β signaling in CCD cells.CRISPR–Cas9 was used to generate CCD-N21 clones lacking NEDD4-2 or wild-type control clones. A Immunoblot analysis of NEDD4-2 and Vimentin with GAPDH as a loading control. B qRT-PCR analysis of Vimentin relative to TBP in untreated cells, 2.5 ng/ml TGF-β1 or 10 mM LiCl treated for 72 h, n = 4 for 4 independent clones each. C Immunoblot analysis of NEDD4-2, vimentin, and β-catenin with GAPDH as a loading control, untreated or after 72 h TGF-β1 stimulation. Numbers indicate quantitation of β-catenin bands relative to untreated wild type lane, normalized to GAPDH. D Immunoblot analysis of β-catenin after separation of cytoplasmic (marked by α-tubulin) and nuclear (marked by Histone 3, H3) fractions. Numbers indicate quantitation of β-catenin bands relative to untreated wild-type lane, normalized to α-tubulin for a cytoplasmic fraction or H3 for nuclear fraction. E Immunostaining of β-catenin (green) with and without TGF-β1 treatment. DNA is stained by Hoechst (blue). Scale bar: 50 μm. F Immunoblot analysis of pSMAD2/3 and total SMAD2/3 with GAPDH as a loading control. Numbers indicate quantitation of pSMAD bands relative to untreated wild-type lane, normalized to β-actin. G qRT-PCR analysis of Vimentin relative to TBP in untreated or 72 h 500 nM LY-364947 treated Nedd4-2 KO cells, n = 4. Data presented as means ± SEM (B, G) and significance determined using unpaired two-tailed Student’s t test. *P < 0.05, **P < 0.01. Immunoblots are representative of three experiments with similar results.
|
|
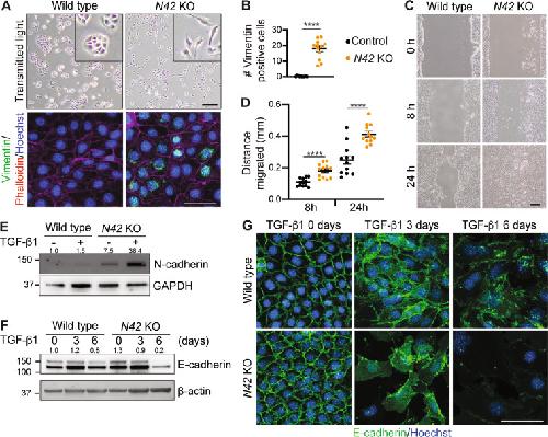
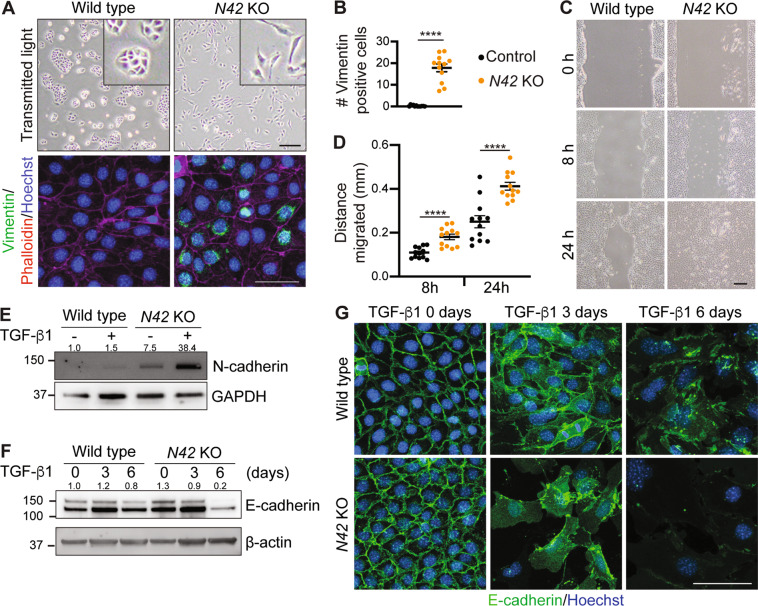
Fig. 6. Nedd4-2 KO CCD cells display EMT characteristics.A Light microscopy of wild type and Nedd4-2 KO cells, scale bar: 200 μm (with higher magnification inset) or immunostaining of vimentin (green) and Phalloidin (red) with Hoechst staining of DNA (blue). Scale bar: 50 μm. B Number of vimentin-positive cells per field of view, n = 4 clones, each with three fields of view. C Light microscopy of cells showing migration distance after scratch, scale bar: 200 μm. D Migration distance quantitated in four clones, n = 3 replicates each. E Immunoblot analysis of N-cadherin with GAPDH as a loading control, untreated or after 72 h 2.5 ng/ml TGF-β1 stimulation. Numbers indicate quantitation of N-cadherin bands relative to untreated wild-type lane, normalized to GAPDH. F Immunoblot analysis of E-cadherin with β-actin as a loading control, untreated or after 3 or 6 days of TGF-β1 stimulation. Numbers indicate quantitation of E-cadherin bands relative to untreated wild type lane, normalized to β-actin. G Immunostaining of E-cadherin (green) after 0, 3, and 6 days of TGF-β1 treatment. DNA is stained by Hoechst (blue). Scale bar: 50 μm. Data presented as means ± SEM (B, D) and significance determined using unpaired two-tailed Student’s t test. ****P < 0.0001.
|
|
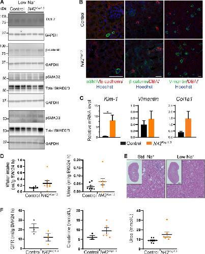
Fig. 7. Low dietary Na+ ameliorates Wnt/β-catenin/TGF-β signaling and kidney disease in Nedd4-2Ksp1.3 mice.Mice were fed a low Na+ (0.05%) diet for 17 days. A Immunoblot analysis of DVL2, β-catenin, pSMAD2/3, and total SMAD2/3 with GAPDH as loading controls. B Immunostaining of αSMA (green) with E-cadherin (red), β-catenin (green) with DBA (red), and vimentin (green) with DBA (red). DNA is stained by Hoechst (blue). Scale bar: 50 μm. C qRT-PCR analysis of genes relative to TBP. D Water intake and urine output over 24 h in metabolic cages. E Haematoxylin and Eosin staining of kidneys, scale bar: 100 μm, 1 mm for inset. F GFR calculated from 24 h urine and blood collection, and serum creatinine and urine levels. Data presented as means ± SEM and significance determined using unpaired two-tailed Student’s t test, n = 3-4. *P < 0.05.
|
|
Fig. 8. A model of NEDD4-2-dependent control of kidney disease progression.NEDD4-2 regulates several molecular processes that contribute to the progression of kidney disease, including Na+ transport and fibrotic signaling pathways. This occurs through ubiquitination of substrates such as ENaC (and other channels and transporters) as well as downstream components of Wnt/β-catenin/TGF-β1 signaling pathways. In the absence of NEDD4-2, increased Na+ contributes to sustained tubular damage with a mild reduction in kidney function. Sustained signaling through Wnt and TGF-β1 pathways, particularly as a result of high dietary Na+, drives increased kidney damage and severely decreased renal function suggesting progression from CKD to ESRD. Figure created with BioRender.com.
|