|
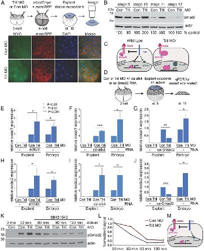
Fig. 1. Tril dampens Nodal signals. (A) Whole mount in situ hybridization (WMISH) analysis of tril at st. 10. Vegetal view. D; dorsal, V; ventral. (B) Predicted Tril function in degrading Smad7 to relieve Nodal inhibition (Top). If correct, loss of Tril would lead to reduced Nodal signals (Bottom). (CâF) Control (Con) or Tril MOs (20 ng) were injected into dorsal cells and representative embryos photographed at st. 13 (arrows denote open blastopore) (C) or st. 34 (D). Defects were quantified in embryos pooled from five biological replicates (E and F). (G) β-galactosidase RNA was coinjected with Tril or Con MOs as illustrated. Embryos were stained for β-Galactosidase at st. 11 to identify cells that received the MOs (red bracket) followed by WMISH. (H and I) Tril or Con MOs were injected into both cells of two-cell embryos. Expression of Nodal target genes was analyzed by WMISH (H) or qPCR (I). (J and K) Tril or Con MOs were injected into two-cell embryos with or without nodal2 RNA (5 pg). Ectoderm was explanted and cultured until sibling embryos reached stage 22. (L and M) Tril, Con, or no (-) MOs were injected into both cells of two-cell embryos. Levels of pSmad2, total Smad2 (tSmad2), and β-Actin were analyzed by immunoblot. A representative blot (L) and normalized data (levels of pSmad2 normalized to β-Actin from four biological replicates) (M) are shown.
|
|
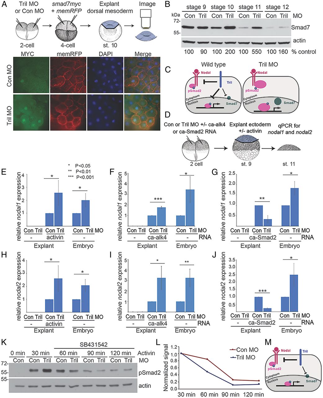
Fig. 2. Tril dampens Nodal pathway activation at the level of Smad2 phosphorylation. (A and B) RNA encoding Smad7myc (50 pg) was injected into dorsal cells of four-cell embryos. The dorsal quadrant was explanted from st. 10 Tril or control (Con) morphants and immunostained for myc and RFP (A), or whole embryos were subjected to immmunoblot analysis at st. 11 (B). Smad7 levels in Tril morphants relative to Cons are reported below each lane. (C) Tril inhibits Nodal signaling independent of its ability to trigger degradation of Smad7 (Left). In Tril morphants, Nodal signaling is elevated despite high levels of Smad7 (Right). (DâJ) Tril or Con MOs were injected +/â RNA encoding caALK (500 pg) or caSmad2 (25 pg). Ectoderm was explanted at st. 9, cultured in the presence or absence of activin (3 ng/mL) until st. 11, and gene expression analyzed by qPCR as illustrated. Levels of nodal1 or nodal2 are reported as a percentage of Con levels. (K and L) Immunoblot showing the decay of pSmad2 in ectodermal explants isolated from Con or Tril morphants, treated with Activin (20 ng/mL) for 30 min, and then chased in the presence of SB431542 (50 µM). A representative immmunoblot (K) and relative pSmad2 levels in Tril and Con morphants at 30 min, followed by the decay of pSmad2 signal over time (L) are shown. (M) Tril inhibits Nodal signaling at the level of receptor-mediated phosphorylation of pSmad2.
|
|
Fig. 3. Nedd4l dampens Nodal signaling at the level of Smad2 phosphorylation. (A) Immunoblot analysis of endogenous Nedd4l levels in st. 11 control (Con) and Nedd4l MO (30 ng) injected embryos. Arrow, specific signal; asterisk, nonspecific band. (BâD) MOs were targeted to dorsal cells of four-cell embryos. Representative embryos were photographed (B), and defects were quantified in embryos pooled from three replicates (C and D). (EâHâ) Expression of Nodal target genes in Nedd4l and Con morphant embryos at st. 11. Vegetal views are shown except for G and Gâ, which are dorsal views. (I and J) Immunoblot analysis of pSmad2 and pSmad1 levels in Con and Nedd4l morphants. A representative immunoblot (I) and normalized levels of pSmad2 (J) are shown. All lanes are from the same pSmad immunoblot, aligned following removal of intervening lanes (marked by black bars). (K) Immunoblot analysis of pSmad2 levels in st. 11 embryos expressing Con or Nedd4l MOs alone or together with Nedd4l RNA (100 pg) in dorsal cells. (L and M) Con or Tril morphants were cultured in the presence of SB431542 (100 µM) to terminate endogenous receptor activity. Levels of pSmad2 were analyzed by immunoblot. A representative Western blot (L) and normalized pSmad2 levels in Tril and Con morphants at st. 10, followed by the decay of pSmad2 signal over time (M) are shown.
|
|
Fig. 4. Tril triggers the ubiquitin ligase activity of Nedd4l. (A and B) Immunoblot analysis of endogenous Nedd4l levels (arrow) in st. 11 control (Con) and Tril morphant (40 ng) embryos. (C and D) Immunoblot analysis of Nedd4lFlag levels in Con or Tril morphants (st. 11) expressing Nedd4lFlag or Nedd4lFlagC938A (200 pg RNA). (EâH) Immunoblot analysis of pSmad2 levels in st. 11 Tril or Con morphants expressing wild-type Nedd4lFlag (E and F) or constitutively active Nedd4lR893Q (200 pg RNA) (G and H) in dorsal cells. (I and J) In vitro autoubiquitination assay performed on Nedd4lFlag IP from Con or Tril morphants. (K) Nedd4l ubiquitinates and targets Nodal receptors for degradation in a Smad7 dependent manner to reduce pathway activation while Smurf plays an analogous role in dampening Bmp signaling. Tril triggers degradation of Smad7 and simultaneously activates Nedd4l. (L) In Tril morphants, elevated levels of Smad7 recruit Nedd4l to Nodal receptors, and Smurf to Bmp receptors, but Nedd4l is less active. BMP signaling is depressed while Nodal output is elevated in Tril morphants.
|
|
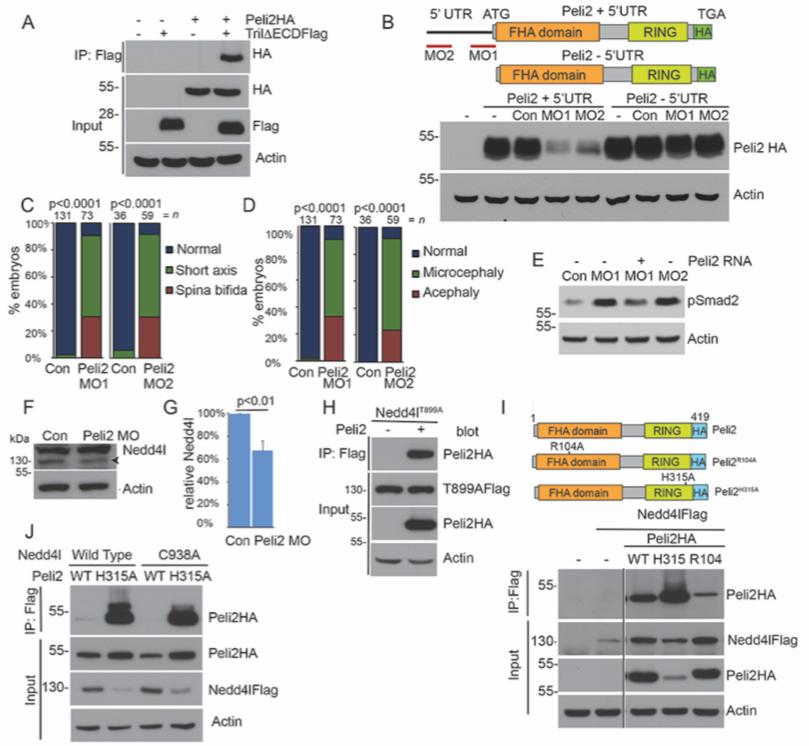
Fig. 5. Peli2 binds to the cytoplasmic tail of Tril and dampens Nodal signaling by activating Nedd4l. (A) Illustration of Peli2 structure. (B) Peli2HA and TrilFlag were coexpressed in Xenopus embryos, and Tril was IP from st. 11 embryo lysates. Immunoblots of IPs or cell lysates (input) were probed with antibodies that recognize HA or Flag. (C) HEK293 or HeLa cell lysates were subject to IP with antibodies that recognize Peli1 and Peli2 or control (Con) IgG. Immunoblots of IPs were probed with antibodies that recognize Tril. (DâI) RT-PCR analysis (D) or whole mount in situ hybridization analysis of peli2 expression at st. 3 (E), 9 (F), 10 (G), 11 (H), and 12 (I). Arrows: dorsal blastopore. (J and K) Con or Peli2 MO1 (15 ng) was injected into dorsal cells of four-cell embryos. Representative embryos were photographed at st. 34. (Scale bar: 1 mm.) (LâN) Expression of nodal1 and nodal2 was analyzed by qPCR (L) or pSmad2 levels were analyzed by immunoblot (M and N) in Peli2 or Con morphants. (O and P) Nedd4lFlag was IP from Con or Peli2 morphants at st. 11 and subjected to an in vitro autoubiquitination assay. (Q) Nedd4lFlag and Peli2HA were coexpressed in Xenopus embryos. Nedd4l was IP from embryo lysates at st. 11. Immunoblots of IPs were probed for HA. (R and S) Nedd4lFlag or Nedd4lFlagC938A was coexpressed with ubiquitin-HA (Ub-HA) in HEK293 cells in the presence or absence of Peli2 or Peli2H315A. Nedd4l was IP from cells using antibodies that recognize the Flag tag, and immunoblots of IPs were probed for Ub-HA
|
|
Fig. 6. Traf6 is required for membrane recruitment and catalytic activation of Nedd4l. (A) Nedd4lFlag was coexpressed in HEK 293T cells +/â wild-type Peli2HA, Peli2HAH315A, and/or Traf6Myc. Nedd4l was IP from cells, and immunoblots of IPs were probed for Traf6Myc. (BâD) Nedd4l or Nedd4lFlagC938A was coexpressed with ubiquitin-HA (Ub-HA) in HEK293T cells +/â Peli2HA and/or Traf6Myc (B) or together with Traf6C (C and D). Nedd4l was IP from cells, and immunoblots of IPs were probed for Ub-HA. (E and F) Nedd4lFlag was expressed alone or together with Traf6C in embryos, IP at st. 11, and subjected to an in vitro autoubiquitination assay. (G) Immunostaining of ectodermal explants isolated from gastrula stage embryos expressing Nedd4lFlag alone or together with Traf6C HA. White arrows denote intracellular vesicular structures. (Scale bar: 50 µM.) (H) The Tril-interacting protein, Peli2, is internalized along with Tril (1), binds to Nedd4l together with Traf6 (2), and both are required for membrane translocation and activation of Nedd4l (3). Activated Nedd4l is recruited to the Nodal receptor by Smad7 (4), and ubiquitinates it, targeting it for proteosomal degradation (5). Image credit: Anne Martin (artist).
|
|
Fig. S1. Tril is required for normal gastrulation and anterior neural development.
(A) Expression of the anterior and posterior neural markers, eomes and hoxa9, was analyzed by WMISH in Tril and Control (Con) morphant embryos at st. 34. (B-D) RNA (500 pg) encoding an inactive (TrilâICD) or a dominant mutant (Tril âFN) form of Tril was injected into both dorsal blastomeres of four cell embryos. Representative embryos were photographed at st. 13 or st. 34. (B), and defects were quantified in embryos pooled from 3-5 independent biological replicates (C, D). (E-G) Ã-galactosidase RNA was co-injected with Tril or Con MOs alone, or with Tril MOs together with tril RNA (100 pg), into one cell of two-cell embryos. Embryos were stained for Ã- Galactosidase at st. 11 to identify cells that were injected (red bracket) followed by WMISH for wnt8a or tbxt. Representative embryos were photographed (E) and relative staining was quantified in embryos pooled for 3 biological replicates (F, G). (H) Embryos were injected with Tril or Con MOs at the one cell stage and RNA encoding Tril was injected into both dorsal blastomeres of four cell embryos. RNA encoding Tril was injected into both dorsal blastomeres of four cell
embryos. pSmad2 levels were analyzed by immunoblot at st. 11. (I) RNA encoding deletion mutant forms of Tril was injected into both dorsal blastomeres of four cell embryos. pSmad2 levels were analyzed by immunoblot at st. 11. Black bar indicates removal of an intervening lane.
|
|
Fig. S2. Tril dampens Nodal pathway activation. (A) RNA encoding Smad7myc (50 pg) was injected into dorsal or ventral cells of four-cell embryos. Embryos were subjected to immmunoblot analysis at st. 11. (B-C) One-cell embryos were injected with control (Con) or Tril MOs (40 ng), and cultured in the presence of SB431542 (100 μM) beginning at st. 10.5. Levels of pSmad2 were analyzed by immunoblot at st. 10+ through 12. A representative Western blot (B) and relative pSmad2 levels in Tril and Control morphants at st. 10+, followed by the decay of pSmad2 signal over time is plotted (C).
|
|
Fig. S3. Tril is necessary and sufficient to maintain steady state levels of Nedd4l. (A) Immunoblot analysis of Nedd4lFlag levels in embryos injected with nedd4lFlag RNA (200 pg) together with Tril or Control (Con) MOs in the presence or absence of tril (50 pg) RNA. (B) Immunoblot analysis of Nedd4l Flag levels in embryos (st. 11) injected with RNA encoding Nedd4lFlag (200 pg) alone or together with Tril (50 pg).
|
|
Fig. S4. Peli2 bind to the cytoplasmic tail of Tril and dampens nodal signaling. (A) HA- tagged Peli2 and Flag-epitope tagged TrilâECD were co-expressed in HEK293T cells. Tril was immunoprecipitated from cell lysates. Proteins in immunoprecipitates (IP) or in lysates (input) were separated by SDS-PAGE and immunoblots were probed with antibodies specific for HA or for Flag as indicated. (B) Schematic illustration of epitope tagged Peli2 constructs. RNA (100 pg) encoding HA-tagged Peli2 that lacks (Peli2-5âUTR) or includes (Peli2 + 5'UTR) the 5'UTR was injected into two-cell embryos together with control or Peli2 MOs (30 ng). Immunoblots of lysates from injected embryos were probed with anti-HA antibodies. (C-E) Control (Con) or Peli2 MO1 or MO2 were injected into dorsal cells of 4-cell embryos alone or together with peli2 RNA (10 pg). Defects present at st. 34 were quantified in embryos pooled from 3-5 independent biological replicates (C, D) or levels of pSmad2 were analyzed by immunoblot at st. 11 (E). (F, G) Peli2 or Con MOs were injected into one cell embryos. Immunoblots of st. 11 embryos lysates were probed with antibodies that recognize endogenous Nedd4l (arrowhead). (H) Nedd4lT899A was co- expressed with Peli2 in Xenopus embryos and Nedd4l was immunoprecipitated from embryo
lysates at st. 11. Immunoblots of IPs were probed for Peli2 HA. (I) RNA encoding Nedd4lFlag (500 pg) and Peli2HA (50 pg), Peli2HAH315 (catalytically inactive, 50 pg) or Peli2HAR104A (unable to bind phosphomotifs, 50 pg) was injected into Xenopus embryos. Nedd4l was immunoprecipitateed from embryo lysates at st. 11. Immunoblots of immunoprecipitates were probed for HA. Black line indicates position where an intervening lane was removed from the blot using photoshop. (J) Nedd4l or Nedd4lC938A was co-expressed with wild type Peli2 or catalytically inactive Peli2H315A in HEK293 cells. Nedd4l was immunoprecipitated from cell lysates and immunoblots of immunoprecipitates were probed for Peli2 HA.
|
|
Fig. S5. Traf6 is expressed in Xenopus gastrula and does not induce activation of Nedd4l via Src-mediated phosphorylation of Nedd4l. (A-C) WMISH analysis of traf6 expression. Dorsal (A), ventral (B) and lateral (C) views of st. 11 Xenopus embryos are shown. Dorsal is up in panel C. (D) RNA encoding Nedd4l (200 pg) was injected into one-cell Xenopus embryos alone or together with RNA encoding the Src-inhibitor, CSK (250 pg), or point mutant forms of Nedd4l (200 pg) in which the residue phosphorylated by Src was mutated to a phosphomimetic (Nedd4lY481E) or non-phosphorylatable (Nedd4lY481F) residue were injected into embryos. Nedd4lFlag was immunoprecipitated at st. 11 and subject to in vitro ubiquitination assays.
|