Click here to close
Hello! We notice that you are using Internet Explorer, which is not supported by Xenbase and may cause the site to display incorrectly.
We suggest using a current version of Chrome,
FireFox, or Safari.
Commun Biol
2021 Aug 19;41:990. doi: 10.1038/s42003-021-02521-3.
Show Gene links
Show Anatomy links
Auto-inhibitory intramolecular S5/S6 interaction in the TRPV6 channel regulates breast cancer cell migration and invasion.
Cai R
,
Wang L
,
Liu X
,
Michalak M
,
Tang J
,
Peng JB
,
Chen XZ
.
???displayArticle.abstract??? TRPV6, a Ca-selective channel, is abundantly expressed in the placenta, intestine, kidney and bone marrow. TRPV6 is vital to Ca homeostasis and its defective expression or function is linked to transient neonatal hyperparathyroidism, Lowe syndrome/Dent disease, renal stone, osteoporosis and cancers. The fact that the molecular mechanism underlying the function and regulation of TRPV6 is still not well understood hampers, in particular, the understanding of how TRPV6 contributes to breast cancer development. By electrophysiology and Ca imaging in Xenopus oocytes and cancer cells, molecular biology and numerical simulation, here we reveal an intramolecular S5/S6 helix interaction in TRPV6 that is functionally autoinhibitory and is mediated by the R532:D620 bonding. Predicted pathogenic mutation R532Q within S5 disrupts the S5/S6 interaction leading to gain-of-function of the channel, which promotes breast cancer cell progression through strengthening of the TRPV6/PI3K interaction, activation of a PI3K/Akt/GSK-3β cascade, and up-regulation of epithelial-mesenchymal transition and anti-apoptosis.
Fig. 1. Functional roles of the TRPV6 residues R532 and D620.a Representative current traces from water-injected (Ctrl) oocytes and those expressing WT TRPV6 or a R532 mutant. b Upper panel: averaged and normalized current values for WT TRPV6 WT or a R532 mutant expressed in oocytes. ***pâ<â0.001; ns not significant. Lower panel: total and surface expression of WT TRPV6 and R532 mutants revealed by biotinylation. β-actin acts as loading control. c Representative current traces from oocytes expressing different TRPV6 mutants. d Left panel: averaged and normalized current values corresponding to WT or mutant TRPV6. Right panel: total and surface expression of WT or mutant TRPV6. **pâ<â0.01; ***pâ<â0.001; ns not significant, from three independent experiments.
Fig. 2. Associations between R532 and D620 in TRPV6.a Statistical analysis of currents from oocytes expressing TRPV6 or mutant R532C/D620C, with or without 5âμM DTT. ***pâ<â0.001; ns not significant. b Representative WB images with long (long) or short (short) exposure time showing the DTT effect on mutant R532C/D620CTEV. illustration indicating the insertion site of the TEV cleavage. c Representative images on interaction between purified S5 and S6 fragments, without or with an indicated mutation. d Averaged and normalized S5/S6 helix binding, quantified using ImageJ. ***pâ<â0.001, from three independent experiments.
Fig. 3. R532:D620 interaction examined by MD simulation.a Hydrogen bonding between a residue at 532 (R532 or Q532) and D620 as a function of time. b Effect of the R532Q mutation on the D620 conformation. Structural (c) and dynamic (d) changes in D620 and its proximal region (M618âW623). The red and black lines show the RMSD values of TRPV6 with and without the R532Q mutation, respectively, during the 400âns simulations. A higher occupancy value means a more stable secondary structure, while a higher RMSF value indicates higher dynamic flexibility of the residue. e Effect of the R532Q mutation on the distance between the two diagonal M618 in a TRPV6 tetramer. f Effect of the R532Q mutation on the mass density of phosphate (P) atoms in POPC lipid (black curves) and the TRP helix of TRPV6 along the Z-axis. The membrane surface positions are indicated by the density peaks of lipid P atoms (dotted lines). Note: for a display purpose, shown density values of POPC P atoms were reduced by Ã10 from the real values.
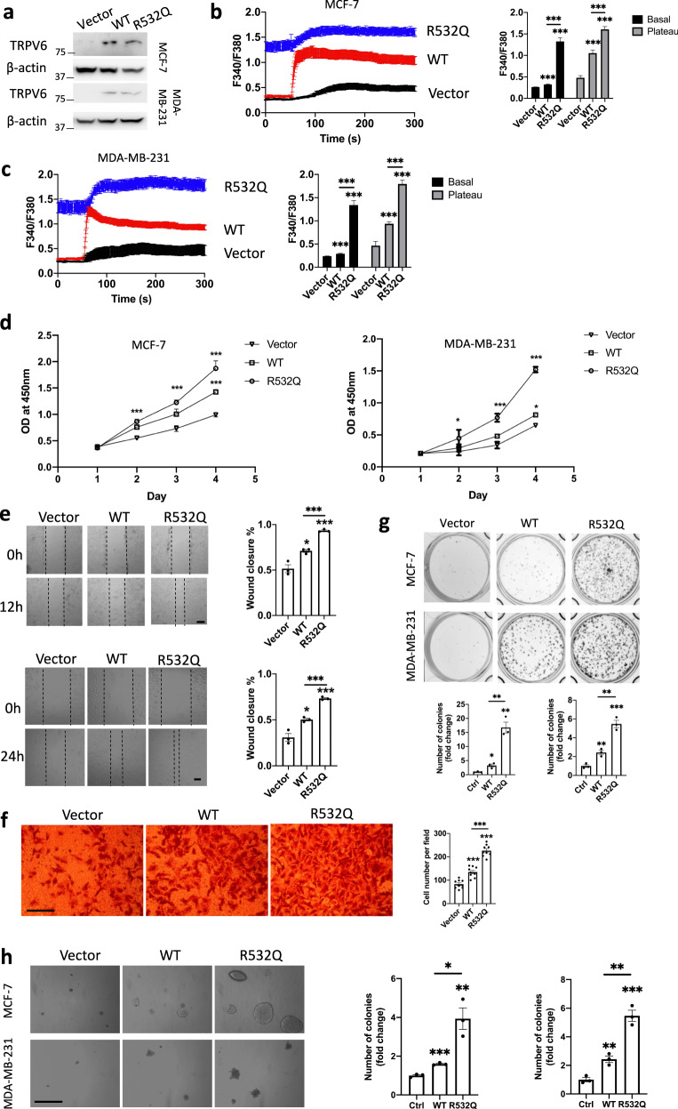
Fig. 4. Effects of the R532Q mutation and TRPV6 channel function on breast cancer cell progression.a Representative expression of TRPV6 and mutant R532Q stably expressed the two cell lines revealed by WB. b Ca imaging experiments in MCF-7 stable cell line. Left panel: cytosolic Ca measured by Fura-2 AM based Ca imaging, before and after application of 2âmM extracellular Ca. Traces are averaged from 15â19 measurements of three independent experiments. Right panel: statistical analysis of averaged basal Ca (0â50âs) and plateau Ca (250â300âs) concentrations. ***pâ<â0.001. c Ca imaging experiments in MDA-MB-231 stable cell line performed under similar conditions as in b. d Cell proliferation assays in MCF-7 and MDA-MB-231 stable cell lines. *pâ<â0.05, ***pâ<â0.001. e In vitro scratch experiments to evaluate cell migration. Representative images and statistical data showing migration of MCF-7 (upper) and MDA-MB-231 (lower) stable cell lines. Scale bar 200âμm. *pâ<â0.05, ***pâ<â0.001. f Representative images and statistical data showing the effect of the R532Q mutation and TRPV6 expression on the colony formation of MCF-7 and MDA-MB-231 stable cell lines. g Representative images and statistical data showing the effect of the R532Q mutation and TRPV6 expression on the invasion of MDA-MB-231 stable cells. Scale bar 100âμm. h Representative images and statistical data on the anchorage-independent colony formation of MCF-7 and MDA-MB-231 stable cell lines in soft agar. Scale bar 200âμm. *pâ<â0.05; **pâ<â0.01; ***pâ<â0.001, from three independent experiments.
Fig. 5. Involvement of a PI3K/Akt/GSK-3β pathway in and effect of the TRPV6 function on breast cancer development.a Representative WB data showing changes in EMT and antiapoptotic markers in MCF-7 (left) and MDA-MB-231 stable cell lines. Statistical analysis of WB data of the expression of indicated markers in MCF-7 (b) and MDA-MB-231 (c) stable cells. d, e Effects of BAPTA-AM (10âμM, 1âh) and PI3K inhibitor LY294002 (50âμM, 1âh) on the EMT and antiapoptosis markers, with DMSO treatment as control. Shown are representative WB data obtained using MCF-7 (d) and MDA-MB-231 (e) stable cells. *pâ<â0.05; **pâ<â0.01; ***pâ<â0.001, from three independent experiments.
Fig. 6. The TRPV6/p85 interaction and its role in the activation of a PI3K/Akt/GSK-3β pathway by TRPV6 and mutant R532Q in breast cancer cells.a Representative co-IP data showing interaction of TRPV6 with endogenous p85 in MDA-MB-231 cells. b Representative co-IP data showing the effect of mutation R532Q on the interaction of TRPV6 with p85-HA without (1âmM EGTA) or with (0.1âmM) Ca using MDA-MB-231 stable cells. c Effect of mutation R532Q on the total and membrane bound p85 in MDA-MB-231 stable cells. d Interaction of transiently expressed HA-tagged p85 truncation mutants with stably expressed TRPV6 by co-IP in MDA-MB-231 cells. âSH3, ânSH2, âiSH2, and âcSH2 indicate p85 with deletion of SH3 (S2-R93), nSH2 (M322-K430), iSH2 (D434-A614), and cSH2 (L617-Y724), respectively. e Representative co-IP data showing interaction of WT TRPV6 WT and its truncation mutant ÎN (TRPV6 with deletion of the N-terminus, Y328-I725) with p85 in transiently transfected MDA-MB-231 cells. Right panel: Statistical data from three independent experiments showing normalized binding strengths. f Representative in vitro binding data showing binding of purified TRPV6N-His with p85 fragments, as indicated. g Representative WB data showing the blocking peptide effect of transiently expressed cSH2-HAon activation of EMT and antiapoptosis markers by stably expressed TRPV6 and its mutant R532Q in MCF-7 and MDA-MB-231 cells. *pâ<â0.05; ns not significant. All data were from three independent experiments.
Fig. 7. Correlation between the TRPV6 gene expression and survival in breast cancer patients.Overall (a) and relapse-free survival (RFS). (b) of all types (left) or ERâ (right) breast cancer patients analyzed by KaplanâMeier plots. Hazard ratios (HR) and p values are indicated. c Diagram showing the hypothetical mechanism of how the R532Q promotes breast cancer cell progression through a PI3K/Akt/GSK-3β pathway.
Akram,
Awareness and current knowledge of breast cancer.
2017, Pubmed
Akram,
Awareness and current knowledge of breast cancer.
2017,
Pubmed
Arutyunova,
Crystal structure of the N-lobe of lactoferrin binding protein B from Moraxella bovis.
2012,
Pubmed
Azimi,
Plasma membrane ion channels and epithelial to mesenchymal transition in cancer cells.
2016,
Pubmed
Beurel,
Glycogen synthase kinase-3 (GSK3): regulation, actions, and diseases.
2015,
Pubmed
Bolanz,
The role of TRPV6 in breast carcinogenesis.
2008,
Pubmed
Bolanz,
Tamoxifen inhibits TRPV6 activity via estrogen receptor-independent pathways in TRPV6-expressing MCF-7 breast cancer cells.
2009,
Pubmed
,
Xenbase
Cai,
Autoinhibition of TRPV6 Channel and Regulation by PIP2.
2020,
Pubmed
Cao,
Structural mechanisms of transient receptor potential ion channels.
2020,
Pubmed
Chow,
TRPV6 mediates capsaicin-induced apoptosis in gastric cancer cells--Mechanisms behind a possible new "hot" cancer treatment.
2007,
Pubmed
Dhennin-Duthille,
High expression of transient receptor potential channels in human breast cancer epithelial cells and tissues: correlation with pathological parameters.
2011,
Pubmed
Espinosa,
Dynamic interaction of S5 and S6 during voltage-controlled gating in a potassium channel.
2001,
Pubmed
,
Xenbase
Fecher-Trost,
The in vivo TRPV6 protein starts at a non-AUG triplet, decoded as methionine, upstream of canonical initiation at AUG.
2013,
Pubmed
Geering,
Regulation of class IA PI3Ks: is there a role for monomeric PI3K subunits?
2007,
Pubmed
Gees,
The role of transient receptor potential cation channels in Ca2+ signaling.
2010,
Pubmed
Györffy,
An online survival analysis tool to rapidly assess the effect of 22,277 genes on breast cancer prognosis using microarray data of 1,809 patients.
2010,
Pubmed
Hanahan,
Hallmarks of cancer: the next generation.
2011,
Pubmed
Hofmann,
The S4---S5 linker - gearbox of TRP channel gating.
2017,
Pubmed
Hofmann,
A conserved gating element in TRPV6 channels.
2017,
Pubmed
Hughes,
Structural insights on TRPV5 gating by endogenous modulators.
2018,
Pubmed
Humphrey,
VMD: visual molecular dynamics.
1996,
Pubmed
Jiang,
Lidocaine inhibits the invasion and migration of TRPV6-expressing cancer cells by TRPV6 downregulation.
2016,
Pubmed
Jo,
CHARMM-GUI Membrane Builder for mixed bilayers and its application to yeast membranes.
2009,
Pubmed
Kaufhold,
Central role of Snail1 in the regulation of EMT and resistance in cancer: a target for therapeutic intervention.
2014,
Pubmed
Klint,
Production of recombinant disulfide-rich venom peptides for structural and functional analysis via expression in the periplasm of E. coli.
2013,
Pubmed
Kozak,
NULL
2018,
Pubmed
Kumar,
Close-range electrostatic interactions in proteins.
2002,
Pubmed
Lee,
CHARMM-GUI Input Generator for NAMD, GROMACS, AMBER, OpenMM, and CHARMM/OpenMM Simulations Using the CHARMM36 Additive Force Field.
2016,
Pubmed
Lehen'kyi,
TRPV6 channel controls prostate cancer cell proliferation via Ca(2+)/NFAT-dependent pathways.
2007,
Pubmed
McGoldrick,
Opening of the human epithelial calcium channel TRPV6.
2018,
Pubmed
Peng,
Molecular cloning and characterization of a channel-like transporter mediating intestinal calcium absorption.
1999,
Pubmed
,
Xenbase
Peng,
CaT1 expression correlates with tumor grade in prostate cancer.
2001,
Pubmed
Peters,
Calcium channel TRPV6 as a potential therapeutic target in estrogen receptor-negative breast cancer.
2012,
Pubmed
Raphaël,
TRPV6 calcium channel translocates to the plasma membrane via Orai1-mediated mechanism and controls cancer cell survival.
2014,
Pubmed
Singh,
Structural bases of TRP channel TRPV6 allosteric modulation by 2-APB.
2018,
Pubmed
Stewart,
TRPV6 as A Target for Cancer Therapy.
2020,
Pubmed
Suzuki,
Gain-of-function haplotype in the epithelial calcium channel TRPV6 is a risk factor for renal calcium stone formation.
2008,
Pubmed
,
Xenbase
Suzuki,
TRPV6 Variants Interfere with Maternal-Fetal Calcium Transport through the Placenta and Cause Transient Neonatal Hyperparathyroidism.
2018,
Pubmed
Tate,
COSMIC: the Catalogue Of Somatic Mutations In Cancer.
2019,
Pubmed
Vangeel,
Transient Receptor Potential Channels and Calcium Signaling.
2019,
Pubmed
Wang,
Modeling the structural and dynamical changes of the epithelial calcium channel TRPV5 caused by the A563T variation based on the structure of TRPV6.
2019,
Pubmed
Wissenbach,
Expression of CaT-like, a novel calcium-selective channel, correlates with the malignancy of prostate cancer.
2001,
Pubmed
Xin,
Cell-autonomous regulation of epithelial cell quiescence by calcium channel Trpv6.
2019,
Pubmed
Yu,
Regulation of the p85/p110 phosphatidylinositol 3'-kinase: stabilization and inhibition of the p110alpha catalytic subunit by the p85 regulatory subunit.
1998,
Pubmed
Zhang,
Structure of lipid kinase p110β/p85β elucidates an unusual SH2-domain-mediated inhibitory mechanism.
2011,
Pubmed
Zheng,
Identification and characterization of hydrophobic gate residues in TRP channels.
2018,
Pubmed
,
Xenbase
Zheng,
Direct Binding between Pre-S1 and TRP-like Domains in TRPP Channels Mediates Gating and Functional Regulation by PIP2.
2018,
Pubmed
,
Xenbase
Zhou,
Dual regulation of Snail by GSK-3beta-mediated phosphorylation in control of epithelial-mesenchymal transition.
2004,
Pubmed
Zhuang,
Calcium-selective ion channel, CaT1, is apically localized in gastrointestinal tract epithelia and is aberrantly expressed in human malignancies.
2002,
Pubmed