XB-ART-58288
Curr Biol
2021 Oct 11;3119:4269-4281.e8. doi: 10.1016/j.cub.2021.07.035.
Show Gene links
Show Anatomy links
The DNA-to-cytoplasm ratio broadly activates zygotic gene expression in Xenopus.
Jukam D
,
Kapoor RR
,
Straight AF
,
Skotheim JM
.
???displayArticle.abstract???
In multicellular animals, the first major event after fertilization is the switch from maternal to zygotic control of development. During this transition, zygotic gene transcription is broadly activated in an otherwise quiescent genome in a process known as zygotic genome activation (ZGA). In fast-developing embryos, ZGA often overlaps with the slowing of initially synchronous cell divisions at the mid-blastula transition (MBT). Initial studies of the MBT led to the nuclear-to-cytoplasmic ratio model where MBT timing is regulated by the exponentially increasing amounts of some nuclear component "N" titrated against a fixed cytoplasmic component "C." However, more recent experiments have been interpreted to suggest that ZGA is independent of the N/C ratio. To determine the role of the N/C ratio in ZGA, we generated Xenopus frog embryos with ∼3-fold differences in genomic DNA (i.e., N) by using X. tropicalis sperm to fertilize X. laevis eggs with or without their maternal genome. Resulting embryos have otherwise identical X. tropicalis genome template amounts, embryo sizes, and X. laevis maternal environments. We generated transcriptomic time series across the MBT in both conditions and used X. tropicalis paternally derived mRNA to identify a high-confidence set of exclusively zygotic transcripts. Both ZGA and the increase in cell-cycle duration are delayed in embryos with ∼3-fold less DNA per cell. Thus, DNA is an important component of the N/C ratio, which is a critical regulator of zygotic genome activation in Xenopus embryos.
???displayArticle.pubmedLink??? 34388374
???displayArticle.pmcLink??? PMC8511243
???displayArticle.link??? Curr Biol
???displayArticle.grants??? [+]
Species referenced: Xenopus tropicalis Xenopus laevis
Genes referenced: cdk9 eef1a1o eomes ets2 fgf8 foxi3.2 gata6 gs17 klf17 pou5f3 pou5f3.3 sox3 srsf6 vegt znf44
GO keywords: regulation of gene expression
???displayArticle.antibodies??? Cenpa Ab1
???attribute.lit??? ???displayArticles.show???
|
|
Graphical Abstract |
|
|
Figure 1. Xenopus hybrid and cybrid embryos have a 3-fold difference in DNA per cell (A) Experiment schematic. Xenopus laevis has â¼2à more DNA than Xenopus tropicalis. X. laevis eggs fertilized with X. tropicalis sperm generate hybrid embryos. UV irradiation destroys the genome in X. laevis eggs so that fertilization results in cybrid (cytoplasmic hybrid) embryos containing 3-fold less DNA per cell than hybrids. The X. laevis maternal environment and X. tropicalis genome template for RNA expression are identical in both conditions. (B) Representative interphase nuclei from hybrid and cybrid embryos, stained to visualize DNA (DAPI) and centromeres (antibodies against CENP-A). The interphase centromere number equals the chromosome number. Scale bar represents 5 μm. (C) Graph of chromosome counts in hybrid and cybrid. Each point represents one nucleus, and each cluster is a different embryo. The chromosome number decreases from â¼28 in hybrids to â¼10 in cybrids. The nucleus with 20 chromosomes in cybrid-embryo-1 was in mitosis with the expected double X. tropicalis chromosome complement. (D) Schematic depicting the developmental timeline of early Xenopus embryo development. Gray rectangles, cleavage cell division. The MBT (yellow) occurs at the â¼12th cell division (4,000-cell stage), corresponding to Nieuwkoop and Faber (NF) morphological stage 8.5. Dashed lines after divisions 12â14 indicate loss of cell division synchrony. Purple triangles indicate embryo collection time for the transcriptomic time series. |
|
|
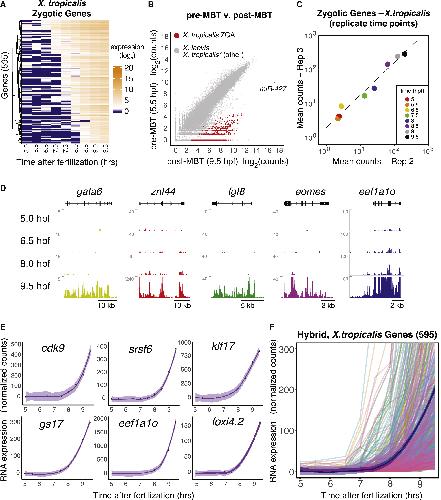
Figure 2. Identification of zygotically expressed X. tropicalis genes in hybrids (A) Heatmap of defined zygotic X. tropicalis gene expression in hybrids across the MBT. Genes were hierarchically clustered across time points by their log2-normalized expression. Color value scale represents min (expression = 0, dark blue), mean (exp = 10), and max (exp = 20, dark orange) expression. Expression values in all figures are ERCC-spike-in normalized gene counts unless otherwise noted (see STAR Methods). (B) Scatterplot showing gene expression for X. tropicalis ZGA genes (red) and remaining genes (gray). Expression counts are compared before and after the MBT, at 5.5 (y axis) and 9.5 (x axis) h post-fertilization (hpf), respectively. Each point represents one gene. The first X. tropicalis transcript expressed, miR-427, is purple. Dashed diagonal line is X = Y. (C) Scatterplot of gene count centroids (mean X and mean Y) from each time point for the 595 ZGA genes, for all common time points from two biological replicates. Axes display log2-normalized counts. Dashed line is the linear fit. (D) Genome browser images of expression signal (spike-in normalized read counts; y axis) for 5 representative X. tropicalis ZGA genes, with replicates 2 and 3 merged. Intronic signal likely represents nascent transcription. The znf44 9.5 hpf y axis is scaled 6-fold higher to display the complete intron-exon signal (gray asterisk). The eef1a1o 9.5 hpf y axis is scaled to match earlier time points, and the expression signal is truncated. (E) Expression time course profiles for individual ZGA genes. Points are overlaid with a lowess fit (purple line) and standard error of the fit (purple shading). (F) Time course profiles for every defined ZGA gene in hybrids. A composite lowess fit (thick black line) and standard error of the fit (purple shading) to all genes are overlaid. Individual colors represent a single gene (N = 595). |
|
|
Figure 3. Embryos with less DNA have less zygotic gene expression specifically at the MBT (A) Scatterplot of expression values for all genes before the MBT at 5.5 hpf. In (A)â(C): 595 ZGA genes (red); all other genes (gray); ZGA gene density shown on right and top; X- and Y-axes show log2(counts) of spike-in normalized RNA-seq gene counts. (B) Hybrid versus cybrid gene expression values at the MBT, at 8.0 hpf. (C) Hybrid versus cybrid gene expression values after the MBT, at 9.5 hpf. (D) Cumulative distribution of log2(cybrid â hybrid) fold change values of each ZGA geneâs expression, before the MBT (5.5 hpf), at the MBT (8.0 hpf), and after the MBT (9.0 hpf). Negative values are consistent with delayed expression in cybrids relative to hybrids. Red line is defined X. tropicalis ZGA genes only; black line is X. laevis genes (two-sided Kolmogorov-Smirnov test: D = 0.32 [5.5 hpf]; D = 0.69 [8.0 hpf]; D = 0.22 [9.5 hpf]; p < 10â10 for all; N = 595). (E) Violin plot of fold changes for each ZGA geneâs expression in cybrid relative to hybrid embryos. Box inside shows mean 1st and 3rd quartiles. Hybrid embryos are the reference, so a decreased fold change indicates decreased expression in cybrids. Fold changes are population means of every ZGA geneâs log2-normalized fold change mean from 2 or 3 replicates (N = 595). (F) Schematic of fold change approach to compare transcriptomic time series data. (G) Distribution of log2-normalized fold changes of each ZGA geneâs expression in cybrid versus hybrid embryos, with genes binned according to expression level deciles. Expression level is per gene mean across all time points. Highest expression decile in purple, lowest in dark red (N = 595). (H) Violin plot of fold changes for each ZGA geneâs expression in cybrid relative to hybrid embryos using only the intron signal. Graph parameters identical to (E) (N = 1,899). |
|
|
Figure 4. Decreased DNA per cell leads to delayed ZGA gene activation (A) Smoothing spline fit (black line) of hybrid embryo RNA-seq time series for example ZGA gene. Black dots denote mean-normalized expression values at each time point. Blue dashed line denotes the estimated âactivation point.â One replicate is shown as representative. Schematic below displays activation time approach to compare transcriptomic time series data. (B) Curve fit and estimated activation times for example ZGA genes in hybrid and cybrid embryos. Time difference between dashed lines (cybrid â hybrid) = activation time difference or ÎtAct. One replicate is shown as representative. (C) Violin plot of mean activation time for each gene over two replicates in hybrids and cybrids. Boxplot in center shows median and 1st and 3rd quartiles. ââââp << 10â10 (paired sample t test w/Bonferroni correction; N = 547). (D) Cumulative distribution of the activation time difference (h) between cybrids and hybrids (N = 547). (E) Relationship between ÎAct and maximum expression for each gene. Values were binned and smoothed over a 30-min sliding window. Light blue is standard error. Replicate 3 is shown as representative. |
|
|
Figure 5. DNA content regulates cell-cycle duration and transcription per genome accelerates through the MBT (A) Cybrid embryos display early cell cycle lengthening as compared to hybrid embryos. Boxplot shows mean inter-cleavage periods for single cells during embryogenesis. Values are taken from movie (see STAR Methods). Box edges are 25th and 75th percentiles; centerline is median. Whiskers include all non-outlier points; dots are outliers. NS, not significant or p > 0.01 between hybrids and cybrids; âp = 0.0012 for this sample; âââp < 0.001; ââââp < 0.0001 between hybrids and cybrids in the same cell cycle (two-tailed t test with unequal variance). (B) Line plot showing estimated genome copy number for hybrids and cybrids. Data are calculated and extended from inter-cleavage division times in (A). Cybrid embryos contain more cells post-MBT due to having 1 to 2 additional rapid cleavage divisions. (C) Scatterplot comparing activation time, tAct, and genome template number normalized activation time, tAct-TPG, for each ZGA gene. Pearson correlation, r = 0.80 (replicate 2; N = 570) and r = 0.70 (replicate 3; N = 538). tAct-TPG values were calculated from the genome-normalized time series using the smoothing spline fit approach as in Figure 4 (see STAR Methods). Regression fit variation (light blue) is the bootstrap-inferred 95% confidence interval. (D) Comparison of genome-normalized activation times (tAct-TPG) between hybrids and cybrids. Replicate mean is for all genes shown. ââââp < 0.0001 (paired sample t test w/Bonferroni correction; N = 520). (E) Heatmap showing genome-normalized expression values for each gene, aligned at time points adjacent to the original activation time, tAct. Legend shows mean-normalized expression values. Inset schematic shows the position of numbered time points relative to tAct. (F) Violin plot showing slope of the genome-template normalized gene expression curves for time points before and after tAct. Note the mean slope changes from â¼0 to â¼1 mean-normalized transcripts per genome per hour, indicating an expression increase above that predicted from genome template number alone. |
|
|
Figure 6. Integrative model for N/C ratio control of ZGA timing at the MBT Model for ZGA timing. Maternal factors, histone acetylation, and diverse chromatin changes establish transcriptional competence of the embryonic genome and regulate transcriptional initiation of up to several hundred genes during cleavage stages prior to the mid-blastula transition.23,25 These standard transcriptional initiation processes are likely required throughout embryo development. A rapid increase in the DNA-to-cytoplasm (N/C) ratio initiates the MBT and regulates ZGA transcriptional timing for the vast majority of zygotic genes at this stage. These non-mutually exclusive layers of regulation integrate to control the precise initiation and stage-dependent expression level increase of each gene across early embryo development. |
|
|
Figure S1. RNA-seq time series, replicate, and exogenous spike-in RNA quality assessment. Related to Figure 1 and Figure 2. (A) Correlation matrix for replicates 2 and 3 at similar time points in hybrids. Pearson correlation for gene expression values is shown in each box. Color corresponds to Pearson correlation value as indicated in the legend below. To reduce zero-inflated correlation effects, we only considered a gene if it had >40 counts total across the time series in both replicates (mean expression >2.5 counts per time point). White dashed boxes correspond to most highly similar time points between replicates. (B) Scatterplot of gene expression values for all genes in hybrids for 2 replicates indicates high reproducibility. Time points shown include 6.5 hours post fertilization (hpf), 7.5 hpf, and 9.0 hpf. X- and Y-axes show log2(counts) of spike-in normalized RNA-seq gene counts. Dashed diagonal line is X=Y. Pearson correlation shown in inset of each plot. (C) Scatterplot of ERCC (External RNA Controls Consortium) spike-in RNA from two hybrid replicates at all time points shows high reproducibility for each of 38 unique spike-in RNA species used during normalization, as well as the spike-in population. Spike-in RNAs were used to normalize expression counts from all time points and conditions within each replicate (see STAR methods). Each color represents a spike-in RNA species, and each RNA includes the 8 high-quality time points found in both replicates. Black line denotes the linear fit to the data. X- and Y-axes show spike-in normalized RNA-seq counts. ERCC RNAs along the Y-axis (7/38) had low expression in one time point in one replicate that had lower sequencing read depth. Pearson correlation shown in lower right corner (r = 0.977). (D) Scatterplot of ERCC spike-in RNA from the hybrid (high ploidy) and cybrid (low ploidy) conditions reveals consistent expression in both conditions at all time points. Hybrid and Cybrid data are from matched samples from a single egg clutch. Each of 38 unique spike-in RNAs are represented by a single color. Black line denotes the linear fit to the data. Pearson correlation shown in lower right corner (r = 0.97). (E) Scatterplot of observed spike-in RNA counts and their expected abundance based on their known concentrations upon addition to samples. High correlations are present for all time points in both hybrids and cybrids shown for one replicate. Similar correlations were found for the second replicate (data not shown). Each blue dot represents one unique spike- in species. Black line denotes the linear fit to the data. Pearson correlation shown in upper left of each plot. |
|
|
Figure S2. Interspecies alignment quality assessment in hybrids. Related to Figure 2. (A) Bar plot showing proportion of read counts for X. laevis and X. tropicalis across time points. Color indicates species as in legend. (B) Scatter plot showing results of cross-species BLAST between the X. laevis and X. tropicalis transcriptomes (mRNA sequences). There were ~2400 interspecies gene pairs with at least one contiguous nucleotide stretch of >97% identity; each point is one gene pair; genes within a pair are not mutually exclusive, e.g., one X. laevis gene could be the top BLAST hit for multiple independent X. laevis genes. X-axis shows the length of contiguous nucleotides with >97% identity. Y-axis shows the proportion of each X. tropicalis mRNA covered by the contiguous nt region. The red lines indicate thresholds of 0.3 (Y-axis) and 75 nt (X-axis). All genes (n=22) with at least one stretch of 75 nt with >97% interspecies identity with a length over 30% of the total mRNA were not included in the final ZGA gene set (upper right portion of plot). (C) Genome browser images showing gene expression signal (spike-in normalized read counts) for X. laevis and X. tropicalis transcripts for cdk9 and srsf6. Signal tracks include merged data from replicates 2 and 3. Read count shown in Y-axis. Signal intensity was originally at base-pair resolution (unbinned) with mean signal over windows shown for clarity. Transcript structure at top in black (boxes = exons; line = introns). Note the lack of intronic signal in maternal X. laevis genes that are likely mature, spliced transcripts, and the presence of intronic signal in zygotic X. tropicalis genes (black arrow) that likely reflects nascent transcription. cdk9 (top) and srsf6 (bottom) shown as representative MZT genes. (D) Expression time-course profiles for cdk9 and srsf6, which have both maternal (X. laevis) and zygotic (X. tropicalis) mRNA expression in hybrids. The X. laevis genome had undergone a duplication and subsequent divergence that results in two subgenomes, short (S) and long (L). The subgenomes include paralogous transcripts for most mRNAs that have high, but not identical, sequence homology. The lack of cross-alignment in the earlier time points indicates that each RNA species (X. laevis L, X. laevis S, and X. tropicalis) can be distinguished. Gene expression was normalized using spike-ins. Points are overlaid with a lowess fit and the associated standard error of the fit. (E) Expression time-course profiles for maternal transcription factors critical for ZGA in XenopusS1. Vegt, sox3, pou5f3.3, and ets2 have both maternal (X. laevis) and zygotic (X. tropicalis) mRNA expression in hybrids. As in panel C, the lack of cross-alignment in the earlier time points indicates that sequencing reads arising from each species can be distinguished. Gene expression was normalized using spike-ins. Points are overlaid with a lowess fit and the associated standard error of the fit. |
|
|
Figure S3. Validation of defined zygotically active genes in hybrids. Related to Figure 2. (A) Gene Ontology (GO) term enrichment of the defined ZGA genes compared to the entire transcriptome. X-axis is -log(p-value), where the p-value was calculated using a hypergeometric test. Fold enrichment of each GO-term in ZGA genes vs. the transcriptome is represented by color as displayed in the legend at right. (B) Venn diagram shows overlap between our hybrid X. tropicalis ZGA gene set and wild- type X. tropicalis ZGA genes defined in published data sets. Only genes annotated with common names were used to directly compare genes from different genome assemblies and annotations, v7 S2,S3 and v9 (this work). |
|
|
Figure S4. Zygotically activated genes are delayed in embryos with less DNA. Related to Figure 3. (A) Distribution of fold-changes for each ZGA gene’s expression in cybrid relative to hybrid embryos in the replicate 1 time series. Hybrid embryos are the reference, so a decreased fold-change indicates decreased expression in cybrids. For each time point, fold-changes shown are the means of log2-normalized fold-change for all genes from replicate 1. In (A-C), the box shows the mean and 1st and 3rd quartiles. In (A-C) the gray shaded box denotes timing of the MBT. N=595 genes. (B) Distribution of fold-changes for each ZGA gene’s expression in the replicate 2 time series. Fold-changes are means of log2-normalized fold-change for all genes in replicate 2 as in (A). (C) Distribution of fold-changes for each ZGA gene’s expression in the replicate 2 time series. Fold-changes are the means of log2-normalized fold-change for all genes from replicate 3 as in (A). (D) Histograms of fold-changes for defined ZGA genes in all 3 replicates at time points across the MBT (7.5 hpf, top; 8.0 hpf, middle, 8.5 hpf, bottom). Hybrid embryos are the reference; a decreased fold-change indicates decreased expression in cybrids. For each time point, fold-changes are means of each ZGA gene’s log2-normalized fold-change across 3 replicates (for time points 7.5 hpf and 8.5 hpf) or 2 replicates (for 8.0 hpf). (E) Venn diagram shows overlap between our mRNA X. tropicalis ZGA gene set analyzed in the main figures (light blue, N=595) and expanded X. tropicalis ZGA gene sets derived from total gene signal (purple, N=2045) or intronic signal (yellow, N=1899). The total number of unique defined ZGA genes between the total gene signal set and the mRNA set is N=2289 (2045+244). (F) Distribution of fold-changes for intron-derived ZGA gene expression in cybrid relative to hybrid embryos in all three replicate time-series. Fold-change, boxplot parameters, and gray shading are as described in (A-C) (N=1899 genes). (G) Distribution of log2-normalized fold-changes of each intron-derived ZGA gene’s expression in cybrid vs hybrid embryos. Genes are binned according to expression level deciles. Expression level is each gene’s mean level across all time points. Highest expression decile in purple, lowest in dark red (N=1899 genes). (H) Violin plot displaying the distribution of fold-changes for each ZGA gene’s expression in cybrid relative to hybrid embryos, using expression counts across the full gene length. Box inside shows mean and 1st and 3rd quartiles. Hybrid embryos are the reference so a decreased fold-change indicates decreased expression in cybrids. Fold-changes are population means of every ZGA gene’s log2-normalized fold-change mean from 3 replicates. Each time point contains 2 or 3 replicates (N=2045). |
|
|
Figure S4. Zygotically activated genes are delayed in embryos with less DNA. Related to Figure 3. (A) Distribution of fold-changes for each ZGA gene’s expression in cybrid relative to hybrid embryos in the replicate 1 time series. Hybrid embryos are the reference, so a decreased fold-change indicates decreased expression in cybrids. For each time point, fold-changes shown are the means of log2-normalized fold-change for all genes from replicate 1. In (A-C), the box shows the mean and 1st and 3rd quartiles. In (A-C) the gray shaded box denotes timing of the MBT. N=595 genes. (B) Distribution of fold-changes for each ZGA gene’s expression in the replicate 2 time series. Fold-changes are means of log2-normalized fold-change for all genes in replicate 2 as in (A). (C) Distribution of fold-changes for each ZGA gene’s expression in the replicate 2 time series. Fold-changes are the means of log2-normalized fold-change for all genes from replicate 3 as in (A). (D) Histograms of fold-changes for defined ZGA genes in all 3 replicates at time points across the MBT (7.5 hpf, top; 8.0 hpf, middle, 8.5 hpf, bottom). Hybrid embryos are the reference; a decreased fold-change indicates decreased expression in cybrids. For each time point, fold-changes are means of each ZGA gene’s log2-normalized fold-change across 3 replicates (for time points 7.5 hpf and 8.5 hpf) or 2 replicates (for 8.0 hpf). (E) Venn diagram shows overlap between our mRNA X. tropicalis ZGA gene set analyzed in the main figures (light blue, N=595) and expanded X. tropicalis ZGA gene sets derived from total gene signal (purple, N=2045) or intronic signal (yellow, N=1899). The total number of unique defined ZGA genes between the total gene signal set and the mRNA set is N=2289 (2045+244). (F) Distribution of fold-changes for intron-derived ZGA gene expression in cybrid relative to hybrid embryos in all three replicate time-series. Fold-change, boxplot parameters, and gray shading are as described in (A-C) (N=1899 genes). (G) Distribution of log2-normalized fold-changes of each intron-derived ZGA gene’s expression in cybrid vs hybrid embryos. Genes are binned according to expression level deciles. Expression level is each gene’s mean level across all time points. Highest expression decile in purple, lowest in dark red (N=1899 genes). (H) Violin plot displaying the distribution of fold-changes for each ZGA gene’s expression in cybrid relative to hybrid embryos, using expression counts across the full gene length. Box inside shows mean and 1st and 3rd quartiles. Hybrid embryos are the reference so a decreased fold-change indicates decreased expression in cybrids. Fold-changes are population means of every ZGA gene’s log2-normalized fold-change mean from 3 replicates. Each time point contains 2 or 3 replicates (N=2045). |
|
|
Figure S6. Decreased DNA per cell leads to delayed zygotic gene activation for intron- derived and genome-normalized expression. Related to Figure 4 and Figure 5. (A) (Left panel) Scatterplot of activation times for intron-derived ZGA genes compared to mRNA-derived ZGA genes in replicate 2 hybrids, for genes found in both sets (N=238). (Right panel) Scatterplot of activation times for intron-derived ZGA genes compared to mRNA-derived ZGA genes in replicate 3, for genes found in both sets (N=185). In panels (A- B), the blue line is a linear fit and variation (light blue) is the bootstrapped-inferred 95% confidence interval. Pearson correlation in upper left inset. (B) Scatterplot of activation times for intron-derived ZGA genes comparing replicate 2 hybrids to replicate 3 hybrids (N=1564). (C) Cumulative distribution of the activation time difference (hrs) between cybrids and hybrids, for intron-derived high confidence X. tropicalis ZGA genes (N=1500). Dashed black line indicates X=0 (no difference). (D) Violin plot showing mean activation times for each gene over two replicates in hybrid and cybrid embryos for intron-derived ZGA genes. Box plot in center shows median, 1st and 3rd quartiles. **** indicates p-value << 10-10 (paired sample t-test w/Bonferroni correction) (N=1500). (E) Display of the distribution of the sign of âtAct across both replicates for intron-derived ZGA genes. A positive sign indicates that cybrid gene expression was less than that of hybrids (i.e., delayed). Percent of ZGA genes indicated by color as shown in legend (N=1491/1500 genes with a non-zero âtAct ). (F) Cumulative distribution of the genome-normalized activation time difference (hrs), âtAct- TPG, between cybrids and hybrids for intron-derived ZGA genes (N=1459). (G) Violin plot showing mean activation times for each gene over two replicates in hybrid and cybrid embryos for intron-derived ZGA genes. Box plot in center shows median, 1st and 3rd quartiles. **** indicates p-value << 10-10 (paired sample t-test w/Bonferroni correction) (N=1459). |
References [+] :
Almouzni,
Constraints on transcriptional activator function contribute to transcriptional quiescence during early Xenopus embryogenesis.
1995, Pubmed,
Xenbase
Almouzni, Constraints on transcriptional activator function contribute to transcriptional quiescence during early Xenopus embryogenesis. 1995, Pubmed , Xenbase
Ameur, Total RNA sequencing reveals nascent transcription and widespread co-transcriptional splicing in the human brain. 2011, Pubmed
Amodeo, Histone titration against the genome sets the DNA-to-cytoplasm threshold for the Xenopus midblastula transition. 2015, Pubmed , Xenbase
Bolger, Trimmomatic: a flexible trimmer for Illumina sequence data. 2014, Pubmed
Bray, Near-optimal probabilistic RNA-seq quantification. 2016, Pubmed
Bürki, The expression of creatine kinase isozymes in Xenopus tropicalis, Xenopus laevis laevis, and their viable hybrid. 1985, Pubmed , Xenbase
Camacho, BLAST+: architecture and applications. 2009, Pubmed
Chan, Brd4 and P300 Confer Transcriptional Competency during Zygotic Genome Activation. 2019, Pubmed
Chari, Histone concentration regulates the cell cycle and transcription in early development. 2019, Pubmed
Chen, Spatiotemporal Patterning of Zygotic Genome Activation in a Model Vertebrate Embryo. 2019, Pubmed , Xenbase
Collart, Chk1 Inhibition of the Replication Factor Drf1 Guarantees Cell-Cycle Elongation at the Xenopus laevis Mid-blastula Transition. 2017, Pubmed , Xenbase
Collart, High-resolution analysis of gene activity during the Xenopus mid-blastula transition. 2014, Pubmed , Xenbase
Collart, Titration of four replication factors is essential for the Xenopus laevis midblastula transition. 2013, Pubmed , Xenbase
Deneke, Waves of Cdk1 Activity in S Phase Synchronize the Cell Cycle in Drosophila Embryos. 2016, Pubmed
Dobin, STAR: ultrafast universal RNA-seq aligner. 2013, Pubmed
Edgar, Parameters controlling transcriptional activation during early Drosophila development. 1986, Pubmed
Elurbe, Regulatory remodeling in the allo-tetraploid frog Xenopus laevis. 2017, Pubmed , Xenbase
Eser, Commitment to a cellular transition precedes genome-wide transcriptional change. 2011, Pubmed
Gaidatzis, Analysis of intronic and exonic reads in RNA-seq data characterizes transcriptional and post-transcriptional regulation. 2015, Pubmed
Geach, Genetic analysis of Xenopus tropicalis. 2012, Pubmed , Xenbase
Gentsch, The Spatiotemporal Control of Zygotic Genome Activation. 2019, Pubmed , Xenbase
Gentsch, Maternal pluripotency factors initiate extensive chromatin remodelling to predefine first response to inductive signals. 2019, Pubmed , Xenbase
Gibeaux, Paternal chromosome loss and metabolic crisis contribute to hybrid inviability in Xenopus. 2018, Pubmed , Xenbase
Gibeaux, Xenopus Hybrids Provide Insight Into Cell and Organism Size Control. 2018, Pubmed , Xenbase
Hadzhiev, A cell cycle-coordinated Polymerase II transcription compartment encompasses gene expression before global genome activation. 2019, Pubmed
Hontelez, Embryonic transcription is controlled by maternally defined chromatin state. 2015, Pubmed , Xenbase
Jevtić, Nuclear size scaling during Xenopus early development contributes to midblastula transition timing. 2015, Pubmed , Xenbase
Jevtić, Both Nuclear Size and DNA Amount Contribute to Midblastula Transition Timing in Xenopus laevis. 2017, Pubmed , Xenbase
Joseph, Competition between histone and transcription factor binding regulates the onset of transcription in zebrafish embryos. 2017, Pubmed
Jukam, Zygotic Genome Activation in Vertebrates. 2017, Pubmed
Kane, The zebrafish midblastula transition. 1993, Pubmed
Kimelman, The events of the midblastula transition in Xenopus are regulated by changes in the cell cycle. 1987, Pubmed , Xenbase
Kobayakawa, Temporal pattern of cleavage and the onset of gastrulation in amphibian embryos developed from eggs with the reduced cytoplasm. 1981, Pubmed
Kwasnieski, Early genome activation in Drosophila is extensive with an initial tendency for aborted transcripts and retained introns. 2019, Pubmed
Langmead, Fast gapped-read alignment with Bowtie 2. 2012, Pubmed
Lee, Nanog, Pou5f1 and SoxB1 activate zygotic gene expression during the maternal-to-zygotic transition. 2013, Pubmed
Leichsenring, Pou5f1 transcription factor controls zygotic gene activation in vertebrates. 2013, Pubmed , Xenbase
Li, The Sequence Alignment/Map format and SAMtools. 2009, Pubmed
Liao, featureCounts: an efficient general purpose program for assigning sequence reads to genomic features. 2014, Pubmed
Lu, Coupling of zygotic transcription to mitotic control at the Drosophila mid-blastula transition. 2009, Pubmed
McGarry, Enucleation of feeder cells and egg cells with psoralens. 2009, Pubmed , Xenbase
Milks, Dissection of CENP-C-directed centromere and kinetochore assembly. 2009, Pubmed , Xenbase
Nakakura, Synthesis of heterogeneous mRNA-like RNA and low-molecular-weight RNA before the midblastula transition in embryos of Xenopus laevis. 1987, Pubmed , Xenbase
Narbonne, Deficient induction response in a Xenopus nucleocytoplasmic hybrid. 2011, Pubmed , Xenbase
Newport, A major developmental transition in early Xenopus embryos: I. characterization and timing of cellular changes at the midblastula stage. 1982, Pubmed , Xenbase
Newport, A major developmental transition in early Xenopus embryos: II. Control of the onset of transcription. 1982, Pubmed , Xenbase
Owens, Measuring Absolute RNA Copy Numbers at High Temporal Resolution Reveals Transcriptome Kinetics in Development. 2016, Pubmed , Xenbase
Paraiso, Endodermal Maternal Transcription Factors Establish Super-Enhancers during Zygotic Genome Activation. 2019, Pubmed , Xenbase
Prioleau, Competition between chromatin and transcription complex assembly regulates gene expression during early development. 1994, Pubmed , Xenbase
Pritchard, Activation of transcription in Drosophila embryos is a gradual process mediated by the nucleocytoplasmic ratio. 1996, Pubmed
Quinlan, BEDTools: a flexible suite of utilities for comparing genomic features. 2010, Pubmed
Robinson, Integrative genomics viewer. 2011, Pubmed
Sato, Histone H3K27 acetylation precedes active transcription during zebrafish zygotic genome activation as revealed by live-cell analysis. 2019, Pubmed
Session, Genome evolution in the allotetraploid frog Xenopus laevis. 2016, Pubmed , Xenbase
Shermoen, Progression of the cell cycle through mitosis leads to abortion of nascent transcripts. 1991, Pubmed
Shimuta, Chk1 is activated transiently and targets Cdc25A for degradation at the Xenopus midblastula transition. 2002, Pubmed , Xenbase
Skirkanich, An essential role for transcription before the MBT in Xenopus laevis. 2011, Pubmed , Xenbase
Strong, Interphase-arrested Drosophila embryos activate zygotic gene expression and initiate mid-blastula transition events at a low nuclear-cytoplasmic ratio. 2020, Pubmed
Vastenhouw, The maternal-to-zygotic transition revisited. 2019, Pubmed
Vize, Xenopus genomic data and browser resources. 2017, Pubmed , Xenbase
Yang, Beta-catenin/Tcf-regulated transcription prior to the midblastula transition. 2002, Pubmed , Xenbase
Yasuda, Temporal regulation in the early embryo: is MBT too good to be true? 1992, Pubmed , Xenbase
