XB-ART-58108
Dev Cell
2021 May 17;5610:1541-1551.e6. doi: 10.1016/j.devcel.2021.04.016.
Show Gene links
Show Anatomy links
Fibroblast dedifferentiation as a determinant of successful regeneration.
Lin TY
,
Gerber T
,
Taniguchi-Sugiura Y
,
Murawala P
,
Hermann S
,
Grosser L
,
Shibata E
,
Treutlein B
,
Tanaka EM
.
???displayArticle.abstract???
Limb regeneration, while observed lifelong in salamanders, is restricted in post-metamorphic Xenopus laevis frogs. Whether this loss is due to systemic factors or an intrinsic incapability of cells to form competent stem cells has been unclear. Here, we use genetic fate mapping to establish that connective tissue (CT) cells form the post-metamorphic frog blastema, as in the case of axolotls. Using heterochronic transplantation into the limb bud and single-cell transcriptomic profiling, we show that axolotl CT cells dedifferentiate and integrate to form lineages, including cartilage. In contrast, frog blastema CT cells do not fully re-express the limb bud progenitor program, even when transplanted into the limb bud. Correspondingly, transplanted cells contribute to extraskeletal CT, but not to the developing cartilage. Furthermore, using single-cell RNA-seq analysis we find that embryonic and adult frog cartilage differentiation programs are molecularly distinct. This work defines intrinsic restrictions in CT dedifferentiation as a limitation in adult regeneration.
???displayArticle.pubmedLink??? 34004152
???displayArticle.pmcLink??? PMC8140481
???displayArticle.link??? Dev Cell
Species referenced: Xenopus laevis
Genes referenced: c1qc cav1 ccl20 col1a2 col9a2 dact1 dlx5 dpt edil3 epcam fancc fgf1 gzmh hapln1 hbg1 hebp2 hoxa11 hoxa13 igfbp2 irx3 krt8 matn1 matn2 matn4 meis1 mmp9 mrc1 nog olfm4 otos plvap prrx1 reln runx1 sox10 sox4 sox8 sox9 stmn1 tagln tnc tnmd trim9 twist2
GO keywords: regeneration [+]
???displayArticle.antibodies??? Col1a1 Ab2 Pax7 Ab2 Prrx1 Ab1
Lines/Strains:
???displayArticle.gses??? GSE165901: NCBI
???attribute.lit??? ???displayArticles.show???
|
|
Graphical Abstract |
|
|
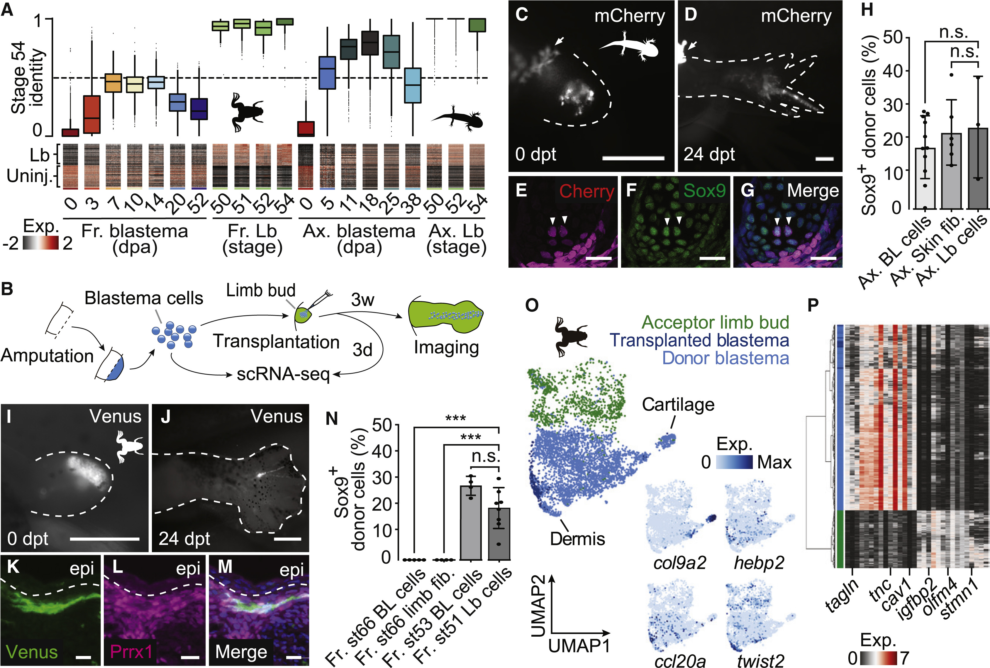
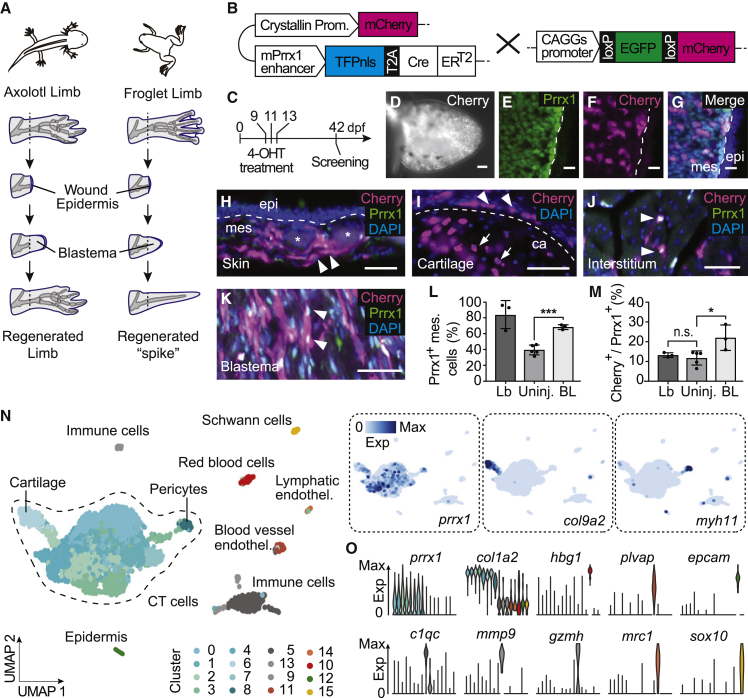
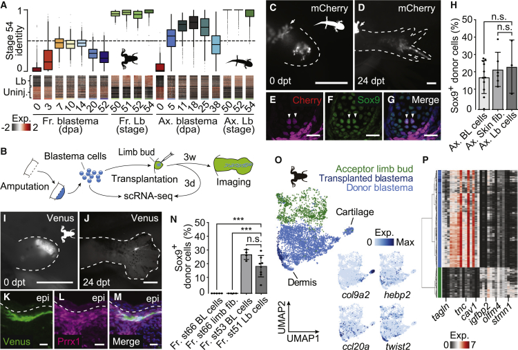
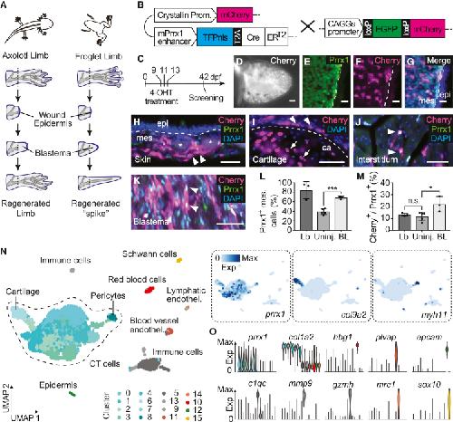
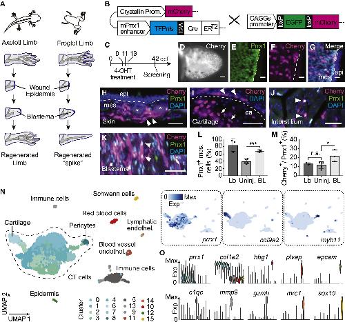
Figure 1. Connective tissue cells are source cells of the adult frog blastema (A) Schematic comparison of limb regeneration after amputation in axolotls versus post-metamorphic frogs. Axolotls regenerate a complete limb while post-metamorphic frogs form a blastema but generate an abortive cartilage spike. (B) Schematic illustration of the Prrx1:CreER line (left) and the CAGGs:lp-Cherry reporter line (right). The CreER cassette was codon optimized and each genotype was generated individually with the REMI protocol (see STAR methods for details). Germline transmitted Prrx1:CreER founders were mated with a CAGGs:lp-Cherry reporter line. The F1 carrying both CreER and reporter cassettes were screened and used for the experiments in this study. (C) 4-hydroxytamoxifen (4-OHT) treatment paradigm used to convert the reporter cassette in F1. (D) Whole-mount image of mCherry fluorescence of a hindlimb bud from a converted Prrx1:CreER;CAGGs:lp-Cherry transgenic stage 51 tadpole. Proximal: left; Distal: right. Scale bar represents 20 μm. (EâG) Magnified fluorescence images of a longitudinal section of (D) immunostained for Prrx1 (mesenchymal CT cells, green) (E), Cherry (converted cells, magenta) (F), and the merged image with DAPI (nuclei, blue) (G). White dashed line denotes the border between Prrx1-positive mesenchyme (mes) and Prrx1-negative epidermis (epi). mCherry-expressing cells are confined to mesenchyme. Scale bars represent 20 μm. (H) Transverse section of uninjured upper hindlimb skin from a converted Prrx1:CreER;CAGGs:lp-Cherry transgenic froglet, immunostained for Cherry (converted cells, magenta), Prrx1 (dermal CT cells, green), and DAPI (nuclei, blue). White arrowheads indicate examples of converted dermal fibroblasts identified as Cherry- and Prrx1-double positive cells at the mesenchyme (mes)-epidermis (epi) border (white dashed line). Asterisks indicate non-specific tissue autofluorescence. Scale bars represent 50 μm. (I) Transverse section of cartilage region from a converted Prrx1:CreER;CAGGs:lp-Cherry transgenic froglet, immunostained for Cherry (converted cells, magenta) and DAPI (nuclei, blue). White dashed line denotes the border of cartilage (ca). White arrows indicate examples of converted Cherry-positive chondrocytes and white arrowheads the converted perichondria. Scale bars represent 50 μm. (J) Transverse section of muscle bundle region from a converted Prrx1:CreER;CAGGs:lp-Cherry transgenic froglet, immunostained for Cherry (converted cells, magenta), Prrx1 (interstitial CT cells, green), and DAPI (nuclei, blue). White arrowheads indicate examples of converted interstitial fibroblasts identified as Cherry- and Prrx1-double positive cells. Scale bars represent 50 μm. (K) Magnified fluorescence image of a longitudinal section of a 28 dpa blastema from a converted Prrx1:CreER;CAGGs:lp-Cherry transgenic froglet, immunostained for Cherry (converted cells, magenta), Prrx1 (blastema CT cells, green), and DAPI (nuclei, blue). Arrowheads show examples of the Prrx1-converted Cherry-positive cells contributing to the blastema. Scale bars represent 50 μm. (L) Percentage of Prrx1-expressing mesenchymal cells in limb buds (Lb, 84.4% ± 17.7%, n = 3), uninjured leg (Uninj, 39.9% ± 5.6%, n = 5), and blastema (BL, 68.2% ± 3.0%, n = 3), determined by immunohistochemistry. Statistical significance is calculated using unpaired Studentâs t test. âââp < 0.001. Data are represented as mean ± SD. (M) Percentage of converted Cherry+ CT precursors (Cherry+/Prrx1+) in limb buds (Lb, 13.2% ± 1.2%, n = 3), uninjured leg (Uninj, 11.7% ± 3.6%, n = 5), and blastema (BL, 22.0% ± 6.5%, n = 3), determined by immunohistochemistry. Statistical significance is calculated using unpaired Studentâs t test. n.s.: p > 0.05; âp < 0.01. Data are represented as mean ± SD. (N) Uniform manifold approximation and projection (UMAP) embedding of scRNA-seq data of 3,817 cells from a 14-dpa frog blastema. Cells are colored by cluster and cell type annotations are noted. Insets show the expression of blastema cells with a CT signature (prrx1), pericyte (myh11), and cartilage (col9a2) markers projected onto the UMAP embedding. (O) Violin plots show the expression of canonical marker genes defining cluster cell type annotations in the 14 dpa blastema as shown in (N). |
|
|
Figure 2. Dermis- and interstitium-derived blastema cells contribute differentially to spike cartilage (A) UMAP embedding of scRNA-seq data of 15,014 cells from a frog blastema time course after data integration using Harmony (Korsunsky et al., 2019). Cells are colored by cluster and cell type annotations are noted. CT cells shown here were extracted from the blastema cell atlases shown in Figures S1A and 1N, or were experimentally enriched by FACS (0 and 3-dpa cells). (B) Left: UMAP embedding as shown in (A) with cells being colored by sampling time point. Right and Bottom: feature plots visualizing the expression of cluster marker genes. (C) Pie chart showing fractions of cell types composing the CT in the mature uninjured state (0 dpa). (D) Spring plot (Weinreb et al., 2018) of Harmony-integrated scRNA-seq data of 13,124 CT cells excluding skeletal and dermal cells. Left: cells colored by time point. Center: cells are colored by cluster with cell types being noted. Right: cells colored by ranked pseudotime estimates obtained from a diffusion map analysis (Angerer et al., 2016). (E) GO enrichment scores identified based on genes differentially expressed along the pseudotime course. Scores are visualized as feature on the SPRING embedding. Innate immune response (GO:0045087), extracellular matrix (ECM) disassembly (GO:0022617), Positive regulation of cell proliferation (GO:0008284), Intermediate filament (GO:0005882), ECM organization (GO:0030198). (F) Top: GO enrichment scores are visualized as a function of pseudotime by a loess fitted curve through the data points. Bottom: expression intensities of example genes for each GO term are shown. (G) Schematic illustration of tissue transplantation assays. See Figure S2 for details. Red box indicates the regions shown in (HâJ). (HâJ) Magnified insets from representative longitudinal sections of muscle (H) (n = 2), tendon (I) (n = 2), and skin (J) (n = 2) transplantation samples. Sections were immunostained for GFP (donor tissue, green), Sox9 (chondrocytes, magenta), and the merged image with DAPI (nuclei, blue). The field of view was further divided into spike dermis (upper region, purple) and spike cartilage (lower region, magenta) according to the expression of Sox9. Scale bars represent 20 μm. (K) Pie chart showing percentage contributions of interstitial cells, tendon cells and dermal cells to Sox9-expressing cartilage in the spike |
|
|
Figure 3. Froglet blastema cells show incomplete reprogramming to a limb-bud-like progenitor state (A) Quadratic programing shows limited conversion of frog blastema cells to embryonic phenotype. Top: violin plots show fractional embryonic (stage 54) identity in comparison to mature identity for frog (left) and axolotl (right) CT blastema and limb bud cells. See Figures S3E and S3F for cellular heterogeneity. 0 = 100% mature identity; 1 = 100% limb bud identity. Bottom: heatmap representation of scaled gene expression across single cells (columns) for genes (rows) used as input for the quadratic programing analysis in frog and axolotl, respectively. Differences in cell numbers per time point were neglected and genes were sorted by timepoint specificity. (B) Schematic of the transplantation assay. Unsorted blastema cells of axolotls or froglets were dissociated and injected into developing limb buds of the respective species. For a frog blastema to limb bud transplantation scRNA-seq data was acquired for the donor blastema population and the limb bud cells 3 days after transplantation in addition to imaging data. (C and D) Fluorescent images of a d/d axolotl limb bud 0 day post-transplantation (dpt) (C) and 24 dpt (D) after transplantation of unsorted mCherry-expressing axolotl 9 dpa blastema cells. White dashed lines outline the limb buds. Arrows show non-specific tissue autofluorescence. Scale bars represent 500 μm. (EâG) Transverse section of (D) at the digit level, immunostained for Cherry (donor cells, magenta) (E), Sox9 (chondrocytes, green) (F), and the merged image with DAPI (nuclei, blue) (G). Arrowheads indicate examples of Cherry+/Sox9+ cells, which are transplanted cells that have integrated into cartilage. Scale bars represent 20 μm. (H) Bar plot showing the ratio of Sox9-expressing Cherry-positive cells from unsorted axolotl blastema-to-limb bud (Ax. BL cells, n = 11), FAC-sorted axolotl skin fibroblasts-to-limb bud (Ax. Skin fib. n = 6), and unsorted axolotl limb bud-to-limb bud (Ax. Lb cells, n = 3) transplantation experiments. Statistical significance is calculated using unpaired Studentâs t test. n.s.: p > 0.05. Data are represented as mean ± SD. (I and J) Fluorescent images of a wild-type frog tadpole limb bud 0 dpt (I) and 24 dpt (J) after transplantation of unsorted Venus-expressing frog 14 dpa blastema cells. White dashed lines outline the embryonic limb buds. Scale bars represent 500 μm. (KâM) Epidermal region of a section of a transplanted frog sample from (J) immunostained for Venus (donor cells, green) (K) and Prrx1 (CT cells, magenta) (L) and the merged image with DAPI (nuclei, blue) (M). Scale bars represent 20 μm. (N) Bar plot showing the ratio of Sox9-expressing Cherry+ cells from unsorted stage 66 froglet blastema-to-limb bud (Fr. st66 BL cells, n = 5), FAC-sorted stage 66 froglet limb fibroblasts-to-limb bud (Fr. st66 limb fib, n = 4), unsorted stage 53 regenerative limb-bud-blastema-to-limb-bud (Fr. st53 BL cells, n = 4), and unsorted stage 51 frog limb-bud-to-limb-bud (Fr. st51 Lb cells, n = 8) transplantation experiments. Statistical significance is calculated using unpaired Studentâs t test. âââp < 0.001. Data are represented as mean ± SD. (O) UMAP embedding of scRNA-seq data from the host limb bud acceptor cells (green) and transplanted blastema cells (dark blue) 3 days after transplantation, and blastema donor cells before transplantation (light blue) after data integration using Harmony (Korsunsky et al., 2019). Cells are colored by sample type. Feature plots (right) visualize expression of a cartilage (col9a2) and a dermis marker gene (twist2) and two transplant-specific genes on the UMAP embedding. (P) Heatmap shows the expression of main limb bud and donor blastema cluster markers (columns) for cells (rows) shown in (O). Cells were hierarchically clustered using ward.D2. Example genes are highlighted underneath the heatmap. |
|
|
Figure 4. Proximal-distal stratification of patterning factors during cartilage formation in axolotl blastema and tadpole limb buds, but not in froglet blastema (A) UMAP embedding of scRNA-seq data from limb bud cartilage cells ranging from stage 50 to stage 54 limb buds. Cells are colored by limb bud stages. Feature plots (right) show the expression of maturing cartilage marker (otos) and proximal-distal patterning factors (meis1, hoxa11, hoxa13). Cartilage cells were isolated based on the clustering of cells in Figure S4R. (B) UMAP embedding of scRNA-seq data from frog blastema cartilage cells with cartilage cells being isolated based on the clustering of cells in Figure 2A. Cells are colored by blastema time points. Expression of otos, meis1, hoxa11, and hoxa13 are visualized as feature plots. (C) Correlation matrix for proximal-distal patterning genes in the developing cartilage of tadpole limb bud (Lb, top) and frog blastema (BL, bottom). (D) Dot plot showing gene expression intensity and frequency differences between developing cartilage cells in the tadpole limb bud and the frog blastema. Avg Exp: average expression values, Perc Exp: percent of cells expressing each gene. See Figures S4S and S4T for more information. (E) Feature plots showing expression level of otos, meis1, hoxa11 and hoxa13 on UMAP embeddings of scRNA-seq data from the cartilage cells of an 18-dpa axolotl blastema (BL, left) and limb buds (Lb, right). Cartilage cells were isolated based on the clustering of cells in Figure S4U. (F) Correlation matrix for proximal-distal patterning genes in the developing cartilage cells of an 18-dpa axolotl blastema (BL, bottom) and axolotl limb buds (Lb, top). (G) Cartilage scores (x axis) of frog limb bud (Lb, green) and blastema (BL, blue) cells, respectively, based on common markers of cartilage development (left, see STAR methods). Cells are colored by sample with colors matching the ones in (A) and (B) and are jittered along the y axis. Right: Exemplary feature plots of common cartilage development markers. (H) Cartilage scores (x axis) of axolotl limb bud (Lb, green) and blastema (BL, blue) cells, respectively, based on common markers of cartilage development (left, see STAR methods). Cells are colored by sample with colors matching the ones in Figure S4U and are jittered along the y axis. Right: exemplary feature plots of common cartilage development markers. (I) Gene expression as a function of cartilage score for selected genes identified to be differentially expressed between frog limb bud and blastema cartilage differentiation is visualized for frog (left) and axolotl (right) limb bud and blastema cartilage cells. A loess fitted curve through the data points is shown. Green: limb bud. Blue: blastema. |
|
|
|
|
|
Figure 1. Connective tissue cells are source cells of the adult frog blastema(A) Schematic comparison of limb regeneration after amputation in axolotls versus post-metamorphic frogs. Axolotls regenerate a complete limb while post-metamorphic frogs form a blastema but generate an abortive cartilage spike.(B) Schematic illustration of the Prrx1:CreER line (left) and the CAGGs:lp-Cherry reporter line (right). The CreER cassette was codon optimized and each genotype was generated individually with the REMI protocol (see STAR methods for details). Germline transmitted Prrx1:CreER founders were mated with a CAGGs:lp-Cherry reporter line. The F1 carrying both CreER and reporter cassettes were screened and used for the experiments in this study.(C) 4-hydroxytamoxifen (4-OHT) treatment paradigm used to convert the reporter cassette in F1.(D) Whole-mount image of mCherry fluorescence of a hindlimb bud from a converted Prrx1:CreER;CAGGs:lp-Cherry transgenic stage 51 tadpole. Proximal: left; Distal: right. Scale bar represents 20 μm.(EâG) Magnified fluorescence images of a longitudinal section of (D) immunostained for Prrx1 (mesenchymal CT cells, green) (E), Cherry (converted cells, magenta) (F), and the merged image with DAPI (nuclei, blue) (G). White dashed line denotes the border between Prrx1-positive mesenchyme (mes) and Prrx1-negative epidermis (epi). mCherry-expressing cells are confined to mesenchyme. Scale bars represent 20 μm.(H) Transverse section of uninjured upper hindlimb skin from a converted Prrx1:CreER;CAGGs:lp-Cherry transgenic froglet, immunostained for Cherry (converted cells, magenta), Prrx1 (dermal CT cells, green), and DAPI (nuclei, blue). White arrowheads indicate examples of converted dermal fibroblasts identified as Cherry- and Prrx1-double positive cells at the mesenchyme (mes)-epidermis (epi) border (white dashed line). Asterisks indicate non-specific tissue autofluorescence. Scale bars represent 50 μm.(I) Transverse section of cartilage region from a converted Prrx1:CreER;CAGGs:lp-Cherry transgenic froglet, immunostained for Cherry (converted cells, magenta) and DAPI (nuclei, blue). White dashed line denotes the border of cartilage (ca). White arrows indicate examples of converted Cherry-positive chondrocytes and white arrowheads the converted perichondria. Scale bars represent 50 μm.(J) Transverse section of muscle bundle region from a converted Prrx1:CreER;CAGGs:lp-Cherry transgenic froglet, immunostained for Cherry (converted cells, magenta), Prrx1 (interstitial CT cells, green), and DAPI (nuclei, blue). White arrowheads indicate examples of converted interstitial fibroblasts identified as Cherry- and Prrx1-double positive cells. Scale bars represent 50 μm.(K) Magnified fluorescence image of a longitudinal section of a 28 dpa blastema from a converted Prrx1:CreER;CAGGs:lp-Cherry transgenic froglet, immunostained for Cherry (converted cells, magenta), Prrx1 (blastema CT cells, green), and DAPI (nuclei, blue). Arrowheads show examples of the Prrx1-converted Cherry-positive cells contributing to the blastema. Scale bars represent 50 μm.(L) Percentage of Prrx1-expressing mesenchymal cells in limb buds (Lb, 84.4% ± 17.7%, n = 3), uninjured leg (Uninj, 39.9% ± 5.6%, n = 5), and blastema (BL, 68.2% ± 3.0%, n = 3), determined by immunohistochemistry. Statistical significance is calculated using unpaired Studentâs t test. âââp < 0.001. Data are represented as mean ± SD.(M) Percentage of converted Cherry+ CT precursors (Cherry+/Prrx1+) in limb buds (Lb, 13.2% ± 1.2%, n = 3), uninjured leg (Uninj, 11.7% ± 3.6%, n = 5), and blastema (BL, 22.0% ± 6.5%, n = 3), determined by immunohistochemistry. Statistical significance is calculated using unpaired Studentâs t test. n.s.: p > 0.05; âp < 0.01. Data are represented as mean ± SD.(N) Uniform manifold approximation and projection (UMAP) embedding of scRNA-seq data of 3,817 cells from a 14-dpa frog blastema. Cells are colored by cluster and cell type annotations are noted. Insets show the expression of blastema cells with a CT signature (prrx1), pericyte (myh11), and cartilage (col9a2) markers projected onto the UMAP embedding.(O) Violin plots show the expression of canonical marker genes defining cluster cell type annotations in the 14 dpa blastema as shown in (N). |
|
|
Figure 2. Dermis- and interstitium-derived blastema cells contribute differentially to spike cartilage(A) UMAP embedding of scRNA-seq data of 15,014 cells from a frog blastema time course after data integration using Harmony (Korsunsky et al., 2019). Cells are colored by cluster and cell type annotations are noted. CT cells shown here were extracted from the blastema cell atlases shown in Figures S1A and 1N, or were experimentally enriched by FACS (0 and 3-dpa cells).(B) Left: UMAP embedding as shown in (A) with cells being colored by sampling time point. Right and Bottom: feature plots visualizing the expression of cluster marker genes.(C) Pie chart showing fractions of cell types composing the CT in the mature uninjured state (0 dpa).(D) Spring plot (Weinreb et al., 2018) of Harmony-integrated scRNA-seq data of 13,124 CT cells excluding skeletal and dermal cells. Left: cells colored by time point. Center: cells are colored by cluster with cell types being noted. Right: cells colored by ranked pseudotime estimates obtained from a diffusion map analysis (Angerer et al., 2016).(E) GO enrichment scores identified based on genes differentially expressed along the pseudotime course. Scores are visualized as feature on the SPRING embedding. Innate immune response (GO:0045087), extracellular matrix (ECM) disassembly (GO:0022617), Positive regulation of cell proliferation (GO:0008284), Intermediate filament (GO:0005882), ECM organization (GO:0030198).(F) Top: GO enrichment scores are visualized as a function of pseudotime by a loess fitted curve through the data points. Bottom: expression intensities of example genes for each GO term are shown.(G) Schematic illustration of tissue transplantation assays. See Figure S2 for details. Red box indicates the regions shown in (HâJ).(HâJ) Magnified insets from representative longitudinal sections of muscle (H) (n = 2), tendon (I) (n = 2), and skin (J) (n = 2) transplantation samples. Sections were immunostained for GFP (donor tissue, green), Sox9 (chondrocytes, magenta), and the merged image with DAPI (nuclei, blue). The field of view was further divided into spike dermis (upper region, purple) and spike cartilage (lower region, magenta) according to the expression of Sox9. Scale bars represent 20 μm.(K) Pie chart showing percentage contributions of interstitial cells, tendon cells and dermal cells to Sox9-expressing cartilage in the spike. |
|
|
Figure 3. Froglet blastema cells show incomplete reprogramming to a limb-bud-like progenitor state(A) Quadratic programing shows limited conversion of frog blastema cells to embryonic phenotype. Top: violin plots show fractional embryonic (stage 54) identity in comparison to mature identity for frog (left) and axolotl (right) CT blastema and limb bud cells. See Figures S3E and S3F for cellular heterogeneity. 0 = 100% mature identity; 1 = 100% limb bud identity. Bottom: heatmap representation of scaled gene expression across single cells (columns) for genes (rows) used as input for the quadratic programing analysis in frog and axolotl, respectively. Differences in cell numbers per time point were neglected and genes were sorted by timepoint specificity.(B) Schematic of the transplantation assay. Unsorted blastema cells of axolotls or froglets were dissociated and injected into developing limb buds of the respective species. For a frog blastema to limb bud transplantation scRNA-seq data was acquired for the donor blastema population and the limb bud cells 3 days after transplantation in addition to imaging data.(C and D) Fluorescent images of a d/d axolotl limb bud 0 day post-transplantation (dpt) (C) and 24 dpt (D) after transplantation of unsorted mCherry-expressing axolotl 9 dpa blastema cells. White dashed lines outline the limb buds. Arrows show non-specific tissue autofluorescence. Scale bars represent 500 μm.(EâG) Transverse section of (D) at the digit level, immunostained for Cherry (donor cells, magenta) (E), Sox9 (chondrocytes, green) (F), and the merged image with DAPI (nuclei, blue) (G). Arrowheads indicate examples of Cherry+/Sox9+ cells, which are transplanted cells that have integrated into cartilage. Scale bars represent 20 μm.(H) Bar plot showing the ratio of Sox9-expressing Cherry-positive cells from unsorted axolotl blastema-to-limb bud (Ax. BL cells, n = 11), FAC-sorted axolotl skin fibroblasts-to-limb bud (Ax. Skin fib. n = 6), and unsorted axolotl limb bud-to-limb bud (Ax. Lb cells, n = 3) transplantation experiments. Statistical significance is calculated using unpaired Studentâs t test. n.s.: p > 0.05. Data are represented as mean ± SD.(I and J) Fluorescent images of a wild-type frog tadpole limb bud 0 dpt (I) and 24 dpt (J) after transplantation of unsorted Venus-expressing frog 14 dpa blastema cells. White dashed lines outline the embryonic limb buds. Scale bars represent 500 μm.(KâM) Epidermal region of a section of a transplanted frog sample from (J) immunostained for Venus (donor cells, green) (K) and Prrx1 (CT cells, magenta) (L) and the merged image with DAPI (nuclei, blue) (M). Scale bars represent 20 μm.(N) Bar plot showing the ratio of Sox9-expressing Cherry+ cells from unsorted stage 66 froglet blastema-to-limb bud (Fr. st66 BL cells, n = 5), FAC-sorted stage 66 froglet limb fibroblasts-to-limb bud (Fr. st66 limb fib, n = 4), unsorted stage 53 regenerative limb-bud-blastema-to-limb-bud (Fr. st53 BL cells, n = 4), and unsorted stage 51 frog limb-bud-to-limb-bud (Fr. st51 Lb cells, n = 8) transplantation experiments. Statistical significance is calculated using unpaired Studentâs t test. âââp < 0.001. Data are represented as mean ± SD.(O) UMAP embedding of scRNA-seq data from the host limb bud acceptor cells (green) and transplanted blastema cells (dark blue) 3 days after transplantation, and blastema donor cells before transplantation (light blue) after data integration using Harmony (Korsunsky et al., 2019). Cells are colored by sample type. Feature plots (right) visualize expression of a cartilage (col9a2) and a dermis marker gene (twist2) and two transplant-specific genes on the UMAP embedding.(P) Heatmap shows the expression of main limb bud and donor blastema cluster markers (columns) for cells (rows) shown in (O). Cells were hierarchically clustered using ward.D2. Example genes are highlighted underneath the heatmap. |
|
|
Figure 4. Proximal-distal stratification of patterning factors during cartilage formation in axolotl blastema and tadpole limb buds, but not in froglet blastema(A) UMAP embedding of scRNA-seq data from limb bud cartilage cells ranging from stage 50 to stage 54 limb buds. Cells are colored by limb bud stages. Feature plots (right) show the expression of maturing cartilage marker (otos) and proximal-distal patterning factors (meis1, hoxa11, hoxa13). Cartilage cells were isolated based on the clustering of cells in Figure S4R.(B) UMAP embedding of scRNA-seq data from frog blastema cartilage cells with cartilage cells being isolated based on the clustering of cells in Figure 2A. Cells are colored by blastema time points. Expression of otos, meis1, hoxa11, and hoxa13 are visualized as feature plots.(C) Correlation matrix for proximal-distal patterning genes in the developing cartilage of tadpole limb bud (Lb, top) and frog blastema (BL, bottom).(D) Dot plot showing gene expression intensity and frequency differences between developing cartilage cells in the tadpole limb bud and the frog blastema. Avg Exp: average expression values, Perc Exp: percent of cells expressing each gene. See Figures S4S and S4T for more information.(E) Feature plots showing expression level of otos, meis1, hoxa11 and hoxa13 on UMAP embeddings of scRNA-seq data from the cartilage cells of an 18-dpa axolotl blastema (BL, left) and limb buds (Lb, right). Cartilage cells were isolated based on the clustering of cells in Figure S4U.(F) Correlation matrix for proximal-distal patterning genes in the developing cartilage cells of an 18-dpa axolotl blastema (BL, bottom) and axolotl limb buds (Lb, top).(G) Cartilage scores (x axis) of frog limb bud (Lb, green) and blastema (BL, blue) cells, respectively, based on common markers of cartilage development (left, see STAR methods). Cells are colored by sample with colors matching the ones in (A) and (B) and are jittered along the y axis. Right: Exemplary feature plots of common cartilage development markers.(H) Cartilage scores (x axis) of axolotl limb bud (Lb, green) and blastema (BL, blue) cells, respectively, based on common markers of cartilage development (left, see STAR methods). Cells are colored by sample with colors matching the ones in Figure S4U and are jittered along the y axis. Right: exemplary feature plots of common cartilage development markers.(I) Gene expression as a function of cartilage score for selected genes identified to be differentially expressed between frog limb bud and blastema cartilage differentiation is visualized for frog (left) and axolotl (right) limb bud and blastema cartilage cells. A loess fitted curve through the data points is shown. Green: limb bud. Blue: blastema. |
References [+] :
Angerer,
destiny: diffusion maps for large-scale single-cell data in R.
2016, Pubmed
Angerer, destiny: diffusion maps for large-scale single-cell data in R. 2016, Pubmed
Aztekin, Secreted inhibitors drive the loss of regeneration competence in Xenopus limbs. 2021, Pubmed , Xenbase
Bankhead, QuPath: Open source software for digital pathology image analysis. 2017, Pubmed
Boulet, Multiple roles of Hoxa11 and Hoxd11 in the formation of the mammalian forelimb zeugopod. 2004, Pubmed
Bryant, Vertebrate limb regeneration and the origin of limb stem cells. 2002, Pubmed
Butler, Integrating single-cell transcriptomic data across different conditions, technologies, and species. 2018, Pubmed
Dobin, STAR: ultrafast universal RNA-seq aligner. 2013, Pubmed
Fromental-Ramain, Specific and redundant functions of the paralogous Hoxa-9 and Hoxd-9 genes in forelimb and axial skeleton patterning. 1996, Pubmed
Gerber, Single-cell analysis uncovers convergence of cell identities during axolotl limb regeneration. 2018, Pubmed
Haghverdi, Diffusion pseudotime robustly reconstructs lineage branching. 2016, Pubmed
Harty, Regeneration or scarring: an immunologic perspective. 2003, Pubmed
Herrera-Rincon, Brief Local Application of Progesterone via a Wearable Bioreactor Induces Long-Term Regenerative Response in Adult Xenopus Hindlimb. 2018, Pubmed , Xenbase
Horton, T-cell and natural killer cell development in thymectomized Xenopus. 1998, Pubmed , Xenbase
Huang, Systematic and integrative analysis of large gene lists using DAVID bioinformatics resources. 2009, Pubmed
Karimi, Xenbase: a genomic, epigenomic and transcriptomic model organism database. 2018, Pubmed , Xenbase
Khattak, Optimized axolotl (Ambystoma mexicanum) husbandry, breeding, metamorphosis, transgenesis and tamoxifen-mediated recombination. 2014, Pubmed
Khattak, Germline transgenic methods for tracking cells and testing gene function during regeneration in the axolotl. 2013, Pubmed , Xenbase
King, The developing Xenopus limb as a model for studies on the balance between inflammation and regeneration. 2012, Pubmed , Xenbase
Knapp, Comparative transcriptional profiling of the axolotl limb identifies a tripartite regeneration-specific gene program. 2013, Pubmed
Korsunsky, Fast, sensitive and accurate integration of single-cell data with Harmony. 2019, Pubmed
Kragl, Cells keep a memory of their tissue origin during axolotl limb regeneration. 2009, Pubmed
Kroll, Transgenic Xenopus embryos from sperm nuclear transplantations reveal FGF signaling requirements during gastrulation. 1996, Pubmed , Xenbase
Lin, Imparting regenerative capacity to limbs by progenitor cell transplantation. 2013, Pubmed , Xenbase
McCusker, The axolotl limb blastema: cellular and molecular mechanisms driving blastema formation and limb regeneration in tetrapods. 2015, Pubmed
Mescher, Changes in the inflammatory response to injury and its resolution during the loss of regenerative capacity in developing Xenopus limbs. 2013, Pubmed , Xenbase
Mitogawa, Hyperinnervation improves Xenopus laevis limb regeneration. 2018, Pubmed , Xenbase
Mochii, Tail regeneration in the Xenopus tadpole. 2007, Pubmed , Xenbase
Muneoka, Cellular contribution from dermis and cartilage to the regenerating limb blastema in axolotls. 1986, Pubmed
Nowoshilow, Introducing www.axolotl-omics.org - an integrated -omics data portal for the axolotl research community. 2020, Pubmed
Ohgo, Analysis of hoxa11 and hoxa13 expression during patternless limb regeneration in Xenopus. 2010, Pubmed , Xenbase
Rodrigues, Skeletal muscle regeneration in Xenopus tadpoles and zebrafish larvae. 2012, Pubmed , Xenbase
Satoh, Joint development in Xenopus laevis and induction of segmentations in regenerating froglet limb (spike). 2005, Pubmed , Xenbase
Schloissnig, The giant axolotl genome uncovers the evolution, scaling, and transcriptional control of complex gene loci. 2021, Pubmed
Sessions, Evidence that regenerative ability is an intrinsic property of limb cells in Xenopus. 1988, Pubmed , Xenbase
Simon, Limb regeneration. 2013, Pubmed
Sobkow, A germline GFP transgenic axolotl and its use to track cell fate: dual origin of the fin mesenchyme during development and the fate of blood cells during regeneration. 2006, Pubmed
Suzuki, Limb regeneration in Xenopus laevis froglet. 2006, Pubmed , Xenbase
Weinreb, SPRING: a kinetic interface for visualizing high dimensional single-cell expression data. 2018, Pubmed
Wissmüller, The high-mobility-group domain of Sox proteins interacts with DNA-binding domains of many transcription factors. 2006, Pubmed
Yakushiji, Correlation between Shh expression and DNA methylation status of the limb-specific Shh enhancer region during limb regeneration in amphibians. 2007, Pubmed , Xenbase
Yakushiji, Effects of activation of hedgehog signaling on patterning, growth, and differentiation in Xenopus froglet limb regeneration. 2009, Pubmed , Xenbase
Yokouchi, Misexpression of Hoxa-13 induces cartilage homeotic transformation and changes cell adhesiveness in chick limb buds. 1995, Pubmed
Zhang, Melanocortin Receptor 4 Signaling Regulates Vertebrate Limb Regeneration. 2018, Pubmed , Xenbase
