Click here to close
Hello! We notice that you are using Internet Explorer, which is not supported by Xenbase and may cause the site to display incorrectly.
We suggest using a current version of Chrome,
FireFox, or Safari.
???displayArticle.abstract???
Transforming growth factor (TGF)β/activin superfamily regulates diverse biological processes including germ layer specification and axis patterning in vertebrates. TGFβ/activin leads to phosphorylation of Smad2 and Smad3, followed by regulation of their target genes. Activin treatment also induces the essential organizer gene chordin (chrd). The involvement of Smad2/3 in chrd expression has been unclear as to whether Smad2/3 involvement is direct or indirect and whether any cis-acting response elements for Smad2/3 are present in the proximal or distal regions of its promoter. In the present study, we isolated the -2250 bps portion of the chrd promoter, showing that it contained Smad2/3 direct binding sites at its distal portion, separate from the proximal locations of other organizer genes, goosecoid and cerberus. The pattern of transcription activation for the promoter (-2250 bps) was indistinguishable from that of the endogenous chrd in gastrula Xenopus embryos. Reporter gene assays and site-directed mutagenesis analysis of the chrd promoter mapped two active activin/Smad response elements (ARE1 and ARE2) for Smad2 and Smad3. For a differential chrd induction, Smad2 acted on both ARE1 and ARE2, but Smad3 was only active for ARE2. Collectively, the results demonstrate that the distal region of chrd promoter contains the direct binding cis-acting elements for Smad2 and Smad3, which differentially modulate chrd transcription in gastrula Xenopus embryos.
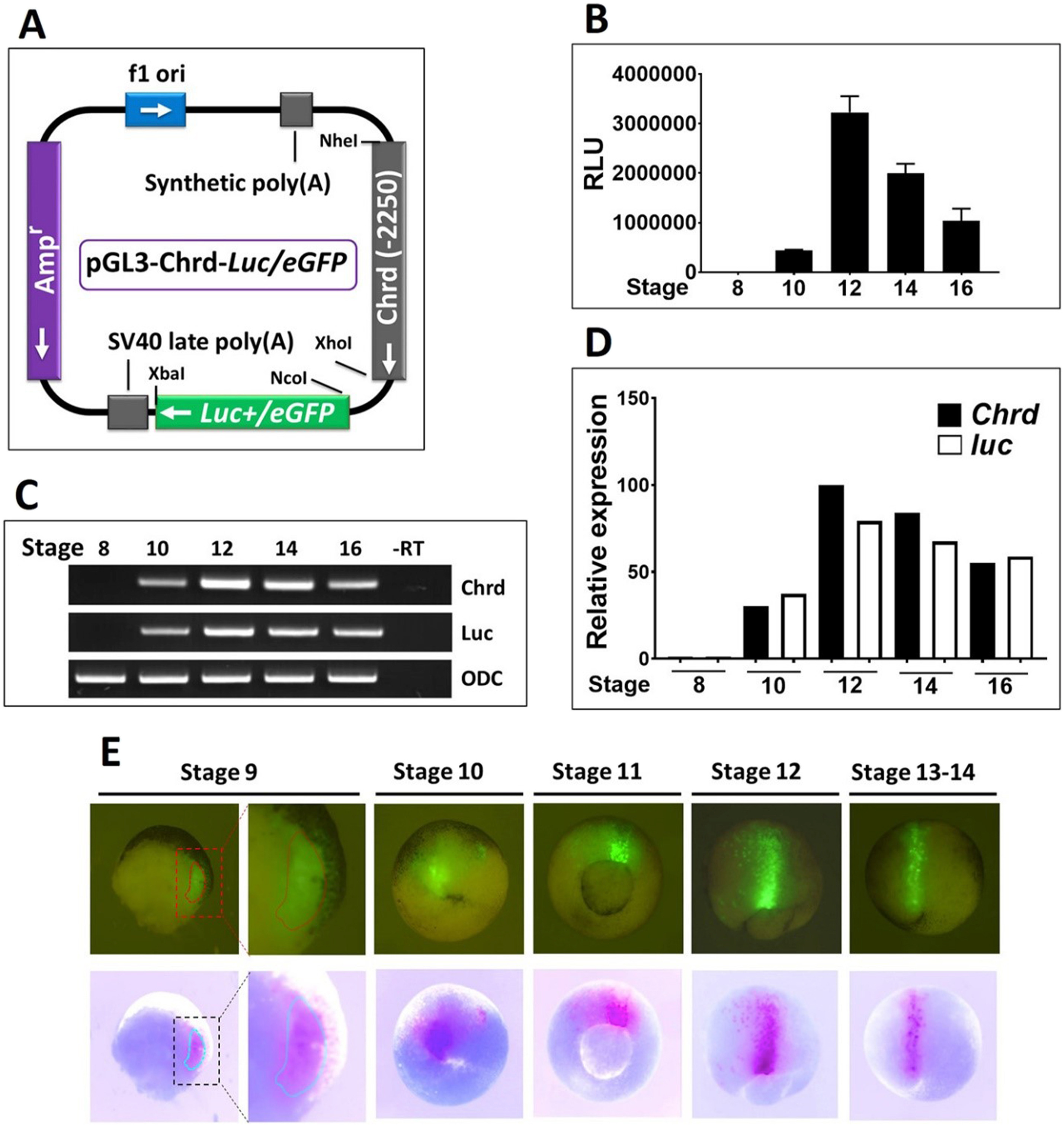
Fig. 1. Analysis of chrd(-2250)luc/eGFP expression in a stage-dependent manner. chrd(-2250)luc (40 pg/embryo) and chrd(-2250)eGFP (200 pg/embryo) were injected at one-cell stage. (A) Map of cloned chrd(-2250)luc/eGFP constructs in the pGL3 basic plasmid. (B) Stage-wise reporter gene activity assay using pGL3(-2250)luc. (C) mRNA expression patterns of endogenous chrd, and cloned chrd(-2250)luc promoter in a stage-dependent manner. (D) Quantification of mRNA levels of endogenous chrd and ectopic expressed chrd(-2250)luc (normalized to ODC) in independent experiments run in (C). (E) eGFP fluorescent was analyzed at stage 9 in bisected Xenopus embryos (expressed in dorsal hemisphere) and also stage 10, stage 11, stage 12, and stage 13â14. Upper panel shows original fluorescent expression while lower panel includes the inverted color images of focused eGFP expression (pink color). -RT (No RT) served as a negative control. (For interpretation of the references to color in this figure legend, the reader is referred to the Web version of this article.)
Fig. 2. Ectopic expression of Smad2 and Smad3 induced dorsal/organizer, mesoderm, and neural gene expression during gastrulae. Xenopus embryos were injected with Smad2 and Smad3 (1 ng/embryo) at one-cell stage. Animal caps (AC) were dissected at stage 8 and RT expression were analyzed at stage 11 in AC and for whole embryos (WE). (A) RT expression of different germ layer specific markers were analyzed. (B and C) The chrd(-2250)eGFP were injected with or without Smad2 and Smad3 at one-cell stage, eGFP fluorescent analysis was performed at stage 11. (B) Quantification of chrd(-2250)eGFP fluorescent intensity (bar 1) co-injected with Smad2 (bar 2) and co-injected with Smad3 (bar 3). (C) chrd(-2250)eGFP fluorescent for co-injection of Smad2 and Smad3 separately (at stage 10â10.5). In the lower panel, inverted color images to generate the pink color for eGFP fluorescent positive areas and reduce the background. -RT (No RT) served as a negative control and un-injected whole embryo (WE) served as positive control. Un-injected animal cap (AC) was also a control for injected animal caps. (For interpretation of the references to color in this figure legend, the reader is referred to the Web version of this article.)
Fig. 3. chrd(-2250) promoter contained two activin/smad response elements (ARE1 and ARE2). (A) Schematic representation of the serially-deleted promoter constructs of chrd during gastrula. (B and C) Relative promoter activities of serially-deleted promoter constructs of chrd with or without Smad2 (B) and Smad3 (C). (D) Marked ARE1 and ARE2 (red color with blue-dotted boxes) within the promoter regions from â2135 bps to â2105 bps upstream of chrd TSS. Arrows indicate the putative directions for the AREs located in chrd promoter within the â2135 bps to â2105 bps marked in blue-dotted boxes. (For interpretation of the references to color in this figure legend, the reader is referred to the Web version of this article.)
Fig. 4. Chrd promoter contains ARE1 and ARE2. (A) Systemic representation of mutated ARE1 and ARE2 (underlined, italic, red color) within the region of â2250 bps to â2155 bps selected in chrd promoter construct. (B) Relative luciferase activity for chrd(-2250) chrd(-2250)mARE1, chrd(-2250)mARE2, and doubly-mutated chrd(-2250)mARE1+2. (C and D) Relative luciferase activity assay for chrd(-2250) chrd(-2250)mARE1, chrd(-2250)mARE2, and doubly-mutated chrd(-2250)mARE1+2 with or without Smad2 or Smad3. (E) Relative reporter activity of chrd(-2155) and chrd(-2155)mARE2 with or without Smad2 or Smad3. (F) ChIP-PCR was performed with anti-HA immunoprecipitated endogenous chrd promoter using specific primers (PCR amplicon contained both ARE1 and ARE2 region). For positive control, chrd(-2250) plasmid was used as template and Ventx2.1 coding region primer serves as negative control. (G) Proposed model for Smad2/3 mediated regulation of chrd transcription. (For interpretation of the references to color in this figure legend, the reader is referred to the Web version of this article.)