XB-ART-57953
Nature
2020 Oct 01;5867827:151-155. doi: 10.1038/s41586-020-2747-1.
Show Gene links
Show Anatomy links
Structure of nucleosome-bound DNA methyltransferases DNMT3A and DNMT3B.
Xu TH
,
Liu M
,
Zhou XE
,
Liang G
,
Zhao G
,
Xu HE
,
Melcher K
,
Jones PA
.
???displayArticle.abstract???
CpG methylation by de novo DNA methyltransferases (DNMTs) 3A and 3B is essential for mammalian development and differentiation and is frequently dysregulated in cancer1. These two DNMTs preferentially bind to nucleosomes, yet cannot methylate the DNA wrapped around the nucleosome core2, and they favour the methylation of linker DNA at positioned nucleosomes3,4. Here we present the cryo-electron microscopy structure of a ternary complex of catalytically competent DNMT3A2, the catalytically inactive accessory subunit DNMT3B3 and a nucleosome core particle flanked by linker DNA. The catalytic-like domain of the accessory DNMT3B3 binds to the acidic patch of the nucleosome core, which orients the binding of DNMT3A2 to the linker DNA. The steric constraints of this arrangement suggest that nucleosomal DNA must be moved relative to the nucleosome core for de novo methylation to occur.
???displayArticle.pubmedLink??? 32968275
???displayArticle.pmcLink??? PMC7540737
???displayArticle.link??? Nature
???displayArticle.grants??? [+]
Species referenced: Xenopus laevis
Genes referenced: dnmt3a myc
???attribute.lit??? ???displayArticles.show???
|
|
Extended Data Fig. 2. DNMT3A2, DNMT3B3, and NCP form a stable complex.a, DNMT3 and NCP stably interact in an AlphaScreen luminescence proximity assay. Top panel, cartoon of AlphaScreen assay; bottom panel, AlphaScreen interaction data. The nucleosomal DNA of the NCP is biotinylated for immobilization on AlphaScreen streptavidin donor beads, and DNMT3B3 is His8-GFP-tagged for immobilization of Ni-chelating AlphaScreen acceptor beads. Donor beads contain a photosensitizer that upon activation at 680 nm converts ambient oxygen to singlet oxygen. If donor and acceptor beads are brought into close proximity by DNMT/NCP interaction, energy is transferred from singlet oxygen to thioxene derivatives in the acceptor beads resulting in light emission at 520–620 nm. Data are mean ± sem, n = 10. b, Increasing concentrations of GFP-tagged DNMT3A2/DNMT3B3 complex supershift the NCP band. M = DNA size marker. Panels 1–4: Native gel with indicated binding reactions in 1) the ethidium bromide channel to visualize the DNA of the NCP; 2) the fluorescence channel to visualize the GFP-tagged DNMT3A2/DNMT3B3 complex; 3) Merged image of the two channels (yellow bands indicates presence of both DNMT complex and NCP; and 4) stained with Coomassie Blue. For gel source data, see Supplementary Figure S4. |
|
|
Extended Data Fig. 3. DNMT3A2/DNMT3B3 methylation activity and nucleosome interaction.a, Free DNA methylation activity of acidic patch-interacting and control mutant DNMT3B3 proteins. Histone-free (naked) 301 bp nucleosomal DNA was incubated with the indicated DNMT3A2/3B3 complexes containing wildtype or mutant DNMT3B3. Shown is the percentage methylenation. Data are mean with individual values, n = 2. The total number of CpGs in the DNA is 24, of which a subset was preferentially methylated. b, Binding strength and structure resolution of DNMT3A2/3B3/NCP complexes with varying linker DNA lengths. Left: Competition binding curves. AlphaScreen interaction between biotin-NCPs and His6-tagged DNMT3A2/3B3 in the presence of increasing concentrations of untagged DNMT3A2/3B3. Data were generated from 3 independent experiments (n=3) and normalized in each group with highest data point as 100%. Right: IC50 calculated in each experiment and represented in bar graphs. Data are mean ± sem, n = 3, P values determined by non-parametric test with Dunnâs multiple comparisons test. The table below compares binding strengths (IC50) and cryo-EM resolution of DNMT3A2/3B3 complexes with NCPs containing different length DNAs. The 200-kV data were collected on a Talos Arctica microscope with a Falcon 3 detector, and 300 kV data on a Titan Krios microscope with a K2 detector. |
|
|
Extended Data Fig. 4. Overall structure of DNMT bound to the nucleosome.a, Local resolution map of DNMT-nucleosome core complex (global resolution of 2.94 Ã ) (left) and cut away view (middle). Corrected Fourier shell correlation (FSC) curves of the 3D reconstruction (right). b, Overview of DNMT-nucleosome complex with ADD domains (left) and cartoon representation (middle). Overlay of distal ADD EM density with aligned ADD in the auto-inhibitory conformation from PDB 4U7P. The inhibitory ADD loop 526â533 is highlighted in blue (right). c, Overall map fitting of the nucleosome, DNMT ADD-CD/CLD dimer and DNMT CD/CLD dimer with local resolution color code. The resolutions were determined using the 0.143 FSC criterion. d, Density map of the CD-DNA interaction region generated in PyMOL and contoured at 8 Ï (left) and 5.5 Ï (right). The dashed line indicates the position of the TRD loop that is only visible at the lower Ï level and that we have omitted in the final model. e, Density maps of the two SAH ligands generated in PyMOL and contoured at 8 Ï. |
|
|
Extended Data Fig. 5. Cryo-EM 3D reconstruction and refinement.a, Representative micrographs with one particle highlighted in a green circle of 250 Å diameter. b, Representative 2D class-averages. c, Cryo-electron microscopy data processing workflow by cryoSPARC and RELION3.0. Boxed 3D classes were selected for further processing. The final global nominal resolution for the DNMT-NCP complex was 2.94 Å. |
|
|
Extended Data Fig. 6. Focused refinement of DNMT and NCP.About 559,000 good particles were selected from 3D reconstructions for further focused refinement. The final resolution for the DNMT3A2/3B3 complex including the ADD domains was 3.40 Å, for the DNMT3A2 CD/DNMT3B3 CLD complex was 3.24 Å, and for the NCP was 2.78 Å. |
|
|
Extended Data Fig. 7. Conformation and density asymmetry of linker DNA (CD-bound versus free) and CLD (NCP-bound versus free).a,b, Structure model overlaid with density maps (grey mesh) generated in PyMOL and contoured at 8 Ï (a) and 6 Ï (b). Note that at 8 Ï contoured level complete density is only visible for the CD-bound linker DNA and the histone octamer-bound CLD. c, While the CD-bound linker DNA adopts a single conformation, the unbound linker DNA adopts four distinguishable conformations. Left: composite model; right: four different conformations shown as cryo-EM densities with their relative frequencies. d, Model of the DNMT3A2/3B3 complex with extended linker DNA and 3A2 ADD domain in its active conformation. The ADD has been modeled by structural alignment with PDB 4U7T. The structure model is fully compatible with the extended linker DNA. e, Model of the DNMT3A2/3B3 complex with extended linker DNA and 3A2 ADD domain in the autoinhibitory conformation. The ADD has been modeled by structural alignment with PDB 4U7P. This conformation is not compatible with the extended linker DNA. |
|
|
Extended Data Fig. 8. MNase footprinting assay.a, NCP301 alone or b, in complex with DNMT3A2/3B3 were subjected to MNase footprinting followed by DNA isolation and sequencing. Sequence reads shown by IGV viewer were aligned to the 301 bp reference to reveal the position of DNMT3A2/3B3 on individual nucleosomal DNA molecules (green = A, red = T, blue = C, brown = G). Magenta oval: position of the histone octamer (Widom 601 147 bp nucleosomal sequence); cyan bars: flexible linker region. Dashed lines demarcate the 10 bp linker regions of NCP167, and red dashed boxes represent the main DNMT protection region (protection of the DNMT/NCP complex relative to the DNMT-free NCP). The percentages of reads covering the DNMT protection regions are shown in red. |
|
|
Extended Data Fig. 9. Histone H3 K36cMe3 did not improve the stability of ADD domains.a, H3K36cMe3 methyl-lysine analog (MLA) peptide and H2A/H2B/H3K36cMe3 MLA/H4 histone octamer, but not wildtype (WT) octamer, are recognized by anti-H3K36Me3 antibody. Four titrations (H3K36me3 peptide) or 3 titrations (H3Kc36me3 octamer) with different amounts of proteins were performed. b, AlphaScreen interaction assay between His-tagged DNMT3A2/DNMT3B3 complexes and biotinylated NCPs. The histone H3 K36cMe3 methyl analog does not increase DNMT3A2/3B-NCP binding in the reconstituted system. Data are mean ± sem, n = 3. c, Cryo-EM structure of the DNMT3A2/3B/H3K36cMe3 MLA NCP. The structure shows no additional density relative to that of the WT NCP complex. The ADD density is still poor and no reliable PWWP density is observed. d, DNMT-NCP (WT, grey) density map and DNMT-NCP (K36cMe3, yellow) density map structural alignment shows their similar overall architecture. For gel source data, see Supplementary Figure S5. |
|
|
Fig. 1. Cryo-EM structure of the human DNMT3A2/DNMT3B3/NCP complex.a, Color-coded domain architecture of human DNMT3 family isoforms. CD: catalytic domain; CLD: catalytic-like domain; NCP: nucleosome core particle; TRD: target recognition domain. b, DNMT3 isoform expression levels in normal tissues (left, GTEX data) and in tumors (right, TCGA data). c, Cryo-EM density map (left) and molecular model of the complex (right). |
|
|
Fig. 2. Details of the acidic patch and DNA-catalytic domain (CD) interactions.a, Two positively charged Arg fingers insert into negatively charged pockets of the acidic patch. The histone octamer in the acidic patch region is shown as charge potential map, nucleosomal DNA and the catalytic-like domain (CLD) loop as cartoon model with the two Arg fingers in stick representation. b, Close-up of the acidic patch interaction. Dashed lines indicate hydrogen-bonding interactions. c,d, Map density of DNMT3B3 R743 (c) and R740 (d) and their interacting residues in the acidic patch generated in PyMOL and contoured at 8 σ. e, Binding of linker DNA to the CD of DNMT3A2. CD: surface charge potential map; linker DNA: cartoon model; SAH and cytosine C3 of the CpG site near the catalytic center: stick presentation. Insert: close-up of catalytic center with cryo-EM density visualized in PyMOL and contoured at 8 σ. f, Structural overlay of NCP-bound DNMT3A2/3B3 with the crystal structure of free DNA-bound DNMT3A2/3L (5YX2). |
|
|
Fig. 3. The TRD mediates DNA binding but prevents NCP core binding.a, Binding of the DNMT3A2 catalytic domain (3A2 CD) to linker DNA. b, Structural alignment model in which the DNMT3B3 catalytic-like domain (3B3 CLD) bound to the histone octamer is replaced by the 3A2 CD. Note that the TRD clashes with the position of the histone octamer (indicated by the black oval), preventing NCP core binding. Dashed line: part of the TRD loop with weak density that has been deleted from the final model (see Ext. Data Fig. 4d). c, Binding of the DNMT3B3 catalytic-like domain (3B3 CLD) to the histone core. d, Model in which 3A2 CD bound to linker DNA is replaced by 3B3 CLD. Without the TRD, the 3B3 CLD only weakly interacts with linker DNA. Dashed line indicates the position of the catalytic loop. Transparent cryo-EM density generated in UCSF Chimera at 0.013 contour level overlaid with solid cartoon model. |
|
|
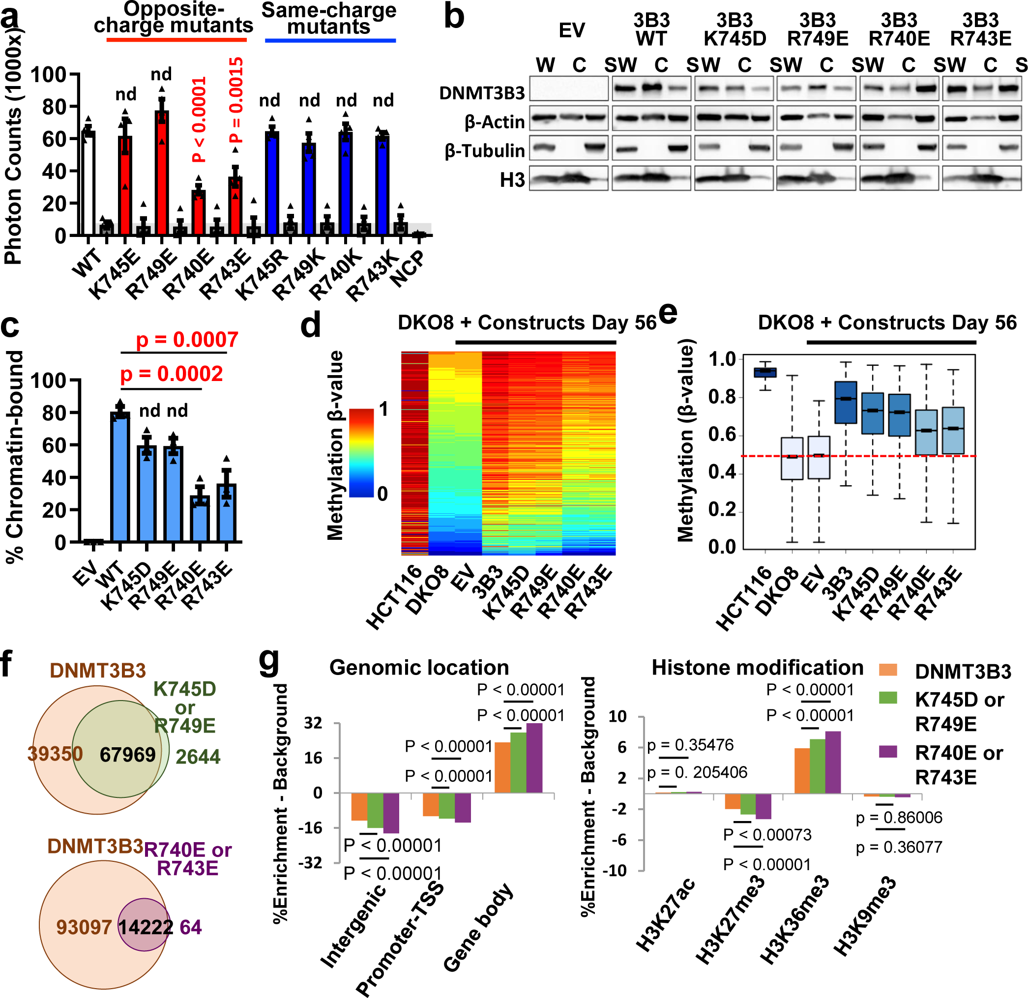
Fig. 4. The DNMT3B3-acidic patch interaction is required for chromatin recruitment.a, AlphaScreen interaction assay between His-tagged wildtype and CLD mutant DNMT3A2/DNMT3B3 complexes and biotinylated NCP. Opposite-charge mutants (red); same-charge mutants (blue); âDNMT onlyâ and âNCP onlyâ controls (grey). Data are mean ± sem, n = 4. b,c One representative western blot (b) and graphical representation from 3 independent biological replicates (c) of DNMT3 chromatin association. Chromatin was fractionated from DKO8 cells with introduced wildtype and mutant MYC-tagged DNMT3B3. The presence of DNMT3B3 in chromatin and soluble fractions was determined by immunoblotting. W: whole protein; C: chromatin fractions; S: soluble fractions. Data are mean ± sem, n = 3. d, Methylation heatmap of CpG sites in HCT116 wildtype and DKO8 cells expressing the indicated DNMT3B3 WT or CLD mutants. Methylation levels in HCT116 and DKO8 cells from two independent experiments are represented by color scale β-value (0â1, 0â100% methylated), where every row represents one CpG. e, Box plot of 109,998 probes, showing the distribution of DNA methylation levels for each indicated cell line. Median and interquartile range are represented by the bar and blue box; outliers outside the 5th to 95th percentiles are not shown. Dashed red line: median β-value in DKO8 cells. f, Venn diagrams showing total number of target methylation sites in DNMT3B3 wildtype and mutant cells. g, DNMT3B3 histone core-interaction mutations make methylation targeting more dependent on DNMT3-histone tail binding. Same 109,998 probes were used as in e. For DNMT3B3, n= 107319; for 745D/749E, n=70613; for 740E/743E, n=14286. Methylation becomes enriched at gene bodies, marked by PWWP-binding H3K36me3/me2 modifications, and decreased at transcription start sites (TSS), whose interactions are excluded by ADD interactions. p values: one-way ANOVA with Dunnett post-test (normality confirmed by Shapiro-Wilk test) (a and c) or two-sided z-test (g). For gel source data, see Supplementary Figure S2. |
References [+] :
Adams,
PHENIX: a comprehensive Python-based system for macromolecular structure solution.
2010, Pubmed
Adams, PHENIX: a comprehensive Python-based system for macromolecular structure solution. 2010, Pubmed
Barisic, Mammalian ISWI and SWI/SNF selectively mediate binding of distinct transcription factors. 2019, Pubmed
Bouazoune, Analysis of individual remodeled nucleosomes reveals decreased histone-DNA contacts created by hSWI/SNF. 2009, Pubmed
Bourc'his, Dnmt3L and the establishment of maternal genomic imprints. 2001, Pubmed
Bowman, Clonal Hematopoiesis and Evolution to Hematopoietic Malignancies. 2018, Pubmed
Chen, The PWWP domain of Dnmt3a and Dnmt3b is required for directing DNA methylation to the major satellite repeats at pericentric heterochromatin. 2004, Pubmed
Chodavarapu, Relationship between nucleosome positioning and DNA methylation. 2010, Pubmed
Dukatz, H3K36me2/3 Binding and DNA Binding of the DNA Methyltransferase DNMT3A PWWP Domain Both Contribute to its Chromatin Interaction. 2019, Pubmed
Duymich, DNMT3B isoforms without catalytic activity stimulate gene body methylation as accessory proteins in somatic cells. 2016, Pubmed
Dyer, Reconstitution of nucleosome core particles from recombinant histones and DNA. 2004, Pubmed
Egger, Identification of DNMT1 (DNA methyltransferase 1) hypomorphs in somatic knockouts suggests an essential role for DNMT1 in cell survival. 2006, Pubmed
Emsley, Coot: model-building tools for molecular graphics. 2004, Pubmed
Ge, Chromatin targeting of de novo DNA methyltransferases by the PWWP domain. 2004, Pubmed
Goll, Eukaryotic cytosine methyltransferases. 2005, Pubmed
Guo, Structural insight into autoinhibition and histone H3-induced activation of DNMT3A. 2015, Pubmed , Xenbase
Henikoff, Epigenome characterization at single base-pair resolution. 2011, Pubmed
Heyn, Gain-of-function DNMT3A mutations cause microcephalic dwarfism and hypermethylation of Polycomb-regulated regions. 2019, Pubmed
Jeong, Selective anchoring of DNA methyltransferases 3A and 3B to nucleosomes containing methylated DNA. 2009, Pubmed
Jia, Structure of Dnmt3a bound to Dnmt3L suggests a model for de novo DNA methylation. 2007, Pubmed
Jones, The fundamental role of epigenetic events in cancer. 2002, Pubmed
Jones, Rethinking how DNA methylation patterns are maintained. 2009, Pubmed
Kareta, Reconstitution and mechanism of the stimulation of de novo methylation by human DNMT3L. 2006, Pubmed
Kastner, GraFix: sample preparation for single-particle electron cryomicroscopy. 2008, Pubmed
Kelley, The Phyre2 web portal for protein modeling, prediction and analysis. 2015, Pubmed
Kelly, Genome-wide mapping of nucleosome positioning and DNA methylation within individual DNA molecules. 2012, Pubmed
Klimasauskas, HhaI methyltransferase flips its target base out of the DNA helix. 1994, Pubmed
Kucukelbir, Quantifying the local resolution of cryo-EM density maps. 2014, Pubmed
Lowary, New DNA sequence rules for high affinity binding to histone octamer and sequence-directed nucleosome positioning. 1998, Pubmed
Luger, Preparation of nucleosome core particle from recombinant histones. 1999, Pubmed , Xenbase
Lyons, DDM1 and Lsh remodelers allow methylation of DNA wrapped in nucleosomes. 2017, Pubmed
Ma, A D53 repression motif induces oligomerization of TOPLESS corepressors and promotes assembly of a corepressor-nucleosome complex. 2017, Pubmed
Mastronarde, Automated electron microscope tomography using robust prediction of specimen movements. 2005, Pubmed
Ooi, DNMT3L connects unmethylated lysine 4 of histone H3 to de novo methylation of DNA. 2007, Pubmed
Pettersen, UCSF Chimera--a visualization system for exploratory research and analysis. 2004, Pubmed
Punjani, cryoSPARC: algorithms for rapid unsupervised cryo-EM structure determination. 2017, Pubmed
Qiu, The PWWP domain of mammalian DNA methyltransferase Dnmt3b defines a new family of DNA-binding folds. 2002, Pubmed
Rhee, DNMT1 and DNMT3b cooperate to silence genes in human cancer cells. 2002, Pubmed
Rohou, CTFFIND4: Fast and accurate defocus estimation from electron micrographs. 2015, Pubmed
Rondelet, Structural basis for recognition of histone H3K36me3 nucleosome by human de novo DNA methyltransferases 3A and 3B. 2016, Pubmed
Rosenthal, Optimal determination of particle orientation, absolute hand, and contrast loss in single-particle electron cryomicroscopy. 2003, Pubmed
Sendžikaitė, A DNMT3A PWWP mutation leads to methylation of bivalent chromatin and growth retardation in mice. 2019, Pubmed
Sharma, Nucleosomes containing methylated DNA stabilize DNA methyltransferases 3A/3B and ensure faithful epigenetic inheritance. 2011, Pubmed
Simon, A method to site-specifically incorporate methyl-lysine analogues into recombinant proteins. 2012, Pubmed , Xenbase
Simon, The site-specific installation of methyl-lysine analogs into recombinant histones. 2007, Pubmed , Xenbase
Song, Structure of DNMT1-DNA complex reveals a role for autoinhibition in maintenance DNA methylation. 2011, Pubmed
Stark, GraFix: stabilization of fragile macromolecular complexes for single particle cryo-EM. 2010, Pubmed
Takeshima, Mouse Dnmt3a preferentially methylates linker DNA and is inhibited by histone H1. 2008, Pubmed
Tatton-Brown, Mutations in the DNA methyltransferase gene DNMT3A cause an overgrowth syndrome with intellectual disability. 2014, Pubmed
Weinberg, The histone mark H3K36me2 recruits DNMT3A and shapes the intergenic DNA methylation landscape. 2019, Pubmed
Yang, Gene body methylation can alter gene expression and is a therapeutic target in cancer. 2014, Pubmed
Yu, Genome-wide DNA methylation patterns in LSH mutant reveals de-repression of repeat elements and redundant epigenetic silencing pathways. 2014, Pubmed
Zhang, Chromatin methylation activity of Dnmt3a and Dnmt3a/3L is guided by interaction of the ADD domain with the histone H3 tail. 2010, Pubmed , Xenbase
Zhang, Structural basis for DNMT3A-mediated de novo DNA methylation. 2018, Pubmed
Zheng, MotionCor2: anisotropic correction of beam-induced motion for improved cryo-electron microscopy. 2017, Pubmed
Zhou, SeSAMe: reducing artifactual detection of DNA methylation by Infinium BeadChips in genomic deletions. 2018, Pubmed
Zivanov, New tools for automated high-resolution cryo-EM structure determination in RELION-3. 2018, Pubmed
