|
Graphical Abstract
Highlights
â¢
FTO is required during motile ciliogenesis in a m6A-dependent manner
â¢
FTO demethylates and stabilizes the mRNA of transcription factor FOXJ1
â¢
FTO-FOXJ1 axis coordinates the formation of the mammalian airway epithelium
â¢
RNA demethylation is critical for motile ciliogenesis in development and homeostasis
|
|
Figure 1. N6-methyladenosine demethylase Fto is required for embryonic motile ciliogenesis
(A) Gut tube coiling of representative Xenopus laevis tadpoles at stage 46 injected with control morpholino (Con MO) or Fto morpholino (Fto MO). The path of gut tube coiling is shown at the bottom right corner. The developing heart is marked by red dashed line. Regions enclosed by the white rectangles are magnified and shown in Figure S1A. Shown below is the percentage of stage 46 tadpoles showing normal gut coiling and heart looping (i.e., situs solitus). Fractions are shown near the right edge of the barplot. Fisherâs exact test p value = 6.1 Ã 10â6.
(B) In situ hybridizations of left-right asymmetry markers in Xenopus embryos: coco (dand5) expressions in gastrocoel roof plate (GRP) explants of stage 20 embryos; lefty expression of stage 22 embryos viewed from the dorsal, left, and right sides. Arrows indicate right-sided coco expression or left-sided lefty expression at the lateral plate mesoderm.
(C) Cilia on the inner surface of dorsal explants (GRP) were stained with anti-acetylated tubulin antibody (ac-Tub). Arrowheads indicate GRP monocilia. Scale bars, 20 μm. Shown right is the distribution of the cilia lengths from two explants each. The horizontal and vertical bars indicate the median and the standard deviation, respectively. Cilia lengths were measured by ImageJ software.
(D) Cilia of multiciliated cells in the epidermis of stage 27 Xenopus tailbuds were stained with anti-acetylated tubulin antibody (ac-Tub). Arrowheads indicate fully differentiated multiciliated cells while arrows indicate multiciliated cells with ciliation defects such as cilia de-acetylation. Scale bars, 20 μm. Shown right is the percentage of ac-Tub+ cells in the epidermis of stage 27 Xenopus tailbud (n = 3). The number of ac-Tub+ cells and GFP+ cells were manually counted using ImageJ software. GFP was used as a lineage tracer.
Error bars are ± standard error of the mean (SEM). One-sided t test, ns: not significant, âp < 0.05, ââp < 0.01, âââp < 0.001, ââââp < 0.0001. See also Figure S1.
|
|
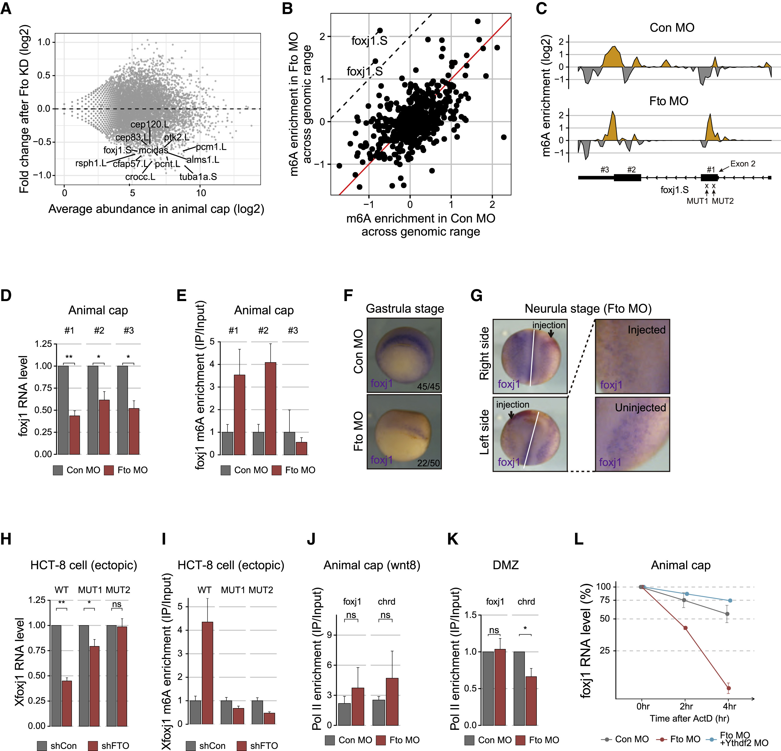
Figure 2. Fto demethylates and stabilizes the mRNA of foxj1, the master regulator of motile ciliogenesis
(A) MA plot of the regularized log2 fold change and average abundance of the animal cap transcriptome after Fto knockdown (n = 1). Cilia assembly and human ciliopathy genes are labeled.
(B) Comparison of m6A enrichment across genomic range of ciliary genes in Fto morphants (Fto MO) and control (Con MO). Red line indicates the identity line. The dashed line indicates the enrichment difference of 2. Only genes with genomic locations above the dashed line are labeled.
(C) Change in m6A enrichment (IP/Input) across the Xenopus foxj1.S gene after Fto knockdown. The m6A peak at the second exon was specifically heightened in Fto morphants. Read coverages of both IP and input samples were standardized as described in STAR Methods. The yellow areas indicate putative m6A peaks. The gene model for foxj1.S is shown below with specific qPCR regions (#1, #2, and #3) and point mutations for mutagenesis (MUT1, A to T mutation at 318 of Xenopus laevis foxj1.S; MUT2, A to T mutations at 156 and 176 of foxj1.S).
(D) RNA level of foxj1 were measured by RT-qPCR using three different qPCR primers (#1, #2, #3 in Figure 2C). RNA level of odc were used for normalization.
(E) m6A enrichment (IP/Input) of specific regions (#1, #2, and #3) of foxJ1 was measured by RT-qPCR (#1, n = 5; #2, n = 5; #3, n = 3). m6A enrichment of foxj1 increased after Fto knockdown in animal caps.
(F) In situ hybridization of foxj1 at the gastrula stage of control (Con MO) and Fto morphants (Fto MO). Fractions are shown at the bottom right.
(G) Neurula stage embryos were unilaterally injected with Fto morpholino and a lineage tracer β-galactosidase mRNA. The injected (i.e., left) and uninjected (i.e., right) side of left-side injected embryos are magnified and shown. Injected sides were determined by LacZ staining. Arrows and lines indicate the injected side (left or right) and midlines, respectively. n = 7 for Con MO; n = 8 for Fto MO.
(H and I) RNA levels (H) and m6A enrichment (I) of foxj1 WT and mutants after FTO depletion were measured by RT-qPCR (n = 3). GAPDH was used for normalization. Ectopic full-length Xenopus foxj1.S mRNA was expressed in HCT-8 cells harboring control shRNA (shCon) or FTO targeting shRNA (shFTO).
(J and K) Chromatin immunoprecipitation with anti-RNA polymerase II antibody (Pol II CHIP) were performed at the transcription start site of foxj1.S and chordin (chrd) using animal cap explants co-injected with wnt8 mRNA (n = 3) (J) or dorsal marginal zone (DMZ) explants (n = 3) (K) at stage 12.
(L) Measurement of foxj1 half-life by RT-qPCR (n = 3). Stage 20 animal caps injected with morpholinos were treated with actinomycin D. H4 was used for normalization. ActD, actinomycin D.
Error bars are ± SEM. One-sided t test, ns: not significant, âp < 0.05, ââp < 0.01. See also Figures S2 and S3.
|
|
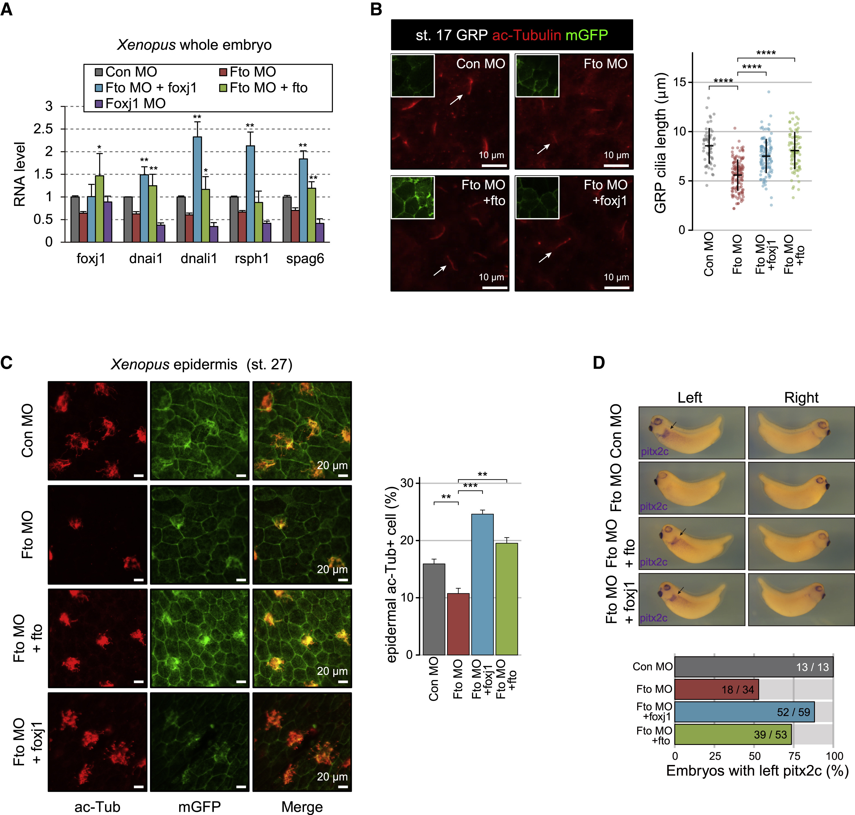
Figure 3. Ectopic expression of foxj1 mRNA recovers cilia defects in Fto morphants
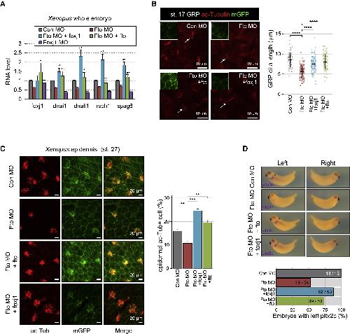
(A) RNA levels of ciliary genes (foxj1, dnai1, dnali, rsph1, and spag6) were measured in neurula stage embryos by RT-qPCR (n > 3). H4 was used for normalization. One-sided t tests were performed between Fto MO and Fto MO + foxj1 (marked above light blue bars; no mark: not significant, ââp < 0.01) or between Fto MO and Fto MO + fto (marked above green bars; no mark: not significant, âp < 0.05, ââp < 0.01). Fto MO injection reduced all five ciliary genes significantly (p < 0.01). Foxj1 MO injection reduced all ciliary genes, except foxj1 itself, significantly (p < 0.01).
(B) Cilia on the inner surface of GRP were stained with anti-acetylated tubulin antibody (ac-Tub). Scale bars, 10 μm. mGFP was used as a lineage tracer (see insets). Arrows point representative GRP cilium stained with ac-Tub. Shown right is the distribution of the cilia lengths from at least three GRP explants each. Cilia lengths were measured by ImageJ software. The horizontal and vertical bars indicate the median and the standard deviation, respectively.
(C) Cilia of multiciliated cells in the epidermis of stage 27 Xenopus tailbuds were stained with anti-acetylated tubulin antibody (ac-Tub) (n = 3). mGFP was used as a lineage tracer. Scale bars, 20 μm. Shown right is the percentage of ac-Tub+ cells in the epidermis of stage 27 Xenopus tailbud. The number of ac-Tub+ cells and GFP+ cells were manually counted using ImageJ software.
(D) In situ hybridization of pitx2c in stage 30 tailbud embryos. The arrow indicates left-sided only expression of pitx2c in the lateral plate mesoderm. Shown below is the percentage of embryos with normal left-sided pitx2c expression. Fractions are shown near the right edge of the barplot.
Error bars are ± SEM. One-sided t test, ns: not significant, ââp < 0.01, âââp < 0.001, ââââp < 0.0001.
|
|
Figure 4. FTO-dependent FOXJ1 regulation is conserved in various human cells
(A) Protein levels of FOXJ1 and FTO in SW480 cells were measured by western blot and quantified by the Li-Cor Odyssey system (n = 3) after FTO depletion. GAPDH protein was used as an internal control.
(B) RNA levels of FTO, FOXJ1, and FOXM1 in SW480 cells were measured by RT-qPCR after FTO depletion (n = 3 each). GAPDH RNA level was used as an internal control.
(C) m6A enrichments (IP/Input) of FTO, FOXJ1, and FOXD1 were measured by RT-qPCR in FTO-depleted SW480 cells (n = 3). Unfragmented polyA+ RNAs were used for m6A immunoprecipitation and as input.
(D) Measurement of FOXJ1 mRNA half-life in SW480 (n = 4), Capan-2 (n = 4), and HeLa (n = 3) by RT-qPCR. ActD, actinomycin D. GAPDH was used for RT-qPCR normalization.
Error bars are ± SEM. One-sided t test, ns: not significant, âp < 0.05, ââp < 0.01, ââââp < 0.0001. See also Figure S4.
|
|
|
|
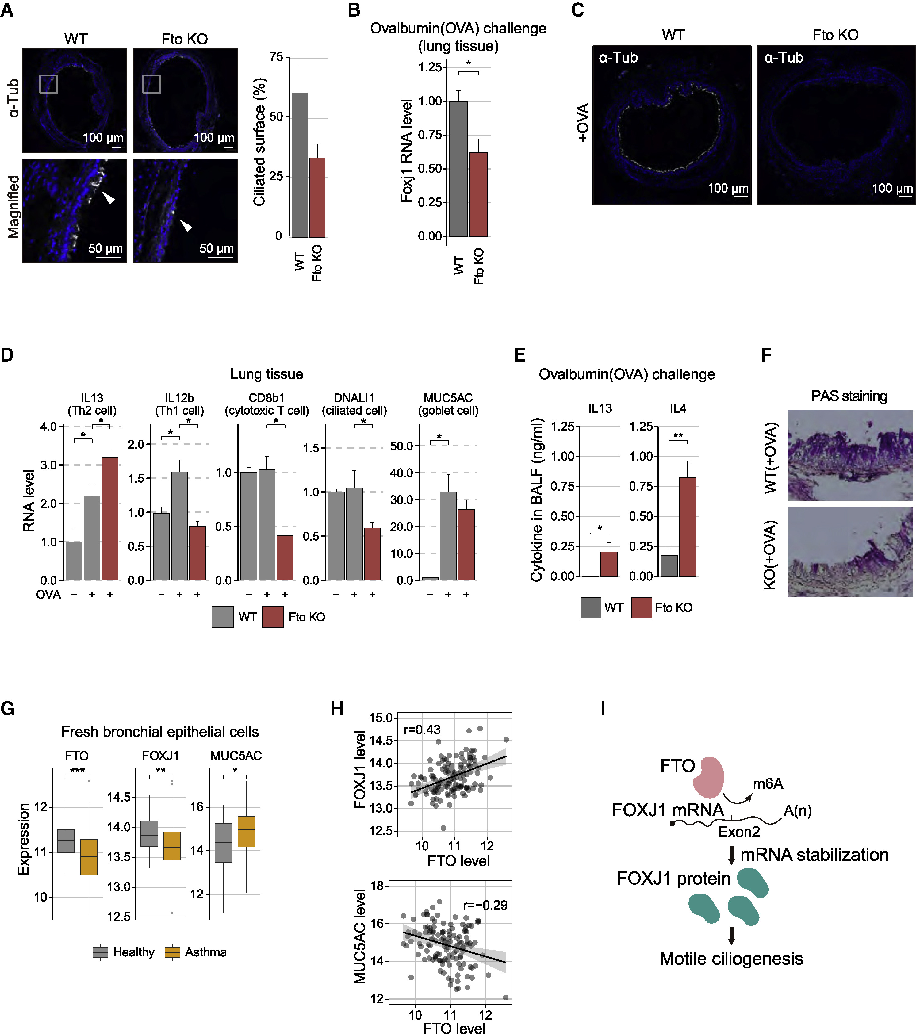
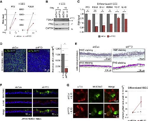
Figure 6. FTO regulates airway ciliopathies under asthmatic condition in mice
(A) Cilia of multiciliated cells in the mouse trachea were immunostained for alpha-tubulin (α-Tub). Arrowheads indicate ciliated cells. Scale bars, 50 and 100 μm. Ciliated surfaces were measured using ImageJ software (n = 2, each).
(B) RNA levels of Foxj1 in OVA-challenged WT or Fto KO mice lung tissues were measured by RT-qPCR (n = 4). GAPDH was used for normalization.
(C) Cilia of multiciliated cells in the trachea of OVA-challenged mice (OVA pre-sensitization starting from 4 weeks old) were immunostained for alpha-tubulin (α-Tub). Scale bars, 100 μm.
(D) RNA levels of various cell markers (cytotoxic T cell, Th1 cell, Th2 cell, ciliated cell, and goblet cell) were analyzed from lung tissues of non-challenged WT, OVA-challenged WT and OVA-challenged Fto KO mice (n = 4).
(E) IL13 and IL4 levels in bronchoalveolar lavage fluid (BALF) of challenged mice (OVA pre-sensitization starting from 4 weeks old, n = 4, each) were measured by ELISA assay (see STAR Methods for detail).
(F) Tracheal sections of OVA-challenged WT or Fto KO mice were stained with periodic acid and Schiffâs base (PAS staining) to visualize goblet cells.
(G) Distribution of FTO, FOXJ1, and MUC5AC expression in bronchial epithelial cells from healthy individuals (n = 27) and asthma (n = 128) patients (GEO:GSE63142). Processed data were downloaded from GEO. Points represent outliers.
(H) FTO and FOXJ1 levels (r = 0.43, p value = 3.9 Ã 10â7) and FTO and MUC5AC levels (r = â0.29, p value = 8.1 Ã 10â4) in asthma patients. Solid lines represent the trend via linear regression, and gray areas represent its respective 95% confidence interval.
(I) Schematic summary of the FTO-FOXJ1 axis.
Error bars are ± SEM. One-sided t test, âp < 0.05, ââp < 0.01, âââp < 0.001. See also Figure S6.
|
|
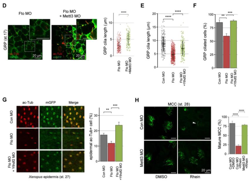
Figure S1. Fto is required for embryonic motile ciliogenesis in a m6A-dependent manner. Related to Figure 1.
(A) Magnified view of regions enclosed with rectangles in Figure 1A showing heart looping of representative Xenopus tadpoles at stage 46 injected with control morpholino (Con MO) or Fto morpholino (Fto MO).
(B) Gut tube coiling of representative Xenopus laevis tadpoles at stage 46 injected with control morpholino (Con MO) or Fto morpholino (Fto MO). The path of tube coiling is shown at the bottom right corner. Shown below is the percentage of stage 46 tadpoles showing normal (i.e. counter-clockwise) gut morphology. Fractions are shown near the right edge of the barplot. Fisherâs exact test p-value = 5.9 x 10-5.
(C) In situ hybridization of pitx2c in stage 30 tailbud embryos. The arrows indicate expressions of pitx2c in the lateral plate mesoderm. Shown below is the percentage of embryos with normal right-sided coco, left-sided lefty and left-sided pitx2c expression from two independent batches. Fractions are shown near the right edge of the barplot. See also Figure 1B.
|
|
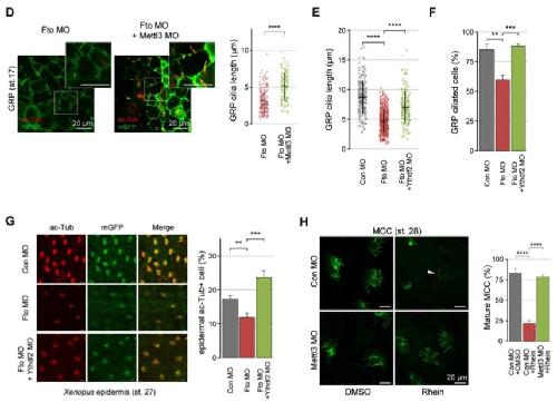
Figure S1. Fto is required for embryonic motile ciliogenesis in a m6A-dependent manner. Related to Figure 1. [continued] (D) Cilia on the inner surface of GRP were stained with anti-acethylated Tubulin antibody (ac-Tub). Squared region was magnified and shown. Scale bars, 20 μm. Shown right is the distribution of the cilia lengths from three explants each. The horizontal and vertical bars indicate the median and standard deviation, respectively. Cilia lengths were measured by ImageJ software.
(E) The distribution of the cilia lengths on the inner surface of dorsal explants (GRP) (Con MO, n = 4; Fto MO, n = 6; Fto MO + Ythdf2 MO, n = 3). The horizontal and vertical bars indicate the median and the standard deviation, respectively. Cilia lengths were measured by ImageJ software.
(F) The percentage of GRP mono-ciliated cells on the inner surface of dorsal explants (Con MO, n = 4; Fto MO, n = 5; Fto MO + Ythdf2 MO, n = 3).
(G) Cilia of multiciliated cells in the epidermis of stage 27 Xenopus tailbuds were stained with anti-acetylated Tubulin antibody (ac-Tub). Scale bars, 20 μm. The percentage of ac-Tub+ cells in the epidermis of stage 27 Xenopus tailbud (Con MO, n = 3; Fto MO, n = 5; Fto MO + Ythdf2 MO, n = 5). The number of ac-Tub+ cells and GFP+ cells were manually counted using ImageJ software. GFP was used as a lineage tracer.
(H) Cilia of multiciliated cells were stained with anti-acethylated Tubulin antibody (ac-Tub) in the epidermis of stage 28 Xenopus tailbuds injected with control morpholino (Con MO) or Mettl3 morpholino (Mettl3 MO) and treated with DMSO or rhein (25 μM) from stage 20 until stage 28. Fto inhibitor rhein caused defective maturation of multiciliated cells such as reduced cilia number and defective cilia outgrowth from a cell (arrowhead). Scale bars, 20 μm. Shown right is the percentage of fully mature multiciliated cells (MCCs) among all the ac-Tub positive MCCs in the epidermis of stage 28 Xenopus tailbuds (n = 4 or 5).
Error bars are ± standard error of the mean (s.e.m.). One-sided T-test, ns: not significant, *: p<0.05, **: p<0.01, ***: p<0.001, ****: p<0.0001.
|
|
Figure S2. (ABCE) Gene-level m6A enrichment analysis of control (Con MO) and Fto morphants (Fto MO). Related to Figure 2.
(A) RNA levels of ciliary genes in Fto morphants were measured by RT-qPCR (n = 3).
(B) Gene-level m6A enrichment of ciliary genes that were down-regulated after Fto
knockdown. Enrichment changes greater than 0.5 were marked with asterisks.
(C) m6A enrichments (IP/Input) of foxj1, dnai1, mcidas, myb, rsph1 and cfap57 were measured by RT-qPCR in the animal cap of Fto morphants (n = 3). Unfragmented polyA+ RNAs were used for m6A immunoprecipitation and as input.
(E) RNA levels of pre-spliced form of foxj1 mRNA (pre-foxj1) were measured by RT-qPCR using a primer set whose amplicon encompasses exon1-intron1 junction (n = 3).
Error bars are ± standard error of the mean (s.e.m.). One-sided T-test, ns: not significant, *: p<0.05, **: p<0.01.
|
|
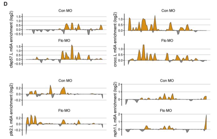
Figure S2. D Gene-level m6A enrichment analysis of control (Con MO) and Fto morphants (Fto MO). Related to Figure 2.
(D) Change in m6A enrichment (IP/Input) of other ciliary genes that were down-regulated and exhibited m6A enrichment after Fto knockdown (i.e. labelled in Figure S2B). Read coverages of both IP and input samples were standardized as described in STAR Methods. The yellow areas indicate putative m6A peaks.
|
|
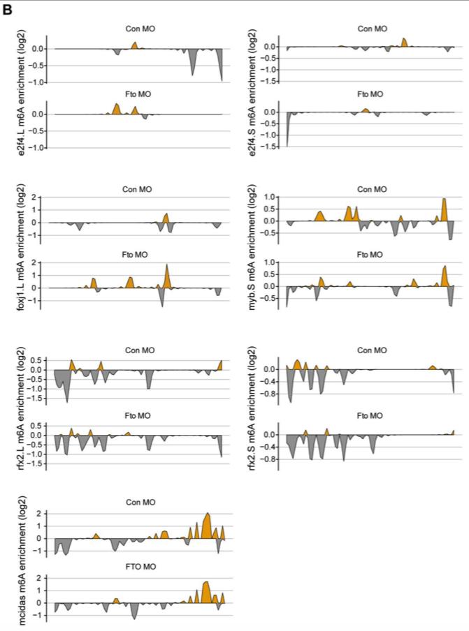
Figure S3. Fto does not regulate the mRNA levels or m6A enrichment of other ciliary transcription factors. Related to Figure 2.
(A) MA plot of the regularized log2 fold change and average abundance of the animal cap transcriptome after Fto knockdown shown in Figure 2A but labelled with ciliary transcription factors: e2f4, rfx2, myb, mcidas and foxj1.
|
|
Figure S3. Fto does not regulate the mRNA levels or m6A enrichment of other ciliary transcription factors. Related to Figure 2. (B) m6A enrichment of other ciliary transcription factors in control (Con MO) and Fto morphants (Fto MO). Read coverages of both IP and input samples were standardized as described in STAR Methods. The yellow areas indicate putative m6A peaks.
|
|
Figure S4. FTO-dependent posttranscriptional regulation of FOXJ1 mRNA in human cells. Related to Figure 4.
(A) RNA levels of FTO, FOXJ1 and FOXM1 in Capan-2 cells were measured by RT-qPCR after FTO depletion (n = 3 each). GAPDH RNA level was used as an internal control.
(B) m6A enrichment of the 5â² untranslated region (UTR5), coding sequence (CDS) and 3â² untranslated region (UTR3) of endogenous human FOXJ1 mRNA in Capan-2 cells were measured by RT-qPCR (n = 3). Fragmented polyA+ RNAs were used for m6A immunoprecipitation and as input.
(C) Chromatin immunoprecipitations with anti-RNA polymerase II antibody (Pol II CHIP) were performed at the transcription start site of FOXJ1 in FTO-depleted HeLa cells (n = 3).
(D) RNA levels of pre-spliced form of FOXJ1 mRNA (pre-FOXJ1) were measured by RT- qPCR in SW480 cells after FTO depletion using a primer set whose amplicon encompasses exon1-intron1 junction of human FOXJ1 gene (n = 3).
Error bars are ± standard error of the mean (s.e.m.). One-sided T-test, *: p<0.05, **: p<0.01, ****: p<0.0001.
|
|
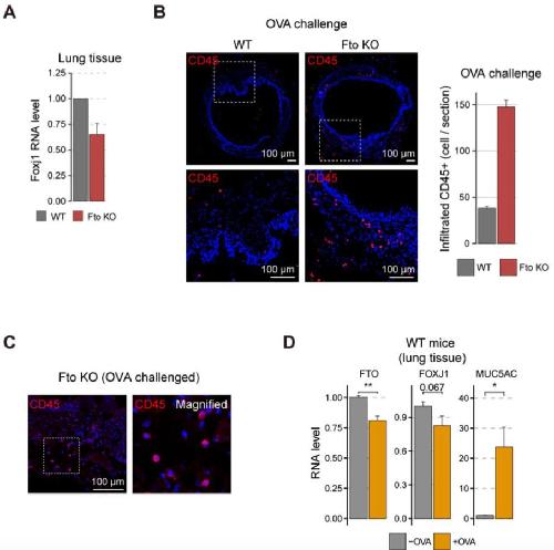
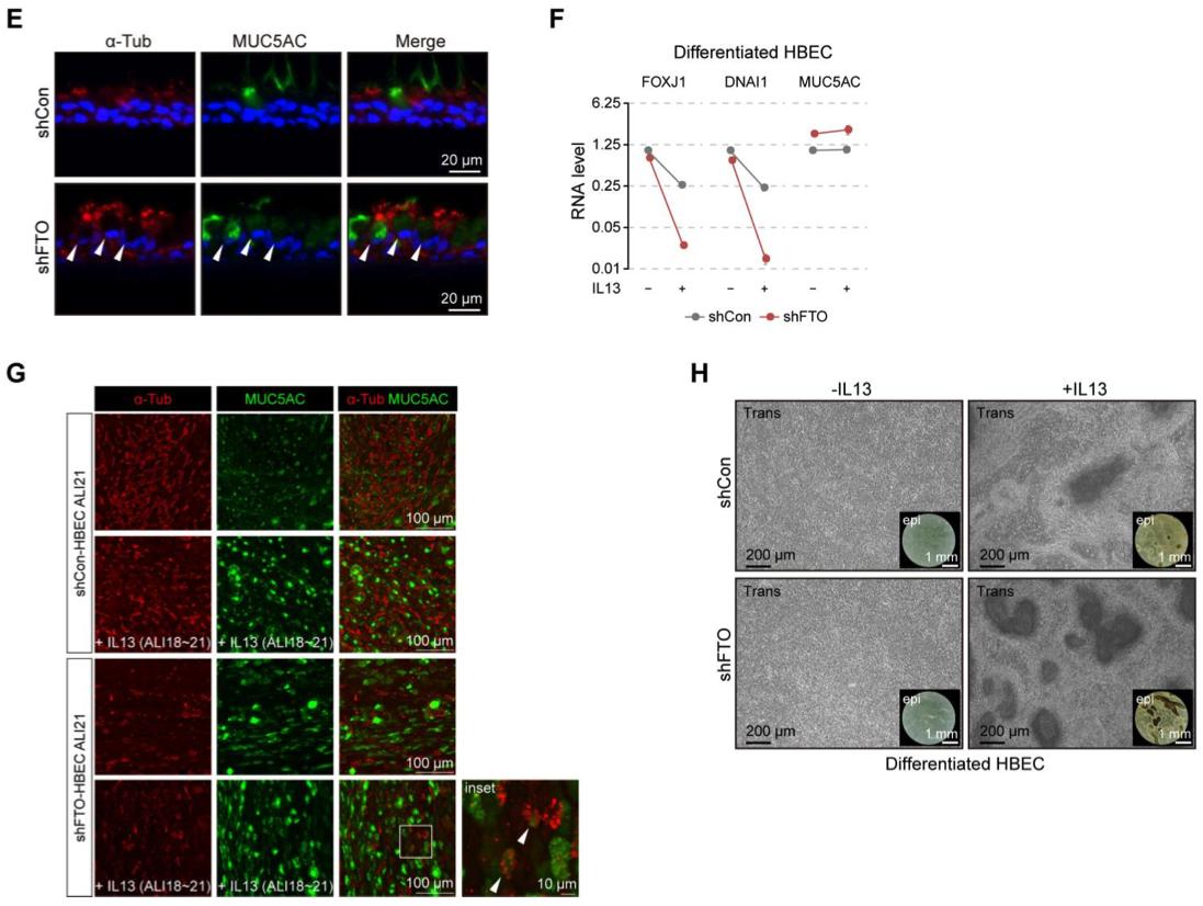
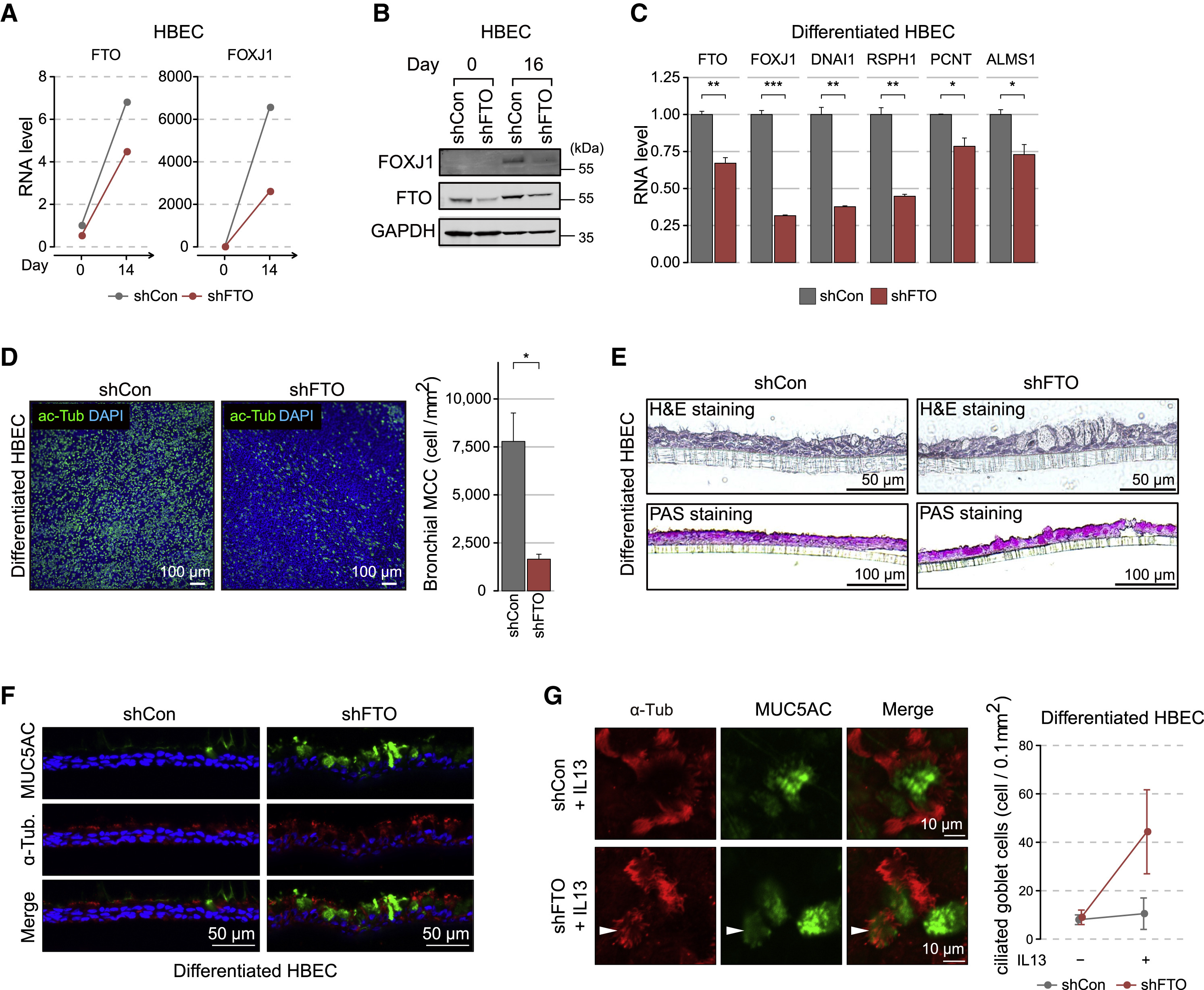
Figure S5. FTO knockdown leads to cilia defects and goblet cell hyperplasia in human airway epithelium. Related to Figure 5.
(A) Pol II CHIPs were performed at the transcription start site of FOXJ1 and HSP70 in 21 day-differentiated human bronchial epithelial cells (n = 2).
(B) Cryosections of 21 day-differentiated HBECs were immunostained for ɣ-Tubulin (ɣ-Tub) and E-Cadherin (E-Cad). ɣ-Tub is a marker for the basal body of motile cilia. E-Cad is a marker for the adhesion junctions of epithelial cells. Scale bars, 50 μm. (right) Magnified view of regions enclosed by the rectangles. Arrowheads indicate apically localized ɣ-Tub. Arrows indicate dispersed ɣ-Tub throughout basolateral regions.
(C) 16 day-differentiated HBECs were immunostained for alpha-Tubulin (É-Tub), MUC5AC or acethylated Tubulin (ac-Tub) using two different FTO shRNAs. (right) Number of ac-Tub+, É-Tub+ and MUC5AC+ were counted using ImageJ software (n = 5) and shown.
(D) RNA levels of FTO, FOXJ1, DNAI1, MUC5AC and SCGB1A1 were measured by RT- qPCR in 16 day-differentiated HBECs after FTO depletion (n = 3). FOXJ1 and DNAI1 are markers for ciliated cells. MUC5AC is a marker for goblet cells. SCGB1A1 is a marker for Clara cells (or Club cells).
|
|
Figure S5. FTO knockdown leads to cilia defects and goblet cell hyperplasia in human airway epithelium. Related to Figure 5.(continued) (E) Magnified images of Figure 5F is shown to examine ciliated goblet cells in FTO-depleted HBECs. Arrowheads indicate double positive cells (i.e. ciliated goblet cells). Scale bars, 20 μm. Note no treatment of IL13.
(F) RNA level of FOXJ1, DNAI1 and MUC5AC were measured by RT-qPCR in HBECs treated with IL13 (2 ng/ml) for the whole 14 day differentiation period (n = 2).
(G) 21 day-differentiated HBECs treated with IL13 (2 ng/ml) for the last 3 days were immunostained for É-Tub and MUC5AC. Squared regions are magnified and shown (inset). arrowheads indicate ciliated-goblet cells that are positive for both É-Tub and MUC5AC. Scale bars, 100 μm or 10 μm (inset).
(H) IL13 (2 ng/ml) were added to the lower chamber of Air-Liquid Interface (ALI) culture for 10 days. Epithelial morphologies under bright field microscope were imaged with trans- illumination (trans) or with epi-illumination (epi). Scale bars for trans and epi are 200 μm and 1 mm, respectively.
Error bars are ± s.e.m. One-sided T-test, *: p<0.05, **: p<0.01, ***: p<0.001.
|
|
Figure S6. FTO-FOXJ1 axis is conserved in acute asthma model mice. Related to Figure 6.
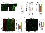
(A) RNA levels of Foxj1 in 8-9 weeks old mice lung tissue were measured by RT-qPCR (n = 2). GAPDH was used for normalization.
(B) Trachea of ovalbumin challenged mice were immunostained for CD45 and DAPI. Squared regions are magnified and shown. Scale bars, 100 μm. CD45-positive cells were counted from OVA-challenged WT and Fto KO trachea (n = 2).
(C) Magnified view (right) of CD45 staining of OVA-challenged Fto KO tracheal epithelium.
(D) RNA levels of Fto, Foxj1 and Muc5ac in unchallenged (-OVA) or OVA challenged (+OVA) wildtype (WT) mice lung tissues were measured by RT-qPCR (n = 4). GAPDH was used for normalization.
Error bars are ± s.e.m. One-sided T-test, *: p<0.05, **: p<0.01.
|