XB-ART-57878
iScience
2021 Jan 20;242:102074. doi: 10.1016/j.isci.2021.102074.
Show Gene links
Show Anatomy links
Neurod4 converts endogenous neural stem cells to neurons with synaptic formation after spinal cord injury.
Fukuoka T
,
Kato A
,
Hirano M
,
Ohka F
,
Aoki K
,
Awaya T
,
Adilijiang A
,
Sachi M
,
Tanahashi K
,
Yamaguchi J
,
Motomura K
,
Shimizu H
,
Nagashima Y
,
Ando R
,
Wakabayashi T
,
Lee-Liu D
,
Larrain J
,
Nishimura Y
,
Natsume A
.
???displayArticle.abstract???
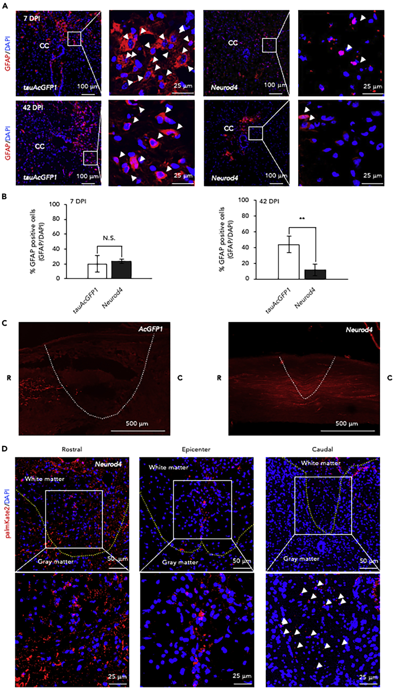
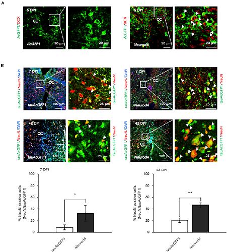
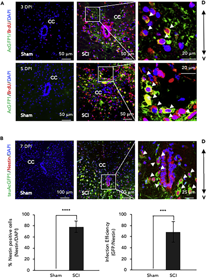
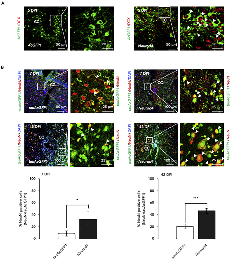
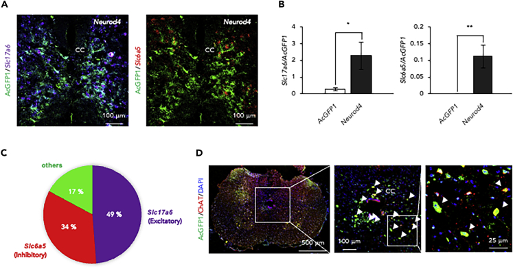
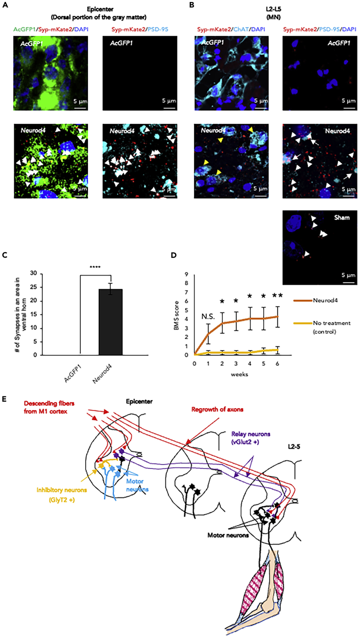
The transcriptome analysis of injured Xenopus laevis tadpole and mice suggested that Neurod4L.S., a basic-helix-loop-helix transcription factor, was the most promising transcription factor to exert neuroregeneration after spinal cord injury (SCI) in mammals. We generated a pseudotyped retroviral vector with the neurotropic lymphocytic choriomeningitis virus (LCMV) envelope to deliver murine Neurod4 to mice undergoing SCI. SCI induced ependymal cells to neural stem cells (NSCs) in the central canal. The LCMV envelope-based pseudotypedvector preferentially introduced Neurod4 into activated NSCs, which converted to neurons with axonal regrowth and suppressed the scar-forming glial lineage. Neurod4-induced inhibitory neurons predominantly projected to the subsynaptic domains of motor neurons at the epicenter, and Neurod4-induced excitatory neurons predominantly projected to subsynaptic domains of motor neurons caudal to the injury site suggesting the formation of functional synapses. Thus, Neurod4 is a potential therapeutic factor that can improve anatomical and functional recovery after SCI.
???displayArticle.pubmedLink??? 33644710
???displayArticle.pmcLink??? PMC7889987
???displayArticle.link??? iScience
Species referenced: Xenopus laevis
Genes referenced: neurod4
???attribute.lit??? ???displayArticles.show???
References [+] :
Alstermark,
Lack of monosynaptic corticomotoneuronal EPSPs in rats: disynaptic EPSPs mediated via reticulospinal neurons and polysynaptic EPSPs via segmental interneurons.
2004, Pubmed
Alstermark, Lack of monosynaptic corticomotoneuronal EPSPs in rats: disynaptic EPSPs mediated via reticulospinal neurons and polysynaptic EPSPs via segmental interneurons. 2004, Pubmed
Bareyre, Transgenic labeling of the corticospinal tract for monitoring axonal responses to spinal cord injury. 2005, Pubmed
Barnabé-Heider, Origin of new glial cells in intact and injured adult spinal cord. 2010, Pubmed
Bermingham, Proprioceptor pathway development is dependent on Math1. 2001, Pubmed
Casale, Direct projection of the corticospinal tract to the superficial laminae of the spinal cord in the rat. 1988, Pubmed
Chen, Hoxb1 controls anteroposterior identity of vestibular projection neurons. 2012, Pubmed
Crosby, Nanoscale Subsynaptic Domains Underlie the Organization of the Inhibitory Synapse. 2019, Pubmed
Delile, Single cell transcriptomics reveals spatial and temporal dynamics of gene expression in the developing mouse spinal cord. 2019, Pubmed
Dennis, bHLH transcription factors in neural development, disease, and reprogramming. 2019, Pubmed
Fink, Comprehensive Corticospinal Labeling with mu-crystallin Transgene Reveals Axon Regeneration after Spinal Cord Trauma in ngr1-/- Mice. 2015, Pubmed
Gaete, Spinal cord regeneration in Xenopus tadpoles proceeds through activation of Sox2-positive cells. 2012, Pubmed , Xenbase
Gascón, Identification and Successful Negotiation of a Metabolic Checkpoint in Direct Neuronal Reprogramming. 2016, Pubmed
Hara, Interaction of reactive astrocytes with type I collagen induces astrocytic scar formation through the integrin-N-cadherin pathway after spinal cord injury. 2017, Pubmed
Holstege, Brainstem projections to spinal motoneurons: an update. 1987, Pubmed
Holstege, The anatomy of brain stem pathways to the spinal cord in cat. A labeled amino acid tracing study. 1982, Pubmed
Ippolito, Quantifying synapses: an immunocytochemistry-based assay to quantify synapse number. 2010, Pubmed
Ito, Type I interferon inhibits astrocytic gliosis and promotes functional recovery after spinal cord injury by deactivation of the MEK/ERK pathway. 2009, Pubmed
Jones, The efferent projections from the reticular formation and the locus coeruleus studied by anterograde and retrograde axonal transport in the rat. 1985, Pubmed
Kang, Lymphocytic choriomeningitis infection of the central nervous system. 2008, Pubmed
Lacroix, Central canal ependymal cells proliferate extensively in response to traumatic spinal cord injury but not demyelinating lesions. 2014, Pubmed
Lai, Making sense out of spinal cord somatosensory development. 2016, Pubmed
Lee, Conversion of Xenopus ectoderm into neurons by NeuroD, a basic helix-loop-helix protein. 1995, Pubmed , Xenbase
Lee-Liu, Genome-wide expression profile of the response to spinal cord injury in Xenopus laevis reveals extensive differences between regenerative and non-regenerative stages. 2014, Pubmed , Xenbase
Lee-Liu, The African clawed frog Xenopus laevis: A model organism to study regeneration of the central nervous system. 2017, Pubmed , Xenbase
Li, Cell transplantation for spinal cord injury: a systematic review. 2013, Pubmed
Liang, Corticomotoneuronal connections in the rat: evidence from double-labeling of motoneurons and corticospinal axon arborizations. 1991, Pubmed
Liu, Identification and Bioinformatics Analyses of the Basic Helix-loop-helix Transcription Factors in Xenopus laevis. 2015, Pubmed , Xenbase
Llorens-Bobadilla, Single-Cell Transcriptomics Reveals a Population of Dormant Neural Stem Cells that Become Activated upon Brain Injury. 2015, Pubmed
Lu, NeuroD1 promotes neuroblastoma cell growth by inducing the expression of ALK. 2015, Pubmed
Mao, Temporal Response of Endogenous Neural Progenitor Cells Following Injury to the Adult Rat Spinal Cord. 2016, Pubmed
Martin, Spinal projections of the gigantocellular reticular formation in the rat. Evidence for projections from different areas to laminae I and II and lamina IX. 1985, Pubmed
Masserdotti, Transcriptional Mechanisms of Proneural Factors and REST in Regulating Neuronal Reprogramming of Astrocytes. 2015, Pubmed
Masserdotti, Direct neuronal reprogramming: learning from and for development. 2016, Pubmed
Matsuda, Pioneer Factor NeuroD1 Rearranges Transcriptional and Epigenetic Profiles to Execute Microglia-Neuron Conversion. 2019, Pubmed
McDonough, Endogenous proliferation after spinal cord injury in animal models. 2012, Pubmed
Meletis, Spinal cord injury reveals multilineage differentiation of ependymal cells. 2008, Pubmed
Mothe, Proliferation, migration, and differentiation of endogenous ependymal region stem/progenitor cells following minimal spinal cord injury in the adult rat. 2005, Pubmed
Nakamura, Cell transplantation therapies for spinal cord injury focusing on induced pluripotent stem cells. 2013, Pubmed
Nishimura, Interferon-β delivery via human neural stem cell abates glial scar formation in spinal cord injury. 2013, Pubmed
Pataskar, NeuroD1 reprograms chromatin and transcription factor landscapes to induce the neuronal program. 2016, Pubmed
Pollak, ASCL1 reprograms mouse Muller glia into neurogenic retinal progenitors. 2013, Pubmed
Puccini, Distinct neural stem cell tropism, early immune activation, and choroid plexus pathology following coxsackievirus infection in the neonatal central nervous system. 2014, Pubmed
Ramírez-Jarquín, Excitatory and Inhibitory Neuronal Circuits in the Spinal Cord and Their Role in the Control of Motor Neuron Function and Degeneration. 2018, Pubmed
Rea, HOTAIRM1 regulates neuronal differentiation by modulating NEUROGENIN 2 and the downstream neurogenic cascade. 2020, Pubmed
Sayyid, Atoh1 Directs Regeneration and Functional Recovery of the Mature Mouse Vestibular System. 2019, Pubmed
Seo, Neurogenin and NeuroD direct transcriptional targets and their regulatory enhancers. 2007, Pubmed , Xenbase
Smith, Small Molecules Modulate Chromatin Accessibility to Promote NEUROG2-Mediated Fibroblast-to-Neuron Reprogramming. 2016, Pubmed
Soderblom, 3D Imaging of Axons in Transparent Spinal Cords from Rodents and Nonhuman Primates. 2015, Pubmed
Stein, The lymphocytic choriomeningitis virus envelope glycoprotein targets lentiviral gene transfer vector to neural progenitors in the murine brain. 2005, Pubmed
Stenudd, Role of endogenous neural stem cells in spinal cord injury and repair. 2015, Pubmed
Sugimori, Ascl1 is required for oligodendrocyte development in the spinal cord. 2008, Pubmed
Takeuchi, Intravenously transplanted human neural stem cells migrate to the injured spinal cord in adult mice in an SDF-1- and HGF-dependent manner. 2007, Pubmed
Ueno, Corticospinal Circuits from the Sensory and Motor Cortices Differentially Regulate Skilled Movements through Distinct Spinal Interneurons. 2018, Pubmed
Voronova, Ascl1/Mash1 is a novel target of Gli2 during Gli2-induced neurogenesis in P19 EC cells. 2011, Pubmed
Wang, Preferential and bidirectional labeling of the rubrospinal tract with adenovirus-GFP for monitoring normal and injured axons. 2011, Pubmed
Wang, Sub-synaptic, multiplexed analysis of proteins reveals Fragile X related protein 2 is mislocalized in Fmr1 KO synapses. 2016, Pubmed
Wapinski, Hierarchical mechanisms for direct reprogramming of fibroblasts to neurons. 2013, Pubmed
Yousefifard, Neural stem/progenitor cell transplantation for spinal cord injury treatment; A systematic review and meta-analysis. 2016, Pubmed
Zhao, Distinct morphological stages of dentate granule neuron maturation in the adult mouse hippocampus. 2006, Pubmed
Zholudeva, The Neuroplastic and Therapeutic Potential of Spinal Interneurons in the Injured Spinal Cord. 2018, Pubmed
