|
Fig. 1: Specific localization of ANKS1A to FOP-positive SDAs. a LWs (marked by dotted lines) with other forebrain tissues were subjected to X-gal staining. Scale bar, 500âμm. Cx cortex, CPu caudate putamen, ac anterior commissure. b The LWs were co-stained with ANKS1A, FOP, and CNTRL antibodies. The 3D SIM images were analyzed by the Imaris software. c 3DSIM micrographs of representative BBs. ANKS1A-VN was injected into the LV at E16.5 and subjected to in utero electroporation. The LWs at P4 were then co-stained for FOP and various BB markers with antibodies. Scale bar for b, c, 500ânm. d A median line and upper and lower quartile are presented in box and whisker plot of the axial distances of BB proteins from immature E1 cells. CEP164, nâ=â24; Centrin, nâ=â19; CNTRL, nâ=â14; ODF2, nâ=â15; ANKS1A-VN, nâ=â18. A green-shaded box marks a FOP-stained region brighter than 30% of the maximum intensity. e Table showing the radial distances of BB proteins from immature cells. The center of the FOP-positive ring image was used as a reference for the radial distances of BB proteins; n indicates the number of BBs used for statistical analysis. SD standard deviation. f Cartoon depiction of the BB proteins shown in d, e. g Whole-cell lysates (WCL) were prepared from six LWs at P4 and then the protein complexes were precipitated with the C-terminal specific antibody to detect the ANKS1A-associated proteins. hâj 3DSIM micrographs of BBs in E1 cells representing three different developmental stages. White arrowheads mark ANKS1A-VN present in FOP-stained SDAs. Scale bar for hâj, 500ânm. k Data shown in hâj were quantified with the total number of the double-positive FOP+CNTRL+ BBs set to 100%. Then the percentage of triple-positive ANKS1A+FOP+CNTRL+ BBs was calculated. Undifferentiated (UD), nâ=â67; immature (IM), nâ=â195; mature (M), nâ=â227 where n indicates the number of BBs analyzed.
|
|
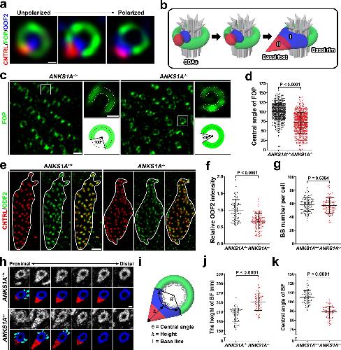
Fig. 2: ANKS1A loss results in partially impaired SDAs. a Representative 3DSIM images showing the gradual transition of SDAs from immature to the mature stage. Scale bar, 100ânm. b Cartoon depiction elucidating the dynamic change of SDAs from an unpolarized to a polarized state. c 3DSIM images were obtained from the anteriorâdorsal (AD) region of LWs, and the BB patches were then magnified for further analysis. Schematic beside each panel is for the Ã3.5 magnified white box and depicts the central angle of the FOP-negative region. Scale bar, 500ânm. d Data in c were quantified. Data are depicted as meanâ±âSD. Each point on the graph represents the central angle of the FOP-negative region. For the ANKS1A+/+ group, nâ=â356 BBs from 3 mice; for ANKS1Aâ/â, nâ=â412 BBs from 3 mice. e Experiments were performed as described in c, except that CNTRL and ODF antibodies were used. The boundary of each BB patch is outlined in white. Scale bar, 2âμm. f Data in e were quantified. Data are presented as meanâ±âSD. Each point on the graph represents the relative level of ODF2 intensity per BB patch. For the ANKS1A+/+ group, nâ=â68 cells from 2 mice; for ANKS1Aâ/â, nâ=â96 cells from 3 mice. g Number of BBs per cell was quantified based on their CNTRL staining, as illustrated in Supplementary Fig. 2c. Data represent meanâ±âSD. For the ANKS1A+/+ set, nâ=â81 cells from 3 mice; for ANKS1Aâ/â, nâ=â77 cells from 3 mice. h A ribbon of consecutive sections (50ânm) was placed on a one-hole grid and subsequently analyzed by TEM. Scale bar, 100ânm. i Schematic for clarifying the indices that represent the structural morphology of each BF. j, k The generated micrographs were aligned and used to measure the indices described in i. Data represent meanâ±âSD. For the ANKS1A+/+ group, nâ=â51 BBs; for ANKS1Aâ/â, nâ=â54 BBs.
|
|
Fig. 3: ANKS1A loss results in uncoordinated beating of motile cilia. a Schematic of LWs showing three regions around the adhesion area (marked by a circle) or the movement of fluorescent beads (green) on a live LW. AD anteriorâdorsal, AV anteriorâventral, PM posteriorâmedial. b, c Whole-mount staining of LWs using GT335 (glutamylated tubulin) or AcTub (acetylated tubulin) antibodies at P20. The black arrow (~225°) indicates the direction of CSF flow in the AD region. The abnormal phenotype of KO ependymal cilia was observed from at least five different pairs of WT and KO littermates. Scale bar for b, c, 20âμm. d SEM analysis of LWs from littermates at P30. Scale bar, 20âμm. This result was reproducibly observed from at least three different pairs of WT and KO littermates. e High-speed video imaging analysis of the same fluorescent bead at different time points. f Thirty-five consecutive frames of Supplementary Movie 1 were merged into a single picture. Scale bar for e, f, 200âμm. g Data presented in d were used to calculate an average bead speed based on at least three independent experiments. Data represent meanâ±âS.D. Each point on the graph represents the speed of an individual bead.
|
|
Fig. 4: ANKS1A loss results in defective rotational polarity.
a Schematic depicting the flow of CSF (225°) in the AD region. Double staining for FOP (green, SDA marker) and γ-Tubulin (red, BF marker) to visualize rotational polarity. b Images of the AD region obtained by 3DSIM, and BBs magnified for rotational polarity analysis (top panels). Each black arrow points from the FOP staining toward the γ-Tubulin-positive dot, indicating the rotational polarity axis of each individual BF (bottom panels). Scale bar, 1âμm. c Histogram showing the distribution of the rotational vector angles. Error bars on the graph represent CSD. d En face electron micrographs from the apical surface of ANKS1A WT and KO samples (top panels). Schematics showing the BBs (circular) with BFs (triangular) appear in the bottom panels. Scale bar, 2âμm. e The TEM data shown in d were used to draw histograms. Error bars on the graphs represent CSD.
|
|
Fig. 5: Inducible ANKS1A ablation results in a rotational polarity defect, affecting the SDAs.
a Control and iKO mice were generated via five separate daily TM injections from P30 to P35. b The mice were sacrificed at P42 for live LW preparation, and the experiments were performed essentially as described in Fig. 3. c Thirty-five consecutive frames of Supplementary Movie 3 were merged into a single picture. Scale bar for b, c, 200âμm. d Data presented in b were used to calculate an average bead speed based on three independent experiments. Data represent meanâ±âSD. e Double staining for both ODF2 (green) and CNTRL (red) permitted the visualization of rotational polarity. f, g Experiments were performed as described in Fig. 4b, c. h, i Experiments were performed as described in Fig. 2e, f. Scale bar for f, h, 1âμm. Control set, nâ=â99 cells; ANKS1A iKO, nâ=â71 cells.
|
|
Fig. 6: ANKS1A loss results in severe SDA degeneration in aged mice. a Confocal microscopic analysis of LWs from littermates at 22 months of age (top panels). A representative cell (marked by yellow arrowheads) in each panel is enlarged to reveal motile cilia (green), BBs (red) (middle panels), and F-actin (gray) at the apical and subapical levels (bottom panels). The cell border and actin network around a BB patch are outlined with white and red dotted lines, respectively. b An SEM analysis of LWs from littermates at 22 months of age. Scale bar for a, b, 10âμm. câe Data from a were quantified. The mice used for this quantification ranged from 18 to 22 months of age. For c: ANKS1A+/+ set, nâ=â110 cells from 4 mice; ANKS1Aâ/â, nâ=â113 cells from 4 mice. For d, e: ANKS1A+/+ group, nâ=â87 cells from 4 mice; ANKS1Aâ/â, nâ=â85 cells from 4 mice. f 3DSIM micrographs of LWs depict triple staining with FOP, ODF2, and CNTRL. White boxes indicate the regions of Ã3 magnification that reveal SDA staining with each antibody (second and third panels). Scale bar, 10âμm. g Representative SDA images (top) together with their cartoon depiction (bottom). Scale bar, 200ânm. h The central angles were calculated. ANKS1A+/+ set, nâ=â164 BBs from 3 mice; ANKS1Aâ/â, nâ=â160 BBs from 3 mice. i Data in f were quantified. Data represent meanâ±âSD. ANKS1A+/+ group, nâ=â50 cells; ANKS1Aâ/â, nâ=â56 cells. j, k A ribbon of consecutive sections (50ânm) was placed on a one-hole grid and subsequently analyzed by TEM. The resulting micrographs were aligned to measure the overall BF size. Data represent meanâ±âSD. ANKS1A+/+ set, nâ=â50 BBs; ANKS1Aâ/â, nâ=â54 BBs. Scale bar, 100ânm.
|
|
Fig. 7: ANKS1A deficiency results in a marked loss of the microtubule network in aged mice. aâd 3DSIM images of the MT networks stained with alpha-tubulin antibody for both young (P45) and aged (20-month old) mice. a, b ANKS1A+/+ set, nâ=â6 cells from 2 mice; ANKS1Aâ/â, nâ=â5 cells from 2 mice. c, d ANKS1A+/+ set, nâ=â9 cells from 3 mice; ANKS1Aâ/â, nâ=â9 cells from 3 mice. Scale bar for a, c, 5âμm. e A representative TEM image illustrating the intermediate filament and microtubule. Scale bar, 500ânm. fâj 3D reconstruction of the microtubule and intermediate lattice. The image of the microtubules (green) and intermediate filament (orange) was reconstructed and superimposed on a single plane. For g, h (P45 mice), ANKS1A+/+ set, nâ=â10 cells from 2 mice; ANKS1Aâ/â, nâ=â10 cells from 2 mice. For j, k (20-month-old mice), ANKS1A+/+ set, nâ=â9 cells from 2 mice; ANKS1Aâ/â, nâ=â9 cells from 2 mice. Scale bar for f, i, 500ânm.
|
|
Fig. 8: ANKS1A function is highly conserved in Xenopus. a 3DSIM images were obtained from the epidermis of Xenopus embryos at stage 24. The BB patch outlined with white dotted lines was magnified for further analysis. A representative Fop image at Ã7 magnification of the region indicated by the yellow box. The central angle of the Fop-negative region is clearly visible. b The data in a were quantified. The data represent meanâ±âSD. Each point on the graph represents the central angle of a Fop-negative region. DMSO injection, nâ=â501 BBs from 3 embryos; anks1a-MO injection, nâ=â645 BBs from 3 embryos. c, d Experiments were performed essentially as described in a, b, except that the 3DSIM images were obtained from the epidermis of Xenopus embryos at stage 35. DMSO injection, nâ=â905 BBs from 5 embryos; anks1a-MO injection, nâ=â854 BBs from 5 embryos. anks1a-MO plus mouse ANKS1A-VN RNA injection, nâ=â726 BBs from 3 embryos. e Experiments were performed as described in Fig. 4b. Scale bar for a, c, e, 2âμm. f Model in which ANKS1A plays a pivotal role in the polarization of SDAs during the development of MCCs. In the absence of ANKS1A, the SDA BF adopts an unstable architecture and undergoes a gradual degeneration over the course of aging, causing the loss of the BBs and motile cilia.
|