Click here to close
Hello! We notice that you are using Internet Explorer, which is not supported by Xenbase and may cause the site to display incorrectly.
We suggest using a current version of Chrome,
FireFox, or Safari.
???displayArticle.abstract???
BACKGROUND: Explanted tissues from vertebrate embryos reliably develop in culture and have provided essential paradigms for understanding embryogenesis, from early embryological investigations of induction, to the extensive study of Xenopus animal caps, to the current studies of mammalian gastruloids. Cultured explants of the Xenopus dorsal marginal zone ("Keller" explants) serve as a central paradigm for studies of convergent extension cell movements, yet we know little about the global patterns of gene expression in these explants.
RESULTS: In an effort to more thoroughly develop this important model system, we provide here a time-resolved bulk transcriptome for developing Keller explants.
CONCLUSIONS: The dataset reported here provides a useful resource for those using Keller explants for studies of morphogenesis and provide genome-scale insights into the temporal patterns of gene expression in an important tissue when explanted and grown in culture.
IBS-R022-D1 Institute for Basic Science, 1.200094.01 Future-leading Project Research Fund, 2017H1A2A1046162 National Research Foundation of Korea, 2018R1A6A1A03025810 National Research Foundation of Korea, 2016R1C1B2009302 National Research Foundation of Korea, R01NS099124 NINDS NIH HHS , R01GM104853 NIGMS NIH HHS , R01HD099191 NICHD NIH HHS , R01 NS099124 NINDS NIH HHS , R01 GM104853 NIGMS NIH HHS , R01 HD099191 NICHD NIH HHS , T32 GM007270 NIGMS NIH HHS
Figure 1. Dissections, culturing, and preparation of explant RNA-Seq libraries. A, Diagram identifying where cuts were made for dorsal marginal zones (DMZ), ventral marginal zones (VMZ), and animal caps. B, Diagram showing flow of dissection and culturing until RNA extraction. C, Diagram showing DMZ explant culture and RNA collection timeline
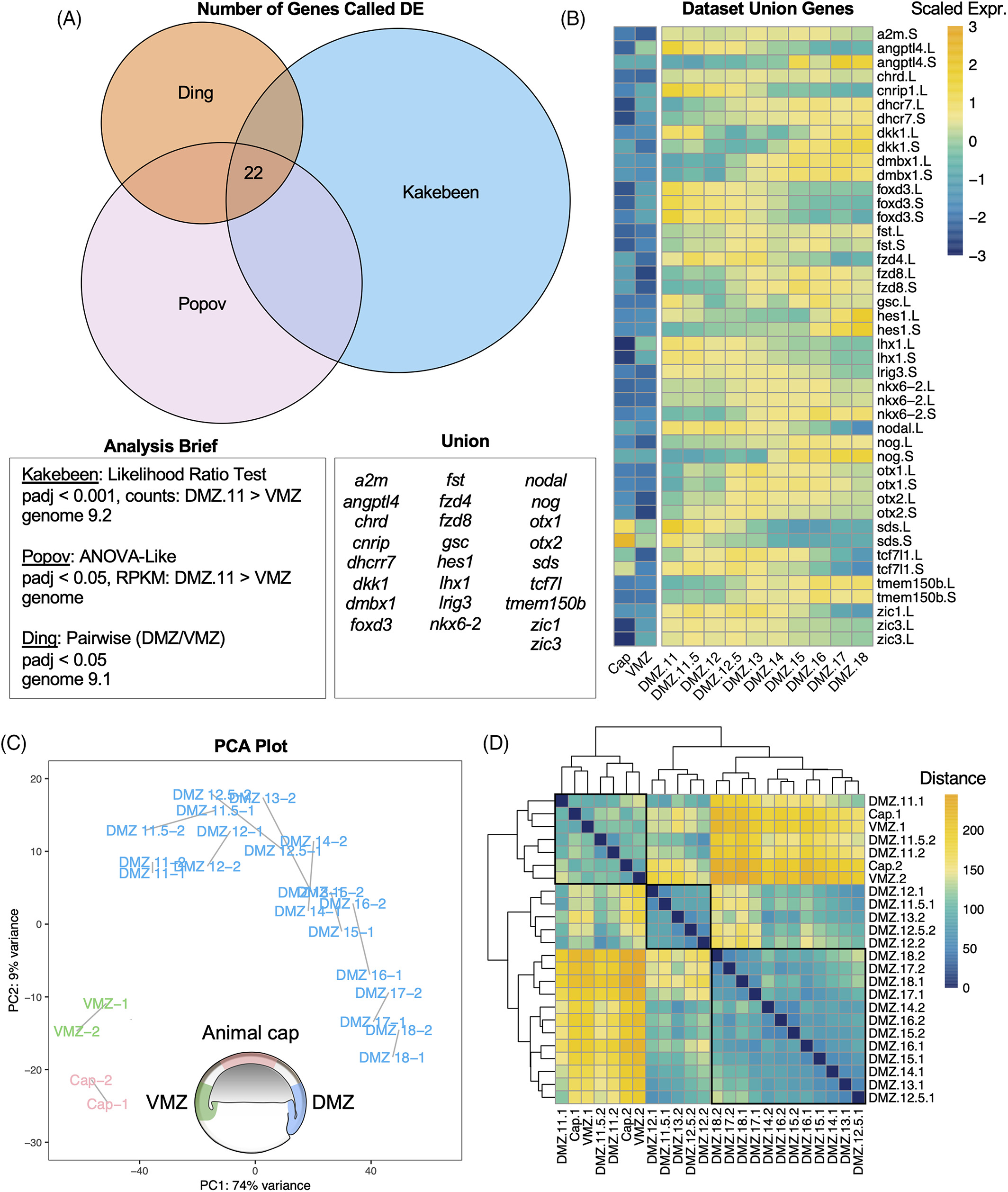
Figure 2. Cultured DMZs can be temporally differentiated by their global transcriptomes. A, Venn diagram comparing genes enriched in the DMZ with respect to the VMZ in three independent studies. Differential expression analysis for each data set are reported followed by the genes representing the union of all three data sets. B, Heatmap showing gene expression of genes captured by the union of all three data sets. Color represents expression of gene scaled by row. C, PCA plot clustering all samples. Blue samples are cultured DMZ, green samples are cultured VMZ, and pink samples are cultured animal caps. D, Correlation heatmap demonstrating the calculated distance between samples. Hierarchical clustering was performed by Pheatmap
Figure 3. Variation in differential expression analysis pipelines can lead to low recall in differentially expressed genes. A, Venn diagram showing the overlap in the number of gene called enriched in DMZ stage 11 samples over VMZ samples. Box below venn diagram indicates main differences in differential expression analysis for each approach. B, Heatmap showing expression of 100 union genes between analysis workflows. Color represents expression of gene scaled by row
Figure 4. Cultured DMZs cluster to 5âk-means clusters. A, Heatmap of all differentially expressed genes clustered to 5âk-means clusters. B, Gene ontology analysis results from GO analysis on all genes per cluster. C, Heatmap of top 10 genes by FDR from each cluster. Color in heatmaps represent expression of gene scaled by row. D, Heatmap of the same genes in C, plotted from published data in the whole embryo at complimentary developmental timepoints.
Figure 5. Canonical markers used to study development of the Xenopus embryo. Heatmaps showing gene expression of canonical markers of development in (left) explants and (right) whole embryos (Session 2016). Color represents expression of gene scaled by row.
Figure 6. L and S homoeologues are differentially represented and may have differential expression between cognate pairs. A, Pie chart demonstrating the distribution of only L homoeologues, only S homoeologues, and genes with L and S homoeologues across all transcripts in our dataset. B, Distribution of homoeologues in only differentially expressed genes. Genes in the L and S category must have both L and S homoeologues be differentially expressed. C, Correlation plot for log(counts) of L vs S homoeologues for cognate pairs in all samples. The red number represents the Pearson correlation coefficient. D, Correlation of randomly sampled L and S homoeologue log(counts) from all samples. E, Histogram of Pearson correlation coefficients calculated for each differentially expressed gene with and L and S homoelogues across DMZ time. F, Heatmap representing the number of genes with L and S homoeologues with each unique cluster call pairing. G, Heatmap showing examples of congruent expression patterns of homoeologues called in the same cluster. H, Heatmap showing examples of expression patterns of homoeologues that were called in different clusters. Color represents expression of gene scaled by row in heatmaps from (G/H).
Figure 7. Known PCP pathway genes have little transcriptional concordance. A, Heatmap plotting gene expression of PCP pathway genes in (left) explants and (right) the whole embryo. B, Heatmaps plotting septin genes downstream of PCP. Heatmap chunks represent septins representing different protein complex subunits. Color represents expression of gene scaled by row.
Borghese,
Systematic analysis of the transcriptional switch inducing migration of border cells.
2006, Pubmed
Borghese,
Systematic analysis of the transcriptional switch inducing migration of border cells.
2006,
Pubmed
Bourdelas,
Identification of distinct genes with restricted expression in the somitic mesoderm in Xenopus embryo.
2004,
Pubmed
,
Xenbase
Bray,
Near-optimal probabilistic RNA-seq quantification.
2016,
Pubmed
Butler,
Planar cell polarity in development and disease.
2017,
Pubmed
Christiaen,
The transcription/migration interface in heart precursors of Ciona intestinalis.
2008,
Pubmed
Dale,
Fate map for the 32-cell stage of Xenopus laevis.
1987,
Pubmed
,
Xenbase
Davidson,
Patterning and tissue movements in a novel explant preparation of the marginal zone of Xenopus laevis.
2004,
Pubmed
,
Xenbase
Devenport,
The cell biology of planar cell polarity.
2014,
Pubmed
Dichmann,
Nkx6 genes pattern the frog neural plate and Nkx6.1 is necessary for motoneuron axon projection.
2011,
Pubmed
,
Xenbase
Ding,
Genome-wide analysis of dorsal and ventral transcriptomes of the Xenopus laevis gastrula.
2017,
Pubmed
,
Xenbase
Dobin,
STAR: ultrafast universal RNA-seq aligner.
2013,
Pubmed
Doniach,
Planar induction of anteroposterior pattern in the developing central nervous system of Xenopus laevis.
1992,
Pubmed
,
Xenbase
Elkouby,
NULL
2010,
Pubmed
Essex,
Expression of Xenopus snail in mesoderm and prospective neural fold ectoderm.
1993,
Pubmed
,
Xenbase
Fraser,
The molecular metamorphosis of experimental embryology.
2000,
Pubmed
Fulton,
Axis Specification in Zebrafish Is Robust to Cell Mixing and Reveals a Regulation of Pattern Formation by Morphogenesis.
2020,
Pubmed
Glinka,
Dickkopf-1 is a member of a new family of secreted proteins and functions in head induction.
1998,
Pubmed
,
Xenbase
Habas,
Coactivation of Rac and Rho by Wnt/Frizzled signaling is required for vertebrate gastrulation.
2003,
Pubmed
,
Xenbase
Hamburger,
Differentiation potencies of isolated parts of the urodele gastrula, by J. Holtfreter.
1996,
Pubmed
Hamburger,
Differentiation potencies of isolated parts of the anuran gastrula, by J. Holtfreter.
1996,
Pubmed
Heasman,
Patterning the early Xenopus embryo.
2006,
Pubmed
,
Xenbase
Huebner,
Coming to Consensus: A Unifying Model Emerges for Convergent Extension.
2018,
Pubmed
Keller,
Regional expression, pattern and timing of convergence and extension during gastrulation of Xenopus laevis.
1988,
Pubmed
,
Xenbase
Keller,
Cell behaviour during active cell rearrangement: evidence and speculations.
1987,
Pubmed
,
Xenbase
Keller,
Vital dye mapping of the gastrula and neurula of Xenopus laevis. I. Prospective areas and morphogenetic movements of the superficial layer.
1975,
Pubmed
,
Xenbase
Keller,
Vital dye mapping of the gastrula and neurula of Xenopus laevis. II. Prospective areas and morphogenetic movements of the deep layer.
1976,
Pubmed
,
Xenbase
Kim,
Punctuated actin contractions during convergent extension and their permissive regulation by the non-canonical Wnt-signaling pathway.
2011,
Pubmed
,
Xenbase
Kim,
Planar cell polarity acts through septins to control collective cell movement and ciliogenesis.
2010,
Pubmed
,
Xenbase
Knecht,
Mechanisms of dorsal-ventral patterning in noggin-induced neural tissue.
1997,
Pubmed
,
Xenbase
Liu,
On the Dependency of Cellular Protein Levels on mRNA Abundance.
2016,
Pubmed
Love,
Moderated estimation of fold change and dispersion for RNA-seq data with DESeq2.
2014,
Pubmed
Martinez Arias,
On the nature and function of organizers.
2018,
Pubmed
Michiue,
High variability of expression profiles of homeologous genes for Wnt, Hh, Notch, and Hippo signaling pathways in Xenopus laevis.
2017,
Pubmed
,
Xenbase
Moody,
Fates of the blastomeres of the 32-cell-stage Xenopus embryo.
1987,
Pubmed
,
Xenbase
Moore,
The dorsal involuting marginal zone stiffens anisotropically during its convergent extension in the gastrula of Xenopus laevis.
1995,
Pubmed
,
Xenbase
Moris,
Experimental embryology of gastrulation: pluripotent stem cells as a new model system.
2020,
Pubmed
Morrison,
Single-cell transcriptome analysis of avian neural crest migration reveals signatures of invasion and molecular transitions.
2017,
Pubmed
Mostowy,
Septins: the fourth component of the cytoskeleton.
2012,
Pubmed
Nazio,
Fine-tuning of ULK1 mRNA and protein levels is required for autophagy oscillation.
2016,
Pubmed
Neubauer,
The Mammalian Septin Interactome.
2017,
Pubmed
Peshkin,
On the Relationship of Protein and mRNA Dynamics in Vertebrate Embryonic Development.
2015,
Pubmed
,
Xenbase
Peyrot,
A revised model of Xenopus dorsal midline development: differential and separable requirements for Notch and Shh signaling.
2011,
Pubmed
,
Xenbase
Popov,
Identification of new regulators of embryonic patterning and morphogenesis in Xenopus gastrulae by RNA sequencing.
2017,
Pubmed
,
Xenbase
Poznanski,
The role of planar and early vertical signaling in patterning the expression of Hoxb-1 in Xenopus.
1997,
Pubmed
,
Xenbase
Raudvere,
g:Profiler: a web server for functional enrichment analysis and conversions of gene lists (2019 update).
2019,
Pubmed
Ritchie,
limma powers differential expression analyses for RNA-sequencing and microarray studies.
2015,
Pubmed
Ruiz i Altaba,
Planar and vertical signals in the induction and patterning of the Xenopus nervous system.
1992,
Pubmed
,
Xenbase
Saint-Jeannet,
Expression of mesoderm markers in Xenopus laevis Keller explants.
1994,
Pubmed
,
Xenbase
Sander,
Introducing the Spemann-Mangold organizer: experiments and insights that generated a key concept in developmental biology.
2001,
Pubmed
Sasai,
Ectodermal patterning in vertebrate embryos.
1997,
Pubmed
,
Xenbase
Sasai,
Xenopus chordin: a novel dorsalizing factor activated by organizer-specific homeobox genes.
1994,
Pubmed
,
Xenbase
Sater,
Induction of neuronal differentiation by planar signals in Xenopus embryos.
1993,
Pubmed
,
Xenbase
Schauer,
Zebrafish embryonic explants undergo genetically encoded self-assembly.
2020,
Pubmed
Schwarz,
Functional transcriptomics of a migrating cell in Caenorhabditis elegans.
2012,
Pubmed
Session,
Genome evolution in the allotetraploid frog Xenopus laevis.
2016,
Pubmed
,
Xenbase
Shih,
Cell motility driving mediolateral intercalation in explants of Xenopus laevis.
1992,
Pubmed
,
Xenbase
Shih,
Patterns of cell motility in the organizer and dorsal mesoderm of Xenopus laevis.
1992,
Pubmed
,
Xenbase
Shindo,
PCP and septins compartmentalize cortical actomyosin to direct collective cell movement.
2014,
Pubmed
,
Xenbase
Shook,
Large, long range tensile forces drive convergence during Xenopus blastopore closure and body axis elongation.
2018,
Pubmed
,
Xenbase
Simunovic,
Embryoids, organoids and gastruloids: new approaches to understanding embryogenesis.
2017,
Pubmed
,
Xenbase
Sinner,
Global analysis of the transcriptional network controlling Xenopus endoderm formation.
2006,
Pubmed
,
Xenbase
Skoglund,
Convergence and extension at gastrulation require a myosin IIB-dependent cortical actin network.
2008,
Pubmed
,
Xenbase
Smith,
Expression cloning of noggin, a new dorsalizing factor localized to the Spemann organizer in Xenopus embryos.
1992,
Pubmed
,
Xenbase
Sun,
Quantitative proteomics of Xenopus laevis embryos: expression kinetics of nearly 4000 proteins during early development.
2014,
Pubmed
,
Xenbase
Tahinci,
Distinct functions of Rho and Rac are required for convergent extension during Xenopus gastrulation.
2003,
Pubmed
,
Xenbase
Takebayashi-Suzuki,
The forkhead transcription factor FoxB1 regulates the dorsal-ventral and anterior-posterior patterning of the ectoderm during early Xenopus embryogenesis.
2011,
Pubmed
,
Xenbase
Valadares,
Septin structure and filament assembly.
2017,
Pubmed
Vogel,
Insights into the regulation of protein abundance from proteomic and transcriptomic analyses.
2012,
Pubmed
Wallingford,
Convergent extension: the molecular control of polarized cell movement during embryonic development.
2002,
Pubmed
,
Xenbase
Wallingford,
Dishevelled controls cell polarity during Xenopus gastrulation.
2000,
Pubmed
,
Xenbase
Wang,
Analysis of cell migration using whole-genome expression profiling of migratory cells in the Drosophila ovary.
2006,
Pubmed
Williams,
Nodal and planar cell polarity signaling cooperate to regulate zebrafish convergence and extension gastrulation movements.
2020,
Pubmed
Wilson,
Cell rearrangement during gastrulation of Xenopus: direct observation of cultured explants.
1991,
Pubmed
,
Xenbase
Wühr,
The Nuclear Proteome of a Vertebrate.
2015,
Pubmed
,
Xenbase
Xu,
Construction of a vertebrate embryo from two opposing morphogen gradients.
2014,
Pubmed
Zhang,
NEDD4L regulates convergent extension movements in Xenopus embryos via Disheveled-mediated non-canonical Wnt signaling.
2014,
Pubmed
,
Xenbase
Zhao,
Lrig3 regulates neural crest formation in Xenopus by modulating Fgf and Wnt signaling pathways.
2008,
Pubmed
,
Xenbase
Zhao,
Cloning and developmental expression of the Xenopus Nkx6 genes.
2007,
Pubmed
,
Xenbase