XB-ART-57512
PLoS Biol
2020 Nov 02;1811:e3000901. doi: 10.1371/journal.pbio.3000901.
Show Gene links
Show Anatomy links
Membrane progesterone receptor induces meiosis in Xenopus oocytes through endocytosis into signaling endosomes and interaction with APPL1 and Akt2.
Nader N
,
Dib M
,
Hodeify R
,
Courjaret R
,
Elmi A
,
Hammad AS
,
Dey R
,
Huang XY
,
Machaca K
.
???displayArticle.abstract???
The steroid hormone progesterone (P4) mediates many physiological processes through either nuclear receptors that modulate gene expression or membrane P4 receptors (mPRs) that mediate nongenomic signaling. mPR signaling remains poorly understood. Here we show that the topology of mPRβ is similar to adiponectin receptors and opposite to that of G-protein-coupled receptors (GPCRs). Using Xenopus oocyte meiosis as a well-established physiological readout of nongenomic P4 signaling, we demonstrate that mPRβ signaling requires the adaptor protein APPL1 and the kinase Akt2. We further show that P4 induces clathrin-dependent endocytosis of mPRβ into signaling endosome, where mPR interacts transiently with APPL1 and Akt2 to induce meiosis. Our findings outline the early steps involved in mPR signaling and expand the spectrum of mPR signaling through the multitude of pathways involving APPL1.
???displayArticle.pubmedLink??? 33137110
???displayArticle.pmcLink??? PMC7660923
???displayArticle.link??? PLoS Biol
Genes referenced: abhd2 akt2 appl1 arf6 cdk1 cltc mapk1 mos myt1 paqr8 pgrmc1 plk1 prss1 ptbp1 rab5a slc20a2 snap25 tub vldlr
???attribute.lit??? ???displayArticles.show???
|
|
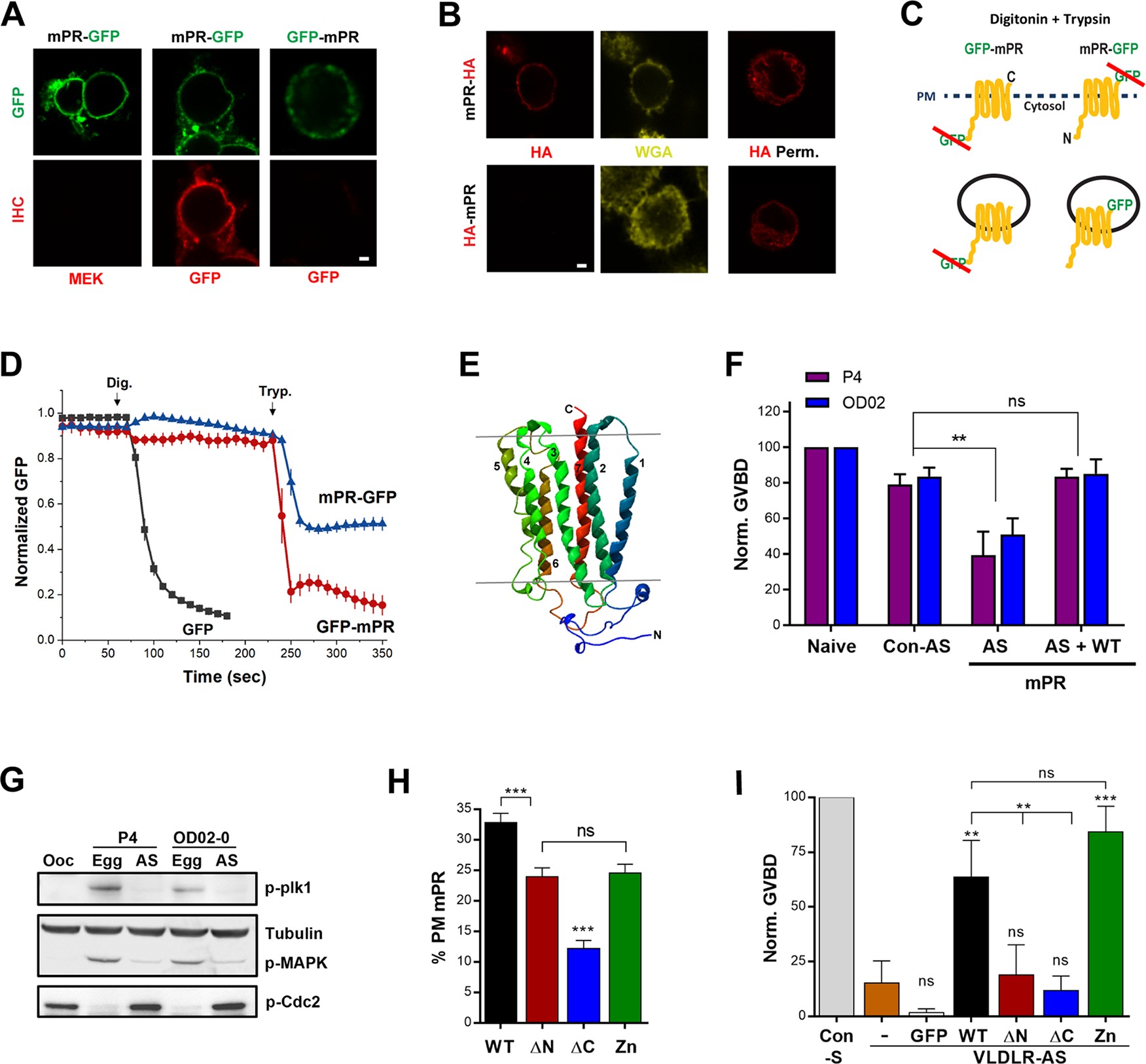
Fig 1. mPRβ has an opposite topology to GPCRs and is required for oocyte meiosis. (A) Nonpermeabilized CHO cells overexpressing mPR-GFP or GFP-mPR stained with anti-GFP or anti-MEK antibodies. Scale bar 2 μm. (B) Immunostaining of CHO cells overexpressing mPR-HA or HA-mPR in nonpermeabilized or permeabilized (HA Perm) conditions. PM stained with WGA. Scale bar 2 μm. (C) Schematic representation of the FPP assay. (D) Time course of GFP fluorescence in cells transfected as indicated and treated with Dig then Tryp at the indicated time points (mean ± SEM; n = 8â11 cells). (E) 3D model of Xenopus mPRβ. (F) Oocyte maturation in response to P4 or OD 0â02 in naive oocytes, oocytes injected with Con-AS, oocytes injected with specific mPR-AS, and oocytes injected with antisense oligos and expressing WT mPR-GFP (50 ng/oocyte) (AS + WT) (mean ± SEM; n = 3â4 donor females). (G) Activation state of MAPK and Plk for the treatments in panel (F). For the AS treatments, oocytes that did not mature (no white spot) in response to P4 were collected when the control group has reached maximal maturation levels. (H) Percent of the total mPR population at the PM for full-length mPR (WT) and the different mutants as indicated (mean ± SEM; 15â23 oocytes per condition, from 3 donor females). (I) GVBD rescue using the mPR mutants (20 ng/oocyte) following VLDLR-AS or sense oligos injection (Con-S). GFP: GFP RNA injection as a control (mean ± SEM; n = 3 donor females). ** p < 0.01, *** p < 0.001. Refer to S1 Data file. AS, injected with mPR antisense oligos; Con-AS, control antisense oligos; Dig, digitonin; Egg, eggs matured with P4; FPP, fluorescence protease protection; GFP, green fluorescent protein; GVBD, germinal vesicle breakdown; HA, hemagglutinin tag; MAPK, mitogen-activated protein kinase; mPR, membrane progesterone receptor; MEK, mitogen-activated protein kinase kinase; ns, not significant; Ooc, untreated oocyte; P4, progesterone; Plk1, Polo-like kinase 1; PM, plasma membrane; VLDLR, very-low-density lipoprotein receptor; VLDLR-AS, VLDLR antisense knockdown; Tryp, trypsin; WGA, wheat germ agglutinin; WT, wild type. https://doi.org/10.1371/journal.pbio.3000901.g001 |
|
|
Fig 2. APPL1 is essential for P4-mPR-induced oocyte meiosis. (A) IP of mPR-GFP from untreated oocytes (Con) and oocytes expressing mPR-GFP (WT) (20 ng/oocyte), the ÎN or ÎC mutants (20 ng/oocyte) probed for APPL1 and GFP. (B) Quantification of the IP experiments as the ratio of APPL1/mPR-GFP normalized to mPR-GFP WT expressing cells (mean ± SEM; n = 3). (C) WB analysis of APPL1 in untreated (naive), sense (S), antisense (AS) APPL1 oligos injected oocytes, in oocytes expressing APPL1.L (APPL1) (50 ng/oocyte), and in APPL1.L expressing oocytes co-injected with APPL1 antisense oligos (APPL1+AS). Tubulin is shown as a loading control. (D) Quantification of APPL1 expression normalized to tubulin for the conditions in panel (C) (mean ± SEM; n = 3). (E) Oocyte maturation measured as the levels of GVBD normalized to untreated oocytes (Con) in oocytes injected with APPL1 sense (S) or antisense oligos (AS), injected with APPL1 antisense oligos and APPL1 mRNA to overexpress APPL1 (AS + WT) (50 ng/oocyte) (left panel, mean ± SEM, n = 4 donor females), or injected APPL1-ÎPTB (ÎPTB) RNA (50 ng/oocyte) (right panel, mean ± SEM; n = 3 donor females). (F) Schematic of APPL1 full-length and APPL1-ÎPTB domains. (G) IP of mPR-GFP from oocytes expressing APPL1 full-length (WT) (20 ng/oocyte), APPL1-ÎPTB (ÎPTB) (20 ng/oocyte), or both proteins probed for APPL1 and GFP. (H) Quantification of the IP experiments in (G) as the ratio of APPL1/mPR-GFP normalized to mPR-GFP injected oocytes (mean ± SEM; n = 2). (I) Left Panel: WB of MAPK, Plk1, and Cdc2 phosphorylation from untreated oocytes (O), eggs matured with P4 (E), oocytes injected with APPL1 sense (S), antisense (AS) oligos, or antisense oligos and APPL1 RNA (AS+WT). Right Panel: WB of untreated oocytes (O) and P4 matured eggs (P4), and APPL1-ÎPTB injected oocytes untreated or P4 treated as indicated. Tub is shown as a loading control. For the AS and ÎPTB treatments with P4 immature oocytes with no white spot where collected at the end of the experiment when the control group has reached maximal GVBD levels. (J-K) Quantification of p-Plk1 as the ratio of p-Plk1/Tub (J) or p-MAPK as the ratio of p-MAPK/Tub (K) normalized to the ratios in untreated eggs (mean ± SEM; n = 3â5 donor females). (L) Current model for the signaling cascade downstream of mPR. (M) IP from oocytes overexpressing mPR-GFP (20 ng/oocyte) and treated with P4 (10â5 M) for the indicated times and probed for APPL1. (N) Quantification of the IP experiments in (M) as the ratio of APPL1/mPR-GFP normalized to untreated oocytes (time 0). The max response between 2 to 30 min from each donor frog was used for the analysis (2â30 minutes) (mean ± SEM; n = 5). *p < 0.05, **p < 0.01, *** p < 0.001. Refer to S1_Data file. APPL, adapter protein containing Pleckstrin homology domain, Phosphotyrosine binding domain and Leucine zipper motif 1; AS, antisense; BAR, bin, amphiphysin and Rvs domain; GFP, green fluorescent protein; GVBD, germinal vesicle breakdown; HA,; IP, immmunoprecipitation; MAPK, mitogen-activated protein kinase; mPR, membrane progesterone receptor; MEK, mitogen-activated protein kinase kinase; ns, not significant; P4, progesterone; Plk1, Polo-like kinase 1; PTB, phosphotyrosine-binding domain; Tub, tubulin; WB, western blot; WT, wild type. https://doi.org/10.1371/journal.pbio.3000901.g002 |
|
|
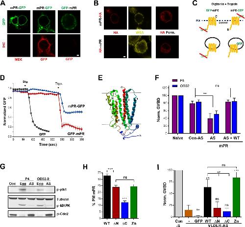
Fig 3. Akt2 is required for mPR signaling. (A) Oocyte maturation in response to P4 in untreated oocytes (Naive), oocytes injected with Con-AS oligos, oocyte injected with 2 different Akt2 antisense oligos (AS1 or AS2) (left panel), and in oocytes injected with Akt2-AS1 oligos with overexpression of APPL1 (1+APPL1) (50 ng/oocyte) (right panel). GVBD percentage is normalized to naive (mean ± SEM; n = 3â5 donor females). (B) Activation of the MAPK and Plk1 cascades in untreated oocytes (O), untreated eggs matured with P4 (E), eggs injected with Con-AS oligos and matured with P4 (E-Con-AS), or oocytes injected with Akt2 antisense oligos and treated with P4 (O-AKT-AS1). For the O-AKT-AS1 group immature oocyte with no white spot where collected when the control group has reached maximal GVBD levels. (C) Quantification of p-Plk1 and p-MAPK for the conditions in panel (B) as the ratio of p-Plk1 or p-MAPK to Tub, normalized to untreated eggs (Con) (mean ± SEM; n = 7). (D) IP over a P4 time course using overexpressed APPL1-GFP (20 ng/oocyte) as a bait and probed for t-AKT. (E) Quantification of Akt pulldown for the IP experiments in (D) as the ratio of t-AKT/APPL1-GFP. The maximal response between 2 to 30 minutes from each experiment is plotted (mean ± SEM; n = 5). (F) IP over a P4 time course using overexpressed mPR-GFP (20 ng/oocyte) as a bait and probed for APPL1 and total Akt. (G) Quantification of the IP experiments in (F) as the ratio of t-Akt/mPR-GFP. The max response between 2 to 30 minutes from each experiment is plotted (mean ± SEM; n = 5). (H) Normalized amounts of APPL1 and t-AKT that immunoprecipitate with mPR-GFP over time from a single experiment. (I) IP of mPR-GFP probed for t-AKT from oocytes expressing mPR-GFP without or with injection of APPL1 antisense oligos (mPR-GFP + APPL1-AS). (J) Western blot analysis of t-AKT and phospho-Akt S473 (p-AKT) over a P4 time course without (Con), or with APPL1 antisense oligos injection (APPL1-AS). Tub is used as a loading control. (K) Quantification of p-AKT for the conditions in panel (J). Maximal phospho/total Akt ratio between 2 to 30 minutes from each experiment is plotted. p-AKT and t-AKT levels were first normalized to Tub. Data are normalized to untreated oocytes (time 0) (mean ± SEM; n = 6 donor females). *p < 0.05, ** p < 0.01, ***p < 0.001. Refer to S1 Data file. APPL, adapter protein containing Pleckstrin homology domain, Phosphotyrosine binding domain and Leucine zipper motif 1; AS, antisense; Con-AS, control antisense oligos; GFP, green fluorescent protein; GVBD, germinal vesicle breakdown; IP, immmunoprecipitation; MAPK, mitogen-activated protein kinase; mPR, membrane progesterone receptor; ns, not significant; P4, progesterone; Plk1, Polo-like kinase 1; PTB, phosphotyrosine-binding domain; t-AKT, total Akt; Tub, tubulin; WT, wild type. https://doi.org/10.1371/journal.pbio.3000901.g003 |
|
|
Fig 4. mPR is internalized through clathrin-dependent endocytosis in response to P4. (A) Oocyte maturation in response to P4 after 4 hours pre-incubation with incremental concentrations of different compounds as indicated. Con: untreated oocytes (mean ± SEM; n = 3â5 donor females). (B) Activation of the MAPK and Plk cascades in the different indicated conditions. Tub is shown as a loading control. (C) GVBD normalized to untreated oocytes (Con) in oocytes overexpressing WT or DN forms of dynamin, Rab5, caveolin, or ARF6 following overnight treatment with P4. For the overexpression, oocytes were injected with 20 ng RNA/oocytes for all the clones. (mean ± SEM; n = 3â9 donor females per condition). (D) Percent of the total mPR population at the plasma membrane (PM) in oocytes and eggs at the indicated conditions. Oocytes were injected with 40 ng SNAP25Î20 (mean ± SEM; n = 7â27 oocytes per condition, from 3 donor females). (E-F) Oocyte maturation in response to P4 or SNAP25Î20 (Î20) (40 ng/oocyte) following knockdown of mPRβ (mPR-AS) (mean ± SEM; n = 4 donor females) (E) or APPL1 (APPL1-AS) (F) (mean ± SEM; n = 3 donor females). **p < 0.01, ***p < 0.001. Refer to S1 Data file. ARF6, ADP-ribosylation factor 6; DN, dominant-negative; Egg, P4-matured eggs; GVBD, germinal vesicle breakdown; MAPK, mitogen-activated protein kinase; mPR, membrane progesterone receptor; ns, not significant; Ooc, untreated oocytes; Pit-C, Pitstop2 control; Pit2, Pitstop2; P4, progesterone; Rab5, Ras-related protein Rab-5A; SNAP25Î20, dominant-negative synaptosome associate protein 25; Tub, tubulin; WT, wild-type. https://doi.org/10.1371/journal.pbio.3000901.g004 |
|
|
Fig 5. APPL1-mPR colocalization is essential to mPR internalization in clathrin-dependentâdynamin-independent way. (A) Peak PCC values measured in oocytes overexpressing mPR-GFP (20 ng/oocyte) with APPL1-mCherry (20 ng/oocyte), before (Con) and after P4 treatment (mean ± SEM; n = 9). (B) Fold increase in mPR-GFP-positive vesicles (oocytes were injected 20 ng of mPR-GFP RNA/oocyte) in response to P4. Each oocyte was imaged before P4 (T0) and 40 minutes after P4 and vesicles were counted across the z-stack 3D volume. Each oocyte served as its own control before P4 addition for normalization (mean ± SEM; n = 6â17 oocytes per condition). (C) Rendition of a confocal z-stack of images from an oocyte expressing APPL1-Ch and mPR-GFP before and 5 minutes after P4 treatment. Vesicles were rendered using Imaris software, and the heat map represents the colocalization intensity of the Cherry and GFP probes. Scale bar 2 μm. (D) Distribution of vesicle volume as a function of APPL1-mPR colocalization intensity calculated as in panel (C). (E) Signaling cascade downstream of mPR. (F) Cartoon model of P4-mPR signaling upstream of triggering the Plk1 cascade. * p < 0.05, *** p < 0.001. Refer to S1 Data file. APPL, adapter protein containing Pleckstrin homology domain, Phosphotyrosine binding domain and Leucine zipper motif 1; APPL1-S: oocytes injected with APPL1 sense oligos after P4; APPL1-AS: oocytes injected with APPL1 antisense oligos after P4; AS, antisense; control antisense oligos; Dyngo, oocytes treated with Dyngo (10â5 M) 4 hours prior to adding P4; GFP, green fluorescent protein; IP, immmunoprecipitation; MAPK, mitogen-activated protein; Mos, proto-oncogene serine/threonine kinase; MPF, maturation promoting factor; mPR, membrane progesterone receptor; Myt1, membrane-associated tyrosine- and threonine-specific cdc2-inhibitory kinase; ns, not significant; P4, progesterone; PCC, Pearson colocalization coefficient; Pit, oocytes treated with Pitstop (10â5 M) 4 hours prior to adding P4; Plk1, Polo-like kinase 1; PTB, phosphotyrosine-binding domain; t-AKT, total Akt; T0, normalized baseline; WT, wild type. https://doi.org/10.1371/journal.pbio.3000901.g005 |
References [+] :
Andersen,
Protein kinase B/Akt is essential for the insulin- but not progesterone-stimulated resumption of meiosis in Xenopus oocytes.
2003, Pubmed,
Xenbase
Andersen, Protein kinase B/Akt is essential for the insulin- but not progesterone-stimulated resumption of meiosis in Xenopus oocytes. 2003, Pubmed , Xenbase
Bandyopadhyay, Plasma membrane mediated action of progesterone in amphibian (Rana dybowskii) oocyte maturation. 1998, Pubmed
Bayaa, The classical progesterone receptor mediates Xenopus oocyte maturation through a nongenomic mechanism. 2000, Pubmed , Xenbase
Benkert, Toward the estimation of the absolute quality of individual protein structure models. 2011, Pubmed
Bertoni, Modeling protein quaternary structure of homo- and hetero-oligomers beyond binary interactions by homology. 2017, Pubmed
Blondeau, Progesterone receptor characterized by photoaffinity labelling in the plasma membrane of Xenopus laevis oocytes. 1984, Pubmed , Xenbase
Charles, Expression of membrane progesterone receptors (mPR/PAQR) in ovarian cancer cells: implications for progesterone-induced signaling events. 2010, Pubmed
Cheng, TRAF6-mediated ubiquitination of APPL1 enhances hepatic actions of insulin by promoting the membrane translocation of Akt. 2013, Pubmed
Cheng, Adiponectin-induced endothelial nitric oxide synthase activation and nitric oxide production are mediated by APPL1 in endothelial cells. 2007, Pubmed
Cheng, APPL1 potentiates insulin secretion in pancreatic β cells by enhancing protein kinase Akt-dependent expression of SNARE proteins in mice. 2012, Pubmed
Deckert, Localization of novel adiponectin receptor constructs. 2006, Pubmed
Diggins, APPL1 is a multifunctional endosomal signaling adaptor protein. 2017, Pubmed
Dressing, Membrane progesterone receptors (mPRs) mediate progestin induced antimorbidity in breast cancer cells and are expressed in human breast tumors. 2012, Pubmed
Dressing, Membrane progesterone receptor expression in mammalian tissues: a review of regulation and physiological implications. 2011, Pubmed
El-Jouni, Vesicular traffic at the cell membrane regulates oocyte meiotic arrest. 2007, Pubmed , Xenbase
Elurbe, Regulatory remodeling in the allo-tetraploid frog Xenopus laevis. 2017, Pubmed , Xenbase
Fernandes, Honey, we need to talk about the membrane progestin receptors. 2008, Pubmed
Flock, Activation of enteroendocrine membrane progesterone receptors promotes incretin secretion and improves glucose tolerance in mice. 2013, Pubmed
Garg, Progesterone-Mediated Non-Classical Signaling. 2017, Pubmed
Guex, Automated comparative protein structure modeling with SWISS-MODEL and Swiss-PdbViewer: a historical perspective. 2009, Pubmed
Habermann, The BAR-domain family of proteins: a case of bending and binding? 2004, Pubmed
Jahn, Principles of exocytosis and membrane fusion. 2004, Pubmed
Jean-Alphonse, Spatially restricted G protein-coupled receptor activity via divergent endocytic compartments. 2014, Pubmed
Jessus, Managing the Oocyte Meiotic Arrest-Lessons from Frogs and Jellyfish. 2020, Pubmed , Xenbase
Josefsberg Ben-Yehoshua, The role of Xenopus membrane progesterone receptor beta in mediating the effect of progesterone on oocyte maturation. 2007, Pubmed , Xenbase
Kelder, Comparison between steroid binding to membrane progesterone receptor alpha (mPRalpha) and to nuclear progesterone receptor: correlation with physicochemical properties assessed by comparative molecular field analysis and identification of mPRalpha-specific agonists. 2010, Pubmed
Krishnan, Classification, Nomenclature, and Structural Aspects of Adhesion GPCRs. 2016, Pubmed
Kupchak, Probing the mechanism of FET3 repression by Izh2p overexpression. 2007, Pubmed
Li, Crystal structures of the BAR-PH and PTB domains of human APPL1. 2007, Pubmed
Machaca, Induction of maturation-promoting factor during Xenopus oocyte maturation uncouples Ca(2+) store depletion from store-operated Ca(2+) entry. 2002, Pubmed , Xenbase
Manning, AKT/PKB Signaling: Navigating the Network. 2017, Pubmed
Mao, APPL1 binds to adiponectin receptors and mediates adiponectin signalling and function. 2006, Pubmed
McGraw, Functional expression of the human transferrin receptor cDNA in Chinese hamster ovary cells deficient in endogenous transferrin receptor. 1987, Pubmed
Meffre, Distribution of membrane progesterone receptor alpha in the male mouse and rat brain and its regulation after traumatic brain injury. 2013, Pubmed
Miller, Unconventional endocannabinoid signaling governs sperm activation via the sex hormone progesterone. 2016, Pubmed
Mitsuuchi, Identification of a chromosome 3p14.3-21.1 gene, APPL, encoding an adaptor molecule that interacts with the oncoprotein-serine/threonine kinase AKT2. 1999, Pubmed
Moussatche, Non-genomic progesterone signalling and its non-canonical receptor. 2012, Pubmed
Mulner, Pertussis toxin facilitates the progesterone-induced maturation of Xenopus oocyte. Possible role of protein phosphorylation. 1985, Pubmed , Xenbase
Nader, The VLDL receptor regulates membrane progesterone receptor trafficking and non-genomic signaling. 2018, Pubmed , Xenbase
Nader, Role for endocytosis of a constitutively active GPCR (GPR185) in releasing vertebrate oocyte meiotic arrest. 2014, Pubmed , Xenbase
Nader, Release from Xenopus oocyte prophase I meiotic arrest is independent of a decrease in cAMP levels or PKA activity. 2016, Pubmed , Xenbase
Nader, How to make a good egg!: The need for remodeling of oocyte Ca(2+) signaling to mediate the egg-to-embryo transition. 2013, Pubmed , Xenbase
Nebreda, Regulation of the meiotic cell cycle in oocytes. 2000, Pubmed , Xenbase
Nechamen, APPL1, APPL2, Akt2 and FOXO1a interact with FSHR in a potential signaling complex. 2007, Pubmed
Pálfy, Endosomal crosstalk: meeting points for signaling pathways. 2012, Pubmed
Palmer, The activation of MAP kinase and p34cdc2/cyclin B during the meiotic maturation of Xenopus oocytes. 2000, Pubmed , Xenbase
Perdiguero, Regulation of Cdc25C activity during the meiotic G2/M transition. 2004, Pubmed , Xenbase
Remmert, HHblits: lightning-fast iterative protein sequence searching by HMM-HMM alignment. 2011, Pubmed
Richter, CPEB: a life in translation. 2007, Pubmed , Xenbase
Ryu, APPL1 potentiates insulin sensitivity by facilitating the binding of IRS1/2 to the insulin receptor. 2014, Pubmed
Sadler, Progesterone inhibition of Xenopus oocyte adenylate cyclase is not mediated via the Bordetella pertussis toxin substrate. 1984, Pubmed , Xenbase
Saito, The interaction of Akt with APPL1 is required for insulin-stimulated Glut4 translocation. 2007, Pubmed
Salaün, Plasma membrane targeting of exocytic SNARE proteins. 2004, Pubmed
Schenck, The endosomal protein Appl1 mediates Akt substrate specificity and cell survival in vertebrate development. 2008, Pubmed
Schmitt, Signalling pathways in oocyte meiotic maturation. 2002, Pubmed , Xenbase
Session, Genome evolution in the allotetraploid frog Xenopus laevis. 2016, Pubmed , Xenbase
Sever, Dynamin and endocytosis. 2002, Pubmed
Sindelka, Developmental expression profiles of Xenopus laevis reference genes. 2006, Pubmed , Xenbase
Singh, Non-genomic mechanisms of progesterone action in the brain. 2013, Pubmed
Sinreih, Membrane progesterone receptors β and γ have potential as prognostic biomarkers of endometrial cancer. 2018, Pubmed
Snead, BAR scaffolds drive membrane fission by crowding disordered domains. 2019, Pubmed
Sposini, Integration of GPCR Signaling and Sorting from Very Early Endosomes via Opposing APPL1 Mechanisms. 2017, Pubmed
Tanabe, Crystal structures of the human adiponectin receptors. 2015, Pubmed
Tang, PAQR proteins: a novel membrane receptor family defined by an ancient 7-transmembrane pass motif. 2005, Pubmed
Thomas, Characteristics of membrane progestin receptor alpha (mPRalpha) and progesterone membrane receptor component 1 (PGMRC1) and their roles in mediating rapid progestin actions. 2008, Pubmed
Thomas, Steroid and G protein binding characteristics of the seatrout and human progestin membrane receptor alpha subtypes and their evolutionary origins. 2007, Pubmed
Thomas, Progestin functions in vertebrate gametes mediated by membrane progestin receptors (mPRs): Identification of mPRalpha on human sperm and its association with sperm motility. 2009, Pubmed
Tian, Identification of XPR-1, a progesterone receptor required for Xenopus oocyte activation. 2000, Pubmed , Xenbase
Valadez-Cosmes, Membrane progesterone receptors in reproduction and cancer. 2016, Pubmed
Voronina, The regulation of oocyte maturation. 2003, Pubmed
Wang, Serine 707 of APPL1 is Critical for the Synaptic NMDA Receptor-Mediated Akt Phosphorylation Signaling Pathway. 2016, Pubmed
White, Determining Membrane Protein Topology Using Fluorescence Protease Protection (FPP). 2015, Pubmed
Yao, Activation of store-operated Ca2+ current in Xenopus oocytes requires SNAP-25 but not a diffusible messenger. 1999, Pubmed , Xenbase
Yu, Constitutive recycling of the store-operated Ca2+ channel Orai1 and its internalization during meiosis. 2010, Pubmed , Xenbase
Zhu, Identification, classification, and partial characterization of genes in humans and other vertebrates homologous to a fish membrane progestin receptor. 2003, Pubmed , Xenbase
Zhu, Structure of the APPL1 BAR-PH domain and characterization of its interaction with Rab5. 2007, Pubmed
Zhu, Cloning, expression, and characterization of a membrane progestin receptor and evidence it is an intermediary in meiotic maturation of fish oocytes. 2003, Pubmed
