XB-ART-57400
Mol Biol Cell
2020 Nov 15;3124:2703-2717. doi: 10.1091/mbc.E20-02-0113.
Show Gene links
Show Anatomy links
DNA content contributes to nuclear size control in Xenopus laevis.
Heijo H
,
Shimogama S
,
Nakano S
,
Miyata A
,
Iwao Y
,
Hara Y
.
???displayArticle.abstract???
Cells adapt to drastic changes in genome quantity during evolution and cell division by adjusting the nuclear size to exert genomic functions. However, the mechanism by which DNA content within the nucleus contributes to controlling the nuclear size remains unclear. Here, we experimentally evaluated the effects of DNA content by utilizing cell-free Xenopus egg extracts and imaging of in vivo embryos. Upon manipulation of DNA content while maintaining cytoplasmic effects constant, both plateau size and expansion speed of the nucleus correlated highly with DNA content. We also found that nuclear expansion dynamics was altered when chromatin interaction with the nuclear envelope or chromatin condensation was manipulated while maintaining DNA content constant. Furthermore, excess membrane accumulated on the nuclear surface when the DNA content was low. These results clearly demonstrate that nuclear expansion is determined not only by cytoplasmic membrane supply but also by the physical properties of chromatin, including DNA quantity and chromatin structure within the nucleus, rather than the coding sequences themselves. In controlling the dynamics of nuclear expansion, we propose that chromatin interaction with the nuclear envelope plays a role in transmitting chromatin repulsion forces to the nuclear membrane.
???displayArticle.pubmedLink??? 32997613
???displayArticle.pmcLink??? PMC7927187
???displayArticle.link??? Mol Biol Cell
Species referenced: Xenopus tropicalis Xenopus laevis
Genes referenced: gmnn inhbc znrd2
GO keywords: chromatin [+]
???attribute.lit??? ???displayArticles.show???
|
|
FIGURE 1:. Nuclear expansion dynamics after manipulation of DNA replication. (A) DNA, membrane, and incorporated TMR-dUTPs were visualized in the reconstructed nuclei in the presence of DNA replication inhibitors (APH, geminin, and p27) after the indicated incubation time. Merged images (top) of membrane (green) with TMR-dUTPs (magenta) and DNA (bottom) are shown. Broken circles represent the position of the nuclear membrane. Bars, 50 µm. (B) Dynamics of the intensities of the incorporated TMR-dUTPs in whole nuclei. The intensity was calculated by multiplying the measured mean TMR-dUTP intensity (/µm2) by the measured nuclear cross-sectional area. Each calculated value was divided by the mean value of the individual extract preparation after 120 min of incubation with X. laevis sperm chromatin. Control: n = 11; APH: n = 8; geminin: n = 3; p27: n = 4. (C) DNA (magenta) and membrane (green) were visualized in the nuclei from replicated chromatin in the second interphase of the cycling extract (cycled nuclei) and from sperm chromatin in the first interphase (control) after the indicated incubation time. Bars, 50 µm. (D) Dynamics of the measured mean cross-sectional area in the nuclei with X. laevis sperm chromatin in the presence of each DNA replication inhibitor (control: n = 34; APH: n = 20; geminin: n = 5; p27: n = 3) or with replicated chromatin in the cycling extract (cycled nuclei: n = 8). Average values are connected by a line in each data set. (E) Calculated expansion speeds and (F) measured maximum values of the nuclear cross-sectional area during incubation. Averages of values from each extract preparation are plotted. Error bars, SD. Asterisks, P value from Wilcoxon test compared with samples in the control. * and **, statistically significant difference, P < 0.05 and P < 0.001, respectively. |
|
|
FIGURE 2:. Nuclear expansion dynamics using different sperm chromatins. (A) DNA, membrane, and incorporated TMR-dUTPs were visualized in the reconstructed nuclei from X. laevis or X. tropicalis sperm chromatin in the presence of DMSO (buffer control) or APH after the indicated incubation time. Merged images (top) of membrane (green) and TMR-dUTP (magenta) and DNA (bottom) are shown. Broken circles represent the position of the nuclear membrane. Bars, 50 µm. (B) Dynamics of the measured mean cross-sectional area in the nuclei from X. laevis (blue, n = 34) or X. tropicalis (green, n = 12) sperm chromatin. (C) Dynamics of the measured mean cross-sectional area in the nuclei from X. laevis (pink, n = 20) or X. tropicalis (light blue, n = 12) sperm chromatin in the presence of APH. Average values are connected by a line in each data set. Error bars, SD. (D) Calculated expansion speeds and (E) measured maximum values of the nuclear cross-sectional area during incubation were plotted against the DNA content within the nucleus. Averages of values in each DNA content are fitted to the power law regression. Error bars, SD. |
|
|
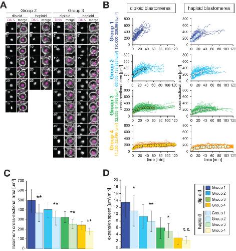
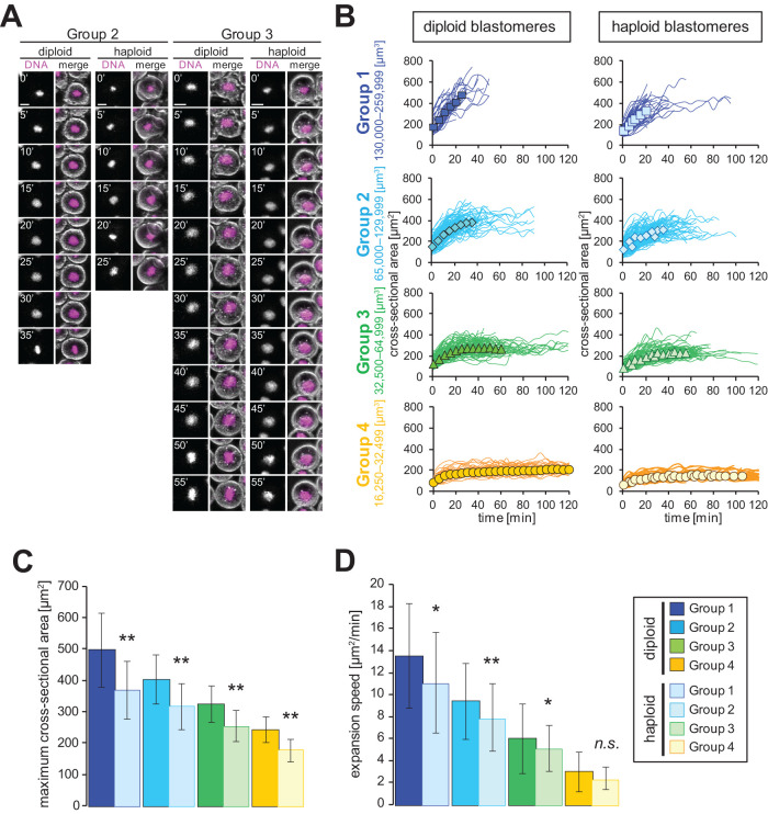
FIGURE 3:. DNA-content–dependent nuclear expansion in in vivo X. laevis embryos. (A) Snapshots of representative time-lapse images in translucent blastomeres from diploid or haploid X. laevis embryos in each group of the cell volume. DNA visualized by Hoechest 33342 (left) and merged images with phase contrast image (right) are shown. Images were taken at 5 min intervals. Bars, 20 µm. (B) Dynamics of individual nuclear cross-sectional area (line) and average cross-sectional area (symbols) in each group of the cell volume from diploid (filled symbols) or haploid (open symbols) blastomeres after initiation of interphase. The cell volume was estimated from the measured cross-sectional area by considering the cell as a sphere, and the analyzing groups were categorized as Group 1 (blue: n = 48 [diploid], 67 [haploid]; 130,000−259,999 µm3), Group 2 (light blue: n = 116 [diploid], 131 [haploid]; 65,000−129,999 µm3), Group 3 (green: n = 95 [diploid], 108 [haploid]; 32,500−64,999 µm3), and Group 4 (orange: n = 46 [diploid], 52 [haploid]; 16,250−32,499 µm3). The values are connected by a line for each individual observation. (C) Average measured maximum values (plateau values or values at the final measurement prior to NEBD) or (D) calculated expansion speed of the nuclear cross-sectional area in diploid or haploid blastomeres from each group. Error bars, SD. Asterisks, P value from Wilcoxon test compared with the diploid data in each group. * and **, statistically significant difference, P < 0.05 and P < 0.001, respectively. n.s., no significant difference. |
|
|
FIGURE 4:. Accumulation of membranes on the surface of nuclei with less DNA content. (A) NPCs on the reconstructed nuclei from X. laevis or X. tropicalis sperm chromatin in the presence of DMSO (buffer control) or APH were visualized after 120 min of incubation. Bars, 20 µm. (B) Average intensities of NPC-positive membrane signals per pixel on the continuous line pattern (filled bars) and throughout the whole nuclear section (dotted bars) of samples with different DNA contents. X. laevis chromatin with DMSO: n = 85 (line), n = 82 (area); X. laevis chromatin with APH: n = 92 (line), n = 90 (area); X. tropicalis chromatin with DMSO: n = 93 (line), n = 93 (area); X. tropicalis chromatin with APH: n = 80 (line), n = 67 (area). The measured intensity value from an individual image is normalized to the mean value of the control condition (X. laevis sperm chromatin without APH) in each extract preparation. (C) Estimated total intensities of NPC-positive membrane signals throughout the nuclear section among samples. The total intensity was estimated by multiplying the mean intensity by the measured nuclear cross-sectional area in each image, and the calculated value was normalized to the mean value of the control condition. (D) α-Tubulin (magenta), membranes (green), and DNA (blue) were visualized around the reconstructed nuclei with different DNA contents after 120 min of incubation. Merged images (top) and α-tubulin (bottom) are shown. Bars, 100 µm. (E) Average length (along the long axis) and width (along the short axis) of the MT-occupied space. Averaged values in each sample with different DNA contents were calculated. X. laevis chromatin with DMSO: n = 54 (length), n = 53 (width); X. laevis chromatin with APH: n = 132 (length), n = 134 (width); X. tropicalis chromatin with DMSO: n = 95 (length), n = 91 (width); X. tropicalis chromatin with APH: n = 122 (length), n = 121 (width). Error bars, SD. Asterisks, P value from Wilcoxon test compared with that in the control condition with X. laevis chromatin. **, statistically significant difference, P < 0.001. n.s., no significant difference. |
|
|
FIGURE 5:. Dynamics of the ratio of DNA content to nuclear size parameters during nuclear expansion. (A) Dynamics of density DV of DNA content per estimated nuclear volume in samples with different DNA content in X. laevis cytoplasmic extract. (B) Dynamics of density DSA of DNA content per estimated nuclear surface area in the samples with different DNA content in X. laevis cytoplasmic extract. Average values from each extract preparation are plotted. Each data set is fitted to the power regression line. Error bars, SD. |
|
|
FIGURE 6:. Nuclear expansion dynamics after modification of chromatin interaction with the nuclear envelope. (A) Representative images of reconstructed nuclei from X. laevis sperm chromatin in the presence of restriction enzymes (EcoRI, XhoI, or HaeIII) with the appropriate buffer after incubation for the indicated time. (B) Dynamics of the measured mean cross-sectional area of reconstructed nuclei in the presence of the indicated restriction enzymes, indicated by different colors. (C) Representative images of reconstructed nuclei from X. laevis sperm chromatin in the actin-intact extract after the indicated incubation time. DNA was stained with Hoechst 33342. Broken circles represent the position of the nuclear membrane. Bars, 50 µm. (D) Dynamics of the measured mean cross-sectional area of reconstructed nuclei in the actin-intact extracts (purple) or conventional actin-inhibited extracts (gray). Average values from each extract preparation are connected by a line in each data set. (E) Calculated expansion speeds and (F) measured maximum values of nuclear cross-sectional area of samples treated with buffer control (gray, n = 6), EcoRI (light blue, n = 6), XhoI (green, n = 5), HaeIII (orange, n = 5) and using actin-inhibited extract (gray, n = 37) or actin-inhibited extract (purple, n = 6). Average values from each extract preparation are shown. Error bars, SD. Asterisk, P value from Wilcoxon test compared with that in each control condition. *, statistically significant difference, P < 0.05. |
|
|
FIGURE 7:. Nuclear expansion dynamics after manipulation of chromatin condensation. (A) Representative images of the reconstructed nuclei from X. laevis sperm chromatin in the presence of MgCl2 at the indicated concentrations or dH2O for buffer control after the indicated incubation time. (B) Dynamics of the measured mean cross-sectional area of reconstructed nuclei in the presence of extra Mg2+ ions. Control: n = 4; 5 mM: n = 4; 10 mM: n = 4; 20 mM MgCl2: n = 4. (C) Representative images of the reconstructed nuclei of X. laevis sperm chromatin in the presence of actinomycin D (ActD), ICRF-193, or DMSO for buffer control after the indicated incubation time. DNA was stained with Hoechst 33342. Broken circles represent the position of the nuclear membrane. Bars, 50 µm. (D) Dynamics of the measured mean nuclear cross-sectional area with X. laevis sperm chromatin in the presence of ActD (purple, n = 7), ICRF-193 (pink, n = 7), or DMSO (gray, n = 7) for buffer control. Average values are connected by a line in each data set. (E) Calculated expansion speeds and (F) measured maximum values of nuclear cross-sectional area with X. laevis sperm chromatin in the presence of buffer control, restriction enzymes, or inhibitors of chromatin structures. Average values from each extract preparation are shown. Error bars, SD. Asterisks, P value from Wilcoxon test compared with that in the control condition. * and **, statistically significant difference, P < 0.05 and P < 0.001, respectively. |
|
|
FIGURE 8:. Dynamics of nuclear import ability after modulating DNA content or chromatin condensation status. (A) Representative images of GFP-NLS proteins in the reconstructed nuclei for the four different conditions of DNA content after the indicated incubation time. Bars, 50 µm. (B) Dynamics of the mean GFP-NLS intensity per nuclear sectional area among four different conditions of DNA content (X. laevis sperm chromatin with DMSO [XLSP + DMSO, n = 11] and with aphidicolin [XLSP + APH, n = 6], X. tropicalis sperm chromatin with DMSO [XTSP + DMSO, n = 5] and with aphidicolin [XTSP + APH, n = 6]) and (C) samples with inducing chromosome condensation (ActD: n = 3: ICRF-193: n = 3; DMSO control: n = 11). The measured intensity value was divided by that of the control (XLSP + DMSO) condition after 120 min of incubation for each preparation. Average values from each extract preparation are connected by a line in each data set. Error bars, SD. |
References [+] :
Anderson,
Nuclear envelope formation by chromatin-mediated reorganization of the endoplasmic reticulum.
2007, Pubmed,
Xenbase
Anderson, Nuclear envelope formation by chromatin-mediated reorganization of the endoplasmic reticulum. 2007, Pubmed , Xenbase
Bischoff, Catalysis of guanine nucleotide exchange on Ran by the mitotic regulator RCC1. 1991, Pubmed , Xenbase
Cantwell, A systematic genetic screen identifies essential factors involved in nuclear size control. 2019, Pubmed
Cavalier-Smith, Economy, speed and size matter: evolutionary forces driving nuclear genome miniaturization and expansion. 2005, Pubmed
Cavalier-Smith, Skeletal DNA and the evolution of genome size. 1982, Pubmed
Cavalier-Smith, Nuclear volume control by nucleoskeletal DNA, selection for cell volume and cell growth rate, and the solution of the DNA C-value paradox. 1978, Pubmed
Chan, Volume Transitions of Isolated Cell Nuclei Induced by Rapid Temperature Increase. 2017, Pubmed
Edens, Nuclear size regulation: from single cells to development and disease. 2013, Pubmed , Xenbase
FANKHAUSER, Maintenance of normal structure in heteroploid salamander larvae, through compensation of changes in cell size by adjustment of cell number and cell shape. 1945, Pubmed
Furusawa, Chromatin decompaction by the nucleosomal binding protein HMGN5 impairs nuclear sturdiness. 2015, Pubmed
Goehring, Organelle growth control through limiting pools of cytoplasmic components. 2012, Pubmed
Görlich, Identification of different roles for RanGDP and RanGTP in nuclear protein import. 1996, Pubmed , Xenbase
Gregory, The bigger the C-value, the larger the cell: genome size and red blood cell size in vertebrates. 2001, Pubmed
Gruenbaum, The nuclear lamina comes of age. 2005, Pubmed
Guy, Actinomycin D inhibits initiation of DNA replication in mammalian cells. 1978, Pubmed
HAMILTON, An experimental analysis of the development of the haploid syndrome in embryos of Xenopus laevis. 1963, Pubmed , Xenbase
Hara, Dynein-Based Accumulation of Membranes Regulates Nuclear Expansion in Xenopus laevis Egg Extracts. 2015, Pubmed , Xenbase
Iwabuchi, Residual Cdc2 activity remaining at meiosis I exit is essential for meiotic M-M transition in Xenopus oocyte extracts. 2000, Pubmed , Xenbase
Iwao, Midblastula transition (MBT) of the cell cycles in the yolk and pigment granule-free translucent blastomeres obtained from centrifuged Xenopus embryos. 2005, Pubmed , Xenbase
Jevtić, Nuclear size scaling during Xenopus early development contributes to midblastula transition timing. 2015, Pubmed , Xenbase
Jevtić, Concentration-dependent Effects of Nuclear Lamins on Nuclear Size in Xenopus and Mammalian Cells. 2015, Pubmed , Xenbase
Jevtić, Both Nuclear Size and DNA Amount Contribute to Midblastula Transition Timing in Xenopus laevis. 2017, Pubmed , Xenbase
Jorgensen, The size of the nucleus increases as yeast cells grow. 2007, Pubmed
Kawahara, PRODUCTION OF TRIPLOID AND GYNOGENETIC DIPLOID XENOPUS BY COLD TREATMENT. 1978, Pubmed , Xenbase
Kobayashi, Focus-formation of replication protein A, activation of checkpoint system and DNA repair synthesis induced by DNA double-strand breaks in Xenopus egg extract. 2002, Pubmed , Xenbase
Kume, A systematic genomic screen implicates nucleocytoplasmic transport and membrane growth in nuclear size control. 2017, Pubmed
Kume, Nuclear membrane protein Lem2 regulates nuclear size through membrane flow. 2019, Pubmed
Landry, The genomic and transcriptomic landscape of a HeLa cell line. 2013, Pubmed
Levy, Nuclear size is regulated by importin α and Ntf2 in Xenopus. 2010, Pubmed , Xenbase
Levy, Biological Scaling Problems and Solutions in Amphibians. 2015, Pubmed , Xenbase
Mukherjee, The Perinuclear ER Scales Nuclear Size Independently of Cell Size in Early Embryos. 2020, Pubmed , Xenbase
Nemergut, Chromatin docking and exchange activity enhancement of RCC1 by histones H2A and H2B. 2001, Pubmed , Xenbase
Neumann, Nuclear size control in fission yeast. 2007, Pubmed
Oda, Chromatin tethering to the nuclear envelope by nuclear actin filaments: a novel role of the actin cytoskeleton in the Xenopus blastula. 2017, Pubmed , Xenbase
Ohsumi, Oocyte extracts for the study of meiotic M-M transition. 2006, Pubmed , Xenbase
Robinson, Ploidy and Size at Multiple Scales in the Arabidopsis Sepal. 2018, Pubmed
Scaffidi, Lamin A-dependent nuclear defects in human aging. 2006, Pubmed
Schreiner, The tethering of chromatin to the nuclear envelope supports nuclear mechanics. 2015, Pubmed
Shimamoto, Nucleosome-nucleosome interactions via histone tails and linker DNA regulate nuclear rigidity. 2017, Pubmed
Stephens, Chromatin and lamin A determine two different mechanical response regimes of the cell nucleus. 2017, Pubmed
Stephens, Chromatin histone modifications and rigidity affect nuclear morphology independent of lamins. 2018, Pubmed
Stephens, Chromatin's physical properties shape the nucleus and its functions. 2019, Pubmed
Tsichlaki, Nucleus downscaling in mouse embryos is regulated by cooperative developmental and geometric programs. 2016, Pubmed
Ulbert, Direct membrane protein-DNA interactions required early in nuclear envelope assembly. 2006, Pubmed , Xenbase
Uppaluri, Hierarchical Size Scaling during Multicellular Growth and Development. 2016, Pubmed
van Steensel, Lamina-Associated Domains: Links with Chromosome Architecture, Heterochromatin, and Gene Repression. 2017, Pubmed
Walters, Nuclear envelope expansion in budding yeast is independent of cell growth and does not determine nuclear volume. 2019, Pubmed
Zink, Nuclear structure in cancer cells. 2004, Pubmed
