XB-ART-57368
Nat Commun
2020 Aug 28;111:4328. doi: 10.1038/s41467-020-18167-4.
Show Gene links
Show Anatomy links
Disruption of Cav1.2-mediated signaling is a pathway for ketamine-induced pathology.
Chen H
,
Vandorpe DH
,
Xie X
,
Alper SL
,
Zeidel ML
,
Yu W
.
???displayArticle.abstract???
The general anesthetic ketamine has been repurposed by physicians as an anti-depressant and by the public as a recreational drug. However, ketamine use can cause extensive pathological changes, including ketamine cystitis. The mechanisms of ketamine's anti-depressant and adverse effects remain poorly understood. Here we present evidence that ketamine is an effective L-type Ca2+ channel (Cav1.2) antagonist that directly inhibits calcium influx and smooth muscle contractility, leading to voiding dysfunction. Ketamine prevents Cav1.2-mediated induction of immediate early genes and transcription factors, and inactivation of Cav1.2 in smooth muscle mimics the ketamine cystitis phenotype. Our results demonstrate that ketamine inhibition of Cav1.2 signaling is an important pathway mediating ketamine cystitis. In contrast, Cav1.2 agonist Bay k8644 abrogates ketamine-induced smooth muscle dysfunction. Indeed, Cav1.2 activation by Bay k8644 decreases voiding frequency while increasing void volume, indicating Cav1.2 agonists might be effective drugs for treatment of bladder dysfunction.
???displayArticle.pubmedLink??? 32859919
???displayArticle.pmcLink??? PMC7455701
???displayArticle.link??? Nat Commun
???displayArticle.grants??? [+]
Genes referenced: cav1 efs fos grin1 jun
GO keywords: smooth muscle contraction [+]
???displayArticle.disOnts??? cystitis [+]
???attribute.lit??? ???displayArticles.show???
|
|
Fig. 1. Ketamine inhibits BSM contraction.a Representative traces of mouse BSM contraction in response to EFS (1, 2, 5, 10, 20, 50âHz), showing dose-dependent inhibition by ketamine (0.1â500âµgâmlâ1). b Summarized data from experiments as in a (nâ=â12 BSM strips). Data are presented as mean values ± SD. câe Representative traces of mouse BSM treated first with ketamine plus either carbachol (c nâ=â14 BSM strips), α,β-meATP (d nâ=â10 BSM strips), or 50âmM KCl (e nâ=â11 BSM strips), followed by drug washout and subsequent re-exposure to the indicated drugs in the absence of ketamine. fâh Summarized data from câe. Data are shown as box and whiskers, center line is the median of the data set, box represents 75% of the data, and bars indicates whiskers from minimum to maximum. Data were analysed by one-way ANOVA with Bonferroniâs posthoc tests. Pâ<â0.05 is considered to be significant and P values are given above the bars. Source data are provided as a Source Data file. |
|
|
Fig. 2. Ketamine inhibition of BSM contraction is not mediated by NMDAR.Representative filters show UV light-illuminated urine spots from a wild type mouse (a nâ=â21 filters) and a smooth muscle-specific NR1 knockout (SMNR1KO) mouse (b nâ=â18 filters). Summarized quantitative data (c) indicate normal voiding volume, normal spot number per void, and normal spot size for SMNR1KO mice. ± in c is SD of the mean. In b 400âmm2 white box at bottom right serves as area standard. dâg BSM contraction in SMNR1KO mice stimulated by EFS (d wild type nâ=â8 BSM strips, SMNR1KO nâ=â8 BSM strips), by 10âµM carbachol (e wild type nâ=â8 BSM strips, SMNR1KO nâ=â8 BSM strips), by 10âµM α,β-meATP (f wild type nâ=â8 BSM strips, SMNR1KO nâ=â8 BSM strips), or by 50âmM KCl (g wild type nâ=â8 BSM strips, SMNR1KO nâ=â8 BSM strips). Data are shown as box and whiskers, center line is the median of the data set, box represents 75% of the data, and bars indicates whiskers from minimum to maximum. Data were analysed by Studentâs t-test. h ketamine concentration-dependent inhibition of contraction of BSM from SMNR1KO mice (nâ=â12 BSM strips). The data indicate that NMDAR does not mediate ketamine-induced inhibition of BSM contraction. Data are presented as mean values ± SD. Source data are provided as a Source Data file. |
|
|
Fig. 3. Ketamine and Cav1.2 agonist Bay k8644 are mutual antagonists.a Representative traces of Bay k8644-mediated potentiation of EFS-stimulated BSM contraction, summarized in d (nâ=â7 BSM strips). b Representative traces of Bay k8644-mediated potentiation of EFS-stimulated BSM contraction fully inhibited by ketamine and by nifedipine in dose-dependent manners, summarized in e (nâ=â8 BSM strips) and f (nâ=â12 BSM strips). c representative traces of ketamine-induced and nifedipine-induced inhibition of EFS-stimulated BSM contraction rescued by 50 or 200ânM Bay k8644, summarized in g (nâ=â17 BSM strips) and h (nâ=â13 BSM strips). Data are presented as mean values ± SD. These data support ketamine as an inhibitor of Cav1.2-mediated BSM contraction. Source data are provided as a Source Data file. |
|
|
Fig. 4. Ketamine inhibits Cav1.2-mediated calcium channel activity.aâc are representative Ba2+ current traces of two microelectrode voltage-clamped Xenopus oocytes, previously injected with water (a, nâ=â5 oocytes) or with cRNA encoding Cav1.2 subunits, recorded in the absence (b, nâ=â10 oocytes), or presence of ketamine (c nâ=â10 oocytes). d, e summarize data from aâc showing dose-dependent inhibition of Cav1.2-mediated Ba2+ current by ketamine (d nâ=â10 oocytes) or nifedipine (e nâ=â5 oocytes). f, g are representative whole cell current traces of fresh isolated BSM cells in the absence (f nâ=â8 BSM cells) or presence (g nâ=â8 BSM cells) of 100âµgâmlâ1 ketamine. h Summarizes data showing ketamine inhibition on Cav1.2-mediated Ba2+ current in freshly isolated mouse BSM cells as shown in f, g. Data are presented as mean values ± SD. Source data are provided as a Source Data file. |
|
|
Fig. 5. Ketamine inhibits Cav1.2-mediated calcium influx in mouse BSM cells.aâc Representative Fluo-4 Ca2+ images of primary cultured mouse BSM cells treated without (a) or with Bay k8644 (10ânM) (b), or treated first with ketamine (100âµgâmlâ1) and then with added Bay k8644 (10ânM) (c). Scale bar: 40âµm. d Nonlinear curve fit of Bay k8644 concentration-dependent increase in mouse BSM cell [Ca2+]i with EC50 of 9.6ânM (nâ=â10, 23, 18, 19, 10, and 29 BSM cells for respective [Bay k8644] = 0, 0.1, 1, 10, 200, and 1000ânM). Bars indicate the SD of the means. e 10ânM Bay k8644-induced increase in BSM intracellular [Ca2+] (nâ=â39 BSM cells) was inhibited by 100âµgâmlâ1 ketamine (nâ=â25 BSM cells)) and by 10âµM nifedipine (nâ=â39 BSM cells). f Hundred millimolar of KCl-stimulated increase in BSM intracellular [Ca2+] (nâ=â39) was inhibited by 100âµgâmlâ1 ketamine (nâ=â25 BSM cells) and by 10âµM nifedipine (nâ=â39 BSM cells). g Hundred micromolar of carbachol-stimulated increase in BSM intracellular [Ca2+] (nâ=â27 BSM cells) was inhibited by 100âµgâmlâ1 ketamine (nâ=â27 BSM cells), and by 10âµM nifedipine (nâ=â30 BSM cells). h Hundred micromolar of ATP-stimulated increase in BSM intracellular [Ca2+] (nâ=â43 BSM cells) was inhibited by 100âµgâmlâ1 ketamine (nâ=â22 BSM cells) and by 10âµM nifedipine (nâ=â21 BSM cells). Data are shown as box and whiskers, center line is the median of the data set, box represents 75% of the data, and bars indicates whiskers from minimum to maximum. Data were analysed by two tailed Studentâs t-test. Pâ<â0.05 is considered to be significant and P values are given above the bars. Source data are provided as a Source Data file. |
|
|
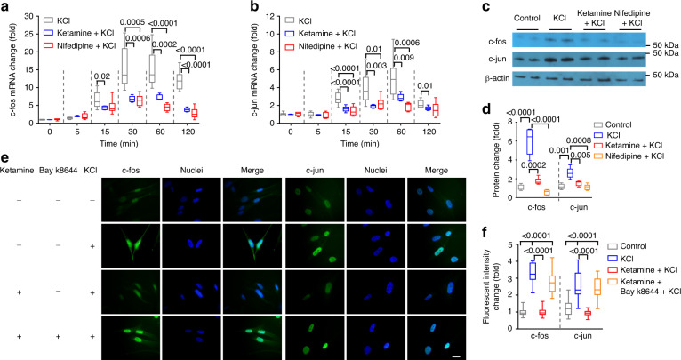
Fig. 6. Ketamine reduces Cav1.2-stimulated mRNA and protein levels in BSM cells.Mouse BSM strips were subjected to 50âmM KCl activation of Cav1.2 for 0â120âmin and then lysed for mRNA preparation. Changes in c-fos (a nâ=â9 BSM strips) and c-jun (b nâ=â9 BSM strips) mRNA were measured by quantitative RT-PCR. Upregulation of both c-fos and c-jun were inhibited by 100âµgâmlâ1 ketamine and by 10âµM nifedipine. c Representative immunoblot from two independent experiments showing that upregulation of c-fos and c-jun by 30âmin treatment with 50âmM KCl to activate Cav1.2 was inhibited by ketamine (100âµgâmlâ1) and by nifedipine (10âµgâmlâ1). d summarized data (nâ=â5 BSM strips) of experiments similar to that shown in c. e 50âmM KCl upregulated expression and nuclear translocation of c-fos and c-jun in human BSM cells in a manner inhibited by ketamine (100âµgâmlâ1) and rescued by Bay k8644 (200ânM). Scale bar: 20âµm. These images, representative of two separate triplicate experiments, are summarized in f (nâ=â38â46 BSM cells). Data are shown as box and whiskers, center line is the median of the data set, box represents 75% of the data, and bars indicates whiskers from minimum to maximum. Data are analysed by two tailed Studentâs t-test. Pâ<â0.05 is considered to be significant and P values are given above the bars. Source data are provided as a Source Data file. |
|
|
Fig. 7. Ketamine and nifedipine dose-dependently inhibit human BSM cell proliferation.Primary cultured human BSM cells were incubated with ketamine or nifedipine for 1–7 days at the indicated concentrations, cell proliferation was assessed by alamar blue assay in the presence of ketamine (a n = 4) or nifedipine (b n = 4). Ketamine and nifedipine inhibited hBSM cell proliferation. c Immunofluorescent staining of ki67 (green) in hBSM cells was inhibited by pretreatment with ketamine (100 µg ml−1) or nifedipine (10 µM), but inhibition was rescued by 200 nM Bay k8644, representative images are from two independent experiments with at least three samples each group at each experiment. Scale bar: 40 µm. Data are presented as mean values ± SD. Source data are provided as a Source Data file. |
|
|
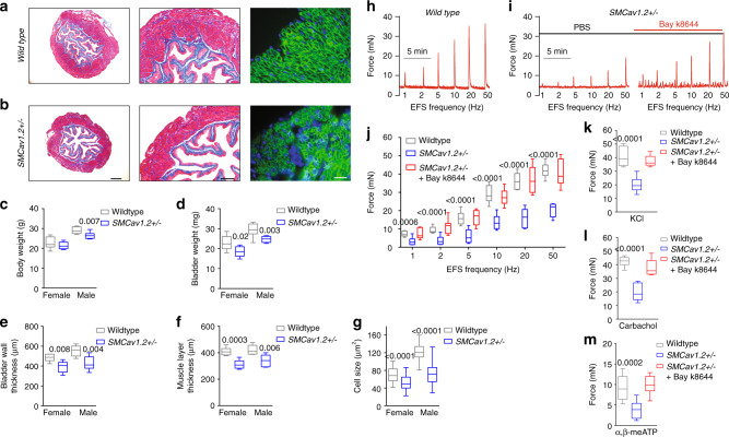
Fig. 8. SMCav1.2+/â mice exhibit abnormal BSM morphology and contractility.a, b Representative images from three independent experiments: Massonâs trichrome stained bladder sections show that SMCav1.2+/- mouse bladders are smaller with a thinner BSM layer. Scale bars are, from left to right, 400âµm, 200âµm, and 20âµm, respectively. The summarized data are shown in câf. c, d (nâ=â8 mice for both wildtype and SMCav1.2+/â groups) show that SMCav1.2+/â mice have lower body weight and bladder weight. e, f (nâ=â6 mice for both wildtype and SMCav1.2+/â groups) show that SMCav1.2+/â mice have reduced bladder wall and correspondingly lower muscle layer thickness. Individual BSM cells were subjected to immunofluorescence staining and imaged with antiβ1 integrin antibody (green) and DAPI for nuclei (blue). BSM cell cross sectional area was quantitated using Fiji software. SMCav1.2+/â mice BSM cell size was smaller (g nâ=â32, 54, 55, and 73 cells for wildtype female, SMCav1.2+/â female, wildtype male, and SMCav1.2+/â male mice groups, respectively). h, i Representative BSM contraction force traces in response to EFS show that reduced contraction force measured in SMCav1.2+/â BSM tissue, was enhanced by Bay k8644. jâm summarized data showing SMCav1.2+/â mice BSM strips exhibited decreased contraction force in response to EFS stimulation (j nâ=â9 BSM strips for both wildtype and SMCav1.2+/â groups), in response to 50âmM KCl (k nâ=â9 BSM strips for both groups), in response to 10âµM carbachol (l nâ=â11 BSM strips for both groups), and in response to 10âµM α,β-meATP (m nâ=â10 BSM strips for both groups). In each condition, contraction was significantly enhanced by 200ânM Bay k8644. Data are shown as box and whiskers, center line is the median of the data set, box represents 75% of the data, and bars indicates whiskers from minimum to maximum. Data are analysed by two tailed Studentâs t-test. Pâ<â0.05 is considered to be significant and P values are given above the bars. Source data are provided as a Source Data file. |
|
|
Fig. 9. SMCav1.2+/− mice exhibit altered urodynamics mimicking ketamine cystitis.a–c Representative VSA images from SMCav1.2+/− mice showing increased number of voids and smaller void size, both corrected by Bay k8644 (2 mg/kg i.p.). e–g (n = 31 filters for wild type, and n = 18 filters for SMCav1.2+/− with or without Bay k8644), summarized data indicating SMCav1.2+/− mice have increased numbers of primary voiding spots (PVS: voiding spot area ≥80 mm2) and reduced PVS size (f). d CMG traces from SMCav1.2+/− mice. h–i (n = 5 mice) summarized voiding interval (h), basal pressure (i), threshold pressure (j), peak pressure (k), and compliance (l), which were quantitated by paired t-test. SMCav1.2+/− mice showed reduced voiding interval, smaller voiding size, reduced peak pressure and compliance, each rescued by infusion of Bay k8644 (200 nM). Data are shown as box and whiskers, center line is the median of the data set, box represents 75% of the data, and bars indicates whiskers from minimum to maximum. Data are analysed by two tailed Student’s t-test (e–g) and two tailed paired t-test (h–l). P < 0.05 is considered to be significant and P values are given above the bars. Source data are provided as a Source Data file. |
|
|
Fig. 10. Ketamine and nifedipine regulated mouse urodynamics resembling ketamine cystitis in humans.a, b Representative CMG traces of ketamine cystitis-like voiding phenotypes induced by intravesical ketamine (a 100, 500âµgâmlâ1) and nifedipine (b 10, 100âµM) are reversed by Bay k8644 infusion (200ânM). Summarized CMG data (câl nâ=â5 mice for ketamine group and nâ=â7 mice for nifedipine group) show that decreased voiding interval (c, h), peak pressure (f, k), and compliance (g, l), were each rescued by Bay k8644 infusion. Data are shown as box and whiskers, center line is the median of the data set, box represents 75% of the data, and bars indicates whiskers from minimum to maximum. Data were analysed by paired two tail Studentâs t-tests. Pâ<â0.05 is considered to be significant and P values are given above the bars. Source data are provided as a Source Data file. |
References [+] :
Adamowicz,
Urinary excretion rates of ketamine and norketamine following therapeutic ketamine administration: method and detection window considerations.
2005, Pubmed
Adamowicz, Urinary excretion rates of ketamine and norketamine following therapeutic ketamine administration: method and detection window considerations. 2005, Pubmed
Chang, Ketamine-Induced Uropathy: A New Clinical Entity Causing Lower Urinary Tract Symptoms. 2012, Pubmed
Chen, Evaluating the voiding spot assay in mice: a simple method with complex environmental interactions. 2017, Pubmed
Cheng, Roadside detection of impairment under the influence of ketamine--evaluation of ketamine impairment symptoms with reference to its concentration in oral fluid and urine. 2007, Pubmed
Cipriani, A systematic review of calcium channel antagonists in bipolar disorder and some considerations for their future development. 2016, Pubmed
Cohen, Assessment of the antidepressant-like effects of L-type voltage-dependent channel modulators. 1997, Pubmed
Dao, Mood disorder susceptibility gene CACNA1C modifies mood-related behaviors in mice and interacts with sex to influence behavior in mice and diagnosis in humans. 2010, Pubmed
Domino, Plasma levels of ketamine and two of its metabolites in surgical patients using a gas chromatographic mass fragmentographic assay. 1982, Pubmed
Duman, Neurobiology of rapid-acting antidepressants: convergent effects on GluA1-synaptic function. 2019, Pubmed
Elhebir, Calcium Antagonists Use and Its Association with Lower Urinary Tract Symptoms: A Cross-Sectional Study. 2013, Pubmed
Flick, Cognitive and behavioral outcomes after early exposure to anesthesia and surgery. 2011, Pubmed
Forman, Effects of nifedipine on the smooth muscle of the human urinary tract in vitro and in vivo. 1978, Pubmed
Gao, Ketamine use in current clinical practice. 2016, Pubmed
Gershon, A rare mutation of CACNA1C in a patient with bipolar disorder, and decreased gene expression associated with a bipolar-associated common SNP of CACNA1C in brain. 2014, Pubmed
Gonzalez-Cadavid, Presence of NMDA receptor subunits in the male lower urogenital tract. 2000, Pubmed
Gu, Long-term ketamine abuse induces cystitis in rats by impairing the bladder epithelial barrier. 2014, Pubmed
Hall, Commonly used antihypertensives and lower urinary tract symptoms: results from the Boston Area Community Health (BACH) Survey. 2012, Pubmed
Hao, Targetable purinergic receptors P2Y12 and A2b antagonistically regulate bladder function. 2019, Pubmed
Hara, Tonic block of the sodium and calcium currents by ketamine in isolated guinea pig ventricular myocytes. 1998, Pubmed
Hatakeyama, Effects of ketamine on voltage-dependent calcium currents and membrane potentials in single bullfrog atrial cells. 2001, Pubmed
Hofmann, L-type CaV1.2 calcium channels: from in vitro findings to in vivo function. 2014, Pubmed
Hu, Alternative Splicing of L-type CaV1.2 Calcium Channels: Implications in Cardiovascular Diseases. 2017, Pubmed
Hughes, Calcium channel blocker associated lower urinary tract symptoms in males: an Australian retrospective observational study. 2011, Pubmed
Huster, A complex of Ca(V)1.2/PKC is involved in muscarinic signaling in smooth muscle. 2010, Pubmed
Ito, IPSS is lower in hypertensive patients treated with angiotensin-II receptor blocker: posthoc analyses of a lower urinary tract symptoms population. 2013, Pubmed
Jinnah, Calcium channel activation and self-biting in mice. 1999, Pubmed
Juan, Translocation of NF-κB and expression of cyclooxygenase-2 are enhanced by ketamine-induced ulcerative cystitis in rat bladder. 2015, Pubmed
Kabir, Cacna1c in the Prefrontal Cortex Regulates Depression-Related Behaviors via REDD1. 2017, Pubmed
Kalsi, The epidemiology and patterns of acute and chronic toxicity associated with recreational ketamine use. 2011, Pubmed
Lee, Increased apoptosis and suburothelial inflammation in patients with ketamine-related cystitis: a comparison with non-ulcerative interstitial cystitis and controls. 2013, Pubmed
Lin, Histopathological assessment of inflammation and expression of inflammatory markers in patients with ketamine-induced cystitis. 2015, Pubmed
Liu, Ketamine-induced ulcerative cystitis and bladder apoptosis involve oxidative stress mediated by mitochondria and the endoplasmic reticulum. 2015, Pubmed
Malinovsky, Ketamine and norketamine plasma concentrations after i.v., nasal and rectal administration in children. 1996, Pubmed
Mattiasson, Effects of intravesical instillation of verapamil in patients with detrusor hyperactivity. 1989, Pubmed
Mignot, Nifedipine and nocturia. 1988, Pubmed
Mogilnicka, Dihydropyridine calcium channel antagonists reduce immobility in the mouse behavioral despair test; antidepressants facilitate nifedipine action. 1987, Pubmed
Mogilnicka, BAY K 8644 enhances immobility in the mouse behavioral despair test, an effect blocked by nifedipine. 1988, Pubmed
Moore, Urine concentrations of ketamine and norketamine following illegal consumption. 2001, Pubmed
Morgan, Role of ion flux in the control of c-fos expression. , Pubmed
Murphy, L-type voltage-sensitive calcium channels mediate synaptic activation of immediate early genes. 1991, Pubmed
Naglie, A randomized, double-blind, placebo controlled crossover trial of nimodipine in older persons with detrusor instability and urge incontinence. 2002, Pubmed
NULL, Activation of Immediate Early Genes by Drugs of Abuse. Technical review. Rockville, Maryland, June 3-4, 1991. 1993, Pubmed
Pappachan, Multiorgan dysfunction related to chronic ketamine abuse. 2014, Pubmed
Park, Asn-Linked Glycosylation Contributes to Surface Expression and Voltage-Dependent Gating of Cav1.2 Ca²⁺ Channel. 2015, Pubmed , Xenbase
Rajandram, Intact urothelial barrier function in a mouse model of ketamine-induced voiding dysfunction. 2016, Pubmed
Ramachandran, FosB regulates stretch-induced expression of extracellular matrix proteins in smooth muscle. 2011, Pubmed
Shahani, Ketamine-associated ulcerative cystitis: a new clinical entity. 2007, Pubmed
Shen, Biological effect of ketamine in urothelial cell lines and global gene expression analysis in the bladders of ketamine‑injected mice. 2015, Pubmed
Sheng, Membrane depolarization and calcium induce c-fos transcription via phosphorylation of transcription factor CREB. 1990, Pubmed
Sheng, The regulation and function of c-fos and other immediate early genes in the nervous system. 1990, Pubmed
Splawski, Severe arrhythmia disorder caused by cardiac L-type calcium channel mutations. 2005, Pubmed , Xenbase
Tam, One-stop clinic for ketamine-associated uropathy: report on service delivery model, patients' characteristics and non-invasive investigations at baseline by a cross-sectional study in a prospective cohort of 318 teenagers and young adults. 2014, Pubmed
Tan, Ketamine effects on the urogenital system--changes in the urinary bladder and sperm motility. 2011, Pubmed
Wegener, An essential role of Cav1.2 L-type calcium channel for urinary bladder function. 2004, Pubmed
Williams, Nifedipine and nocturia. 1986, Pubmed
Winstock, The prevalence and natural history of urinary symptoms among recreational ketamine users. 2012, Pubmed
Wong, Ketamine inhibition of cytoplasmic calcium signalling in rat pheochromocytoma (PC-12) cells. 1993, Pubmed
Xu, Preliminary analysis of positive and negative syndrome scale in ketamine-associated psychosis in comparison with schizophrenia. 2015, Pubmed
Yamakage, Inhibitory effects of thiopental, ketamine, and propofol on voltage-dependent Ca2+ channels in porcine tracheal smooth muscle cells. 1995, Pubmed
Yamazaki, Effects of ketamine on voltage-dependent Ca2+ currents in single smooth muscle cells from rabbit portal vein. 1992, Pubmed
Yang, Ketamine blocks bursting in the lateral habenula to rapidly relieve depression. 2018, Pubmed
Yiu-Cheung, Acute and chronic toxicity pattern in ketamine abusers in Hong Kong. 2012, Pubmed
Yu, ADP-induced bladder contractility is mediated by P2Y12 receptor and temporally regulated by ectonucleotidases and adenosine signaling. 2014, Pubmed
Zanos, NMDAR inhibition-independent antidepressant actions of ketamine metabolites. 2016, Pubmed
