|
Fig. 1. The expression level of circPOSTN in glioma tissues and cells. a, b The relative expression level of circPOSTN was determined with RT-qPCR assay in glioma tissues and normal tissues, as well as in NHA, LN229 and U251 cells (with GAPDH as housekeeping gene). *P < 0.05
|
|
Fig. 2. The influences of circPOSTN silencing on proliferation, apoptosis and aerobic glycolysis of glioma cells. aâl LN229 and U251 cells were transfected with si-circPOSTN or si-NC. a The interference efficiency of si-circPOSTN was analyzed with RT-qPCR assay in LN229 and U251 cells. b, c Effect of circPOSTN silencing on the cell viability of LN229 and U251 cells was assessed with MTT assay. d The apoptosis rate was computed with flow cytometry assay in transfected LN229 and U251 cells. e The western blot assay showed the expression levels of Bcl-2 and Bax in LN229 and U251 cells. f The caspase-3 activity was measured with a caspase-3 assay kit. gâi The concentration of glucose and lactate in the culture medium, as well as ATP production level were measured with a series of kits, respectively. j The protein expression levels of HK2 and LDHA were determined with western blot assay in transfected LN229 and U251 cells. kâl LDHA enzyme activity and ROS accumulation were evaluated in LN229 and U251 cells post-transfection with lactate dehydrogenase activity detection kit and reactive oxygen species assay kit, respectively. *Pâ<â0.05
|
|
Fig. 3. MiR-361-5p was a direct target of circPOSTN in glioma cells. a Binding region between miR-361-5p and circPOSTN was predicted by StarBase3.0. b, c The relationship between miR-361-5p and circPOSTN was confirmed by dual-luciferase reporter assay. d, e The relative expression level of miR-361-5p was quantified using RT-qPCR assay in glioma tissues and brain tissues, as well as in NHA, LN229 and U251 cells. f The correlation analysis between miR-361-5p and circPOSTN was analyzed by Pearsonâs correlation analysis in glioma tissues. g, h The RT-qPCR assay was executed to observe the expression level of miR-361-5p in LN229 and U251 cells introduced with si-NC, si-circPOSTN, pcDNA-NC, or pcDNA-circPOSTN. *Pâ<â0.05
|
|
Fig. 4. Knockdown of circPOSTN mediated-effects on proliferation and apoptosis of glioma cells could be eliminated by silencing miR-361-5p. aâj LN229 and U251 cells were transfected with si-NC, si-circPOSTN, si-circPOSTNâ+âanti-miR-NC, or si-circPOSTNâ+âanti-miR-361-5p. a, b The relativity expression level of miR-361-5p was analyzed with RT-qPCR assay in LN229 and U251 cells. c, d MTT assay was administrated to assess cell viability of LN229 and U251 cells after transfection. e, f The apoptosis of transfected LN229 and U251 cells was monitored by flow cytometry. g, h The western blot assay was employed to show the expression levels of Bcl-2 and Bax in LN229 and U251 cells. i, j The caspase-3 activity was examined by caspase-3 assay kit. *Pâ<â0.05
|
|
Fig. 5. CircPOSTN silencing inhibited aerobic glycolysis of glioma cells via regulating miR-361-5p. aâl LN229 and U251 cells were transfected with si-NC, si-circPOSTN, si-circPOSTNâ+âanti-miR-NC, or si-circPOSTNâ+âanti-miR-361-5p. aâf The concentration of glucose and lactate, as well as cellular ATP level were detected with different kits. g, h The protein expression levels of HK2 and LDHA in LN229 and U251 cells were measured with western blot assay. iâl The enzyme activity of LDHA and ROS level were measured in transfected LN229 and U251 cells. *Pâ<â0.05
|
|
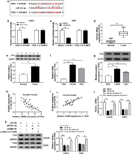
Fig. 6. CircPOSTN regulated TPX2 expression via sponging miR-361-5p in glioma cells. a The binding sequences between miR-361-5p and TPX2, and matched mutant sites were shown. b, c Luciferase activity was determined by dual-luciferase reporter assay in LN229 and U251 cells following co-transfection with TPX2 3â²UTR-WT or TPX2 3â²UTR-MUT and miR-361-5p or miR-NC according to the design. dâg The mRNA and protein expression levels of TPX2 were estimated using RT-qPCR and western blot assays in glioma tissues and cells, along with controls. h, i The correlation analysis between TPX2 and miR-361-5p or circPOSTN was conducted by Pearsonâs correlation analysis. j, k The RT-qPCR and western blot assays were recruited to evaluate the expression levels of TPX2 level in LN229 and U251 cells transfected with miR-NC, miR-361-5p, miR-361-5pâ+âpcDNA-NC or miR-361-5pâ+âpcDNA-circPOSTN. *Pâ<â0.05
|
|
Fig. 7. TPX2 regulated proliferation, apoptosis, and aerobic glycolysis in glioma cells. aâl LN229 and U251 cells were introduced with si-NC or si-TPX2. a The transfection efficiency of si-TPX2 was checked with RT-qPCR assay in LN229 and U251 cells. b, c The cell viability of LN229 and U251 cells was determined with MTT assay. d The apoptosis rate of transfected LN229 and U251 cells was represented by flow cytometry assay. e The western blot assay was used to assay the expression levels of Bcl-2 and Bax in LN229 and U251 cells. f The activity of caspase-3 was detected with a caspase-3 assay kit. gâi The glucose, lactate, and ATP production levels were shown. j The protein expression levels of HK2 and LDHA were estimated by western blot assay in LN229 and U251 cells. k, l LDHA enzyme activity and ROS content were evaluated in LN229 and U251 cells post-transfection. *Pâ<â0.05
|
|
Fig. 8. Extracellular acidification rate and oxygen consumption rate assays in glioma cells. a–d The extracellular acidification rate curve was presented by Seahorse XF assay in LN229 and U251 cells transfected with si-circPOSTN or si-NC. e–h The quantification of oxygen consumption rate was measured with Seahorse XF assay in LN229 and U251 cells with circPOSTN knockdown. *P < 0.05
|
|
Fig. 9. Silencing of circPOSTN repressed glioma tumor growth in vivo. a, b Tumor volume and weight were presented. c, d The expression levels of circPOSTN and miR-361-5p in dissected tumor tissues were estimated with RT-qPCR assay. e Western blot assay was executed to test protein level of TPX2 in dissected tumor tissues. f The diagrammatic representation of our conclusion was shown. *Pâ<â0.05
|