Click here to close
Hello! We notice that you are using Internet Explorer, which is not supported by Xenbase and may cause the site to display incorrectly.
We suggest using a current version of Chrome,
FireFox, or Safari.
Cell Commun Signal
2020 Jul 28;181:116. doi: 10.1186/s12964-020-00628-4.
Show Gene links
Show Anatomy links
The critical role of dysregulated Hh-FOXM1-TPX2 signaling in human hepatocellular carcinoma cell proliferation.
Wang Y
,
Wang H
,
Yan Z
,
Li G
,
Hu G
,
Zhang H
,
Huang D
,
Wang Y
,
Zhang X
,
Yan Y
,
Lu Q
,
Cheng M
,
Luo S
.
???displayArticle.abstract???
BACKGROUND: Aberrant activation of the Hedgehog (Hh) signaling pathway is frequently observed in hepatocellular carcinoma (HCC), nevertheless, the precise molecular mechanism remains unclear. Forkhead box M1 (FOXM1), a target of the Hh pathway, is a key oncofetal transcription factor and a master cell cycle regulator. Targeting protein for Xenopus kinesin-like protein 2 (TPX2) is an oncogene critical for mitosis. However, how these molecular events affect HCC progression remains unclear.
METHODS: Realtime PCR, immunohistochemistry, western blotting, and analyses of datasets TCGA and Gene Expression Omnibus (GEO) were conducted to assess the expression of TPX2 and FOXM1 at the mRNA and protein levels in HCC samples or HCC cells. Expression and knockdown of TPX2 and FOXM1 were performed to assess their role in regulating HCC cell proliferation in vitro and in vivo. Dual luciferase report assay and chromosome immunoprecipitation (ChIP) were investigated to seek the FOXM1 binding sites in the promoter of TPX2.
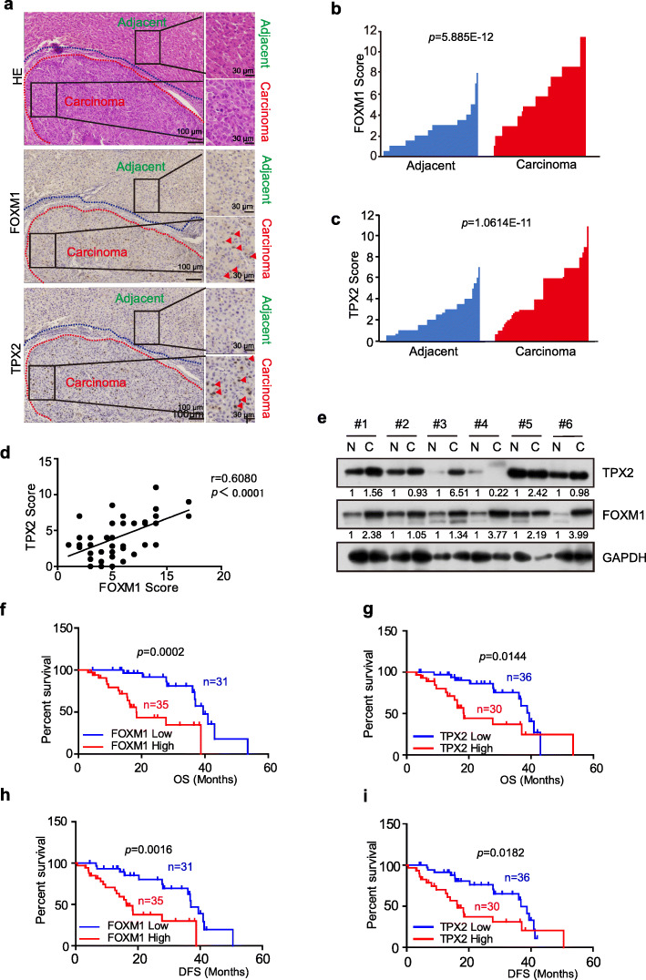
RESULTS: Specific antagonists (cyclopamine and GANT61) of the Hh pathway down-regulated TPX2, whereas activation of Hh signaling stimulated TPX2 expression. Furthermore, TPX2 over-expression accelerated HCC cell proliferation when upstream events of Hh signaling were inhibited, and TPX2 knockdown significantly alleviated Sonic Hh ligand (Shh)-induced HCC cell proliferation. Reporter assays and ChIP showed that FOXM1 bound to the TPX2 promoter, confirming that TPX2 is a direct downstream target of FOXM1. Xenograft model further verified the cell function and expression regulation of TPX2 and FOXM1 in vivo. Furthermore, FOXM1 regulated TPX2 activity to drive HCC proliferation. Immunohistochemical (IHC) analysis indicated that FOXM1 and TPX2 were highly-expressed in HCC samples and cohort study revealed that FOXM1 and TPX2 may act as negative predictors for the prognosis of patients with HCC.
CONCLUSIONS: TPX2 acts as a novel downstream target and effector of the Hh pathway, and Hh signaling contributes to HCC proliferation via regulating the FOXM1-TPX2 cascade, suggesting that this signaling axis may be a novel therapeutic target for HCC.
31671476 National Natural Science Foundation of China, 31860311 National Natural Science Foundation of China, 31900559 National Natural Science Foundation of China, 81560457 National Natural Science Foundation of China, 20171ACB20028 Natural Science Foundation of Jiangxi Province, China, 20181BAB214009 Natural Science Foundation of Jiangxi Province, China
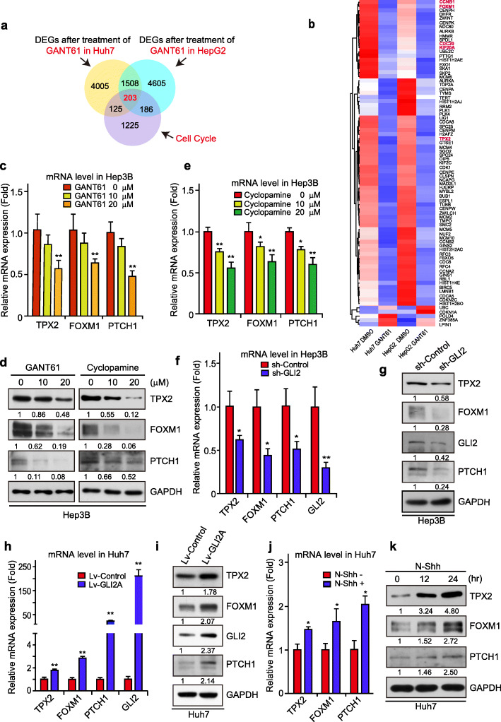
Fig. 1. TPX2 expression is regulated by the Hh signaling pathway. a. Venn diagrams of differentially expressed genes (DEGs) in Huh7 and HepG2 cells after treating with GANT61 versus genes enriched in âCell Cycleâ gene set. b. Representative candidate genes derived from Venn diagrams in Fig. 1a were represented in a heat map. Red signal denotes higher expression and blue signal denotes lower expression. Gene names marked in red are previously reported genes regulated by FOXM1. c. Hep3B cells were treated with GANT61 (10â~â20âμM) for 48âh and harvested for real-time PCR analysis with the indicated primers. d. Hep3B cells were treated with GANT61 (left panel) or cyclopamine (right panel) (10â~â20âμM) for 48âh and harvested for WB analysis with the indicated antibodies. e. Hep3B cells were treated with cyclopamine (10â~â20âμM) for 48âh and harvested for real-time PCR analysis with the indicated primers. f-g. Hep3B cells transfected with shRNA-control or shRNA-GLI2 was harvested for real-time PCR analysis with the indicated primers (f) and for WB analysis with the indicated antibodies (g). h-i. Huh7cells transfected with Lv-control or Lv-GLI2A were subjected to real-time PCR analysis with the indicated primers (h) as well as WB analysis with the indicated antibodies (i). j. Huh7 cells incubated with or without N-Shh were subjected to real-time PCR analysis with the indicated primers. k. Huh7 cells incubated with N-Shh for 0, 12, and 24âh were harvested for WB analysis with the indicated antibodies. Data was shown as meanâ±âSD (n =â3). *, p <â0.05; **, p <â0.01
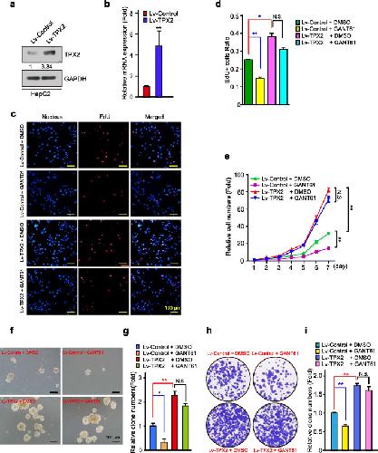
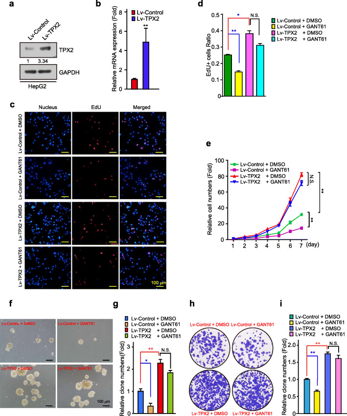
Fig. 2. Over-expression of TPX2 promotes HCC proliferation despite inhibition of Hh/GLI signaling. a-b. Validation of HepG2 cells stably over-expressing TPX2 using WB analysis with the indicated antibodies (a) and real-time PCR with the indicated primers (b). c. Comparison of the proliferative ability of Lv-control + DMSO, Lv-control + GANT61 (2âμM), Lv-TPX2â+âDMSO, and Lv-TPX2â+âGANT61 (2âμM) in HepG2 cells treated with EdU. Scale bar, 100âμm. d. The ratio of EdU-positive cells was quantified using the ImageJ software (n =â3). e. Cell growth curves of Lv-control + DMSO, Lv-control + GANT61 (2âμM), Lv-TPX2â+âDMSO, and Lv-TPX2â+âGANT61 (2âμM) in HepG2 cells. f-i. Comparison of the proliferative ability of Lv-control + DMSO, Lv-control + GANT61 (2âμM), Lv-TPX2â+âDMSO, and Lv-TPX2â+âGANT61 (2âμM) in HepG2 cells using soft-agar colony formation assays (f) and plate colony formation assay (h). Soft-agar colonies (g) and plate colonies (i) were counted using the ImageJ software. Scale bar, 100âμm. Data was shown as meanâ±âSD (n = 3). *, p <â0.05; **, p <â0.01, N.S. denotes not significant
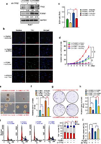
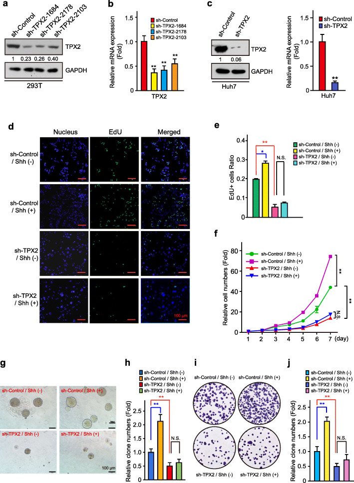
Fig. 3. TPX2 abrogation inhibits Hh signaling-induced HCC cell proliferation. a-b. HEK293 cells were transfected with shRNA-Control or three shRNA-TPX2 constructs for 48âh and were harvested for WB analysis with the indicated antibodies (a) and real-time PCR analysis with the indicated primers (b). c. The most efficient shRNA sequence for knocking down TPX2 was selected to construct lentivirus systems. Validation of Huh7 sh-TPX2 stable cell lines using WB analysis (left panel) and quantitative real-time PCR (right panel). d. TPX2 abrogation inhibited Hh signaling-induced HCC cell proliferation as determined using EdU staining. Scale bar, 100âμm. e. The ratio of EdU-positive cells was quantified using the ImageJ software (n = 3). f. Cell growth curves of sh-Control / Shh (â), sh-Control / Shh (+), sh-TPX2 / Shh (â), and sh-TPX2 / Shh (+) in Huh7 cells. g-j. Comparison of the proliferative ability of sh-Control / Shh(â), sh-Control / Shh (+), sh-TPX2 / Shh(â), and sh-TPX2 / Shh (+) in Huh7 cells using soft-agar colony formation assays (g) and plate colony formation assay (i). Soft-agar colonies (h) and plate colonies (j) were counted using the ImageJ software. Scale bar, 100âμm. Data was shown as meanâ±âSD (n = 3). *, p <â0.05; **, p <â0.01, N.S. denotes not significant
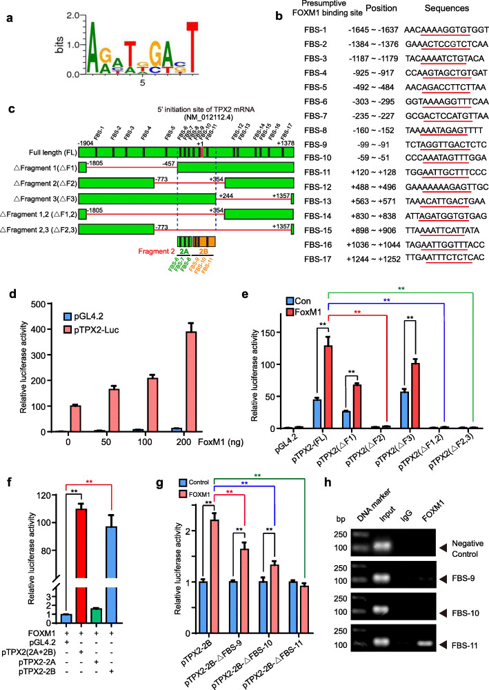
Fig. 4. FOXM1 directly activates TPX2 transcription. a. Consensus sequence of FOXM1-binding site, sourced from MotifMap [33]. b. Predicted FOXM1-binding sites within the genomic sequence adjacent to the transcription start site of TPX2. The underlined sequences with red lines are core sequence of FOXM1-binding sites. c. Schematic diagram showing candidate FOXM1-binding site within the TPX2 promoter, the full-length luciferase reporter construct, and its deletion variants with different FOXM1-binding sites. d. Dual luciferase assay of TPX2 promoter-luciferase reporters in FOXM1-expressing or control HepG2 cells. e-g. Dual luciferase assay of sets of TPX2 promoter truncation-luciferase reporters in FOXM1-expressing or control HepG2 cells. h. ChIP assay in Huh7 cells to detect FOXM1 binding to the TPX2 promoter. Data was represented as meanâ±âSD of three independent experiments. **, p <â0.01
Fig. 5. TPX2 expression is regulated by Hh-FOXM1 signaling. a. Protein expression levels of TPX2 and FOXM1 were assessed after stable knock down of FOXM1 in Huh7 and Hep3B cells using WB analysis. b. WB analysis to determine protein expression levels of TPX2 and FOXM1 in Huh7 and HepG2 cells stably over-expressing FOXM1. c-e. FOXM1 depletion suppresses tumor growth in vivo. Huh7 cell lines (2âÃâ107 cells) that expressing sh-FOXM1 or sh-Con were subcutaneously injected into nude mice on each side of the inguinal region. Mice were administered 2âμg/mL doxycycline and 5% sucrose in sterile drinking water. Xenografts were harvested after 3âweeks. Tumor sizes on either side were monitored every other day (c), and tumor size (d) and weight (e) are shown. Data are presented as meanâ±âSD (n = 5). *, p <â0.05; **, p <â0.01. f-g. FOXM1 depletion down-regulates TPX2 expression in vivo. Protein level of TPX2 in tumors were checked by western blot (f) and IHC (g). h. Huh7 cells transfected with shRNA-control or shRNA-FOXM1 were incubated with or without N-Shh conditional medium for 48âh and were harvested for WB analysis with the indicated antibodies. i. Huh7 cells stably infected with Lv-control or Lv-GLI2A were infected twice with shRNA-control or shRNA-FOXM1 and were harvested for WB with the indicated antibodies. j. Hep3B cells transfected with Lv-control or Lv-FOXM1 were treated with DMSO or 20âμM GANT61 for 48âh and were harvested for WB analysis with the indicated antibodies. Data was shown as meanâ±âSD (n = 3). *, p <â0.05; **, p <â0.01
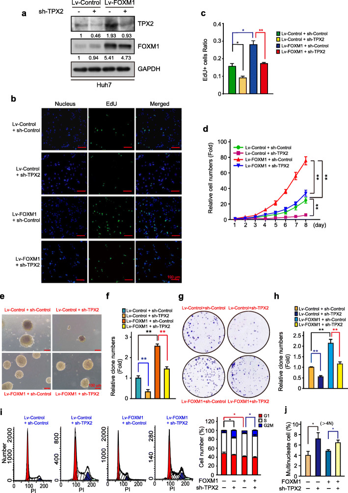
Fig. 6. FOXM1 promotes HCC cell proliferation through TPX2. a. WB analysis of Huh7 cells infected with FOXM1 overexpression and TPX2 knockdown lentiviral vectors. b. Comparison of the proliferative ability of Lv-control + sh-Con, Lv-control + sh-TPX2, Lv-FOXM1â+âsh-Con, and Lv-FOXM1â+âsh-TPX2 in Huh7 cells using the EdU assay. Scale bar, 100âμm. c. The ratio of EdU-positive cells was quantified using the ImageJ software (n = 3). d. Growth curves of Lv-control + sh-Con, Lv-control + sh-TPX2, Lv-FOXM1â+âsh-Con, and Lv-FOXM1â+âsh-TPX2 of Huh7 cells. e-h. Comparison of the proliferative ability (f) and plate colony formation assay (h) of Lv-control + sh-Con, Lv-control + sh-TPX2, Lv-FOXM1â+âsh-Con, and Lv-FOXM1â+âsh-TPX2 in Huh7 cells. Scale bar, 100âμm. Soft agar formation (g) and plate colony formation (I) were quantified using the ImageJ software. i. Huh7 cells stably expressing FOXM1â+âshTPX2 were subjected to cell cycle analysis (left panel) and fraction of cells in each phase quantified (right panel). j. Quantification (%) of multinucleated Huh7 cells stably expressing FOXM1â+âshTPX2. Data was represented as meanâ±âSD of three independent experiments. *, p <â0.05; **, p <â0.01
Atwood,
Smoothened variants explain the majority of drug resistance in basal cell carcinoma.
2015, Pubmed
Atwood,
Smoothened variants explain the majority of drug resistance in basal cell carcinoma.
2015,
Pubmed
Bai,
Gli2, but not Gli1, is required for initial Shh signaling and ectopic activation of the Shh pathway.
2002,
Pubmed
Bray,
Global cancer statistics 2018: GLOBOCAN estimates of incidence and mortality worldwide for 36 cancers in 185 countries.
2018,
Pubmed
Briscoe,
The mechanisms of Hedgehog signalling and its roles in development and disease.
2013,
Pubmed
Cartharius,
MatInspector and beyond: promoter analysis based on transcription factor binding sites.
2005,
Pubmed
Chandrashekar,
UALCAN: A Portal for Facilitating Tumor Subgroup Gene Expression and Survival Analyses.
2017,
Pubmed
Daily,
MotifMap: integrative genome-wide maps of regulatory motif sites for model species.
2011,
Pubmed
Dong,
Diarylheptanoids suppress proliferation of pancreatic cancer PANC-1 cells through modulating shh-Gli-FoxM1 pathway.
2017,
Pubmed
Duijf,
The cancer biology of whole-chromosome instability.
2013,
Pubmed
Gong,
FoxM1 and Wnt/β-catenin signaling in glioma stem cells.
2012,
Pubmed
Gormally,
Suppression of the FOXM1 transcriptional programme via novel small molecule inhibition.
2014,
Pubmed
Gupta,
Abrogation of AuroraA-TPX2 by novel natural inhibitors: molecular dynamics-based mechanistic analysis.
2015,
Pubmed
Halasi,
Honokiol is a FOXM1 antagonist.
2018,
Pubmed
Heidebrecht,
p100: a novel proliferation-associated nuclear protein specifically restricted to cell cycle phases S, G2, and M.
1997,
Pubmed
Hsu,
Targeting TPX2 Suppresses the Tumorigenesis of Hepatocellular Carcinoma Cells Resulting in Arrested Mitotic Phase Progression and Increased Genomic Instability.
2017,
Pubmed
Hsu,
TPX2 expression is associated with cell proliferation and patient outcome in esophageal squamous cell carcinoma.
2014,
Pubmed
Hsu,
Adducin-1 is essential for spindle pole integrity through its interaction with TPX2.
2018,
Pubmed
Huang,
Activation of the hedgehog pathway in human hepatocellular carcinomas.
2006,
Pubmed
Huang,
TPX2 is a prognostic marker and contributes to growth and metastasis of human hepatocellular carcinoma.
2014,
Pubmed
,
Xenbase
Huang,
GLI2 promotes cell proliferation and migration through transcriptional activation of ARHGEF16 in human glioma cells.
2018,
Pubmed
Janssen,
Genetic instability: tipping the balance.
2013,
Pubmed
Janssen,
Elevating the frequency of chromosome mis-segregation as a strategy to kill tumor cells.
2009,
Pubmed
Kalinichenko,
Foxm1b transcription factor is essential for development of hepatocellular carcinomas and is negatively regulated by the p19ARF tumor suppressor.
2004,
Pubmed
Katoh,
Hedgehog target genes: mechanisms of carcinogenesis induced by aberrant hedgehog signaling activation.
2009,
Pubmed
Ketola,
Targeting Prostate Cancer Subtype 1 by Forkhead Box M1 Pathway Inhibition.
2017,
Pubmed
Krupczak-Hollis,
The mouse Forkhead Box m1 transcription factor is essential for hepatoblast mitosis and development of intrahepatic bile ducts and vessels during liver morphogenesis.
2004,
Pubmed
Kufer,
Human TPX2 is required for targeting Aurora-A kinase to the spindle.
2002,
Pubmed
,
Xenbase
Laoukili,
FoxM1 is required for execution of the mitotic programme and chromosome stability.
2005,
Pubmed
Lauth,
Inhibition of GLI-mediated transcription and tumor cell growth by small-molecule antagonists.
2007,
Pubmed
Le Lay,
The Fox genes in the liver: from organogenesis to functional integration.
2010,
Pubmed
Liang,
TPX2 Level Correlates with Hepatocellular Carcinoma Cell Proliferation, Apoptosis, and EMT.
2015,
Pubmed
Liao,
Regulation of the master regulator FOXM1 in cancer.
2018,
Pubmed
Lin,
Dysregulation of miRNAs-COUP-TFII-FOXM1-CENPF axis contributes to the metastasis of prostate cancer.
2016,
Pubmed
Luo,
HSP90 beta regulates rapsyn turnover and subsequent AChR cluster formation and maintenance.
2008,
Pubmed
Ma,
TPX2 regulates the localization and activity of Eg5 in the mammalian mitotic spindle.
2011,
Pubmed
Menyhárt,
Determining consistent prognostic biomarkers of overall survival and vascular invasion in hepatocellular carcinoma.
2018,
Pubmed
Neumayer,
TPX2: of spindle assembly, DNA damage response, and cancer.
2014,
Pubmed
Park,
Mouse Gli1 mutants are viable but have defects in SHH signaling in combination with a Gli2 mutation.
2000,
Pubmed
,
Xenbase
Pricl,
Smoothened (SMO) receptor mutations dictate resistance to vismodegib in basal cell carcinoma.
2015,
Pubmed
Radhakrishnan,
Identification of a chemical inhibitor of the oncogenic transcription factor forkhead box M1.
2006,
Pubmed
Raychaudhuri,
FoxM1: a master regulator of tumor metastasis.
2011,
Pubmed
Shan,
A small-molecule inhibitor targeting the mitotic spindle checkpoint impairs the growth of uterine leiomyosarcoma.
2012,
Pubmed
Shi,
Aberrantly activated Gli2-KIF20A axis is crucial for growth of hepatocellular carcinoma and predicts poor prognosis.
2016,
Pubmed
Torre,
Global cancer statistics, 2012.
2015,
Pubmed
Warner,
Validation of TPX2 as a potential therapeutic target in pancreatic cancer cells.
2009,
Pubmed
Wittmann,
TPX2, A novel xenopus MAP involved in spindle pole organization.
2000,
Pubmed
,
Xenbase
Wittmann,
Localization of the kinesin-like protein Xklp2 to spindle poles requires a leucine zipper, a microtubule-associated protein, and dynein.
1998,
Pubmed
,
Xenbase
Xiang,
Suppression of FOXM1 Transcriptional Activities via a Single-Stranded DNA Aptamer Generated by SELEX.
2017,
Pubmed
Xue,
Sustained activation of SMAD3/SMAD4 by FOXM1 promotes TGF-β-dependent cancer metastasis.
2014,
Pubmed
Ye,
Hepatocyte nuclear factor 3/fork head homolog 11 is expressed in proliferating epithelial and mesenchymal cells of embryonic and adult tissues.
1997,
Pubmed
Zhang,
Aberrant Activation Of Hedgehog Signalling Promotes Cell Migration And Invasion Via Matrix Metalloproteinase-7 In Ovarian Cancer Cells.
2019,
Pubmed