Click here to close
Hello! We notice that you are using Internet Explorer, which is not supported by Xenbase and may cause the site to display incorrectly.
We suggest using a current version of Chrome,
FireFox, or Safari.
J Cell Biol
2003 Mar 03;1605:635-44. doi: 10.1083/jcb.200211004.
Show Gene links
Show Anatomy links
A mechanism of coupling RCC1 mobility to RanGTP production on the chromatin in vivo.
Li HY
,
Wirtz D
,
Zheng Y
.
???displayArticle.abstract???
The RanGTP gradient across the interphase nuclear envelope and on the condensed mitotic chromosomes is essential for many cellular processes, including nucleocytoplasmic transport and spindle assembly. Although the chromosome-associated enzyme RCC1 is responsible for RanGTP production, the mechanism of generating and maintaining the RanGTP gradient in vivo remains unknown. Here, we report that regulator of chromosome condensation (RCC1) rapidly associates and dissociates with both interphase and mitotic chromosomes in living cells, and that this mobility is regulated during the cell cycle. Our kinetic modeling suggests that RCC1 couples its catalytic activity to chromosome binding to generate a RanGTP gradient. Indeed, we have demonstrated experimentally that the interaction of RCC1 with the chromatin is coupled to the nucleotide exchange on Ran in vivo. The coupling is due to the stable binding of the binary complex of RCC1-Ran to chromatin. Successful nucleotide exchange dissociates the binary complex, permitting the release of RCC1 and RanGTP from the chromatin and the production of RanGTP on the chromatin surface.
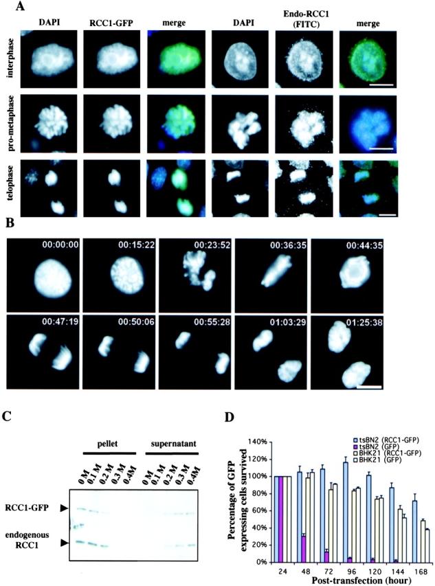
Figure 1. Characterization of RCC1-GFP. (A) RCC1-GFP–expressing or –nonexpressing Swiss 3T3 cells were fixed and stained with DAPI to visualize DNA. The nonexpressing cells were also stained with anti-RCC1 antibody to visualize endogenous RCC1. Both RCC1-GFP and endogenous RCC1 colocalized with DAPI in interphase and mitosis. Bar, 10 μm. (B) Time-lapse microscopy of RCC1-GFP–expressing cells during mitosis. Bar, 10 μm. (C) RCC1-GFP and endogenous RCC1 were extracted from isolated nuclei with increasing concentrations of salt and analyzed by Western blotting. (D) Plasmids expressing RCC1-GFP or GFP were transfected into tsBN2 cells, which harbor a temperature-sensitive mutation in RCC1, and the wild-type parental cells, BHK-21. The cells expressing RCC1-GFP or GFP were counted in five random fields with a 20× objective 24 h after transfection. Cells were then shifted to the nonpermissive temperature (39.5°C) to inactivate endogenous RCC1 in tsBN2 cells and were counted every 24 h. The tsBN2 cells transfected with GFP did not survive at the nonpermissive temperature. The same cells transfected with RCC1-GFP, and the control BHK-21 cells survived, leading to establishment of stable cell lines able to grow at 39.5°C.
Figure 2. FRAP. (A) Selected images of an interphase cell during FRAP of an area in the nucleus (red circle). Bottom panels show the enlargement of the indicated area (white dashed square) in pseudocolor. (B) Selected images of a mitotic cell during FRAP of an area on the chromosome. Bar, 10 μm. (C) RCC1-GFP FRAP kinetics in the interphase nucleus, on condensed chromosomes, and in the nuclei of methanol-fixed cells. (D) GFP and histone H2B-GFP FRAP kinetics in the interphase nucleus. Values in C and D represent means ± SD from at least five different cells.
Figure 3. FLIP. (A) Selected images of interphase or mitotic cells during FLIP of the indicated area (yellow circles). Bars, 10 μm. (B) Kinetics of overall RCC1-GFP FLIP in interphase and mitotic cells. (C and D) Kinetics of RCC1-GFP FLIP in interphase (C) and mitotic (D) cells.
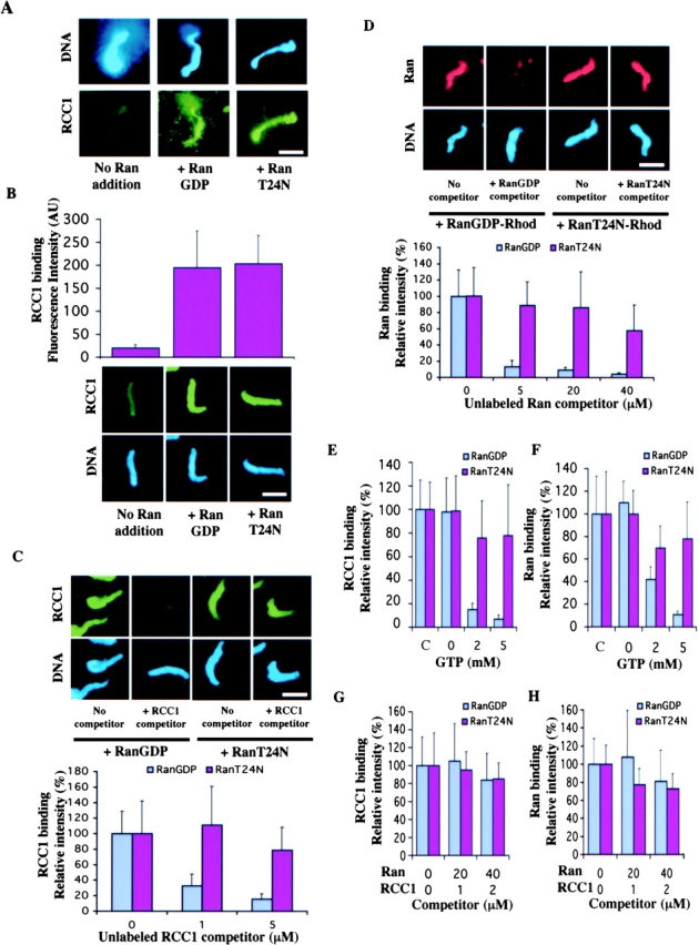
Figure 4. The binary complex of Ran–RCC1 binds stably to the chromatin in vivo. (A) Rh-RanGDP, Rh-RanT24N, or Rh-RanGTP was injected into interphase nuclei or mitotic cytoplasm of RCC1-GFP–expressing cells, followed by live imaging using fluorescence microscopy. Bar, 10 μm. (B) The model. RCC1, RanGDP, and RanGTP interact with the chromatin reversibly due to low affinity binding, whereas the RCC1–Ran binary complex binds to the chromatin stably. The ternary complexes of RCC1–Ran–GDP (or GTP) are omitted from the drawing for simplicity. (C) RanGDP or RanT24N was injected into the interphase nuclei or mitotic cytosol at 1 mg/ml followed by FRAP analysis of RCC1-GFP. Selected images before and after the bleach pulses (red circle denotes the bleached spot) were shown. Colored panels show the enlargement of the indicated area (white dashed square) in pseudocolor. Bar, 10 μm. (D) FRAP kinetics of injected interphase cells. Values represent means ± SD from at least five cells. (E) FRAP kinetics of injected mitotic cells. Values represent means ± SD from at least three cells and five independent FRAPs.
Figure 5. Biochemical characterization of the binding of Ran and RCC1 to the chromosomes. (A) Both RanGDP and RanT24N strongly stimulate the binding of the endogenous RCC1 in the egg extract to the mitotic chromosomes assembled from the sperm chromatin. The binding of the endogenous RCC1 to the chromatin is detected by immunofluorescence using an anti-RCC1 antibody. (B) RCC1-GFP and sperm was added to the egg extract supplemented with purified RanGDP or RanT24N. The fluorescence intensity of RCC1-GFP on the sperm chromatin was quantified as arbitrary unit (AU). (C) RCC1 competition. The sperm was incubated with egg extracts supplemented with RCC1-GFP and either RanGDP or RanT24N in the presence of unlabeled RCC1 at the indicated concentrations. The amount of RCC1-GFP bound to the chromatin was quantified. (D) Ran competition. Sperm was incubated with egg extracts containing Rh-RanGDP or Rh-RanT24N and unlabeled RanGDP or RanT24N at the indicated concentrations, respectively. The amount of labeled Ran bound to the chromatin was quantified. (E and F) Buffer containing 0–5 mM GTP was incubated with sperm chromatin with bound Rh-Ran or RCC1-GFP on coverslips for 20 min. The amount of labeled proteins on the sperm chromatin was quantified either before (c, control) or after incubation. (G and H) The same sperm chromatin as in E and F were incubated with buffer containing indicated concentrations of unlabeled Ran and RCC1 as competitors in the absence of free GTP. The amount of chromatin-bound RCC1-GFP (G) or Rh-Ran (H) was quantified after incubation. Error bars represent SD.
Bilbao-Cortés,
Ran binds to chromatin by two distinct mechanisms.
2002, Pubmed,
Xenbase
Bilbao-Cortés,
Ran binds to chromatin by two distinct mechanisms.
2002,
Pubmed
,
Xenbase
Bischoff,
Catalysis of guanine nucleotide exchange of Ran by RCC1 and stimulation of hydrolysis of Ran-bound GTP by Ran-GAP1.
1995,
Pubmed
Bischoff,
Catalysis of guanine nucleotide exchange on Ran by the mitotic regulator RCC1.
1991,
Pubmed
,
Xenbase
Dasso,
The Ran GTPase: theme and variations.
2002,
Pubmed
Dasso,
A mutant form of the Ran/TC4 protein disrupts nuclear function in Xenopus laevis egg extracts by inhibiting the RCC1 protein, a regulator of chromosome condensation.
1994,
Pubmed
,
Xenbase
Kalab,
Visualization of a Ran-GTP gradient in interphase and mitotic Xenopus egg extracts.
2002,
Pubmed
,
Xenbase
Kimura,
Kinetics of core histones in living human cells: little exchange of H3 and H4 and some rapid exchange of H2B.
2001,
Pubmed
Klebe,
The kinetic mechanism of Ran--nucleotide exchange catalyzed by RCC1.
1995,
Pubmed
Klebe,
Interaction of the nuclear GTP-binding protein Ran with its regulatory proteins RCC1 and RanGAP1.
1995,
Pubmed
,
Xenbase
Kornbluth,
Evidence for a dual role for TC4 protein in regulating nuclear structure and cell cycle progression.
1994,
Pubmed
,
Xenbase
Lounsbury,
Mutations within the Ran/TC4 GTPase. Effects on regulatory factor interactions and subcellular localization.
1996,
Pubmed
Mattaj,
Nucleocytoplasmic transport: the soluble phase.
1998,
Pubmed
Misteli,
Dynamic binding of histone H1 to chromatin in living cells.
2000,
Pubmed
Murray,
Cyclin synthesis drives the early embryonic cell cycle.
1989,
Pubmed
,
Xenbase
Nemergut,
Chromatin docking and exchange activity enhancement of RCC1 by histones H2A and H2B.
2001,
Pubmed
,
Xenbase
Nishitani,
Loss of RCC1, a nuclear DNA-binding protein, uncouples the completion of DNA replication from the activation of cdc2 protein kinase and mitosis.
1991,
Pubmed
Ohtsubo,
The RCC1 protein, a regulator for the onset of chromosome condensation locates in the nucleus and binds to DNA.
1989,
Pubmed
Phair,
High mobility of proteins in the mammalian cell nucleus.
2000,
Pubmed
Renault,
Structural basis for guanine nucleotide exchange on Ran by the regulator of chromosome condensation (RCC1).
2001,
Pubmed
Seino,
DNA-binding domain of RCC1 protein is not essential for coupling mitosis with DNA replication.
1992,
Pubmed
Seki,
RCC1 in the Ran pathway.
1996,
Pubmed
Wilde,
Stimulation of microtubule aster formation and spindle assembly by the small GTPase Ran.
1999,
Pubmed
,
Xenbase
Zhang,
The role of Xgrip210 in gamma-tubulin ring complex assembly and centrosome recruitment.
2000,
Pubmed
,
Xenbase