XB-ART-57000
J Cell Biol
2019 Aug 05;2188:2699-2725. doi: 10.1083/jcb.201811114.
Show Gene links
Show Anatomy links
SGEF forms a complex with Scribble and Dlg1 and regulates epithelial junctions and contractility.
Awadia S
,
Huq F
,
Arnold TR
,
Goicoechea SM
,
Sun YJ
,
Hou T
,
Kreider-Letterman G
,
Massimi P
,
Banks L
,
Fuentes EJ
,
Miller AL
,
Garcia-Mata R
.
???displayArticle.abstract???
The canonical Scribble polarity complex is implicated in regulation of epithelial junctions and apical polarity. Here, we show that SGEF, a RhoG-specific GEF, forms a ternary complex with Scribble and Dlg1, two members of the Scribble complex. SGEF targets to apical junctions in a Scribble-dependent fashion and functions in the regulation of actomyosin-based contractility and barrier function at tight junctions as well as E-cadherin-mediated formation of adherens junctions. Surprisingly, SGEF does not control the establishment of polarity. However, in 3D cysts, SGEF regulates the formation of a single open lumen. Interestingly, SGEF's nucleotide exchange activity regulates the formation and maintenance of adherens junctions, and in cysts the number of lumens formed, whereas SGEF's scaffolding activity is critical for regulation of actomyosin contractility and lumen opening. We propose that SGEF plays a key role in coordinating junctional assembly and actomyosin contractility by bringing together Scribble and Dlg1 and targeting RhoG activation to cell-cell junctions.
???displayArticle.pubmedLink??? 31248911
???displayArticle.pmcLink??? PMC6683736
???displayArticle.link??? J Cell Biol
???displayArticle.grants??? [+]
R15 CA199101 NCI NIH HHS , R21 CA194776 NCI NIH HHS , P30 CA086862 NCI NIH HHS , R03 CA197227 NCI NIH HHS , R01 GM112794 NIGMS NIH HHS
Species referenced: Xenopus laevis
Genes referenced: aopep ctnnb1 ctnnd1 ctrl dlg1 myc pigy plekha7 rhog
???attribute.lit??? ???displayArticles.show???
|
|
Figure 1- SGEF interacts with Scribble PDZ domain through a novel PBM. (A) Schematic representation of SGEF and Scribble constructs used in this figure. LRR, leucine-rich repeat. (BâG) Lysates from HEK293FT cells expressing the indicated constructs were immunoprecipitated (IP) using GFP antibodies (GFP-trap nanobodies). In all experiments, the precipitates were immunoblotted with anti-GFP antibodies to detect the immunoprecipitated protein and with anti-myc or anti-His to detect the potential interacting partner. (H) Sequence alignment comprising the Scribble binding domain of SGEF in vertebrates (aa 32â55 in human). (I) The indicated boxed regions within the Scribble binding domain in SGEF were mutagenized to Ala in full-length SGEF. Lysates from HEK293FT cells expressing the myc-tagged WT-SGEF or the indicated Ala mutants and GFP-Scribble were immunoprecipitated using GFP antibodies (GFP-trap nanobodies). The precipitates were immunoblotted with anti-GFP antibodies to detect the immunoprecipitated protein and with anti-myc to detect my-tagged SGEF mutants. Green boxes show the sequence that when mutated still maintain an interaction with Scribble whereas the red boxes denote sequence that when mutated lead to loss of interaction with Scribble. (J) Crystal structure of the Scribble PDZ1 domain in complex with an SGEF iPBM peptide. The crystal structure of the apo Scribble PDZ1 domain is shown in gray, while the complex with the SGEFpeptide (KSPNGLLITDFP) is shown in red (left panel). The right panel is a surface representation of the PDZ1/SGEF-PDZpeptide complex. |
|
|
Figure 2- SGEFâs N terminus interacts with Dlg1 GUK domain. (A) Schematic representation of SGEF and Dlg1 constructs used in this study. (BâF) Lysates from HEK293FT cells expressing the indicated constructs were immunoprecipitated using GFP antibodies (GFP-trap nanobodies). In all experiments, the precipitates were immunoblotted with anti-GFP antibodies to detect the immunoprecipitated protein and with anti-myc to detect the interacting partner. (G) Sequence alignment comprising the Dlg1 binding domain of SGEF in vertebrates (aa 301â350 for human). |
|
|
Figure 3- SGEF forms a ternary complex with Scribble and Dlg1. (A) Lysates from HEK293FT cells expressing GFP-Dlg1 and HA-Scribble in the presence or absence of myc-SGEF were immunoprecipitated using GFP antibodies (GFP-trap nanobodies). The precipitates were immunoblotted with anti-myc, anti-GFP, and anti-HA antibodies as indicated. (B) Endogenous Dlg1 was immunoprecipitated from Caco2 cell lysates and immunoblotted for Dlg1, SGEF, and Scribble. (C) Endogenous Dlg1 was immunoprecipitated from CTRL and SGEF KD MDCK cell lysates and immunoblotted for Dlg1, SGEF, and Scribble. (D) Lysates from HEK293FT cells expressing the indicated constructs were immunoprecipitated using GFP antibodies (GFP-trap nanobodies). The precipitates were immunoblotted with anti-GFP antibodies to detect the immunoprecipitated protein and with anti-myc and anti-HA to detect the interacting partners. (E) Summary of results from C. (F) Cartoon representation of the ternary complex between Scribble, SGEF, and Dlg1. DBM, Dlg binding motif; iPBM, internal PDZ-binding motif. |
|
|
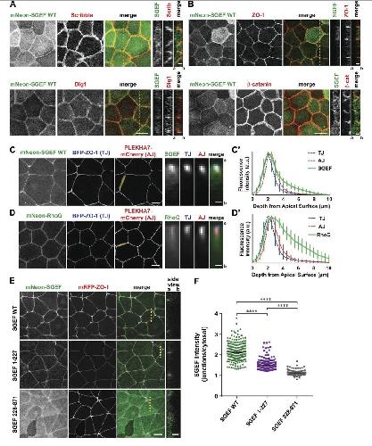
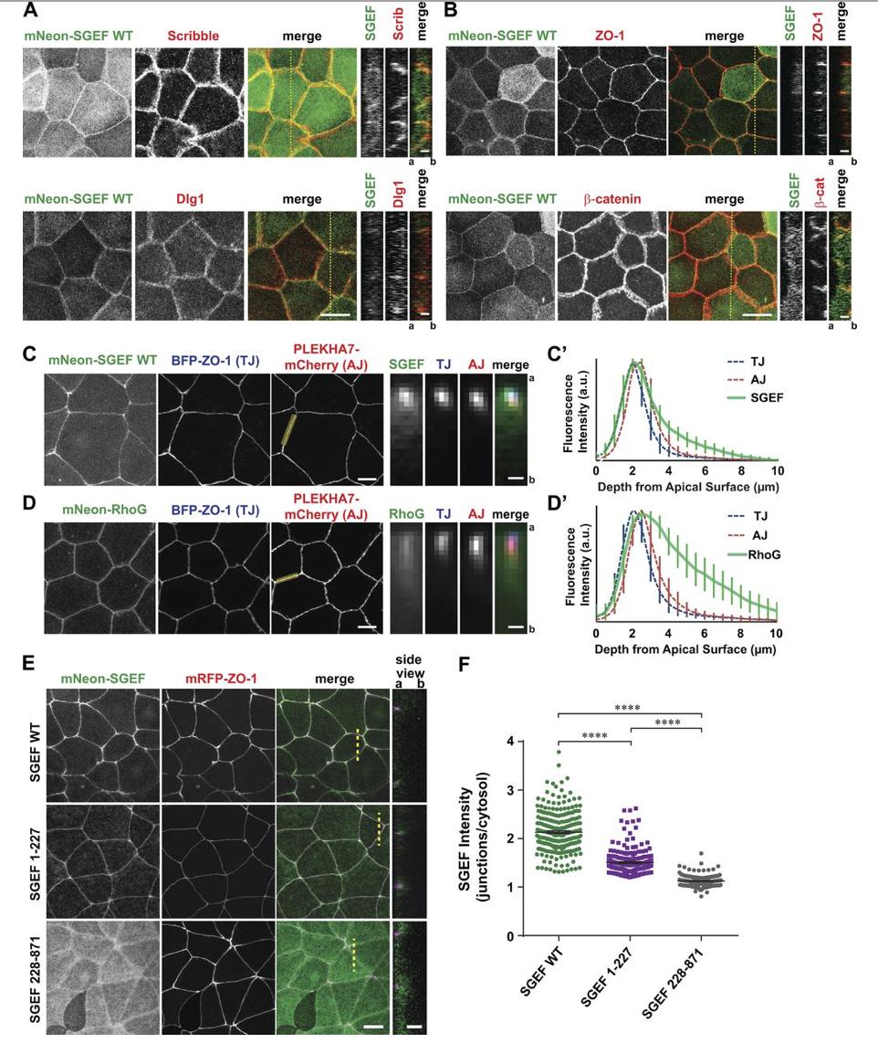
Figure 4- SGEF localizes at cellâcell junctions in epithelial cells. (A and B) IF of MDCK cells showing colocalization of mNeon-SGEF WT with Scribble and Dlg1, ZO-1 (TJ marker), and β-catenin (AJ marker). The right panels are single Z-planes along the length of the dotted yellow line. a, apical, b, basal. Scale bar, 10 µm, and XZ, 3 µm. (C) Gastrula-stage Xenopus embryos expressing mNeon-SGEF WT (green), TagBFP-ZO-1 (TJ marker), and PLEKHA7-mCherry (AJ marker) were live-imaged using confocal microscopy. En face views (left) are brightest point projections across multiple Z-planes. Side views (right) are average intensity projections along the length of the highlighted junction (see Materials and methods). Scale bars, XY, 10 µm, and XZ, 1 µm. (Câ²) Intensity profiles of SGEF (green solid line) relative to AJs (red dotted line) and TJs (blue dotted line) along the z axis in Xenopus gastrula-stage epithelial cells. Note that SGEFâs peak intensity is close to ZO-1âs, but it tapers away more slowly than ZO-1 along the lateral membrane. The graph shows normalized averaged intensities fitted with a smoothed curve; error bars indicate SD; n = 47 junctions, 18 embryos, five experiments. (D) Gastrula-stage Xenopus embryos expressing mNeon-RhoG (green), BFP-ZO-1 (TJ marker, blue), and PLEKHA7-mCherry (AJ marker, red) were live imaged using confocal microscopy. Brightest point projections of en face views and averaged side views of the highlighted junction (as in C) are shown. Scale bars, XY, 10 µm, and XZ, 1 µm. (Dâ²) Intensity profiles of RhoG (green solid line) relative to AJs (red dotted line) and TJs (blue dotted line). Note that the RhoG signal is more basolateral compared with SGEF. The graph shows normalized averaged intensities fitted with a smoothed curve; error bars indicate SD. n = 19 junctions, 10 embryos, three experiments. (E) Gastrula-stage Xenopus embryos expressing mRFP-ZO-1 (TJ marker, magenta) and mNeon-SGEF WT (top, green), SGEF 1â227 (middle, green), or SGEF 228â871 (bottom, green) were live-imaged using confocal microscopy. En face views are brightest point projections across multiple Z-planes. Side views (right) are single Z-planes at the locations marked by yellow dotted lines. Note that WT SGEF and SGEF 1â227 appear junctional, whereas SGEF 228â871 appears diffusely localized. Scale bars, 20 µm, and XZ, 5 µm. (F) Quantification of the ratio of junctional to cytosolic intensities of mNeon-tagged SGEF WT, SGEF 1â227, and SGEF 228â871 in Xenopus embryos. n = SGEF WT: 234 junctions, 12 embryos, six experiments; SGEF 1â227: 214, 11, 5; SGEF 228â871: 180, 9, 4. Error bars represent SEM. ****, P 0.00005 using the MannâWhitney U test. |
|
|
Figure 5- SGEF regulates AJ properties of epithelial cells. (A) Cell lysates from confluent CTRL and SGEF KD MDCK cells were analyzed by WB using anti-SGEF antibodies. Tubulin was used as a loading control. (B) Cell lysates from confluent CTRL, SGEF KD, and Rescue WT MDCK cells were probed with E-cadherin, Pan-cadherin, cadherin-6, β-catenin, p120-catenin, Scribble, and Dlg1 antibodies. Tubulin was used as a loading control. (C, Câ², and DâF) IF showing the distribution of endogenous E-cadherin, p120-catenin, Scribble, Dlg1, β-catenin, and mNeon-SGEF (green) in CTRL, SGEF KD, and Rescue WT MDCK cells. The bottom panel in each set of images shows a zoomed image of the selected regions (dotted yellow line). Note that panels C and Câ² show images from same field. Confocal images are maximum projections of apical Z-planes. Scale bars, top panels: 30 µm; bottom panels: 10 µm. (G) Linescan (6-µm line drawn perpendicular to center of junctions) of IF images in panels C to F. At least two fields from two independent experiments were used for quantification (â¥200 junctions). The intensity profiles were manually centered around the highest peak for each condition. (H) XZ view of MDCK cells from CTRL, SGEF KD, and Rescue WT cells stained for E-cadherin (red), β-catenin (magenta), nucleus (blue) and mNeon-SGEF WT (green in merge panel). Scale bar, 10 µm. (I) Quantification of height in CTRL, SGEF KD, and Rescue MDCK cells. n = 50 cells for each condition from three independent experiments. Error bars represent min to max with all points. ****, P 0.00005; ns, nonsignificant using Studentâs t test (two-tailed, unpaired). |
|
|
Figure 6- SGEF KD regulates TJ architecture and permeability. (A) Confocal images showing maximum projection of apical Z-planes in CTRL, SGEF KD, and Rescue WT MDCK cells stained for endogenous ZO-1 and mNeon-SGEF (green). The bottom panels show a zoomed image of the selected regions (dotted yellow line). Scale bars, top panel: 20 µm; bottom panels: 10 µm. (BâD) Quantification of zigzag index, apical cell area, and axial ratio in CTRL, SGEF KD, and Rescue WT cells. Two fields from two independent experiments were used for quantification. (n = at least 75 cells for zigzag index, n = 100 for area and n = 150 for axial ratio). Error bars represent min to max values. (E) TEER of CTRL, SGEF KD, and Rescue WT cells is plotted. Data represent the average of three experiments performed in duplicates. CTRL was normalized to 1, and data were plotted relative to CTRL. Error bars represent SEM. *, P 0.05; **, P 0.005; ***, P 0.0005; ****, P 0.00005; ns, nonsignificant using the MannâWhitney U test (BâD) or Studentâs t test (two-tailed, unpaired; E). |
|
|
Figure 7- SGEF KD stimulates actomyosin contractility. (A) Confocal images showing maximum projection of apical Z-sections in CTRL, SGEF KD, and Rescue WT MDCK cells stained for endogenous ZO-1 (green), myosin IIB (red), and mNeon-SGEF (magenta, in Rescue). mNeon signal is shown in magenta in Rescue panel to maintain color consistency. Scale bar, 5 µm. (B) Confocal images showing CTRL, SGEF KD, and Rescue WT MDCK cells stained for endogenous F-actin using phalloidin (green) and myosin IIB (red). Left panel: Maximum projection of apical Z-planes; right panel: maximum projection of basal Z-planes. Images were processed using the HyVolution deconvolution package (see Materials and methods). Scale bars, 0.5 µm. (C) Quantification of intensities of ZO-1 at junctions measured using a rectangle of 2 à 3 µm placed along BCJs. At least two fields from two independent experiments were used for quantification (â¥100 junctions). Error bars represent SEM. ****, P 0.00005; ns, nonsignificant using the MannâWhitney U test. (D) Total cell lysates from confluent CTRL, SGEF KD, and Rescue WT MDCK cells were immunoblotted with ZO-1, myosin IIB, and afadin antibodies. Tubulin was used as a loading control. (E) Maximum projection of confocal images showing the localization of endogenous afadin in CTRL, SGEF KD, and Rescue WT cells. Scale bar, 5 µm. (F) Quantification of the ratio of TCJ over BCJ intensity of afadin was measured as described in Materials and methods. At least three fields from two independent experiments were used for quantification (â¥200 junctions). Error bars represent SEM. ****, P 0.00005; ns, nonsignificant using the MannâWhitney U test. |
|
|
Figure 8- SGEF regulates apical constriction in epithelial cells. (A) Gastrula-stage Xenopus embryos expressing mRFP-ZO-1 (TJ marker) with 3xGFP-SGEF overexpressed (OE) at high levels (bottom). Yellow arrows point to apically constricted cells. Scale bar, 20 µm. (B) Time lapse of CTRL and 3xGFP-SGEF overexpression of a single cell over a period of 24 min. Note that the SGEF OE cell constricts apically whereas CTRL cell retains the same apical area. Scale bars, 10 µm. (C) Time projection of ZO-1 signal over a 203-s interval shows that junctions in SGEF OE cells are more dynamic than in CTRLs. Scale bar, 20 µm. (D) Graph showing the average apical surface area of SGEF OE cells is significantly smaller than CTRL cells, and some SGEF OE cells exhibit severe apical constriction. CTRL, n = 132 cells, three embryos, two experiments; SGEF OE, n = 147 cells, three embryos, two experiments. (E) CTRL and SGEF OE gastrula-stage Xenopus embryos were fixed and stained with Alexa Fluor 568âphalloidin to reveal F-actin. Images in the top row were taken with lower laser power optimized for viewing cellâcell junctions, and images in the bottom row were taken with higher laser power optimized for viewing medial-apical actin. Scale bar, 10 µm. (Eâ²) F-actin intensity at BCJ was quantified from fixed phalloidin stained embryos. n = control: 288 junctions, 11 embryos, three experiments; SGEF OE: 304 junctions, 13 embryos, two experiments. (Eâ²â²) Medial-apical F-actin intensity was quantified from fixed phalloidin stained embryos. n = control: 50 cells, seven embryos, three experiments; SGEF OE: 50 cells, eight embryos, three experiments. (F) CTRL and SGEF OE embryos expressing an F-actin probe (Lifeact-mRFP, magenta in merge) and a myosin II intrabody (SF9-mNeon, green in merge) were live imaged by confocal microscopy. The control image shown is from a control region of a mosaic SGEF OE embryo. Scale bar, 10 µm. (G) CTRL and SGEF OE embryos coexpressing mNeon-Vinculin, mCherry-α-catenin, and BFP-membrane. Scale bar, 10 µm. (H) Graph comparing junctional intensities of vinculin (normalized to membrane probe intensity) in CTRL and SGEF OE embryos. n = control: 63 junctions, eight embryos, three experiments; SGEF OE: control: 63 junctions, eight embryos, three experiments. Confocal images in A, B, and EâG are brightest point of apical sections. All graphs show mean ± SEM. ****, P 0.00005 using the MannâWhitney U test. |
|
|
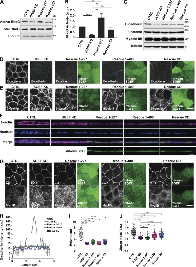
Figure 9- The guanine nucleotide exchange activity of SGEF is required for junctional maintenance, whereas scaffolding activity of SGEF is required for apical contractility. (A) Active RhoG was precipitated from total lysates of CTRL, SGEF KD, Rescue mNeon-SGEF WT, and Rescue CD mNeon-SGEF using GSTâELMO and immunoblotted with anti-RhoG antibodies. (B) For quantification, active RhoG levels were normalized to total RhoG levels. Data are mean ± SEM of three independent experiments. **, P 0.005; ns, nonsignificant using Studentâs t test (two-tailed, unpaired). (C) Lysates from CTRL, SGEF KD, and SGEF KD cells rescued with mNeon-SGEF 1â227, mNeon-SGEF 1â400, or mNeon-SGEF CD were probed for E-cadherin, β-catenin, ZO-1, and myosin IIB antibodies. Tubulin was used as a loading control. (D and E) Confluent MDCK CTRL, SGEF KD, and SGEF KD cells rescued with mNeon-SGEF 1â227, mNeon-SGEF 1â400, or mNeon-SGEF CD were stained for endogenous E-cadherin, β-catenin, and mNeon-SGEF (green). Confocal images are maximum projections of apical Z-planes. Scale bar, 5 µm. (F) XZ view of MDCK cells from CTRL, SGEF KD, and SGEF KD cells rescued with mNeon-SGEF 1â227, mNeon-SGEF 1â400, or mNeon-SGEF CD stained for F-actin (magenta), nucleus (Hoechst), and mNeon-SGEF (green). Scale bar, 10 µm. (G) Confluent MDCK CTRL, SGEF KD, and SGEF KD cells rescued with m-Neon-SGEF 1-227, mNeon-SGEF 1-400, or mNeon-SGEF CD were steined for endogenous ZO-1, myosin IIB, and mNeoen-SGEF (green). Confocal images are maximum projections of apical Z-planes. Scale bar, 5 μm. (H) Linescan (6-µm line drawn perpendicular to center of junctions) of IF images in D. At least two fields from two independent experiments (â¥150 junctions) were used for quantification. The intensity profiles from were manually centered around the highest peak for each condition. (I) Quantification of height in CTRL, SGEF KD, and SGEF KD cells rescued with mNeon-SGEF 1â227, mNeon-SGEF 1â400, or mNeon-SGEF CD cells. n = 50 cells for each condition. Error bars represent min to max values with all points. Error bars represent SEM. ****, P 0.00005, using the MannâWhitney U test. (J) Quantification of zigzag index of CTRL, SGEF KD, and SGEF KD cells rescued with mNeon-SGEF 1â227, mNeon-SGEF 1â400, or mNeon-SGEF CD. At least two fields from two independent experiments (â¥200 junctions) were used for quantification. ****, P 0.00005; ns, nonsignificant using Studentâs t test (two-tailed, unpaired). |
|
|
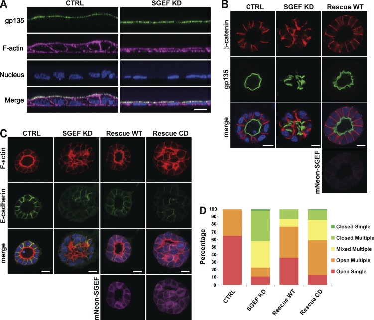
Figure 10- SGEF does not affect polarity but regulates lumen formation in 3D MDCK cysts. (A) IF of MDCK CTRL and SGEF KD cells using gp135 (green), actin (magenta), and nucleus (Hoechst). Scale bar, 10 µm. (B and C) MDCK CTRL, SGEF KD, and Rescue WT cells were plated on matrigel to form 3D cysts. Cysts were fixed and stained for β-catenin (red), gp135 (green), and nuclei (blue) in B and E-cadherin (green), phalloidin (red), and nuclei (blue) in C. For detailed protocol of growing and staining cyst, see Materials and methods. Scale bars, 5 µm. (D) Cysts from CTRL, SGEF KD, Rescue WT, and Rescue CD were classified based on the number of cysts (single or multiple) and the phenotype of the lumen (open or closed). Three independent experiments were counted for each condition (â¥200 cysts/condition). Images in B and C are single Z-sections corresponding to the center of the cyst. |
|
|
Figure S1. Mapping the binding domains of SGEF, Scribble, and Dlg1 interaction. (A) Full-length SGEF was used to screen a mouse kidney cDNA library in a yeast two-hybrid system, yielding 126 positive clones. After retesting, 23 false positives were discarded. PCR and restriction digest analysis were performed on the 103 remaining clones in 19 groups. Three groups were validated as positives and were identified as Scribble, ARIP2, and LIM-domain containing protein. A representative plate showing growth and blue colored colonies, as well as a negative prey control (LaminA) or empty vector (pGBK7), are shown in the bottom panel. (B and C) Lysates from HEK293FT cells expressing the indicated constructs were immunoprecipitated using GFP antibodies (GFP-trap nanobodies). In all experiments, the precipitates were immunoblotted with anti-GFP antibodies to detect the immunoprecipitated protein and with anti-myc to detect the interacting partner. |
|
|
Figure S2. SGEF and RhoG localize to junctions in MDCK cells. (A) MDCK CTRL and SGEF KD cells were processed for IF and stained for endogenous SGEF and Scribble. Scale bars, XY, 10 μm; XZ, 3 μm. (BâE) IF of MDCK CTRL cells expressing WT mNeon-RhoG or GFP-RhoG stained with ZO-1 (TJ marker; B), E-cadherin and β-catenin (AJ markers; C and D), and Scribble (E). Scale bars, 10 μm. (F) MDCK CTRL and SGEF KD cells were processed for IF and stained for E-cadherin and actin. The SGEF KD cells used for this experiment were isolated from single-cell colonies obtained by serial dilution and selected by the SGEF KD efficiency. Apical and basal confocal maximum projected Z-sections are shown separately to visualize apical actomyosin arrays and basal stress fibers. Scale bar, 10 μm. |
|
|
Figure S3. SGEF regulates the establishment of junction in MDCK cells. Confluent MDCK CTRL and SGEF KD cells were subjected to a calcium switch experiment, and the reassembly of cell junctions was determined by IF with ZO-1 (TJ) and β-catenin (AJ) antibodies at 0, 1, 2, 4, 6, and 24 h after the readdition of calcium. For a detailed protocol of the calcium switch conditions, please refer to Materials and methods. Scale bars, 50 μm. |
|
|
Figure S4. SGEF signals through ROCK/myosin pathway to induce contractility in MDCK cells. Monolayers of CTRL and SGEF KD cells were treated with DMSO (vehicle), 100 mM of blebbistatin, or 30 mM of Y-27632 for 16 h and subsequently stained with antibodies specific for myosin and phalloidin to detect F-actin. Apical (A) and basal (A9) confocal maximum projected Z-sections are shown separately to visualize apical actomyosin arrays and basal stress fibers. Scale bar, 20 μm. |
|
|
Figure S5. The catalytic activity of SGEF is required for lumen formation in MDCK cysts grown in matrigel. MDCK CTRL, SGEF KD, and rescue mNeon- SGEF CD cells were plated on matrigel to form 3D cysts. Cysts were fixed and stained for gp135 (green), phalloidin (red) and nuclei (Hoechst). mNeon-SGEF CD is pseudo-colored in magenta. Quantification in Fig. 10 D. For detailed protocol of growing and staining cyst, please see Materials and methods. Scale bars, 10 μm. |
|
|
Figure 1. SGEF interacts with Scribble PDZ domain through a novel PBM. (A) Schematic representation of SGEF and Scribble constructs used in this figure. LRR, leucine-rich repeat. (BâG) Lysates from HEK293FT cells expressing the indicated constructs were immunoprecipitated (IP) using GFP antibodies (GFP-trap nanobodies). In all experiments, the precipitates were immunoblotted with anti-GFP antibodies to detect the immunoprecipitated protein and with anti-myc or anti-His to detect the potential interacting partner. (H) Sequence alignment comprising the Scribble binding domain of SGEF in vertebrates (aa 32â55 in human). (I) The indicated boxed regions within the Scribble binding domain in SGEF were mutagenized to Ala in full-length SGEF. Lysates from HEK293FT cells expressing the myc-tagged WT-SGEF or the indicated Ala mutants and GFP-Scribble were immunoprecipitated using GFP antibodies (GFP-trap nanobodies). The precipitates were immunoblotted with anti-GFP antibodies to detect the immunoprecipitated protein and with anti-myc to detect my-tagged SGEF mutants. Green boxes show the sequence that when mutated still maintain an interaction with Scribble whereas the red boxes denote sequence that when mutated lead to loss of interaction with Scribble. (J) Crystal structure of the Scribble PDZ1 domain in complex with an SGEF iPBM peptide. The crystal structure of the apo Scribble PDZ1 domain is shown in gray, while the complex with the SGEFpeptide (KSPNGLLITDFP) is shown in red (left panel). The right panel is a surface representation of the PDZ1/SGEF-PDZpeptide complex. |
|
|
Figure 2. SGEFâs N terminus interacts with Dlg1 GUK domain. (A) Schematic representation of SGEF and Dlg1 constructs used in this study. (BâF) Lysates from HEK293FT cells expressing the indicated constructs were immunoprecipitated using GFP antibodies (GFP-trap nanobodies). In all experiments, the precipitates were immunoblotted with anti-GFP antibodies to detect the immunoprecipitated protein and with anti-myc to detect the interacting partner. (G) Sequence alignment comprising the Dlg1 binding domain of SGEF in vertebrates (aa 301â350 for human). |
|
|
Figure 3. SGEF forms a ternary complex with Scribble and Dlg1. (A) Lysates from HEK293FT cells expressing GFP-Dlg1 and HA-Scribble in the presence or absence of myc-SGEF were immunoprecipitated using GFP antibodies (GFP-trap nanobodies). The precipitates were immunoblotted with anti-myc, anti-GFP, and anti-HA antibodies as indicated. (B) Endogenous Dlg1 was immunoprecipitated from Caco2 cell lysates and immunoblotted for Dlg1, SGEF, and Scribble. (C) Endogenous Dlg1 was immunoprecipitated from CTRL and SGEF KD MDCK cell lysates and immunoblotted for Dlg1, SGEF, and Scribble. (D) Lysates from HEK293FT cells expressing the indicated constructs were immunoprecipitated using GFP antibodies (GFP-trap nanobodies). The precipitates were immunoblotted with anti-GFP antibodies to detect the immunoprecipitated protein and with anti-myc and anti-HA to detect the interacting partners. (E) Summary of results from C. (F) Cartoon representation of the ternary complex between Scribble, SGEF, and Dlg1. DBM, Dlg binding motif; iPBM, internal PDZ-binding motif. |
|
|
Figure 4. SGEF localizes at cellâcell junctions in epithelial cells. (A and B) IF of MDCK cells showing colocalization of mNeon-SGEF WT with Scribble and Dlg1, ZO-1 (TJ marker), and β-catenin (AJ marker). The right panels are single Z-planes along the length of the dotted yellow line. a, apical, b, basal. Scale bar, 10 µm, and XZ, 3 µm. (C) Gastrula-stage Xenopus embryos expressing mNeon-SGEF WT (green), TagBFP-ZO-1 (TJ marker), and PLEKHA7-mCherry (AJ marker) were live-imaged using confocal microscopy. En face views (left) are brightest point projections across multiple Z-planes. Side views (right) are average intensity projections along the length of the highlighted junction (see Materials and methods). Scale bars, XY, 10 µm, and XZ, 1 µm. (Câ²) Intensity profiles of SGEF (green solid line) relative to AJs (red dotted line) and TJs (blue dotted line) along the z axis in Xenopus gastrula-stage epithelial cells. Note that SGEFâs peak intensity is close to ZO-1âs, but it tapers away more slowly than ZO-1 along the lateral membrane. The graph shows normalized averaged intensities fitted with a smoothed curve; error bars indicate SD; n = 47 junctions, 18 embryos, five experiments. (D) Gastrula-stage Xenopus embryos expressing mNeon-RhoG (green), BFP-ZO-1 (TJ marker, blue), and PLEKHA7-mCherry (AJ marker, red) were live imaged using confocal microscopy. Brightest point projections of en face views and averaged side views of the highlighted junction (as in C) are shown. Scale bars, XY, 10 µm, and XZ, 1 µm. (Dâ²) Intensity profiles of RhoG (green solid line) relative to AJs (red dotted line) and TJs (blue dotted line). Note that the RhoG signal is more basolateral compared with SGEF. The graph shows normalized averaged intensities fitted with a smoothed curve; error bars indicate SD. n = 19 junctions, 10 embryos, three experiments. (E) Gastrula-stage Xenopus embryos expressing mRFP-ZO-1 (TJ marker, magenta) and mNeon-SGEF WT (top, green), SGEF 1â227 (middle, green), or SGEF 228â871 (bottom, green) were live-imaged using confocal microscopy. En face views are brightest point projections across multiple Z-planes. Side views (right) are single Z-planes at the locations marked by yellow dotted lines. Note that WT SGEF and SGEF 1â227 appear junctional, whereas SGEF 228â871 appears diffusely localized. Scale bars, 20 µm, and XZ, 5 µm. (F) Quantification of the ratio of junctional to cytosolic intensities of mNeon-tagged SGEF WT, SGEF 1â227, and SGEF 228â871 in Xenopus embryos. n = SGEF WT: 234 junctions, 12 embryos, six experiments; SGEF 1â227: 214, 11, 5; SGEF 228â871: 180, 9, 4. Error bars represent SEM. ****, P < 0.00005 using the MannâWhitney U test. |
|
|
Figure 5. SGEF regulates AJ properties of epithelial cells. (A) Cell lysates from confluent CTRL and SGEF KD MDCK cells were analyzed by WB using anti-SGEF antibodies. Tubulin was used as a loading control. (B) Cell lysates from confluent CTRL, SGEF KD, and Rescue WT MDCK cells were probed with E-cadherin, Pan-cadherin, cadherin-6, β-catenin, p120-catenin, Scribble, and Dlg1 antibodies. Tubulin was used as a loading control. (C, Câ², and DâF) IF showing the distribution of endogenous E-cadherin, p120-catenin, Scribble, Dlg1, β-catenin, and mNeon-SGEF (green) in CTRL, SGEF KD, and Rescue WT MDCK cells. The bottom panel in each set of images shows a zoomed image of the selected regions (dotted yellow line). Note that panels C and Câ² show images from same field. Confocal images are maximum projections of apical Z-planes. Scale bars, top panels: 30 µm; bottom panels: 10 µm. (G) Linescan (6-µm line drawn perpendicular to center of junctions) of IF images in panels C to F. At least two fields from two independent experiments were used for quantification (â¥200 junctions). The intensity profiles were manually centered around the highest peak for each condition. (H) XZ view of MDCK cells from CTRL, SGEF KD, and Rescue WT cells stained for E-cadherin (red), β-catenin (magenta), nucleus (blue) and mNeon-SGEF WT (green in merge panel). Scale bar, 10 µm. (I) Quantification of height in CTRL, SGEF KD, and Rescue MDCK cells. n = 50 cells for each condition from three independent experiments. Error bars represent min to max with all points. ****, P < 0.00005; ns, nonsignificant using Studentâs t test (two-tailed, unpaired). |
|
|
Figure 6. SGEF KD regulates TJ architecture and permeability. (A) Confocal images showing maximum projection of apical Z-planes in CTRL, SGEF KD, and Rescue WT MDCK cells stained for endogenous ZO-1 and mNeon-SGEF (green). The bottom panels show a zoomed image of the selected regions (dotted yellow line). Scale bars, top panel: 20 µm; bottom panels: 10 µm. (BâD) Quantification of zigzag index, apical cell area, and axial ratio in CTRL, SGEF KD, and Rescue WT cells. Two fields from two independent experiments were used for quantification. (n = at least 75 cells for zigzag index, n = 100 for area and n = 150 for axial ratio). Error bars represent min to max values. (E) TEER of CTRL, SGEF KD, and Rescue WT cells is plotted. Data represent the average of three experiments performed in duplicates. CTRL was normalized to 1, and data were plotted relative to CTRL. Error bars represent SEM. *, P < 0.05; **, P < 0.005; ***, P < 0.0005; ****, P < 0.00005; ns, nonsignificant using the MannâWhitney U test (BâD) or Studentâs t test (two-tailed, unpaired; E). |
|
|
Figure 7. SGEF KD stimulates actomyosin contractility. (A) Confocal images showing maximum projection of apical Z-sections in CTRL, SGEF KD, and Rescue WT MDCK cells stained for endogenous ZO-1 (green), myosin IIB (red), and mNeon-SGEF (magenta, in Rescue). mNeon signal is shown in magenta in Rescue panel to maintain color consistency. Scale bar, 5 µm. (B) Confocal images showing CTRL, SGEF KD, and Rescue WT MDCK cells stained for endogenous F-actin using phalloidin (green) and myosin IIB (red). Left panel: Maximum projection of apical Z-planes; right panel: maximum projection of basal Z-planes. Images were processed using the HyVolution deconvolution package (see Materials and methods). Scale bars, 0.5 µm. (C) Quantification of intensities of ZO-1 at junctions measured using a rectangle of 2 à 3 µm placed along BCJs. At least two fields from two independent experiments were used for quantification (â¥100 junctions). Error bars represent SEM. ****, P < 0.00005; ns, nonsignificant using the MannâWhitney U test. (D) Total cell lysates from confluent CTRL, SGEF KD, and Rescue WT MDCK cells were immunoblotted with ZO-1, myosin IIB, and afadin antibodies. Tubulin was used as a loading control. (E) Maximum projection of confocal images showing the localization of endogenous afadin in CTRL, SGEF KD, and Rescue WT cells. Scale bar, 5 µm. (F) Quantification of the ratio of TCJ over BCJ intensity of afadin was measured as described in Materials and methods. At least three fields from two independent experiments were used for quantification (â¥200 junctions). Error bars represent SEM. ****, P < 0.00005; ns, nonsignificant using the MannâWhitney U test. |
|
|
Figure 8. SGEF regulates apical constriction in epithelial cells. (A) Gastrula-stage Xenopus embryos expressing mRFP-ZO-1 (TJ marker) with 3xGFP-SGEF overexpressed (OE) at high levels (bottom). Yellow arrows point to apically constricted cells. Scale bar, 20 µm. (B) Time lapse of CTRL and 3xGFP-SGEF overexpression of a single cell over a period of 24 min. Note that the SGEF OE cell constricts apically whereas CTRL cell retains the same apical area. Scale bars, 10 µm. (C) Time projection of ZO-1 signal over a 203-s interval shows that junctions in SGEF OE cells are more dynamic than in CTRLs. Scale bar, 20 µm. (D) Graph showing the average apical surface area of SGEF OE cells is significantly smaller than CTRL cells, and some SGEF OE cells exhibit severe apical constriction. CTRL, n = 132 cells, three embryos, two experiments; SGEF OE, n = 147 cells, three embryos, two experiments. (E) CTRL and SGEF OE gastrula-stage Xenopus embryos were fixed and stained with Alexa Fluor 568âphalloidin to reveal F-actin. Images in the top row were taken with lower laser power optimized for viewing cellâcell junctions, and images in the bottom row were taken with higher laser power optimized for viewing medial-apical actin. Scale bar, 10 µm. (Eâ²) F-actin intensity at BCJ was quantified from fixed phalloidin stained embryos. n = control: 288 junctions, 11 embryos, three experiments; SGEF OE: 304 junctions, 13 embryos, two experiments. (Eâ²â²) Medial-apical F-actin intensity was quantified from fixed phalloidin stained embryos. n = control: 50 cells, seven embryos, three experiments; SGEF OE: 50 cells, eight embryos, three experiments. (F) CTRL and SGEF OE embryos expressing an F-actin probe (Lifeact-mRFP, magenta in merge) and a myosin II intrabody (SF9-mNeon, green in merge) were live imaged by confocal microscopy. The control image shown is from a control region of a mosaic SGEF OE embryo. Scale bar, 10 µm. (G) CTRL and SGEF OE embryos coexpressing mNeon-Vinculin, mCherry-α-catenin, and BFP-membrane. Scale bar, 10 µm. (H) Graph comparing junctional intensities of vinculin (normalized to membrane probe intensity) in CTRL and SGEF OE embryos. n = control: 63 junctions, eight embryos, three experiments; SGEF OE: control: 63 junctions, eight embryos, three experiments. Confocal images in A, B, and EâG are brightest point of apical sections. All graphs show mean ± SEM. ****, P < 0.00005 using the MannâWhitney U test. |
|
|
Figure 9. The guanine nucleotide exchange activity of SGEF is required for junctional maintenance, whereas scaffolding activity of SGEF is required for apical contractility. (A) Active RhoG was precipitated from total lysates of CTRL, SGEF KD, Rescue mNeon-SGEF WT, and Rescue CD mNeon-SGEF using GSTâELMO and immunoblotted with anti-RhoG antibodies. (B) For quantification, active RhoG levels were normalized to total RhoG levels. Data are mean ± SEM of three independent experiments. **, P < 0.005; ns, nonsignificant using Studentâs t test (two-tailed, unpaired). (C) Lysates from CTRL, SGEF KD, and SGEF KD cells rescued with mNeon-SGEF 1â227, mNeon-SGEF 1â400, or mNeon-SGEF CD were probed for E-cadherin, β-catenin, ZO-1, and myosin IIB antibodies. Tubulin was used as a loading control. (D and E) Confluent MDCK CTRL, SGEF KD, and SGEF KD cells rescued with mNeon-SGEF 1â227, mNeon-SGEF 1â400, or mNeon-SGEF CD were stained for endogenous E-cadherin, β-catenin, and mNeon-SGEF (green). Confocal images are maximum projections of apical Z-planes. Scale bar, 5 µm. (F) XZ view of MDCK cells from CTRL, SGEF KD, and SGEF KD cells rescued with mNeon-SGEF 1â227, mNeon-SGEF 1â400, or mNeon-SGEF CD stained for F-actin (magenta), nucleus (Hoechst), and mNeon-SGEF (green). Scale bar, 10 µm. (G) Confluent MDCK CTRL, SGEF KD, and SGEF KD cells rescued with m-Neon-SGEF 1-227, mNeon-SGEF 1-400, or mNeon-SGEF CD were steined for endogenous ZO-1, myosin IIB, and mNeoen-SGEF (green). Confocal images are maximum projections of apical Z-planes. Scale bar, 5 μm. (H) Linescan (6-µm line drawn perpendicular to center of junctions) of IF images in D. At least two fields from two independent experiments (â¥150 junctions) were used for quantification. The intensity profiles from were manually centered around the highest peak for each condition. (I) Quantification of height in CTRL, SGEF KD, and SGEF KD cells rescued with mNeon-SGEF 1â227, mNeon-SGEF 1â400, or mNeon-SGEF CD cells. n = 50 cells for each condition. Error bars represent min to max values with all points. Error bars represent SEM. ****, P < 0.00005, using the MannâWhitney U test. (J) Quantification of zigzag index of CTRL, SGEF KD, and SGEF KD cells rescued with mNeon-SGEF 1â227, mNeon-SGEF 1â400, or mNeon-SGEF CD. At least two fields from two independent experiments (â¥200 junctions) were used for quantification. ****, P < 0.00005; ns, nonsignificant using Studentâs t test (two-tailed, unpaired). |
|
|
Figure 10. SGEF does not affect polarity but regulates lumen formation in 3D MDCK cysts. (A) IF of MDCK CTRL and SGEF KD cells using gp135 (green), actin (magenta), and nucleus (Hoechst). Scale bar, 10 µm. (B and C) MDCK CTRL, SGEF KD, and Rescue WT cells were plated on matrigel to form 3D cysts. Cysts were fixed and stained for β-catenin (red), gp135 (green), and nuclei (blue) in B and E-cadherin (green), phalloidin (red), and nuclei (blue) in C. For detailed protocol of growing and staining cyst, see Materials and methods. Scale bars, 5 µm. (D) Cysts from CTRL, SGEF KD, Rescue WT, and Rescue CD were classified based on the number of cysts (single or multiple) and the phenotype of the lumen (open or closed). Three independent experiments were counted for each condition (â¥200 cysts/condition). Images in B and C are single Z-sections corresponding to the center of the cyst. |
References [+] :
Adams,
PHENIX: a comprehensive Python-based system for macromolecular structure solution.
2010, Pubmed
Adams, PHENIX: a comprehensive Python-based system for macromolecular structure solution. 2010, Pubmed
Aijaz, Binding of GEF-H1 to the tight junction-associated adaptor cingulin results in inhibition of Rho signaling and G1/S phase transition. 2005, Pubmed
Anderson, Physiology and function of the tight junction. 2009, Pubmed
Audebert, Mammalian Scribble forms a tight complex with the betaPIX exchange factor. 2004, Pubmed
Awad, SHIP2 regulates epithelial cell polarity through its lipid product, which binds to Dlg1, a pathway subverted by hepatitis C virus core protein. 2013, Pubmed
Bilder, Localization of apical epithelial determinants by the basolateral PDZ protein Scribble. 2000, Pubmed
Bilder, Integrated activity of PDZ protein complexes regulates epithelial polarity. 2003, Pubmed
Blum, Morpholinos: Antisense and Sensibility. 2015, Pubmed , Xenbase
Bonello, Scribble: A master scaffold in polarity, adhesion, synaptogenesis, and proliferation. 2019, Pubmed
Brenman, Synaptic signaling by nitric oxide. 1997, Pubmed
Breznau, MgcRacGAP restricts active RhoA at the cytokinetic furrow and both RhoA and Rac1 at cell-cell junctions in epithelial cells. 2015, Pubmed , Xenbase
Brugnera, Unconventional Rac-GEF activity is mediated through the Dock180-ELMO complex. 2002, Pubmed
Brünger, Free R value: a novel statistical quantity for assessing the accuracy of crystal structures. 1992, Pubmed
Buckley, Cell adhesion. The minimal cadherin-catenin complex binds to actin filaments under force. 2014, Pubmed
Capaldo, Depletion of E-cadherin disrupts establishment but not maintenance of cell junctions in Madin-Darby canine kidney epithelial cells. 2007, Pubmed
Caria, Drosophila melanogaster Guk-holder interacts with the Scribbled PDZ1 domain and regulates epithelial development with Scribbled and Discs Large. 2018, Pubmed
Cereijido, Polarized monolayers formed by epithelial cells on a permeable and translucent support. 1978, Pubmed
Chen, E-cadherin loss alters cytoskeletal organization and adhesion in non-malignant breast cells but is insufficient to induce an epithelial-mesenchymal transition. 2014, Pubmed
Choi, Remodeling the zonula adherens in response to tension and the role of afadin in this response. 2016, Pubmed
Dow, hScrib is a functional homologue of the Drosophila tumour suppressor Scribble. 2003, Pubmed
Ellerbroek, SGEF, a RhoG guanine nucleotide exchange factor that stimulates macropinocytosis. 2004, Pubmed
Elsum, The Scribble-Dlg-Lgl polarity module in development and cancer: from flies to man. 2012, Pubmed
Emsley, Features and development of Coot. 2010, Pubmed
Fanning, Zonula occludens-1 and -2 regulate apical cell structure and the zonula adherens cytoskeleton in polarized epithelia. 2012, Pubmed
FARQUHAR, Junctional complexes in various epithelia. 1963, Pubmed
García-Mata, ADP-ribosylation factor/COPI-dependent events at the endoplasmic reticulum-Golgi interface are regulated by the guanine nucleotide exchange factor GBF1. 2003, Pubmed
García-Mata, The nuclear RhoA exchange factor Net1 interacts with proteins of the Dlg family, affects their localization, and influences their tumor suppressor activity. 2007, Pubmed
García-Mata, Catching a GEF by its tail. 2007, Pubmed
Gateff, Developmental capacities of benign and malignant neoplasms ofDrosophila. 1974, Pubmed
Gauthier-Rouvière, RhoG GTPase controls a pathway that independently activates Rac1 and Cdc42Hs. 1998, Pubmed
Goicoechea, A RhoG-mediated signaling pathway that modulates invadopodia dynamics in breast cancer cells. 2017, Pubmed
Gumbiner, The role of the cell adhesion molecule uvomorulin in the formation and maintenance of the epithelial junctional complex. 1988, Pubmed
Gumbiner, A functional assay for proteins involved in establishing an epithelial occluding barrier: identification of a uvomorulin-like polypeptide. 1986, Pubmed
Hara, Cell Boundary Elongation by Non-autonomous Contractility in Cell Oscillation. 2016, Pubmed
Hendrick, The polarity protein Scribble positions DLC3 at adherens junctions to regulate Rho signaling. 2016, Pubmed
Higashi, Maintenance of the Epithelial Barrier and Remodeling of Cell-Cell Junctions during Cytokinesis. 2016, Pubmed , Xenbase
Higashi, Comprehensive analysis of formin localization in Xenopus epithelial cells. 2019, Pubmed , Xenbase
Hildebrand, Shroom regulates epithelial cell shape via the apical positioning of an actomyosin network. 2005, Pubmed
Hillier, Unexpected modes of PDZ domain scaffolding revealed by structure of nNOS-syntrophin complex. 1999, Pubmed
Holeiter, The RhoGAP protein Deleted in Liver Cancer 3 (DLC3) is essential for adherens junctions integrity. 2012, Pubmed
Iden, Crosstalk between small GTPases and polarity proteins in cell polarization. 2008, Pubmed
Ivanov, Tumor suppressor scribble regulates assembly of tight junctions in the intestinal epithelium. 2010, Pubmed
Jackson, An ELMO2-RhoG-ILK network modulates microtubule dynamics. 2015, Pubmed
Jia, Distinct roles of cadherin-6 and E-cadherin in tubulogenesis and lumen formation. 2011, Pubmed
Joosten, The PDB_REDO server for macromolecular structure model optimization. 2014, Pubmed
Kabsch, XDS. 2010, Pubmed
Kabsch, Integration, scaling, space-group assignment and post-refinement. 2010, Pubmed
Kalluri, The basics of epithelial-mesenchymal transition. 2009, Pubmed
Katoh, RhoG activates Rac1 by direct interaction with the Dock180-binding protein Elmo. 2003, Pubmed
Katoh, Identification and characterization of human GUKH2 gene in silico. 2004, Pubmed
Katoh, Activation of Rac1 by RhoG regulates cell migration. 2006, Pubmed
Katoh, Small GTPase RhoG is a key regulator for neurite outgrowth in PC12 cells. 2000, Pubmed
Krishna Subbaiah, The invasive capacity of HPV transformed cells requires the hDlg-dependent enhancement of SGEF/RhoG activity. 2012, Pubmed
Langer, Automated macromolecular model building for X-ray crystallography using ARP/wARP version 7. 2008, Pubmed
Laprise, Human homolog of disc-large is required for adherens junction assembly and differentiation of human intestinal epithelial cells. 2004, Pubmed
Legouis, Basolateral targeting by leucine-rich repeat domains in epithelial cells. 2003, Pubmed
Lim, Structural basis for the differential interaction of Scribble PDZ domains with the guanine nucleotide exchange factor β-PIX. 2017, Pubmed
Liu, The structure of the Tiam1 PDZ domain/ phospho-syndecan1 complex reveals a ligand conformation that modulates protein dynamics. 2013, Pubmed
Lohia, The Scribble polarity protein stabilizes E-cadherin/p120-catenin binding and blocks retrieval of E-cadherin to the Golgi. 2012, Pubmed
London, Interaction between the internal motif KTXXXI of Idax and mDvl PDZ domain. 2004, Pubmed
Mack, The interdependence of the Rho GTPases and apicobasal cell polarity. 2014, Pubmed
Mathew, Recruitment of scribble to the synaptic scaffolding complex requires GUK-holder, a novel DLG binding protein. 2002, Pubmed
McCoy, Phaser crystallographic software. 2007, Pubmed
Mechler, Molecular cloning of lethal(2)giant larvae, a recessive oncogene of Drosophila melanogaster. 1985, Pubmed
Métais, hScrib interacts with ZO-2 at the cell-cell junctions of epithelial cells. 2005, Pubmed
Mu, Characterization of diverse internal binding specificities of PDZ domains by yeast two-hybrid screening of a special peptide library. 2014, Pubmed
Munjal, Actomyosin networks and tissue morphogenesis. 2014, Pubmed
Murshudov, Refinement of macromolecular structures by the maximum-likelihood method. 1997, Pubmed
Navarro, Junctional recruitment of mammalian Scribble relies on E-cadherin engagement. 2005, Pubmed
Ngok, Rho GEFs in endothelial junctions: Effector selectivity and signaling integration determine junctional response. 2013, Pubmed
Ngok, Establishment of epithelial polarity--GEF who's minding the GAP? 2014, Pubmed
Nishimura, Planar cell polarity links axes of spatial dynamics in neural-tube closure. 2012, Pubmed
O'Brien, Opinion: Building epithelial architecture: insights from three-dimensional culture models. 2002, Pubmed
O'Brien, Rac1 orientates epithelial apical polarity through effects on basolateral laminin assembly. 2001, Pubmed
Odenwald, ZO-1 interactions with F-actin and occludin direct epithelial polarization and single lumen specification in 3D culture. 2017, Pubmed
Ojakian, The polarized distribution of an apical cell surface glycoprotein is maintained by interactions with the cytoskeleton of Madin-Darby canine kidney cells. 1988, Pubmed
Patel, Differential activation and function of Rho GTPases during Salmonella-host cell interactions. 2006, Pubmed
Penkert, Internal recognition through PDZ domain plasticity in the Par-6-Pals1 complex. 2004, Pubmed
Petit, The tumor suppressor Scrib interacts with the zyxin-related protein LPP, which shuttles between cell adhesion sites and the nucleus. 2005, Pubmed
Qin, Tuba, a Cdc42 GEF, is required for polarized spindle orientation during epithelial cyst formation. 2010, Pubmed
Qin, The mammalian Scribble polarity protein regulates epithelial cell adhesion and migration through E-cadherin. 2005, Pubmed
Raman, Origins of Allostery and Evolvability in Proteins: A Case Study. 2016, Pubmed
Ratheesh, Centralspindlin and α-catenin regulate Rho signalling at the epithelial zonula adherens. 2012, Pubmed
Ratheesh, Coordinating Rho and Rac: the regulation of Rho GTPase signaling and cadherin junctions. 2013, Pubmed
Ren, Interdomain interface-mediated target recognition by the Scribble PDZ34 supramodule. 2015, Pubmed
Reyes, Anillin regulates cell-cell junction integrity by organizing junctional accumulation of Rho-GTP and actomyosin. 2014, Pubmed , Xenbase
Rodriguez-Boulan, Organization and execution of the epithelial polarity programme. 2014, Pubmed
Röper, Supracellular actomyosin assemblies during development. 2013, Pubmed
Rossman, GEF means go: turning on RHO GTPases with guanine nucleotide-exchange factors. 2005, Pubmed
Samson, Endogenous RhoG is rapidly activated after epidermal growth factor stimulation through multiple guanine-nucleotide exchange factors. 2010, Pubmed
Sharma, Nance-Horan syndrome protein, NHS, associates with epithelial cell junctions. 2006, Pubmed
Shen, Tight junction pore and leak pathways: a dynamic duo. 2011, Pubmed
Sigurbjörnsdóttir, Molecular mechanisms of de novo lumen formation. 2014, Pubmed
Songyang, Recognition of unique carboxyl-terminal motifs by distinct PDZ domains. 1997, Pubmed
Sousa, ARHGAP10 is necessary for alpha-catenin recruitment at adherens junctions and for Listeria invasion. 2005, Pubmed
Stephenson, Tools for live imaging of active Rho GTPases in Xenopus. 2017, Pubmed , Xenbase
Stevenson, Tight junction structure and ZO-1 content are identical in two strains of Madin-Darby canine kidney cells which differ in transepithelial resistance. 1988, Pubmed
Stewart, Differential regulation of endogenous cadherin expression in Madin-Darby canine kidney cells by cell-cell adhesion and activation of beta -catenin signaling. 2000, Pubmed
Takai, Nectin and afadin: novel organizers of intercellular junctions. 2003, Pubmed
Tang, Cell-cell adhesion interface: rise of the lateral membrane. 2017, Pubmed
Tcherkezian, Current knowledge of the large RhoGAP family of proteins. 2007, Pubmed
Terry, Spatially restricted activation of RhoA signalling at epithelial junctions by p114RhoGEF drives junction formation and morphogenesis. 2011, Pubmed
Tinkle, Conditional targeting of E-cadherin in skin: insights into hyperproliferative and degenerative responses. 2004, Pubmed
Tokuda, ZO-1 knockout by TALEN-mediated gene targeting in MDCK cells: involvement of ZO-1 in the regulation of cytoskeleton and cell shape. 2014, Pubmed
Toret, An Elmo-Dock complex locally controls Rho GTPases and actin remodeling during cadherin-mediated adhesion. 2014, Pubmed
Tripathi, DLC1 interaction with α-catenin stabilizes adherens junctions and enhances DLC1 antioncogenic activity. 2012, Pubmed
Tunggal, E-cadherin is essential for in vivo epidermal barrier function by regulating tight junctions. 2005, Pubmed
Umeda, ZO-1 and ZO-2 independently determine where claudins are polymerized in tight-junction strand formation. 2006, Pubmed
Valdivia, Regulation of circular dorsal ruffles, macropinocytosis, and cell migration by RhoG and its exchange factor, Trio. 2017, Pubmed
van Buul, RhoG regulates endothelial apical cup assembly downstream from ICAM1 engagement and is involved in leukocyte trans-endothelial migration. 2007, Pubmed
Van Itallie, ZO-1 stabilizes the tight junction solute barrier through coupling to the perijunctional cytoskeleton. 2009, Pubmed
Walsh, Planar polarity pathway and Nance-Horan syndrome-like 1b have essential cell-autonomous functions in neuronal migration. 2011, Pubmed
Watabe, Induction of polarized cell-cell association and retardation of growth by activation of the E-cadherin-catenin adhesion system in a dispersed carcinoma line. 1994, Pubmed
Wennerberg, RhoG signals in parallel with Rac1 and Cdc42. 2002, Pubmed
Wong, Direct binding of the PDZ domain of Dishevelled to a conserved internal sequence in the C-terminal region of Frizzled. 2003, Pubmed , Xenbase
Woods, The discs-large tumor suppressor gene of Drosophila encodes a guanylate kinase homolog localized at septate junctions. 1991, Pubmed
Woolner, Imaging the cytoskeleton in live Xenopus laevis embryos. 2009, Pubmed , Xenbase
Yates, Scribble is required for normal epithelial cell-cell contacts and lumen morphogenesis in the mammalian lung. 2013, Pubmed
Yonemura, alpha-Catenin as a tension transducer that induces adherens junction development. 2010, Pubmed
Zebda, Interaction of p190RhoGAP with C-terminal domain of p120-catenin modulates endothelial cytoskeleton and permeability. 2013, Pubmed
