XB-ART-56997
EMBO Rep
2019 Nov 05;2011:e48336. doi: 10.15252/embr.201948336.
Show Gene links
Show Anatomy links
The ion channel function of polycystin-1 in the polycystin-1/polycystin-2 complex.
Wang Z
,
Ng C
,
Liu X
,
Wang Y
,
Li B
,
Kashyap P
,
Chaudhry HA
,
Castro A
,
Kalontar EM
,
Ilyayev L
,
Walker R
,
Alexander RT
,
Qian F
,
Chen XZ
,
Yu Y
.
???displayArticle.abstract???
Autosomal dominant polycystic kidney disease (ADPKD) is caused by mutations in PKD1 or PKD2 gene, encoding the polycystic kidney disease protein polycystin-1 and the transient receptor potential channel polycystin-2 (also known as TRPP2), respectively. Polycystin-1 and polycystin-2 form a receptor-ion channel complex located in primary cilia. The function of this complex, especially the role of polycystin-1, is largely unknown due to the lack of a reliable functional assay. In this study, we dissect the role of polycystin-1 by directly recording currents mediated by a gain-of-function (GOF) polycystin-1/polycystin-2 channel. Our data show that this channel has distinct properties from that of the homomeric polycystin-2 channel. The polycystin-1 subunit directly contributes to the channel pore, and its eleven transmembrane domains are sufficient for its channel function. We also show that the cleavage of polycystin-1 at the N-terminal G protein-coupled receptor proteolysis site is not required for the activity of the GOF polycystin-1/polycystin-2 channel. These results demonstrate the ion channel function of polycystin-1 in the polycystin-1/polycystin-2 complex, enriching our understanding of this channel and its role in ADPKD.
???displayArticle.pubmedLink??? 31441214
???displayArticle.pmcLink??? PMC6832002
???displayArticle.link??? EMBO Rep
???displayArticle.grants??? [+]
P30DKO90868 HHS|NIH|National Institute of Diabetes and Digestive and Kidney Diseases (NIDDK), DK102092 HHS|NIH|National Institute of Diabetes and Digestive and Kidney Diseases (NIDDK), 230G18a PKD Foundation (PKDF), R01DK111611 HHS|NIH|National Institute of Diabetes and Digestive and Kidney Diseases (NIDDK), R01 DK111611 NIDDK NIH HHS , KFOC180027 Kidney Foundation of Canada (KFOC), DG RGPIN 401946 Gouvernement du Canada|Natural Sciences and Engineering Research Council of Canada (NSERC), DG RGPIN 05842 Gouvernement du Canada|Natural Sciences and Engineering Research Council of Canada (NSERC), P30 DK090868 NIDDK NIH HHS , R15 DK102092 NIDDK NIH HHS
Species referenced: Xenopus
Genes referenced: bmp1 clca1.3 pkd1 pkd2
???attribute.lit??? ???displayArticles.show???
|
|
Graphical abstract |
|
|
Figure 1. PC1 and PC2 express in Xenopus oocytes but yield no channel current A. Transmembrane topology of PC1 and PC2 proteins. The two proteins associate at the Câterminus through the coiledâcoil domains and the extracellular side via the TOP domains. The GAIN domain and the GPS site in PC1 and the EFâhand motif in PC2 are indicated. The last six transmembrane domains of PC1 (shown in orange) share sequence similarity with PC2. B. Western blot of oocyte lysate (left) and biotinylationâpurified surface (right) samples showing the expression of PC1 and PC2 in Xenopus oocytes and enhanced surface trafficking of the PC1/PC2 complex compared to either protein expressed individually. AntiâPC1 Câterminus antibody 29 recognized both fullâlength (asterisk) and GPSâcleaved CTF (open circle) of PC1. A higherâglycosylated 130 kDa PC2 (star) band was only seen when PC1 is coexpressed. C. CoâIP followed by Western blot showing the association between PC1 and PC2 that were expressed in Xenopus oocytes. IP was done with an antiâFLAG antibody. Bands of fullâlength (asterisk) and GPSâcleaved CTF (open circle) of PC1 are indicated. Both 120 and 130 kDa bands of PC2 were seen in the IPed product. D. Representative currentâvoltage relationship (IâV) curves (left) and a scatter plot and bar graph (right) showing coexpression of WT PC1 and PC2 produced no current in TEVC recording. The current of the GOF PC2_F604P is included as a control. Currents at +60 mV are shown in the bar graph. Each point represents the recorded current from one oocyte. Oocyte numbers for scatter plot and bar graph are indicated in parentheses. Data are presented as mean ± SD (n.s.: not significant, ***P < 0.001, Student's t âtest). |
|
|
Figure 2. PC2_L677A/N681A (AA) mutant is a new GOF channel A. CryoâEM structure of PC2. Left: Bottom view of PC2 homomeric tetramer showing the poreâlining S5âS6 from each subunit assembles into the channel pore. Right: Side view of S5âS6 from two subunits showing the L677 and N681 (in red) contributes to the restriction at the lower gate. F604P (in cyan) on S5 and the three residues (in green) forming the selectivity filter are also indicated. The structure shown here is previously reported with Protein Data Bank (PDB) code 5T4D 20. A gray dashed line indicates the path of the ion flow. B. Representative IâV curves (left) and a scatter plot and bar graph (right) showing that the PC2_AA is a GOF mutant and gave rise to a larger current than PC2_F604P. Scatter plot and bar graph show the average current sizes at +60 mV. The cations included in the bath solution, 100 mM Na+ and 2 mM Ca2+ in this case, are indicated by the thickâlined boxes here and in all the following figures. Oocyte numbers for bar graph are indicated in parentheses. Data are presented as mean ± SD in bar graph (***P < 0.001, Student's t âtest). C. Representative currents of PC2_F604P and PC2_AA mutants in the divalent ionâfree bath solution, which contains 100 mM Na+. D. Representative currents of indicated WT and mutants of PC2 in a bath solution containing 70 mM Ca2+. E. Calciumâactivated chloride channel (CaCC) blocker MONNA (10 μM) or niflumic acid (NFA) (1 mM) partially blocked the current recorded from the PC2_AAâinjected oocytes in the 70 mM Ca2+ bath solution. |
|
|
Figure 3. The PC1/PC2_AA complex channel has greater Ca2+ permeability than the homomeric PC2_AA channel A, B. Representative IâV curves (left) and scatter plot and bar graphs (right) showing the currents from oocytes expressing PC2_AA alone, PC1 with PC2_AA, and PC1 with WT PC2, in bath solutions containing 100 mM Na+ (A) and 100 mM Na+ and 2 mM Ca2+ (B). Scatter plot and bar graphs show currents at +80 mV and â80 mV. Oocyte numbers are indicated in parentheses. Data are presented as mean ± SD in bar graph (n.s.: not significant, ***P < 0.001, Student's t âtest). C. Representative IâV curves of PC1/PC2_AA recorded in a bath solution containing 100 mM Na+ and 2 mM Ca2+ solution in the absence or presence of 10 μM MONNA. D. Representative IâV curves (left) and scatter plot and bar graphs (right) showing the currents from oocytes expressing PC2_AA alone, PC1 with PC2_AA, and PC1 with WT PC2, in bath solutions containing 70 mM Ca2+. Scatter plot and bar graphs show currents at +80 mV and â70 mV. Oocyte numbers are indicated in parentheses. Data are presented as mean ± SD in bar graph (***P < 0.001, Student's t âtest). E. Representative IâV curves of PC1/PC2_AA recorded in a bath solution containing 70 mM Ca2+ solution in the absence or presence of 10 μM MONNA. F. Representative currents of PC2_AA (left) and PC1/PC2_AA (right) in solutions containing the indicated Ca2+ concentrations. All solutions contain 20 μM of MONNA to block CaCC current. Corresponding concentrations of NMDG+ were added to compensate the osmolarity. See Fig EV2 for currents of the full voltage scale and the details of solutions used. G. Scatter plot and bar graph showing the higher radiolabeled 45Ca uptake rate of oocytes expressing the PC1/PC2_AA complex channel compared to that of oocytes expressing PC1 alone or PC2 alone. For oocytes injected with PC2 alone, five times more concentrated PC2 RNA was injected to increase its surface expression. The purple dashed line indicates the background 45Ca uptake set by the measurement with the waterâinjected oocytes. Data were averaged from three independent experiments. Oocyte numbers are indicated in parentheses. Data are presented as mean ± SD in bar graph (***P < 0.001, Student's t âtest). H. Surface biotinylation followed by Western blot showing the expression levels of the indicated proteins in lysate and plasma membrane of oocytes in 45Ca uptake experiments. |
|
|
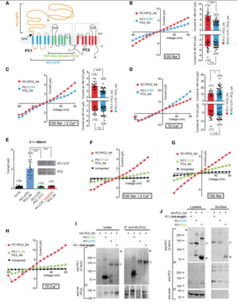
Figure 4.Both the CTF and the TRPâlike domain (TLD) are sufficient for ion channel function of PC1 in the PC1/PC2 complex A. Transmembrane topology of PC1 and PC2 proteins, showing the NTF, CTF, and the TLD of PC1. The six transmembrane domains in TLD (indicated with the dashed line box) share sequence homology with the transmembrane domains of PC2. BâD. Representative IâV curves (left) and scatter plot and bar graphs (right) showing the comparison between the currents of fullâlength PC1/PC2_AA with that of PC1âCTF/PC2_AA in bath solutions containing 100 mM Na+ (B), 100 mM Na+ and 2 mM Ca2+ (C), or 70 mM Ca2+ (D). Currents at both +80 mV and â80 (or â70) mV are displayed in the scatter plot and bar graphs. Oocyte numbers are indicated in parentheses. Data are presented as mean ± SD in bar graph (n.s.: not significant, *P < 0.05; ***P < 0.001, Student's t âtest). E. Scatter plot and bar graph showing that the current of PC1âCTF/PC2_AA is completely abolished when WT PC2 was used, or after introducing R4090W mutation in the putative pore region of PC1âCTF. Inserted are Western blot images showing the expression of the corresponding proteins. Top: antiâPC1. Bottom: antiâPC2. Oocyte numbers are indicated in parentheses. Data are presented as mean ± SD in bar graph (***P < 0.001, Student's t âtest). FâH. Representative IâV curves of oocytes injected with the indicated RNAs in a bath solution containing 100 mM Na+ and 2 mM Ca2+ (F), 100 mM Na+ (G), or 70 mM Ca2+ (H), showing PC1âTLD/PC2_AA gave rise to current with similar properties as fullâlength PC1/PC2_AA channel. I. CoâIP followed by Western blot showing the association between PC2_AA and the indicated fullâlength or fragment PC1. Bands of fullâlength (asterisk), GPSâcleaved CTF or expressed CTF fragment (open circle), and TLD (star) of PC1 are indicated. J. Surface biotinylation followed by Western blot showing the expression of the complexes formed between PC2_AA and fullâlength PC1, PC1âCTF, or PC1âTLD at the oocyte surface. Besides the blots shown in the figure, surface samples were also blotted with an antiâPC1 Nâterminus antibody, and the cleaved NTF fragment was found associated with the plasma membrane in the fullâlength sample (shown in Appendix Fig S4). Bands of fullâlength (asterisk), GPSâcleaved CTF or expressed CTF fragment (open circle), and TLD (star) of PC1 are indicated. |
|
|
Figure 5.PC1âCTF/PC2_AA heteromeric channel has a different ion permeability to that of the PC2_AA homomeric channel A. Representative IâV curves of the PC2_AA and PC1âCTF/PC2_AA channels in divalent ionâfree bath solutions containing 100 mM of indicated ions, showing the differences in reversal potential. B. Bar graphs showing the markedly different reversal potentials of PC2_AA channel and the PC1âCTF/PC2_AA channel in bath solutions containing 100 mM of the indicated ions. Oocyte numbers are indicated in parentheses. Data are presented as mean ± SD (n.s.: not significant, ***P < 0.001, Student's t âtest). C, D. Bar graphs showing the permeability ratios of the indicated ions to that of Na+ (P x: P Na) (C) and NMDG+ (P x: P NMDG) (D). These ratios are strikingly different between the two channels. The ratios of the particular ions, which are the values of the bars, are indicted on top of the bars. |
|
|
Figure 6.Pore mutations in PC1 or PC2 led to changes in ion permeability of the PC1âCTF/PC2_AA channel A. TOP: a bottom view of a previously reported cryoâEM structure of PC1/PC2 channel (PDB code 6A70) 42, which is missing the NTF of PC1 and the intracellular Câterminal tails from both proteins. S10âS11 of one PC1 subunit and S5âS6 from three PC2 subunits assembled to form the pore. Bottom: The mutated amino acids in this experiment (in purple) are mapped on S10âS11 of one PC1 and S5âS6 of one PC2 subunit in the complex. The dashed gray arrow indicates the putative ion flow path. Since human PC1 was used for structure determination, mouse amino acids mutated in this study are indicated in parentheses. Due to the low resolution of the PC1 pore region in the structure, side chains are not seen for the three mutated amino acids at the putative selectivity filter region. E4068 (E4078 in human) is not solved in the structure, and it is labeled to indicate its approximate location in the structure. B, C. Bar graphs showing the reversal potentials of PC1âCTF/PC2_AA and the indicated mutants tested in bath solutions containing 100 mM of the indicated ions. Two PC1 and two PC2 mutations caused dramatic changes in the reversal potential for almost all tested ions (B), indicating that these amino acids are essential for ion permeability. Another two PC1 mutations and one PC2 mutation only led to relatively small changes of reversal potential for some ions but not others (C), indicating a less important role of these amino acids in ion permeability. Statistical significance between reversal potentials of all pore mutants and that of the PC1âCTF/PC2_AA channel is indicated. Representative IâV curves are shown in Fig EV5. Oocyte numbers are indicated in parentheses. Data are presented as mean ± SD (n.s.: not significant, **P < 0.01, ***P < 0.001, Student's t âtest). D, E. Bar graphs showing the permeability ratios of the indicated ions to that of Na+ (P x: P Na) (D) and NMDG+ (P x: P NMDG) (E). Pore mutations in both PC1 and PC2 lead to significant changes in the permeability ratios in most of the cases. |
|
|
Figure 7.GPS cleavage of PC1 is not necessary for channel activity of the PC1/PC2_AA channel A. Transmembrane topology of PC1 and PC2 proteins, showing the cleavage at the Nâterminal GPS site (in circles), the âHLTâ tripeptide where the cleavage happens, and the two mutations, L3040H and T3041V, that abolish GPS cleavage. B, C. Representative currents and scatter plot and bar graphs showing the currents of the fullâlength WT and mutant PC1s associated with PC2_AA in bath solutions containing 100 mM Na+ and 2 mM Ca2+ (B) or 70 mM Ca2+ (C). In scatter plot and bar graphs, currents were normalized to the average current of PC1/PC2_AA recorded from the same batch of oocytes. Oocyte numbers in scatter plot and bar graphs are indicated in parentheses. Data are presented as mean ± SD in bar graphs (n.s.: not significant, **P < 0.01, ***P < 0.001, Student's t âtest). D. Surface biotinylation followed by Western blot showing the surface expression of the PC1_T3041V/PC2_AA complex, but not the PC1_L3040H/PC2_AA complex, in Xenopus oocytes. PC2_AA is completely absent from the surface sample when PC1_L3040H was coexpressed, indicating that, in our experimental condition, almost all PC2_AA were in the complex with PC1_L3040H and trapped in the process of cell surface trafficking. Bands of fullâlength (asterisk) and GPSâcleaved CTF (open circle) of PC1 and 130 kDa PC2 (star) are indicated. |
|
|
Figure 8.Several key residues in the pore of the PC1/PC2 channel may play roles in ion conductance Structure of the PC1/PC2 complex showing the side view of S10âS11 from the PC1 subunit and S5âS6 from one PC2 subunit in the cryoâEM structure of PC1/PC2 (PDB code 6A70) 42. Side chains of PC2âL677A and N681 are shown in red and N674 in cyan. Side chains of amino acids on S11 of PC1 at this region were shown in purple for the three positively charged amino acids and in green for others. In PC1/PC2 complex, no bulky side chain from PC1 lines up with PC2âL677A and N681 to form the restriction at this position, while R4090 of PC1 and N674 of PC2 narrow down the channel pore in the middle. |
|
|
Figure EV1. Coexpression of PC1 greatly inhibited the current of PC2_F604PLeft: representative currentâvoltage (IâV) curves of the indicated protein combinations. Right: Scatter plot and bar graph show the average currents at +60 mV. Oocyte numbers are indicated in parentheses. Data are presented as mean ± SD in bar graph (*P < 0.05, ***P < 0.001, Student's tâtest).Source data are available online for this figure. |
|
|
Figure EV2. Representative I–V curves of PC2_AA (left) and PC1/PC2_AA (right) in solutions with varying Ca2+ concentrationComponents of these solutions are shown in the table. 20 μM of MONNA was included in all solutions, and the osmolarity was compensated by adding corresponding concentrations of NMDG+, which is not permeable through these channels. |
|
|
Figure EV3. Expressing fullâlength PC1, PC1âCTF, or PC1âTLD without PC2_AA in Xenopus oocytes did not give rise to significant currentScatter plot and bar graph show the average current sizes of oocytes expressing indicated fullâlength or fragment PC1 proteins in a solution containing 100 mM Na+ and 2 mM Ca2+. Oocytes expressing both PC1âCTF and PC2_AA were used as a positive control. Oocyte numbers are indicated in parentheses. Data are presented as mean ± SD in bar graph (n.s.: not significant, ***P < 0.001, Student's tâtest).Source data are available online for this figure. |
|
|
Figure EV4. The different effects of three channel blockers on the currents of the PC2_AA and the PC1‐CTF/PC2_AA channels A–C. |
|
|
Figure EV5. Pore mutations change the ion permeability of the PC1/PC2_AA channelRepresentative I–V curves show the shifts of reversal potential caused by indicated mutations in bath solutions containing 100 mM of indicated ions. Compared to group 2 mutations, group 1 mutations cause more dramatic reversal potential shifts. |
References [+] :
Anyatonwu,
Organic cation permeation through the channel formed by polycystin-2.
2005, Pubmed
Anyatonwu, Organic cation permeation through the channel formed by polycystin-2. 2005, Pubmed
Arif Pavel, Function and regulation of TRPP2 ion channel revealed by a gain-of-function mutant. 2016, Pubmed
Barish, A transient calcium-dependent chloride current in the immature Xenopus oocyte. 1983, Pubmed , Xenbase
Benedikt, Essential role for the putative S6 inner pore region in the activation gating of the human TRPA1 channel. 2009, Pubmed
Cai, Altered trafficking and stability of polycystins underlie polycystic kidney disease. 2014, Pubmed
Caputo, TMEM16A, a membrane protein associated with calcium-dependent chloride channel activity. 2008, Pubmed
Castelli, Polycystin-1 binds Par3/aPKC and controls convergent extension during renal tubular morphogenesis. 2013, Pubmed
Chapin, The cell biology of polycystic kidney disease. 2010, Pubmed
Cornec-Le Gall, Genetic Complexity of Autosomal Dominant Polycystic Kidney and Liver Diseases. 2018, Pubmed
Costa, Determination of ionic permeability coefficients of the plasma membrane of Xenopus laevis oocytes under voltage clamp. 1989, Pubmed , Xenbase
Delling, Primary cilia are not calcium-responsive mechanosensors. 2016, Pubmed
Delling, Primary cilia are specialized calcium signalling organelles. 2013, Pubmed
Delmas, Gating of the polycystin ion channel signaling complex in neurons and kidney cells. 2004, Pubmed
Delmas, Polycystins: polymodal receptor/ion-channel cellular sensors. 2005, Pubmed
Delmas, Constitutive activation of G-proteins by polycystin-1 is antagonized by polycystin-2. 2002, Pubmed
González-Perrett, Polycystin-2, the protein mutated in autosomal dominant polycystic kidney disease (ADPKD), is a Ca2+-permeable nonselective cation channel. 2001, Pubmed
Grieben, Structure of the polycystic kidney disease TRP channel Polycystin-2 (PC2). 2017, Pubmed
Hama, Heterotrimeric G protein signaling in polycystic kidney disease. 2016, Pubmed
Hanaoka, Co-assembly of polycystin-1 and -2 produces unique cation-permeable currents. , Pubmed
Harris, Polycystic kidney disease. 2009, Pubmed
Hughes, The polycystic kidney disease 1 (PKD1) gene encodes a novel protein with multiple cell recognition domains. 1995, Pubmed
Kim, Ciliary membrane proteins traffic through the Golgi via a Rabep1/GGA1/Arl3-dependent mechanism. 2014, Pubmed
Kim, The polycystin complex mediates Wnt/Ca(2+) signalling. 2016, Pubmed , Xenbase
Kleene, The native TRPP2-dependent channel of murine renal primary cilia. 2017, Pubmed
Koulen, Polycystin-2 is an intracellular calcium release channel. 2002, Pubmed
Kurbegovic, Novel functional complexity of polycystin-1 by GPS cleavage in vivo: role in polycystic kidney disease. 2014, Pubmed
Langenhan, Sticky signaling--adhesion class G protein-coupled receptors take the stage. 2013, Pubmed
Liu, Polycystin-2 is an essential ion channel subunit in the primary cilium of the renal collecting duct epithelium. 2018, Pubmed
Luo, Native polycystin 2 functions as a plasma membrane Ca2+-permeable cation channel in renal epithelia. 2003, Pubmed , Xenbase
Machaca, Reversible Ca gradients between the subplasmalemma and cytosol differentially activate Ca-dependent Cl currents. 1999, Pubmed , Xenbase
Miledi, A calcium-dependent transient outward current in Xenopus laevis oocytes. 1982, Pubmed , Xenbase
Mochizuki, PKD2, a gene for polycystic kidney disease that encodes an integral membrane protein. 1996, Pubmed
Montell, The TRP superfamily of cation channels. 2005, Pubmed
Nauli, Polycystins 1 and 2 mediate mechanosensation in the primary cilium of kidney cells. 2003, Pubmed
NULL, Polycystic kidney disease: the complete structure of the PKD1 gene and its protein. The International Polycystic Kidney Disease Consortium. 1995, Pubmed
Oh, MONNA, a potent and selective blocker for transmembrane protein with unknown function 16/anoctamin-1. 2013, Pubmed , Xenbase
Ong, Molecular pathogenesis of ADPKD: the polycystin complex gets complex. 2005, Pubmed
Parnell, The polycystic kidney disease-1 protein, polycystin-1, binds and activates heterotrimeric G-proteins in vitro. 1998, Pubmed
Parnell, A mutation affecting polycystin-1 mediated heterotrimeric G-protein signaling causes PKD. 2018, Pubmed
Parnell, Polycystin-1 activation of c-Jun N-terminal kinase and AP-1 is mediated by heterotrimeric G proteins. 2002, Pubmed
Pavel, Analysis of the cell surface expression of cytokine receptors using the surface protein biotinylation method. 2014, Pubmed
Purcell, Adhesion G Protein-Coupled Receptors as Drug Targets. 2018, Pubmed
Qian, Cleavage of polycystin-1 requires the receptor for egg jelly domain and is disrupted by human autosomal-dominant polycystic kidney disease 1-associated mutations. 2002, Pubmed
Schroeder, Expression cloning of TMEM16A as a calcium-activated chloride channel subunit. 2008, Pubmed , Xenbase
Semmo, The TRPP subfamily and polycystin-1 proteins. 2014, Pubmed
Shen, The Structure of the Polycystic Kidney Disease Channel PKD2 in Lipid Nanodiscs. 2016, Pubmed
Su, Cryo-EM structure of the polycystic kidney disease-like channel PKD2L1. 2018, Pubmed
Su, Structure of the human PKD1-PKD2 complex. 2018, Pubmed
Trudel, The Role of G-Protein-Coupled Receptor Proteolysis Site Cleavage of Polycystin-1 in Renal Physiology and Polycystic Kidney Disease. 2016, Pubmed
Vassilev, Polycystin-2 is a novel cation channel implicated in defective intracellular Ca(2+) homeostasis in polycystic kidney disease. 2001, Pubmed , Xenbase
Volynski, Latrophilin fragments behave as independent proteins that associate and signal on binding of LTX(N4C). 2004, Pubmed
Wei, Characterization of cis-autoproteolysis of polycystin-1, the product of human polycystic kidney disease 1 gene. 2007, Pubmed
Wilkes, Molecular insights into lipid-assisted Ca2+ regulation of the TRP channel Polycystin-2. 2017, Pubmed
Woodward, Identification of a polycystin-1 cleavage product, P100, that regulates store operated Ca entry through interactions with STIM1. 2010, Pubmed , Xenbase
Wozniak, The TMEM16A channel mediates the fast polyspermy block in Xenopus laevis. 2018, Pubmed , Xenbase
Wu, Molecular genetics and mechanism of autosomal dominant polycystic kidney disease. 2000, Pubmed
Yang, Receptor for activated C kinase 1 (RACK1) inhibits function of transient receptor potential (TRP)-type channel Pkd2L1 through physical interaction. 2012, Pubmed , Xenbase
Yang, TMEM16A confers receptor-activated calcium-dependent chloride conductance. 2008, Pubmed , Xenbase
Yu, Essential role of cleavage of Polycystin-1 at G protein-coupled receptor proteolytic site for kidney tubular structure. 2007, Pubmed
Yu, Structural and molecular basis of the assembly of the TRPP2/PKD1 complex. 2009, Pubmed , Xenbase
Yu, Molecular mechanism of the assembly of an acid-sensing receptor ion channel complex. 2012, Pubmed , Xenbase
Yuan, Intraciliary calcium oscillations initiate vertebrate left-right asymmetry. 2015, Pubmed
Zhang, Polycystin 1 loss of function is directly linked to an imbalance in G-protein signaling in the kidney. 2018, Pubmed , Xenbase
Zheng, Hydrophobic pore gates regulate ion permeation in polycystic kidney disease 2 and 2L1 channels. 2018, Pubmed , Xenbase
Zhou, Polycystins and primary cilia: primers for cell cycle progression. 2009, Pubmed
Zhu, Structural model of the TRPP2/PKD1 C-terminal coiled-coil complex produced by a combined computational and experimental approach. 2011, Pubmed
