XB-ART-56968
J Biol Chem
2020 Jun 26;29526:8759-8774. doi: 10.1074/jbc.RA120.012892.
Show Gene links
Show Anatomy links
eGFP-tagged Wnt-3a enables functional analysis of Wnt trafficking and signaling and kinetic assessment of Wnt binding to full-length Frizzled.
Wesslowski J
,
Kozielewicz P
,
Wang X
,
Cui H
,
Schihada H
,
Kranz D
,
Karuna M P
,
Levkin P
,
Gross JC
,
Boutros M
,
Schulte G
,
Davidson G
.
???displayArticle.abstract???
)/Wntless-dependent manner, activated Wnt/β-catenin signaling in 2D and 3D cell culture experiments, promoted axis duplication in Xenopus embryos, stimulated low-density lipoprotein receptor-related protein 6 (LRP6) phosphorylation in cells, and associated with exosomes. Further, we used conditioned medium containing eGFP-Wnt-3a to visualize its binding to FZD and to quantify Wnt-FZD interactions in real time in live cells, utilizing a recently established NanoBRET-based ligand binding assay. In summary, the development of a biologically active, fluorescent Wnt-3a reported here opens up the technical possibilities to unravel the intricate biology of Wnt signaling and Wnt-receptor selectivity.
???displayArticle.pubmedLink??? 32381507
???displayArticle.pmcLink??? PMC7324525
???displayArticle.link??? J Biol Chem
Species referenced: Xenopus
Genes referenced: ctnnb1 fzd2 fzd4 fzd8 lrp6 pdcd6ip sdcbp wls wnt3a
GO keywords: frizzled binding [+]
???attribute.lit??? ???displayArticles.show???
|
|
Figure 1. Generation of functionally active eGFP-Wnt-3a. a) schematic overview of the eGFP-Wnt- 3a fusion protein construct. For more details refer to Fig. S1a. The protein complex model depicts human Wnt-8 (violet) and the mouse FZD8-CRD (bronze) based on the crystal structure (PDB 6AHY). The N terminus, where linker and eGFP are fused, is highlighted in red and the C-terminal region is also indicated. The palmitoleoyl chain (PAM) is shown in yellow. The model was created in PyMOL (The PyMOL Molecular Graphics System, Version 2.0; Schrödinger, LLC). b) Western blot (lower panels, anti-Wnt-3a antibody) and TOPFLASH TCF reporter assays (upper graphs) showing presence of soluble Wnt-3a and eGFP-Wnt-3a in conditioned medium (CM) from stable L-cell lines and activity testing of the indicated CM in either NCI-H1703 or HEK293 cells, respectively. Note that CM is prepared using appropriate medium for the cell lines used (see Experimental procedures for details). Error bars represent ± SD from mean of 4 independent biological samples, represented as solid dots. Experiments were performed 3 times with similar results. c) Western blots showing Wnt-dependent phosphorylation and associated up-shift of endogenous LRP6 protein bands from HEK293 cells after the addition of either Wnt-3a or eGFP-Wnt-3a L-cell CM as indicated. The CM samples shown in (b) were used. Experiments were repeated at least three times with similar results. d) Axis duplication assay in Xenopus laevis embryos. 2.5 ng of either wild-type Wnt-3a or eGFP-Wnt-3a mRNA were injected equatorially in both ventral blastomeres of 4-cell stage embryos. Embryos (n defines total number of embryos evaluated) were scored for presence of a secondary axis the next day (stage 28) and error bars represent ± SD from mean between three independent batches of injected embryos. Arrows indicate the two primary body axes. |
|
|
Figure 2. EVI-dependent eGFP-Wnt-3a secretion and association of eGFP-Wnt-3a with exosomes a) Western blots of indicated proteins from medium (secreted) and corresponding cell lysates from wild- type HEK293T cells or EVI knockout HEK293T cells (HEK293T EVI-KO2.9), transfected as indicated. Asterisks indicate non-specific bands. b) Western blot analysis of proteins from purified exosomes derived from HEK293 cells transfected as indicated with Wnt-3a, eGFP-Wnt-3a or a 1:1 combination of both. Exosomes were purified by ultracentrifugation (see Experimental procedures for details). The exosome marker proteins Alix and Syntenin are indicated. c) TCF reporter assay using either wild-type HEK293T cells or âFZD1,2,4,5,7,8 HEK293T cells transfected with FZD2, FLUC, RLUC in combination with control (pcDNA), Wnt-3a or eGFP-Wnt-3a. Error bars represent mean ± SD from 5 independent biological samples, represented as solid dots. The experiment was performed 2 times with similar results. |
|
|
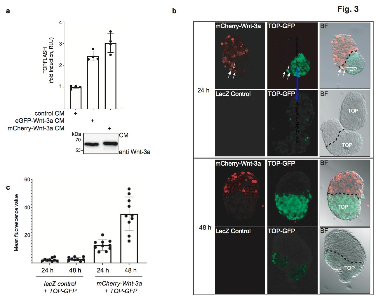
Figure 3. Diffusion of mCherry-Wnt-3a within spheroids. a) TOPFLASH TCF reporter assay showing the comparative activities of mCherry-Wnt-3a and eGFP-Wnt-3a, when applied to HEK293 cells as L cell conditioned medium (CM). Error bars represent ± SD from mean of 4 independent biological samples, represented as solid dots. The experiment was performed 2 times with similar results. Western blot analysis showing eGFP-Wnt-3a and mCherry-Wnt-3a proteins in the CM is shown in lower panel. b) HEK293T cell spheroid fusion assay for visualisation of paracrine Wnt/β-catenin signaling. mCherry-Wnt-3a or control LacZ transfected HEK293 cells were used to form spheroids, which were then combined with spheroids prepared from a stable TOP-GFP HEK293 reporter cell line. 24 or 48 hours later, merged spheroids were imaged using laser scanning confocal microscopy for activation of Wnt/β-catenin signaling in the TOP-GFP reporter cells (green cells). The two lower arrows mark mCherry-Wnt3a producing cells flanking a highly-activated TOP-GFP reporter cell (smaller upper arrow). BF, bright-field image showing fused spheroids with the dashed line demarking the border between the Wnt secreting/control cells and the TOP-GFP reporter cells (TOP). The presented images are representative of findings obtained from 3 independent experiments. c) Bar graph showing the relative fluorescent intensities measured in the TOPâGFP spheroids shown in Fig. 3b, calculated from at least 9 merged spheroids in each of the assays conditions. Error bars represent mean ± SD from 10 independent fluorescence intensity values, represented as solid dots. The fluorescence intensity of the 24 h control TOP-GFP spheroids is set to 1. |
|
|
Figure 4. Association of eGFP-Wnt-3a with different FZDs. a) Laser scanning confocal microscopy images of living NCI-H1703 cells with stable integration of the indicated mouse FZD-mCherry gene, incubated for 3 hours with eGFP-Wnt-3a conditioned medium (CM) derived from L cells. b) Laser scanning confocal microscopy images of living âFZD1-10GFP-free HEK293 cells transiently transfected with the indicated mouse FZD-mCherry gene and incubated for 1 hour with eGFP-Wnt-3a CM derived from L cells. A direct comparison of the fluorescent intensities between the two cells lines in (a) and (b) is provided in Fig. S3b. c) TOPFLASH TCF reporter assay responses in âFZD1-10 HEK293 cells, showing the relative Wnt/β-catenin signaling activity of the indicated mouse FZDs as well as their mCherry tagged counterparts. Error bars represent ± SD from mean of 4 independent biological samples, represented as solid dots. The experiment was performed 3 times with similar results. |
|
|
Figure 5. eGFP-Wnt-3a binding to Nluc-FZD4. a) Schematic illustration of the NanoBRET setup to detect eGFP-Wnt-3a binding to Nluc-FZD-tagged receptors. b) Association kinetics of the HEK293F suspension cell-derived eGFP-Wnt-3a to Nluc-FZD4 were determined by the detection of NanoBRET in transiently-overexpressing living ÎFZD1-10 HEK293 cells over time. The eGFP-Wnt-3a was produced either with (left graph) or without (right graph) cellular co-expression of Afamin. NanoBRET was sampled once per 60 sec for 180 min. Data points are presented as mean ± SD (+Afamin) or mean ± SEM (-Afamin) from n=3 individual experiments, fitting a one-phase association model. The kobs values from the individual eGFP-Wnt-3a association curves were plotted over eGFP-Wnt-3a concentration. c) Saturation curves are presented as sigmoidal curves with logarithmic eGFP-Wnt-3a concentrations (the left panel for eGFP-Wnt-3a + Afamin and the right panel for eGFP-Wnt-3a - Afamin). Graphs present raw NanoBRET values obtained following 2 h ligand exposure to living ÎFZD1-10 HEK293 cells transiently-overexpressing Nluc-FZD4. d) Raw BRET ratio values for eGFP-Wnt-3a binding from c were normalized to 0 and 100 % to emphasize the difference in affinity. Data points are presented as mean ± SEM from n=3 individual experiments. |
References [+] :
Arthofer,
WNT Stimulation Dissociates a Frizzled 4 Inactive-State Complex with Gα12/13.
2016, Pubmed
Arthofer, WNT Stimulation Dissociates a Frizzled 4 Inactive-State Complex with Gα12/13. 2016, Pubmed
Atwood, Expression of G protein-coupled receptors and related proteins in HEK293, AtT20, BV2, and N18 cell lines as revealed by microarray analysis. 2011, Pubmed
Bänziger, Wntless, a conserved membrane protein dedicated to the secretion of Wnt proteins from signaling cells. 2006, Pubmed
Bartscherer, Secretion of Wnt ligands requires Evi, a conserved transmembrane protein. 2006, Pubmed
Bartscherer, Regulation of Wnt protein secretion and its role in gradient formation. 2008, Pubmed
Bhanot, A new member of the frizzled family from Drosophila functions as a Wingless receptor. 1996, Pubmed
Chen, Structural and functional studies of LRP6 ectodomain reveal a platform for Wnt signaling. 2011, Pubmed
Chu, structural Studies of Wnts and identification of an LRP6 binding site. 2013, Pubmed , Xenbase
Clevers, Wnt/β-catenin signaling and disease. 2012, Pubmed
Cong, Multiplex genome engineering using CRISPR/Cas systems. 2013, Pubmed
Davidson, Casein kinase 1 gamma couples Wnt receptor activation to cytoplasmic signal transduction. 2005, Pubmed , Xenbase
Demir, RAB8B is required for activity and caveolar endocytosis of LRP6. 2013, Pubmed , Xenbase
Dijksterhuis, Systematic mapping of WNT-FZD protein interactions reveals functional selectivity by distinct WNT-FZD pairs. 2015, Pubmed
Eubelen, A molecular mechanism for Wnt ligand-specific signaling. 2018, Pubmed
Farin, Visualization of a short-range Wnt gradient in the intestinal stem-cell niche. 2016, Pubmed
Filmus, Glypicans. 2008, Pubmed
Galli, Direct visualization of the Wntless-induced redistribution of WNT1 in developing chick embryos. 2018, Pubmed
Gao, Single-cell imaging of Wnt palmitoylation by the acyltransferase porcupine. 2014, Pubmed
Gawantka, Antagonizing the Spemann organizer: role of the homeobox gene Xvent-1. 1995, Pubmed , Xenbase
Gerlach, TMEM59 potentiates Wnt signaling by promoting signalosome formation. 2018, Pubmed
Glaeser, ERAD-dependent control of the Wnt secretory factor Evi. 2018, Pubmed
Glinka, Dickkopf-1 is a member of a new family of secreted proteins and functions in head induction. 1998, Pubmed , Xenbase
Gross, Active Wnt proteins are secreted on exosomes. 2012, Pubmed
Haeussler, Evaluation of off-target and on-target scoring algorithms and integration into the guide RNA selection tool CRISPOR. 2016, Pubmed
Hall, Engineered luciferase reporter from a deep sea shrimp utilizing a novel imidazopyrazinone substrate. 2012, Pubmed
Herr, Porcupine-mediated lipidation is required for Wnt recognition by Wls. 2012, Pubmed
Hirai, Crystal structure of a mammalian Wnt-frizzled complex. 2019, Pubmed , Xenbase
Holzer, Live imaging of active fluorophore labelled Wnt proteins. 2012, Pubmed , Xenbase
Hoppler, Studying Wnt signaling in Xenopus. 2008, Pubmed , Xenbase
Hsieh, Biochemical characterization of Wnt-frizzled interactions using a soluble, biologically active vertebrate Wnt protein. 1999, Pubmed , Xenbase
Janda, Structural basis of Wnt recognition by Frizzled. 2012, Pubmed , Xenbase
Kaykas, Mutant Frizzled 4 associated with vitreoretinopathy traps wild-type Frizzled in the endoplasmic reticulum by oligomerization. 2004, Pubmed
Kozielewicz, Molecular Pharmacology of Class F Receptor Activation. 2020, Pubmed
Kozielewicz, A NanoBRET-Based Binding Assay for Smoothened Allows Real-time Analysis of Ligand Binding and Distinction of Two Binding Sites for BODIPY-cyclopamine. 2020, Pubmed
Kozielewicz, Structural insight into small molecule action on Frizzleds. 2020, Pubmed
Mattes, Wnt/PCP controls spreading of Wnt/β-catenin signals by cytonemes in vertebrates. 2018, Pubmed
McMahon, Ectopic expression of the proto-oncogene int-1 in Xenopus embryos leads to duplication of the embryonic axis. 1989, Pubmed , Xenbase
Menck, Neutral sphingomyelinases control extracellular vesicles budding from the plasma membrane. 2017, Pubmed
Mihara, Active and water-soluble form of lipidated Wnt protein is maintained by a serum glycoprotein afamin/α-albumin. 2016, Pubmed
Niehrs, The complex world of WNT receptor signalling. 2012, Pubmed
Pani, Direct visualization of a native Wnt in vivo reveals that a long-range Wnt gradient forms by extracellular dispersal. 2018, Pubmed
Parr, Mouse Wnt genes exhibit discrete domains of expression in the early embryonic CNS and limb buds. 1993, Pubmed
Petersen, Agonist-induced dimer dissociation as a macromolecular step in G protein-coupled receptor signaling. 2017, Pubmed
Pinson, An LDL-receptor-related protein mediates Wnt signalling in mice. 2000, Pubmed
Rhinn, Positioning of the midbrain-hindbrain boundary organizer through global posteriorization of the neuroectoderm mediated by Wnt8 signaling. 2005, Pubmed
Rodriguez, The Growing and Glowing Toolbox of Fluorescent and Photoactive Proteins. 2017, Pubmed
Rulifson, Pathway specificity by the bifunctional receptor frizzled is determined by affinity for wingless. 2000, Pubmed
Schindelin, Fiji: an open-source platform for biological-image analysis. 2012, Pubmed
Schulte, International Union of Basic and Clinical Pharmacology. LXXX. The class Frizzled receptors. 2010, Pubmed
Schulte, Frizzleds as GPCRs - More Conventional Than We Thought! 2018, Pubmed
Stoddart, Application of BRET to monitor ligand binding to GPCRs. 2015, Pubmed
Takada, Assembly of protein complexes restricts diffusion of Wnt3a proteins. 2018, Pubmed , Xenbase
Tamai, LDL-receptor-related proteins in Wnt signal transduction. 2000, Pubmed , Xenbase
Théry, Isolation and characterization of exosomes from cell culture supernatants and biological fluids. 2006, Pubmed
Uhlén, Proteomics. Tissue-based map of the human proteome. 2015, Pubmed
Voloshanenko, Mapping of Wnt-Frizzled interactions by multiplex CRISPR targeting of receptor gene families. 2017, Pubmed
Wallkamm, Live imaging of Xwnt5A-ROR2 complexes. 2014, Pubmed , Xenbase
Wang, Frizzled Receptors in Development and Disease. 2016, Pubmed
Wehrli, arrow encodes an LDL-receptor-related protein essential for Wingless signalling. 2000, Pubmed
Wiese, Wnt signalling: conquering complexity. 2018, Pubmed
Winn, gamma-Catenin expression is reduced or absent in a subset of human lung cancers and re-expression inhibits transformed cell growth. 2002, Pubmed
Wright, A conserved molecular switch in Class F receptors regulates receptor activation and pathway selection. 2019, Pubmed
Wu, Ligand receptor interactions in the Wnt signaling pathway in Drosophila. 2002, Pubmed
Zeng, A dual-kinase mechanism for Wnt co-receptor phosphorylation and activation. 2005, Pubmed , Xenbase
Zhang, The emerging role of exosomes in Wnt secretion and transport. 2014, Pubmed
