|
Trio loss of function affects cranial NC migration and cartilage formation. (A) Xenopus embryos were injected with 5â
ng control MO (Co MO), 5â
ng Trio MO or 5â
ng Trio MO2 into one animal dorsal blastomere of 8-cell stage embryos. NC cell migration was analyzed at stage 26 by AP-2α in situ hybridization. Co-injection of 100â
pg Trio DNA with Trio MO or 50â
pg Trio DNA with Trio MO2 could restore NC cell migration. Asterisks mark the injected side. Scale bar: 200â
µm. (B) Graph summarizing the percentage of embryos with NC cell migration defects in at least three independent experiments. Number of embryos (n) are indicated for each column. Data are mean±s.e.m. (C) Lysates of stage 12 embryos injected with 5â
ng control MO (Co MO), 5â
ng Trio MO or 5â
ng Trio MO2. Western blot analysis of Trio expression; actin was used as a loading control. WB: western blotting. Molecular weights (kDa) are indicated on the right. (D) Quantification of Trio expression normalized to actin of three independent experiments. Data are mean±s.e.m. (E) Embryos were injected as indicated in A and FITC-dextran (green fluorescence) was co-injected as a lineage tracer. NC cells were transplanted at premigratory NC stages; transplanted embryos were imaged at stage 26. Merge of bright-field (BF) and FITC channels. Scale bar: 250â
µm. (F) Graph summarizing the percentage of transplanted embryos with NC cell migration defects. Number of embryos (n) are indicated for each column. Data are mean±s.e.m. (G) Alcian Blue staining of dissected cartilage structures of tadpole stage embryos injected as described in A. Asterisks mark the injected side. M: Meckel's cartilage. Dashed line indicates the midline of the cartilage structure. Scale bar: 250 μm. ***PPP
|
|
Trio knockdown inhibits protrusion formation in cranial NC cells. (A) Embryos were injected with 5â
ng control MO (Co MO), 5â
ng Trio MO or 5â
ng Trio MO2 in combination with 150â
pg GAP43-GFP (to mark the membrane) into one animal dorsal blastomere of 8-cell stage embryos. NC cells were explanted at stage 16, cultured for 5â
h, and fixed and stained with DAPI (blue). Co-injection of 100â
pg Trio DNA with Trio MO or 50â
pg Trio DNA with Trio MO2 restored NC cell protrusion formation. Yellow arrowheads mark cell blebs; white arrowheads indicate cell protrusions. (B) Averaged cell circularity of injected NC cells. Numbers of cells (n) are indicated for each column. Data are mean±s.e.m. ***Plifeact-mcherry RNA (red) was co-injected to visualize the actin cytoskeleton, 500â
pg GAP43-GFP RNA (green) to mark the membrane. DAPI staining (blue) marks the nuclei. The lower panel shows only the actin (lifeact-mCherry) signal. White arrowheads mark parallel bundles of actin filaments of filopodia (spike-like protrusions). White arrows indicate F-actin branching in lamellipodia (sheet-like protrusions). Yellow arrowheads show less-adhesive blebbing cells. (D) NC explants of embryos that were injected with 500â
pg Trio-GFP in combination with GAP43-mCherry RNA. Trio is seen at cell-cell contacts (white arrowheads) or in cell protrusions at the migration front (white arrows). Scale bars: 20â
µm.
|
|
Activation of RhoA and Rac1, but not Cdc42, rescues the Trio morphant NC defects. (A) Embryos were injected with 100â
pg Trio DNA, 250â
pg GEF1 RNA, 250â
pg GEF2 RNA, 5â
ng Co MO or 5â
ng Trio MO at the one-cell stage. Rac pull-down assays were performed with embryos at stage 20-22. Western blot analysis of Rac1-GTP (upper panel) and total Rac1 (lower panel) are shown. Molecular weights (kDa) are shown on the right. (B) Quantification of Rac1-GTP/total Rac1 from three independent experiments. Data are mean±s.e.m. (C,D) Embryos were injected at the eight-cell stage with 8â
ng Trio MO in combination with constitutively active forms of RhoA, Rac1 or Cdc42 (10â
pg RhoA, 10â
pg Rac1, 5â
pg RhoA/5â
pg Rac1 or 10â
pg Cdc42 DNA). (C) Embryos were analyzed at stage 26 by AP-2α in situ hybridization. Asterisk marks the injected side. Scale bar: 250â
µm. (D) Graph summarizing the percentage of embryos with NC cell migration defects. Number of embryos (n) are indicated for each column. Data are mean±s.e.m. (E) Explants of NC cells injected as in C in combination with 500â
pg GAP43-GFP and 400â
pg H2B-mcherry RNA. Yellow arrowheads mark cell blebs; white arrowheads indicate cell protrusions. Scale bar: 20â
µm. ***PPP
|
|
The GEF2 domain, but not the GEF1 domain, rescues protrusion formation and migration of Trio morphant NC cells. Embryos were injected at the 8-cell stage with 8â
ng Trio MO in combination with 10â
pg GEF1 or 10â
pg GEF2 DNA. (A) Injected embryos were analyzed by AP-2α in situ hybridization at stage 26. Asterisks mark the injected side. Scale bar: 250â
µm. (B) Graph summarizing the percentage of embryos with NC migration defects. Number of embryos (n) is indicated for each column. Data are mean±s.e.m. ***PGAP43-GFP and 400â
pg H2B-mcherry RNA were co-injected to mark the membrane (green) and nucleus (red), respectively. Yellow arrowheads mark cell blebs; white arrowheads indicate cell protrusions. Scale bar: 20â
µm.
|
|
DVL functionally interacts with Trio and restores protrusion formation and migration in Trio morphant NC cells. (A) Embryos were injected at the 8-cell stage with 8â
ng Trio MO in combination with 100â
pg xDvl2, δDIX, δPDZ or δDEP RNA. NC migration was analyzed by AP-2α in situ hybridization. Asterisk marks the injected side. Scale bar: 250â
µm. (B) Graph summarizing the percentage of embryos with NC migration defects. Number of embryos (n) is indicated for each column. Data are mean±s.e.m. ***PGAP43-GFP and 400â
pg H2B-mcherry RNA. Yellow arrowheads mark cell blebs; white arrowheads indicate cell protrusions. Scale bar: 20â
µm. (D,E) Rac1 activity assay: embryos were injected with 5â
ng MO in combination with 300â
pg xDvl2-myc RNA at the one-cell stage and analyzed at stage 20/21. (D) Western blot analysis of Rac1-GTP (upper panel) and total Rac1 (lower panel) are shown. Molecular weights (kDa) are shown on the right. (E) Quantification of Rac1-GTP/total Rac1 from six (co MO, Trio MO) or three (co MO+Dvl, Trio MO+Dvl) independent experiments. Data are mean±s.e.m. ***PPP
|
|
DVL and DVLδDIX rescue Cad11 loss-of-function in NC protrusion formation, migration and cartilage formation. (A) Embryos were injected at the 8-cell stage with 8â
ng Cad11 MO in combination with 150â
pg xDvl2, δDIX, δPDZ or δDEP RNA. NC cell migration was analyzed at stage 26 by AP-2α in situ hybridization. Asterisks mark the injected side. Scale bar: 200â
µm. (B) Graph summarizing the percentage of embryos with NC migration defects. Number of embryos (n) are indicated for each column. Data are mean±s.e.m. **PGAP43-GFP and 250â
pg H2B-mcherry RNA. Yellow arrowheads mark cell blebs; white arrowheads indicate cell protrusions. Scale bar: 20â
µm. (D) Alcian Blue staining of dissected cartilage structures of tadpole stage embryos injected as in A. Asterisks indicate the injected side. M: Meckel's cartilage. Dashed line indicates the midline of the cartilage structure. Scale bar: 200â
µm.
|
|
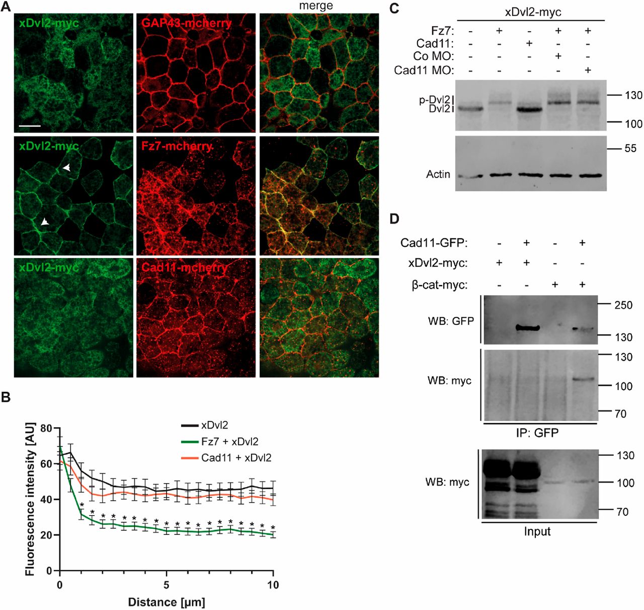
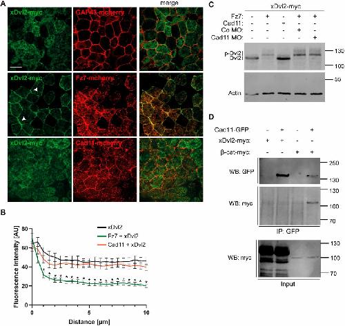
Trio, but not Cad11, interacts with DVL. (A) DVL localization assay: embryos were injected in both blastomeres at the two-cell stage with 150â
pg xDvl2-myc and 250â
pg GAP43-mcherry RNA alone or in combination with 500â
pg Fz7-mcherry or 500â
pg Cad11-mcherry RNA. Ectodermal explants were immunostained using anti-Myc antibodies. White arrowheads indicate prominent DVL membrane localization. Scale bar: 20â
µm. (B) Graph summarizing the fluorescent intensity across a 10â
µm distance from the cell membrane. For each condition, three cells per explant from 19 (Dvl) or 16 (Fz+Dvl, Cad11+Dvl) explants were analyzed (total of 57 or 48 cells). Data are mean±s.e.m. Asterisks indicate significant differences using a non-parametric ANOVA compared with the DVL control. (C) DVL hyperphosphorylation assay: embryos were injected with 100â
pg xDvl2, 500â
pg Fz7 or 250â
pg Cad11 RNA and 8â
ng MO at the one-cell stage, as indicated, and ectodermal explants were analyzed by western blotting using anti-Myc antibodies. Hyperphosphorylated DVL is detected as high molecular weight band (indicated with pDvl2) compared with non- or poorly phosphorylated Dvl2. (D) Co-immunoprecipitation of DVL or β-catenin with Cad11. Embryos were injected with 500â
pg Cad11-GFP, 75â
pg xDvl2-myc or 100â
pg β-catenin-myc RNA at the one-cell stage. IP, immunoprecipitation; WB, western blotting. Molecular weights (kDa) are shown on the right.
|
|
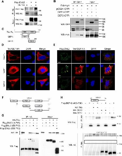
Interaction of DVL and Trio. (A) Flag-DVL2 and HA-Trio were co-transfected in HEK293 cells and immunoprecipitated as indicated. (B) XDvl2-myc and Xenopus GEF1 or GEF2 domains expressed in HEK293 cells were immunoprecipitated with anti-GFP antibody, and DVL2 present in the complex was detected using anti-Myc antibodies. pCS2+-GFP, which contains only GFP, was used as a negative control. (C) Schematics of the human Trio constructs used in D,E,H. (D,E) Subcellular localization of HA-tagged Trio constructs in the absence (D) or presence (E) of Flag-DVL2. Evenly distributed full-length Trio and Trio-GEF2 (D) are efficiently recruited to DVL2 dots (E). Some degree of colocalization was also detected for GEF1 and DVL2 (white arrows indicate even localization, yellow arrows the slight punctae phenotype). (F) Schematics of DVL3 truncation constructs used in G. (G) All DVL3 constructs that contain the DEP/C terminus efficiently co-immunoprecipitated with Trio in HEK293 cells. (H) DEP/C-terminus of DVL2 and GEF2 of Trio are sufficient for interaction of DVL and Trio. IP, immunoprecipitation; WB, western blotting. Molecular weights (kDa) are shown on the right. All experiments shown in this figure were performed in biological triplicates.
|
|
Trio promotes protrusion formation of NC cells by interacting with Dvl and activating Rac1. The image depicts a migrating NC cell. Trio is shown in red, Dvl in yellow, Cad11 in blue and activated Rac1 in green. The proposed signaling cascade leading to protrusion formation is shown at the top. A higher magnification of the Trio/Dvl interaction leading to activation of Rac1 is shown on the left. Findings presented in this study are highlighted in the black box and by black arrows. See Discussion for further details.
|
|
Figure S1: Trio loss-of-function does not affect NC induction. A Xenopus embryos were injected with 8 ng control MO (Co MO) or 8 ng Trio MO into one animal dorsal blastomere of 8-cell stage embryos. NC migration was analyzed at stage 16 by AP-2α in situ hybridization. Dorsal (left) and anterior view (right) are shown for each condition. * marks the injected side. Scale bar: 200 μm. B Graph summarizing the percentage of embryos with a reduction in AP-2α staining. Number of embryos (n) and s. e. m. are indicted for each column.
n.s.: not significant in a Studentâs t-test.
|
|
Fig. S2: Overexpression of Dvl2 does not affect NC cell migration and protrusion formation. A Schematic overview of used Dvl2 constructs. B Xenopus embryos were injected with 150 pg Dvl RNA into one animal dorsal blastomere of 8-cell stage embryos and NC cell migration was analyzed at stage 26 using AP-2α in situ hybridization. * marks injected side. Scale bar: 200 μm. C Graph summarizing the percentage of embryos with NC cell migration defects of four independent experiments. Number of embryos (n) and s.e.m. are indicated for each column. D Explants of NC cells injected as in (B) in combination with 500 pg GAP43-GFP and 400 pg H2B-mcherry RNA. White arrowheads mark cell protrusion. Scale bar: 20 μm.
|
|
Fig. S3: Trio overexpression does not cause hyperphosphorylation of DVL. Embryos were injected at the 1-cell stage as indicated and ectodermal explants were analyzed by Western blotting using anti-myc antibodies. Hyperphosphorylated DVL is detected as a second, high molecular weight band. Lower lane shows the actin loading control.
|
|
Fig. S4: Embryos were injected at the one-cell stage with Co MO (20 ng), Dvl2 with Dvl3 MO ((Gray et al., 2009), 10 ng each were used here) in combination with 100 pg Trio DNA. A Western blot analysis of Rac1-GTP (upper panel) and total Rac1 (lower panel) are shown. Molecular weights (kDa) are shown on the right. B Quantification of Rac1-GTP/total Rac1 of 5 independent experiments, s. e. m. are given. *** p < 0.001, ** p < 0.01, and n.s.: not significant in One-Way ANOVA.
|
|
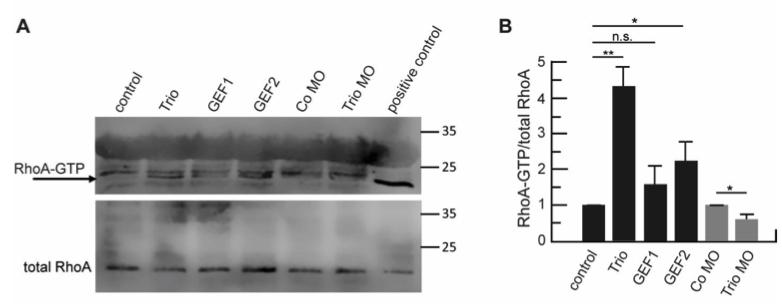
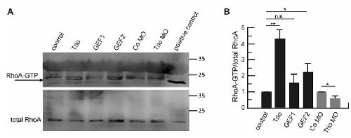
Fig. S5: Embryos were injected with 100 pg Trio DNA, 250 pg GEF1 RNA, 250 pg GEF2 RNA, 5 ng Co MO or 5 ng Trio MO at the one-cell stage. Rho pull-down assays were performed with embryos at stage 20-22. Western blot analysis of RhoA-GTP (upper panel, indicated by arrow) and total RhoA (lower panel) are shown. Molecular weights (kDa) are shown on the right. B Quantification of RhoA-GTP/total RhoA of 3 (Co MO, Trio MO) or 5
(Trio, GEF1, GEF2) independent experiments, s. e. m. are given. ** p < 0.01, * p < 0.05, and n.s.: not significant in One-Way ANOVA.
|
|
Still from Movie 1: Migration of Co MO-injected NC cells. NC explants of embryos that were injected with 8 ng Co MO and 500 pg GAP43-GFP and 400 pg H2B-mcherry RNA to mark the membrane (green) and the nucleus (red). The cells were observed using spinning disc microscopy (40x objective). Z-stacks of 5-7 slices were taken every 90 seconds for a time period of 20 minutes. The cells exhibited intense protrusive activity.
|
|
still from Movie 2: Migration of Trio MO-injected NC cells. NC cells injected with 8 ng Trio MO and co-injected with 500 pg GAP43-GFP and 400 pg H2B-mcherry RNA to visualize the membrane (green) and the nucleus (red). The cells were observed using spinning disc microscopy (63x objective). Z-stacks of 5-7 slices were taken every 30 seconds for a time period of 20 minutes. The cells showed membrane blebbing without protrusion formation.
|
|
still from Movie 3: Migration of NC cells injected with Trio MO in combination with hTrio DNA.
NC explants of embryos injected with 8 ng Trio MO and 10 pg hTrio DNA, 500 pg GAP43- GFP RNA and 400 pg H2B-mcherry RNA were co-injected to visualize the membrane (green) and the nucleus (red). The cells were observed using spinning disc microscopy (40x objective). Z-stacks of 5-7 slices were taken every 5 minutes for a time period of 20 minutes. The co-expression of Trio restored protrusion formation in Trio depleted cells
|