XB-ART-56933
Elife
2020 Apr 27;9. doi: 10.7554/eLife.52648.
Show Gene links
Show Anatomy links
Chromatin accessibility dynamics and single cell RNA-Seq reveal new regulators of regeneration in neural progenitors.
Kakebeen AD
,
Chitsazan AD
,
Williams MC
,
Saunders LM
,
Wills AE
.
???displayArticle.abstract???
Vertebrate appendage regeneration requires precisely coordinated remodeling of the transcriptional landscape to enable the growth and differentiation of new tissue, a process executed over multiple days and across dozens of cell types. The heterogeneity of tissues and temporally-sensitive fate decisions involved has made it difficult to articulate the gene regulatory programs enabling regeneration of individual cell types. To better understand how a regenerative program is fulfilled by neural progenitor cells (NPCs) of the spinal cord, we analyzed pax6-expressing NPCs isolated from regenerating Xenopus tropicalis tails. By intersecting chromatin accessibility data with single-cell transcriptomics, we find that NPCs place an early priority on neuronal differentiation. Late in regeneration, the priority returns to proliferation. Our analyses identify Pbx3 and Meis1 as critical regulators of tail regeneration and axon organization. Overall, we use transcriptional regulatory dynamics to present a new model for cell fate decisions and their regulators in NPCs during regeneration.
???displayArticle.pubmedLink??? 32338593
???displayArticle.pmcLink??? PMC7250574
???displayArticle.link??? Elife
???displayArticle.grants??? [+]
R01NS099124 NINDS NIH HHS , T32GM007270 NIGMS NIH HHS , R01 NS099124 NINDS NIH HHS , T32 GM007270 NIGMS NIH HHS
Species referenced: Xenopus tropicalis
Genes referenced: actc1 dcx dnai1 elavl4 l1cam meis1 neurod1 neurog1 odc1 pafah1b1 pax6 sox2 tubb2b uchl1
GO keywords: regeneration
???displayArticle.gses??? GSE146830: Xenbase, NCBI
GSE146836:
NCBI
???attribute.lit??? ???displayArticles.show???
|
|
Figure 1. Expression dynamics of pax6:GFP in the regenerating spinal cord. (A) Left, cartoon depiction of a NF stage 41 tadpoles with known pax6+ domains colored green. Right, Stage 41, transgenic tadpole expressing GFP under the control of pax6 promoter tadpole. For all images in this figure, the green channel represents pax6 reporter GFP fluorescence and the cyan channel represents DAPI staining. (B) Confocal image of a lateral view of a whole-mount transgenic stage 41 tadpole. (C-F) Transverse cryosections through the posterior spinal cord of a transgenic stage 41 tadpole. (D-F) Immunofluorescence images of the spinal cord sections stained with (D) anti-Sox2, (E) anti-Dcx, and (F) anti-neurofilament. (G) Regeneration timecourse of Xtr.Tg(pax6:GFP) tadpole over the first 72 hours following tail amputation. The white box in the top photos correspond with enlarged green channel below. White arrows indicate amputation plane. |
|
|
Figure 2. Pax6 ATAC-Seq libraries resolve accessible neural specific regions that were not identified in all-tissue libraries. (A) Experimental design for FACS isolation of reporter cells for sequencing library preparations. (B) MDS plot of sequenced pax6 and all-tissue ATAC-Seq libraries. (C) Representative histograms showing distance of called peaks to transcription start sites (tss). (D) IGV browser tracks of a house keeping gene, odc and reporter line specific gene, pax6. Shaded bar in odc represents a peak retained in pax6 and all-tissue libraries; shaded bar in pax6 represents a peak called in pax6 libraries, but not in all-tissue. (E) Bar plot showing percent of differentially accessible (DA) peaks that are more accessible in pax6 or all-tissue libraries within an individual timepoint or across all timepoints. (F) Differentially accessible regions were annotated to the nearest TSS and used to call GO:BP terms. Top, GO terms from regions more accessible in pax6 libraries than in all-tissue libraries. Bottom, GO terms from regions more accessible in all-tissue libraries than pax6 libraries. (G) Heat map depicting accessibility of 21/254 randomly sampled peaks that call the GO term: Neurogenesis. pax6 promoter region is boxed. |
|
|
Figure 3. Differential accessibility analysis of pax6 libraries over regenerative time reveals chromatin accessibility prioritizes first tubule morphogenesis, followed by neural differentiation, and later proliferation. From left to right, data represents the 6hpa timepoint, 24hpa timepoint, and 72hpa timepoint. (A-C) Venn diagrams depicting number of unique and shared peaks called in each of the timepoint contrasts within the pax6 libraries. The intersect represents peaks that were both becoming accessible at a given timepoint, then losing accessibility. The green number in each contrast represents the timepoint that is more accessible. (D-F) All regions represented in (A-C) were used for GO:BP analysis with gProfileR2. ReviGO was then used to reduce redundancy in output GO terms and identify main families of terms. Tree graphs depict the hierarchy of reduced GO list. The central grey circle is the vertex of the graph representing the set of all GO terms included in the data, the second level of circles are the families of GO terms called by ReviGO, and the third level of circles represents GO terms in each family. Terms provided are the family names. (G-I) Heatmap of accessibility of regions that were used to call GO terms: âNephron Tubule Morphogenesisâ, âNeuron Differentiationâ, and âNeural Precursor Cell Proliferationâ. |
|
|
Figure 4. scRNA-Seq of uninjured and 24hpa tails reveals a transcriptional shift to differentiated neuronal types at 24hpa. (A) UMAP projection of integrated uninjured and 24hpa neural lineage cells. 7 distinct clusters were identified. (B) Dot plot of genes identified as differentially expressed between cell clusters. The top 3 genes exclusively expressed in each of the 7 clusters are shown. Color of circle denotes average gene expression across one cluster and size of circle represents percent of cells in each cluster expressing each gene. (C) UMAP projection of neural cells colored by timepoint in the uninjured tails and 24hpa tails. UMAP projections of cell clusters split by timepoint to (D) uninjured and (E) 24hpa. (F-G) Sunburst diagrams showing (inside) the percentage of neural cells that are broadly stem cells, differentiating cells, or differentiated neurons and (outside) percentage of neural cells in each of the seven cell clusters called. Colors on outside of the sunburst chart correlate to cluster colors in (A/B). (H-I) UMAP projections of neural clusters colored by predicted cell cycle phase in the (H) uninjured tail and (I) 24hpa tail. (J-K) Sunburst diagrams showing the percentage of all neural cells predicted to be in each cell cycle phase (inside) and the percentage of each cell cluster predicted to be in each cell cycle phase (outside). (J) represents the distribution in the uninjured tail and (K) represents the distribution in the 24hpa tail. Colors on outside of the sunburst chart correlate to cluster colors in (A/B). |
|
|
Figure 5. Markers of neuronal differentiation are increased at 24hpa and proliferation increases at 72hpa. UMAP plots of expression in the neural restricted subset of scRNA- Seq for (A) l1cam, (G) uchl1, (M) nsg1, and (s) ass1. UMAP plots of expression in the superset scRNA-Seq dataset for (B) l1cam, (H) uchl1, (N) nsg1, and (T) ass1. Note that the topology of neural cell clusters is slightly different when subset and reclustered to give high neural cluster resolution (A,G,M,S) than when neural cells are analyzed together with all other cell types (E,K, Q, W), but the same cells and expression data are included in both cases. Dot plots representing average expression of (C) l1cam, (I) uchl1, (O) nsg1, and (U) ass1 per cluster and timepoint. In situ hybridization at 0hpa, 24hpa, and 72hpa for (D-F) l1cam, (J-L) uchl1, (P-R) nsg1, and (V-X) ass1. (Y-Zâ) Representative images of 24hpa (Y/Yâ) and 72hpa (Z/Zâ) regenerated tails from a pax6:GFP transgenic tadpole stained for DAPI (cyan) and mitotic cells with phospho- histone3 (magenta). The white arrows indicate regeneration plane. (Yâ) and (Zâ) are enlarged images of the boxed areas in (Y) and (Z). (AA) Boxplot representing the number of cells per regenerated spinal cord area (mm2) at 24hpa and 72hpa. Statistics represent t-test performed between the two timepoints. Abbreviations: Neural Progenitor Cell (NPC), Differentiating Neuron (Diff), Interneuron (IN), Vulnerable Motor Neuron (VMN), Dopaminergic Neuron (DN), Motor Neuron Leptin+ (MNL), Motor Neuron (MN)) |
|
|
Figure 6. Gene regulatory network prediction identifies Meis1 and Pbx3 as key regulators of neural regeneration. (A) Predicted gene regulatory networks across regenerative time were derived from integrative analysis between ATAC-Seq and RNA- Seq data (See analysis in Methods). Meis1 and Pbx3 emerged as candidate regulators of regeneration. (B) Venn diagram showing the number of Meis1 and Pbx3 target regions found in differentially accessible regions of the chromatin. The overlap represents regions where both Meis1 and Pbx3 binding motifs were found. (C, D) Heatmaps showing accessibility of 20 differentially accessible regions of the chromatin identified with binding sites for (C) Meis1 or (D) Pbx3. (E) Average gene expression of meis1 and pbx3 in each neural cell cluster in the scRNA-Seq data in the uninjured and 24hpa timepoints. (Abbreviations: Neural Progenitor Cell (NPC), Differentiating Neuron(DiffN), Interneuron (IN), Vulnerable Motor Neuron (VMN), Dopaminergic Neuron (DN), Motor Neuron Leptin+ (MNL), Motor Neuron (MN)). (F) Sunburst diagram showing the percentage of neural cells that are either positive or negative for meis1 or pbx3 gene expression (inside) and the percentage of each neural cluster positive or negative for the genes (outside). (G-P) In situ hybridizations for meis1 and pbx3 in transverse sections of the head (G, H) and tail (I, J) at stage 41. In situ hybridizations for meis1 and pbx3 at (K, L) 0hpa, (M, N) 24hpa, and (O, P) 72hpa. |
|
|
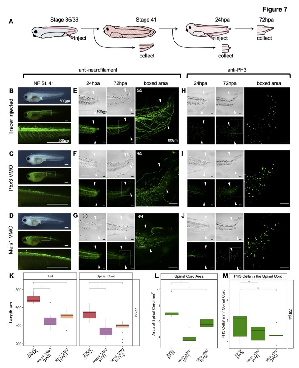
Figure 7. Pbx3 and Meis1 are independently required for successful regeneration of neural tissues and tails in response to injury. (A) Injection scheme for administering vivo-morpholino. Stage 35 tadpoles were injected with a tracer or vivo-morpholinos (VMO) targeting meis1 or pbx3 and allowed to grow 24 hours to stage 41. Stage 41 tadpoles were amputated and 24hpa regenerates were collected. (B-D) Stage 41, whole-mount tadpoles shown in brightfield and immunostained against neurofilament. The box in the middle image corresponds to the enlarged image below. These images are shown for (B) tracer injected, (C) Meis1 VMO injected, and (D) Pbx3 VMO injected tadpoles. (E-J) 24hpa and 72hpa regenerates were collected and stained for neurofilament (E-G) or PH3 (H-J). Top photos are in DIC and bottom photos are immunostained as indicated. White arrows indicate amputation plane. These images were collected for (E, H) tracer, (F, I) Meis1 VMO, and (G, J) Pbx3 VMO. (K) Regenerated tail and spinal cord lengths were measured and reported in boxplots. (L) Boxplot representing regenerated spinal cord area. (M) Boxplot representing PH3 cells per regenerated spinal cord area. Statistics represent a two-tailed t-test to determine significance between conditions. (ns= not significant, *<0.05, **<0.005, ***<0.0005, ****<0.00005). |
|
|
Figure 8. Model for neural progenitor regeneration. (A) In normal development, neural progenitor cells make cell fate decisions to proliferate or differentiate. From this study we predict from our ATAC-Seq and scRNA-Seq analysis that neural progenitors first prioritize (B) migration and tube morphogenesis at 6hpa, followed by (C) neural differentiation at 24hpa, and then (D) turn on proliferation programs at 72hpa. (E) From integrative analysis of these data sets, we identified meis1 and pbx3 as candidate regulators of NPC regeneration at 24hpa and 72hpa. Loss-of-function experiments suggest Meis1 and Pbx3 are necessary for successful regeneration as well as proper axonal patterning. Magenta shaded spinal cord represents NPCs in regenerated spinal cord. Magenta axons represent axons in the regenerated spinal cord and tail tissue. |
|
|
Supplement figure 1. FACS gating was set using wild-type tadpoles to avoid false-positive GFP+ cells. (A) Representative images of stage 41 (top) wild-type tadpoles and (bottom) Xtr.Tg(pax6:GFP) tadpoles. (B) Representative gating for wild- type tadpoles. Gates were drawn to exclude all cells in the wild-type sample from being part of GFP signal. This gate setting was used to exclude autofluorescence from yolk in tadpole cells. The same gates from (B) were applied in (C) to collect pax6:GFP+ tadpole cells. Cells that fall within the gate represent true GFP+ signal. (D) qRT-PCR on GFP+ and GFP- cells from uninjured tails. GFP was used as a positive control, pax6 was used to assay for NPC marker, actc1 was used as a non-neural marker, and tubb2b was used as a differentiated neural marker. |
|
|
Supplement figure 2. Low input ATAC-Seq libraries meet sufficient quality for downstream analysis. (a) Barplot of total number of reads sequenced for each library. (b) Barplot of the percent reads aligned to the genome by Bowtie2 (c) Barplot of the number of peaks called from aligned reads by MACS2. (d) Correlation plot of number of aligned reads to number of called peaks. Reads and peaks aligns with correlation coefficient of r2=0.785. |
|
|
Supplement figure 3. scRNA-Seq analysis of all cells sequenced in uninjured and 24hpa tails. (A) UMAP dimensionality reduction and cluster assignment of integrated cells from uninjured and 24hpa tails. These cells are a superset of the 7 clusters shown in Figure 4. (B) UMAP plots of cell colored by expression of neural lineage markers. Sox2 was used to identify neural stem cells, neurod1 and neurog1 were used to identify differentiating neurons, and elavl4 was used to identify differentiated neurons. 6 cell clusters were identified by these markers as neural lineage clusters. (C) Dotplot showing expression of genes used to determine neural identities as defined by Aztekin et. al. Size of circle represents percentage of cells in cluster expressing gene and color denotes average expression of a gene across a cluster. UMAP plots of cells colored by expression for (D) meis1 and (E) pbx3 across all cells. Violin plots showing distribution of gene expression for (F) meis1 and (G) pbx3. In the violin plots, cell types from (A) were grouped into broader cell lineages. |
|
|
Supplement figure 4. Embryonic Meis1 and Pbx3 morphants are characterized by small heads and missing or small eyes. (A) Uninjected, stage 41 tadpole. (B) Injection schematic showing injections were made in the 2 dorsally fated blastomeres at the 4-cell stage. (C-F) Stage 41, morphant tadpoles that were independently injected with two sets of translation blocking morpholinos against (C, E) Meis1 and (D, F) Pbx3. Two different MO sequences were used for each gene. (G-J) Stage 41, mutant tadpoles that were injected with Cas9 and gRNA against (G,I) meis1 and (H,J) pbx3. Two representative animals are shown for each gRNA set; only one gRNA set was used per gene. (K-N) CRISPR mutant tadpoles were analyzed for mutations by high resolution melt (HRM) analysis. Melt curve and peak chart for (K,M) meis1 and (L,N) pbx3 are shown. Black lines depict wild-type siblings from the same clutch whereas orange lines represent meis1 mutants and purple lines depict pbx3 mutants. Black arrowheads indicate the position of curve shift for mutants relative to wild-type siblings. |
|
|
|
|
|
Figure 7âfigure supplement 2. Meis1 and Pbx3 are independently necessary for successful regeneration of the axial tissue and neuronal patterning.(A) Experimental set up for morpholino injections and amputations. Two sets of morpholinos were injected per gene to dorsally fated blastomeres at the 4 cell stage. Embryos were reared to stage 41 for amputation. Representative images of uninjured stage 41 (B) control, (C, D) Meis1 morphants 1 and 2, and (E, F) Pbx3 morphants 1 and 2. Images are shown in bright field and immunostained for neurofilament. Stage 41 tadpoles were amputated and collected at (GâK) 24hpa, (LâP) 48hpa, and (QâU) 72hpa. The cyan channel represents tails stained with DAPI and the green channel represents tails immunostained for neurofilament. Scale bar: 75 um. (VâZ) Brightfield images of the 72hpa tails. Scale bar: 50 um. (AA) Boxplots representing length of regenerated tail or spinal cord for each tadpole. Statistics represent a two-tailed t-test to determine significance between conditions. (*<0.05, **<0.005, ***<0.0005, ****<0.00005).Figure 7âfigure supplement 2âsource data 1. Regenerated Tail Length Data for Embryonic Morphants. |
|
|
Figure 1—figure supplement 1. FACS gating was set using wild-type tadpoles to avoid false-positive GFP+ cells.(A) Representative images of stage 41 (top) wild-type tadpoles and (bottom) Xtr.Tg(pax6:GFP) tadpoles. (B) Representative gating for wild-type tadpoles. Gates were drawn to exclude all cells in the wild-type sample from being part of GFP signal. This gate setting was used to exclude autofluorescence from yolk in tadpole cells. The same gates from (B) were applied in (C) to collect pax6:GFP+ tadpole cells. Cells that fall within the gate represent true GFP+ signal. (D) qRT-PCR on GFP+ and GFP- cells from uninjured tails. GFP was used as a positive control, pax6 was used to assay for NPC marker, actc1 was used as a non-neural marker, and tubb2b was used as a differentiated neural marker. |
|
|
Figure 2—figure supplement 1. Low input ATAC-Seq libraries meet sufficient quality for downstream analysis.(a) Barplot of total number of reads sequenced for each library. (b) Barplot of the percent reads aligned to the genome by Bowtie2 (c) Barplot of the number of peaks called from aligned reads by MACS2. (d) Correlation plot of number of aligned reads to number of called peaks. Reads and peaks aligns with correlation coefficient of r2 = 0.785. |
|
|
Figure 4—figure supplement 1. scRNA-Seq analysis of all cells sequenced in uninjured and 24hpa tails.(A) UMAP dimensionality reduction and cluster assignment of integrated cells from uninjured and 24hpa tails. These cells are a superset of the seven clusters shown in Figure 4. (B) UMAP plots of cell colored by expression of neural lineage markers. Sox2 was used to identify neural stem cells, neurod1 and neurog1 were used to identify differentiating neurons, and elavl4 was used to identify differentiated neurons. 6 cell clusters were identified by these markers as neural lineage clusters. (C) Dotplot showing expression of genes used to determine neural identities as defined by Aztekin et. al. Size of circle represents percentage of cells in cluster expressing gene and color denotes average expression of a gene across a cluster. UMAP plots of cells colored by expression for (D) meis1 and (E) pbx3 across all cells. Violin plots showing distribution of gene expression for (F) meis1 and (G) pbx3. In the violin plots, cell types from (A) were grouped into broader cell lineages. |
|
|
Figure 7—figure supplement 1. Embryonic Meis1 and Pbx3 morphants are characterized by small heads and missing or small eyes.(A) Uninjected, stage 41 tadpole. (B) Injection schematic showing injections were made in the two dorsally fated blastomeres at the 4 cell stage. (C–F) Stage 41, morphant tadpoles that were independently injected with two sets of translation blocking morpholinos against (C, E) Meis1 and (D, F) Pbx3. Two different MO sequences were used for each gene. (G–J) Stage 41, mutant tadpoles that were injected with Cas9 and gRNA against (G,I) meis1 and (H,J) pbx3. Two representative animals are shown for each gRNA set; only one gRNA set was used per gene. (K–N) CRISPR mutant tadpoles were analyzed for mutations by high resolution melt (HRM) analysis. Melt curve and peak chart for (K,M) meis1 and (L,N) pbx3 are shown. Black lines depict wild-type siblings from the same clutch whereas orange lines represent meis1 mutants and purple lines depict pbx3 mutants. Black arrowheads indicate the position of curve shift for mutants relative to wild-type siblings. |
References [+] :
Alaynick,
SnapShot: spinal cord development.
2011, Pubmed
Alaynick, SnapShot: spinal cord development. 2011, Pubmed
Aztekin, Identification of a regeneration-organizing cell in the Xenopus tail. 2019, Pubmed , Xenbase
Becht, Dimensionality reduction for visualizing single-cell data using UMAP. 2018, Pubmed
Beck, Beyond early development: Xenopus as an emerging model for the study of regenerative mechanisms. 2009, Pubmed , Xenbase
Beck, Molecular pathways needed for regeneration of spinal cord and muscle in a vertebrate. 2003, Pubmed , Xenbase
Bel-Vialar, The on/off of Pax6 controls the tempo of neuronal differentiation in the developing spinal cord. 2007, Pubmed
Bhattacharya, CRISPR/Cas9: An inexpensive, efficient loss of function tool to screen human disease genes in Xenopus. 2015, Pubmed , Xenbase
Buenrostro, Transposition of native chromatin for fast and sensitive epigenomic profiling of open chromatin, DNA-binding proteins and nucleosome position. 2013, Pubmed
Butler, Integrating single-cell transcriptomic data across different conditions, technologies, and species. 2018, Pubmed
Chang, Transcriptional dynamics of tail regeneration in Xenopus tropicalis. 2017, Pubmed , Xenbase
Chernoff, Musashi and Plasticity of Xenopus and Axolotl Spinal Cord Ependymal Cells. 2018, Pubmed , Xenbase
Chung, Coordinated genomic control of ciliogenesis and cell movement by RFX2. 2014, Pubmed , Xenbase
Contreras, Early requirement of Hyaluronan for tail regeneration in Xenopus tadpoles. 2009, Pubmed , Xenbase
Currie, Live Imaging of Axolotl Digit Regeneration Reveals Spatiotemporal Choreography of Diverse Connective Tissue Progenitor Pools. 2016, Pubmed
Delile, Single cell transcriptomics reveals spatial and temporal dynamics of gene expression in the developing mouse spinal cord. 2019, Pubmed
Dhorne-Pollet, Validation of novel reference genes for RT-qPCR studies of gene expression in Xenopus tropicalis during embryonic and post-embryonic development. 2013, Pubmed , Xenbase
Duffy, Origin of spinal cord axons in the lizard regenerated tail: supernormal projections from local spinal neurons. 1990, Pubmed
Dwaraka, Comparative transcriptomics of limb regeneration: Identification of conserved expression changes among three species of Ambystoma. 2019, Pubmed
Erickson, Meis1 specifies positional information in the retina and tectum to organize the zebrafish visual system. 2010, Pubmed
Ericson, Pax6 controls progenitor cell identity and neuronal fate in response to graded Shh signaling. 1997, Pubmed , Xenbase
Farkas, A brief history of the study of nerve dependent regeneration. 2017, Pubmed
Fei, CRISPR-mediated genomic deletion of Sox2 in the axolotl shows a requirement in spinal cord neural stem cell amplification during tail regeneration. 2014, Pubmed
Filoni, Comparative analysis of the regenerative capacity of caudal spinal cord in larvae of serveral Anuran amphibian species. , Pubmed , Xenbase
French, Pbx homeodomain proteins pattern both the zebrafish retina and tectum. 2007, Pubmed
Gaete, Spinal cord regeneration in Xenopus tadpoles proceeds through activation of Sox2-positive cells. 2012, Pubmed , Xenbase
Gargioli, Cell lineage tracing during Xenopus tail regeneration. 2004, Pubmed , Xenbase
Gerber, Single-cell analysis uncovers convergence of cell identities during axolotl limb regeneration. 2018, Pubmed
Hardwick, Cell cycle regulation of proliferation versus differentiation in the central nervous system. 2015, Pubmed
Hartley, Transgenic Xenopus embryos reveal that anterior neural development requires continued suppression of BMP signaling after gastrulation. 2001, Pubmed , Xenbase
Heinz, Simple combinations of lineage-determining transcription factors prime cis-regulatory elements required for macrophage and B cell identities. 2010, Pubmed
Hirsch, Xenopus tropicalis transgenic lines and their use in the study of embryonic induction. 2002, Pubmed , Xenbase
Ho, TGF-beta signaling is required for multiple processes during Xenopus tail regeneration. 2008, Pubmed , Xenbase
Horb, Xenopus Resources: Transgenic, Inbred and Mutant Animals, Training Opportunities, and Web-Based Support. 2019, Pubmed , Xenbase
Kakebeen, Chromatin accessibility dynamics and single cell RNA-Seq reveal new regulators of regeneration in neural progenitors. 2020, Pubmed , Xenbase
Kakebeen, More Than Just a Bandage: Closing the Gap Between Injury and Appendage Regeneration. 2019, Pubmed , Xenbase
Kelly, Pbx1 and Meis1 regulate activity of the Xenopus laevis Zic3 promoter through a highly conserved region. 2006, Pubmed , Xenbase
Khazaei, Generation of Definitive Neural Progenitor Cells from Human Pluripotent Stem Cells for Transplantation into Spinal Cord Injury. 2019, Pubmed
Khokha, Techniques and probes for the study of Xenopus tropicalis development. 2002, Pubmed , Xenbase
Kline, Comparison of independent screens on differentially vulnerable motor neurons reveals alpha-synuclein as a common modifier in motor neuron diseases. 2017, Pubmed
Knopf, Bone regenerates via dedifferentiation of osteoblasts in the zebrafish fin. 2011, Pubmed
Kowalczyk, Single-cell RNA-seq reveals changes in cell cycle and differentiation programs upon aging of hematopoietic stem cells. 2015, Pubmed
Lai, Making sense out of spinal cord somatosensory development. 2016, Pubmed
Langmead, Scaling read aligners to hundreds of threads on general-purpose processors. 2019, Pubmed
Langmead, Fast gapped-read alignment with Bowtie 2. 2012, Pubmed
Lara-Ramirez, A Notch-regulated proliferative stem cell zone in the developing spinal cord is an ancestral vertebrate trait. 2019, Pubmed
Lawrence, Software for computing and annotating genomic ranges. 2013, Pubmed
Lee-Liu, The African clawed frog Xenopus laevis: A model organism to study regeneration of the central nervous system. 2017, Pubmed , Xenbase
Lee-Liu, Genome-wide expression profile of the response to spinal cord injury in Xenopus laevis reveals extensive differences between regenerative and non-regenerative stages. 2014, Pubmed , Xenbase
Levi, Emerging Safety of Intramedullary Transplantation of Human Neural Stem Cells in Chronic Cervical and Thoracic Spinal Cord Injury. 2018, Pubmed
Li, PBX3 and MEIS1 Cooperate in Hematopoietic Cells to Drive Acute Myeloid Leukemias Characterized by a Core Transcriptome of the MLL-Rearranged Disease. 2016, Pubmed
Love, Genome-wide analysis of gene expression during Xenopus tropicalis tadpole tail regeneration. 2011, Pubmed , Xenbase
Machon, Meis2 is essential for cranial and cardiac neural crest development. 2015, Pubmed
Maeda, Xpbx1b and Xmeis1b play a collaborative role in hindbrain and neural crest gene expression in Xenopus embryos. 2002, Pubmed , Xenbase
Maeda, Xmeis1, a protooncogene involved in specifying neural crest cell fate in Xenopus embryos. 2001, Pubmed , Xenbase
McCusker, The axolotl limb blastema: cellular and molecular mechanisms driving blastema formation and limb regeneration in tetrapods. 2015, Pubmed
McHedlishvili, A clonal analysis of neural progenitors during axolotl spinal cord regeneration reveals evidence for both spatially restricted and multipotent progenitors. 2007, Pubmed
Mercader, Proximodistal identity during vertebrate limb regeneration is regulated by Meis homeodomain proteins. 2005, Pubmed
Mitogawa, Comparative Analysis of Cartilage Marker Gene Expression Patterns during Axolotl and Xenopus Limb Regeneration. 2015, Pubmed , Xenbase
Mochii, Tail regeneration in the Xenopus tadpole. 2007, Pubmed , Xenbase
Mojsin, PBX1 and MEIS1 up-regulate SOX3 gene expression by direct interaction with a consensus binding site within the basal promoter region. 2009, Pubmed
Münch, Notch regulates blastema proliferation and prevents differentiation during adult zebrafish fin regeneration. 2013, Pubmed
Muñoz, Regeneration of Xenopus laevis spinal cord requires Sox2/3 expressing cells. 2015, Pubmed , Xenbase
Nakayama, Simple and efficient CRISPR/Cas9-mediated targeted mutagenesis in Xenopus tropicalis. 2013, Pubmed , Xenbase
O'Hara, Reorganization of the ependyma during axolotl spinal cord regeneration: changes in intermediate filament and fibronectin expression. 1992, Pubmed
Osumi, Concise review: Pax6 transcription factor contributes to both embryonic and adult neurogenesis as a multifunctional regulator. 2008, Pubmed
Pelzer, Foxm1 regulates neural progenitor fate during spinal cord regeneration. 2021, Pubmed , Xenbase
Rataj-Baniowska, Retinoic Acid Receptor β Controls Development of Striatonigral Projection Neurons through FGF-Dependent and Meis1-Dependent Mechanisms. 2015, Pubmed
Raudvere, g:Profiler: a web server for functional enrichment analysis and conversions of gene lists (2019 update). 2019, Pubmed
Reimer, Sonic hedgehog is a polarized signal for motor neuron regeneration in adult zebrafish. 2009, Pubmed
Robinson, edgeR: a Bioconductor package for differential expression analysis of digital gene expression data. 2010, Pubmed
Salzberg, A Meis family protein caudalizes neural cell fates in Xenopus. 1999, Pubmed , Xenbase
Shin, Clinical Trial of Human Fetal Brain-Derived Neural Stem/Progenitor Cell Transplantation in Patients with Traumatic Cervical Spinal Cord Injury. 2015, Pubmed
Sive, Defolliculation of Xenopus oocytes. 2010, Pubmed , Xenbase
Slack, The Xenopus tadpole: a new model for regeneration research. 2008, Pubmed , Xenbase
Sousa, Differentiated skeletal cells contribute to blastema formation during zebrafish fin regeneration. 2011, Pubmed
Stedman, A functional interaction between Irx and Meis patterns the anterior hindbrain and activates krox20 expression in rhombomere 3. 2009, Pubmed
Stuart, Comprehensive Integration of Single-Cell Data. 2019, Pubmed
Supek, REVIGO summarizes and visualizes long lists of gene ontology terms. 2011, Pubmed
Suzuki, Limb regeneration in Xenopus laevis froglet. 2006, Pubmed , Xenbase
Taniguchi, Notochord-derived hedgehog is essential for tail regeneration in Xenopus tadpole. 2014, Pubmed , Xenbase
Tokuyama, Developmental and adult-specific processes contribute to de novo neuromuscular regeneration in the lizard tail. 2018, Pubmed
Tseng, Tail regeneration in Xenopus laevis as a model for understanding tissue repair. 2008, Pubmed , Xenbase
Tsujioka, Unique gene expression profile of the proliferating Xenopus tadpole tail blastema cells deciphered by RNA-sequencing analysis. 2015, Pubmed , Xenbase
Walther, Pax-6, a murine paired box gene, is expressed in the developing CNS. 1991, Pubmed
Wang, Involvement of gecko SNAP25b in spinal cord regeneration by promoting outgrowth and elongation of neurites. 2012, Pubmed
Yamada, Involvement of crosstalk between Oct4 and Meis1a in neural cell fate decision. 2013, Pubmed
Zhang, Model-based analysis of ChIP-Seq (MACS). 2008, Pubmed
