XB-ART-56926
J Cell Biol
2020 Apr 06;2194:. doi: 10.1083/jcb.201911129.
Show Gene links
Show Anatomy links
FXR1 splicing is important for muscle development and biomolecular condensates in muscle cells.
Smith JA
,
Curry EG
,
Blue RE
,
Roden C
,
Dundon SER
,
Rodríguez-Vargas A
,
Jordan DC
,
Chen X
,
Lyons SM
,
Crutchley J
,
Anderson P
,
Horb ME
,
Gladfelter AS
,
Giudice J
.
???displayArticle.abstract???
Fragile-X mental retardation autosomal homologue-1 (FXR1) is a muscle-enriched RNA-binding protein. FXR1 depletion is perinatally lethal in mice, Xenopus, and zebrafish; however, the mechanisms driving these phenotypes remain unclear. The FXR1 gene undergoes alternative splicing, producing multiple protein isoforms and mis-splicing has been implicated in disease. Furthermore, mutations that cause frameshifts in muscle-specific isoforms result in congenital multi-minicore myopathy. We observed that FXR1 alternative splicing is pronounced in the serine- and arginine-rich intrinsically disordered domain; these domains are known to promote biomolecular condensation. Here, we show that tissue-specific splicing of fxr1 is required for Xenopus development and alters the disordered domain of FXR1. FXR1 isoforms vary in the formation of RNA-dependent biomolecular condensates in cells and in vitro. This work shows that regulation of tissue-specific splicing can influence FXR1 condensates in muscle development and how mis-splicing promotes disease.
???displayArticle.pubmedLink??? 32328638
???displayArticle.pmcLink??? PMC7147106
???displayArticle.link??? J Cell Biol
???displayArticle.grants??? [+]
T32 CA009156 NCI NIH HHS , R01 HD084409 NICHD NIH HHS , R01 GM130866 NIGMS NIH HHS , UL1 TR002489 NCATS NIH HHS , R25 GM089569 NIGMS NIH HHS , P30 DK056350 NIDDK NIH HHS , K99 GM124458 NIGMS NIH HHS , R01 GM081506 NIGMS NIH HHS , P40 OD010997 NIH HHS , R35 GM126901 NIGMS NIH HHS , R25 GM055336 NIGMS NIH HHS , F32 GM136164 NIGMS NIH HHS , Howard Hughes Medical Institute , R00 GM124458 NIGMS NIH HHS , P30 CA016086 NCI NIH HHS
Species referenced: Xenopus
Genes referenced: csnk2b fmr1 fubp1 fxr1
???displayArticle.morpholinos??? fxr1 MO2 fxr1 MO3
gRNAs referenced: fxr1 gRNA2 fxr1 gRNA3 fxr1 gRNA4 fxr1 gRNA5 fxr1 gRNA6 fxr1 gRNA7
Phenotypes: Xla.Tg(actc1:GFP){Mohun} + fxr1 CRISPR (Fig.1.E) [+]
Xla.Tg(actc1:GFP){Mohun} + fxr1 CRISPR
(Fig.1.F)
Xla.Tg(actc1:GFP){Mohun} + fxr1 CRISPR (Fig.1.G)
Xla.Tg(actc1:GFP){Mohun} + fxr1 MO (Fig.1.E)
Xla.Tg(actc1:GFP){Mohun} + fxr1 MO (Fig.1.F,G)
Xtr.Tg(pax6:GFP;cryga:RFP;actc1:RFP){Grngr} + fxr1 MO (Fig.1.C,D)
Xla.Tg(actc1:GFP){Mohun} + fxr1 CRISPR (Fig.1.G)
Xla.Tg(actc1:GFP){Mohun} + fxr1 MO (Fig.1.E)
Xla.Tg(actc1:GFP){Mohun} + fxr1 MO (Fig.1.F,G)
Xtr.Tg(pax6:GFP;cryga:RFP;actc1:RFP){Grngr} + fxr1 MO (Fig.1.C,D)
???attribute.lit??? ???displayArticles.show???
|
|
Graphical Abstract |
|
|
Figure 1. Splicing of fxr1 exon 15 regulates Xenopus development. (A) Conservation of FXR1 exon 15-aa sequences in human (Homo sapiens), mouse (Mus musculus), X. laevis, X. tropicalis, and zebrafish (Danio rerio). Red indicates deviation relative to mouse/human sequence. Mouse exon 15 is underlined. (B) A MO targeting exon 15 (mo-e15i15) was used in X. tropicalis. Successful blocking of exon 15 inclusion was confirmed by RT-PCR. (C) Representative images of uninjected embryos or those injected with a mo-control or the mo-e15i15 (X. tropicalis) at stage 45. (D) X. tropicalis embryos at stage 45. RFP signal marks the somites of uninjected, mo-control, or mo-e15i15âtreated embryos. (E) Position of mo-i14e15 and sgRNAs within the X. laevis genome. Representative images and quantification of normal or two abnormal phenotypes (1 and 2) for uninjected, mo-control, mo-i14e15, or sgRNA-treated embryos. (F and G) X. laevis embryos at stages 35â38. GFP signal marks the somites of uninjected, injected (mo-control or mo-i14e15), and Cas9 protein injected with sgRNAs targeting exon 15 or introns 14 and 15 for both 5S and 5L. White rectangles indicate the region of the somites magnified in the insets in (F). All scale bars, 1 mm. Fig. 1, E and F, is linked to Fig. S1. |
|
|
Figure S1. Sequences of fxr1 exon 15 from sgRNA-treated embryos. Sequences of fxr1.S and fxr1.L from five randomly selected X. laevis embryos injected with the sgRNA T1 (green) and T3 (underlined). sgRNA-injected embryos had deletions (dashed), uncallable nucleotides (N), and mismatches (red) compared with reference sequences. Deletions roughly correspond to 3â4 nt upstream of the protospacer adjacent motif (PAM) sequences (magenta). Fig. S1 is linked to Fig. 1, E and F. |
|
|
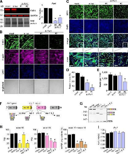
Figure 2. Alternative splicing regulates FXR1 in a tissue- and developmental stageâspecific manner. (A) Mouse Fxr1 gene structure. The arrow indicates transcription initiation site. Numbers indicate the exons. Alternatively spliced exons are indicated in colors. (B) Location of the alternatively spliced region within FXR1. Darker purple in isoforms A and B denotes different amino acids (AA). C, C-terminus; N, N-terminus; NES, nuclear export signal; NLS, nuclear localization signal. Blue, yellow, red, and pink colors correspond to the alternatively spliced exons shown in A. IDD is colored in purple, the RGG in green, and the KH domains in orange. (C and D) Splicing of exons 15 and 16 of Fxr1 pre-mRNA was evaluated by RT-PCR in nonstriated muscles of neonatal (P4.5) and adult (4-mo-old) mice (C). The PSI of exon 15 or exon 16 and the abundance of transcripts evaluated by densitometry (D). (E) Fxr1 pre-mRNA splicing was similarly evaluated in mouse skeletal muscles (sk muscle) and hearts at embryonic day 15.5 (E15.5), P4.5, and adulthood. (F) FXR1 pre-mRNA splicing was similarly evaluated in commercial human RNA samples. Data are means ± SEM, *P ⤠0.05 (one-way ANOVA test with Bonferroni correction for multiple comparisons), n = 3â4 (mouse tissues), n = 2 (fetal human tissues), n = 3 (adult human tissues). Fig. 2 is linked to Fig. S2. |
|
|
Figure S2. Alternative splicing events in exons 12 and 13 of Fxr1 pre-mRNA and expression of FXR1 protein isoforms during tissue development. (A) Scheme of part of Fxr1 gene showing the alternative splicing events in exons 12 (insert of 87 nt) and exon 13 (alternative splice site leading to the inclusion or skipping of a 78-nt region). To evaluate the splicing patterns by RT-PCR, the primers designed to target the constitutive flanking exons were Fxr1-87-78-f (forward) and Fxr1-87-78-r (reverse). (B) Different tissues were collected from neonatal (P4.5) and adult (4-mo-old) mice. Alternative splicing was evaluated by RT-PCR and quantified by densitometry. n = 3â4 (P4.5 tissues) samples from two to nine pooled neonates each depending on tissue type, n = 4 (adult tissues) animals. (C) Adult mouse tissues were evaluated by Western blots using a monoclonal antibody against the N terminus of FXR1 protein that thus recognizes all of the splice variants. n = 2 animals. Data are means ± SEM, *P ⤠0.05 (one-way ANOVA test with Bonferroni correction for multiple comparisons). sk muscle, skeletal muscle. Fig. S2 is linked to Fig. 2. |
|
|
|
|
|
Figure 3. C2C12 cell differentiation reproduces Fxr1 splicing transitions. RNA or protein was extracted at undifferentiated stage (undiff) and differentiating (D0 to D8) C2C12 cells. (A) Splicing of exons 15 and 16 was evaluated by RT-PCRs. The PSI was determined by densitometry. (B) Inclusion or skipping of the 87-nt insert in exon 12 of Fxr1 pre-mRNA. (C) Protein lysates were analyzed by Western blotting. Data are means ± SEM, *P ⤠0.05 versus undifferentiated stage (one-way ANOVA test with Bonferroni correction), n = 3â5 experiments. Fig. 3 is linked to Fig. S3, AâE. |
|
|
|
|
|
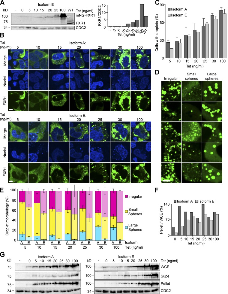
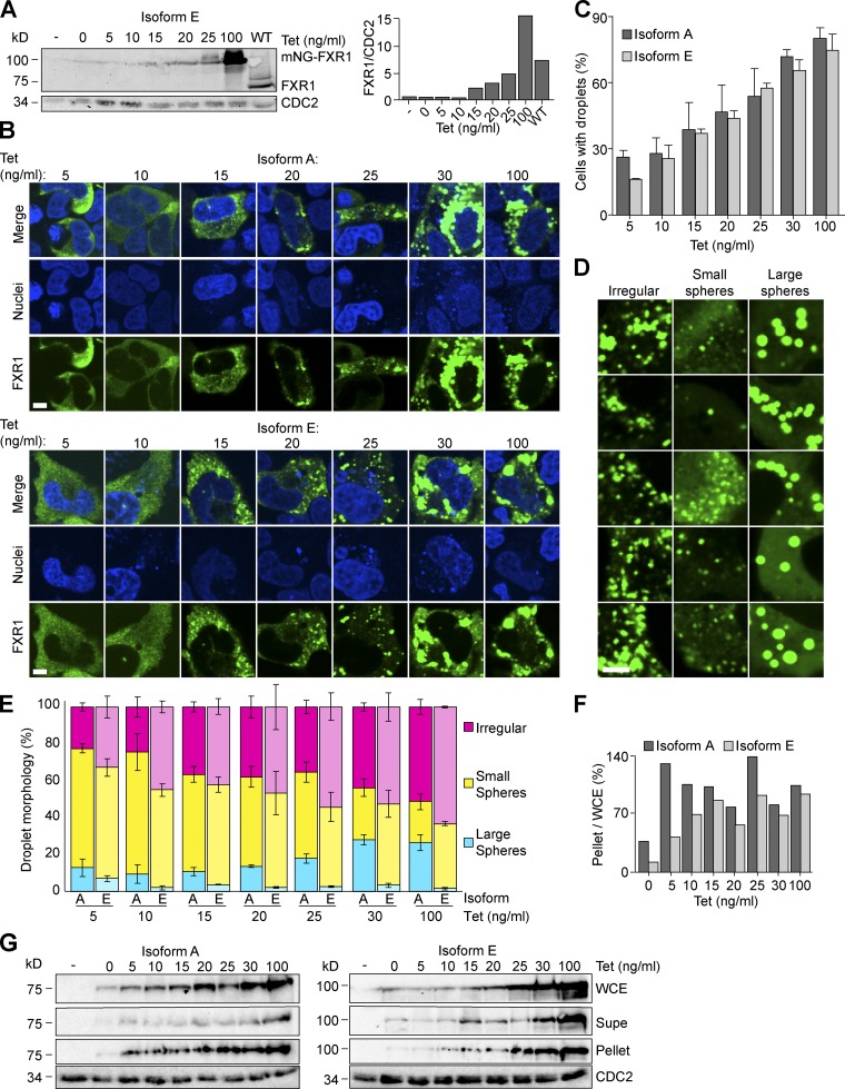
Figure 5. FXR1 phase separation is concentration dependent. (A) Whole-cell extracts from WT U2OS cells or U2OSÎFFF cells transiently transfected with either an empty vector (pAGB1139) or PCMV2xTetO2-mNeonGreen-FXR1 isoform E (pAGB1162) were prepared. Extracts were analyzed by Western blot. Right: Quantification of protein levels normalized to a loading control. (BâG) U2OÎFFF cells were transiently transfected with an empty vector (pAGB1139), PCMV2xTetO2-mNeonGreen-FXR1 isoform A (pAGB1189) or isoform E (pAGB1162). (B) Representative images of cells at increasing Tet concentrations. Scale bar, 5 µm. (C) Quantification of droplet formation for individual cells. n > 720 cells from three independent experiments. (D) Zoomed-in images showing examples of irregular droplets, small spheres, and large spheres. Scale bar, 5 µm. (E) Quantification of droplet morphology. n > 185 cells from three experiments. (FâG) The cell lysate and pellet were analyzed by Western blot as described in A. The percentage of protein in the pellet was quantified as the amount in the pellet out of the amount in the whole-cell extract. Data are means ± SEM. Supe, supernatant; WCE, whole-cell extract. |
|
|
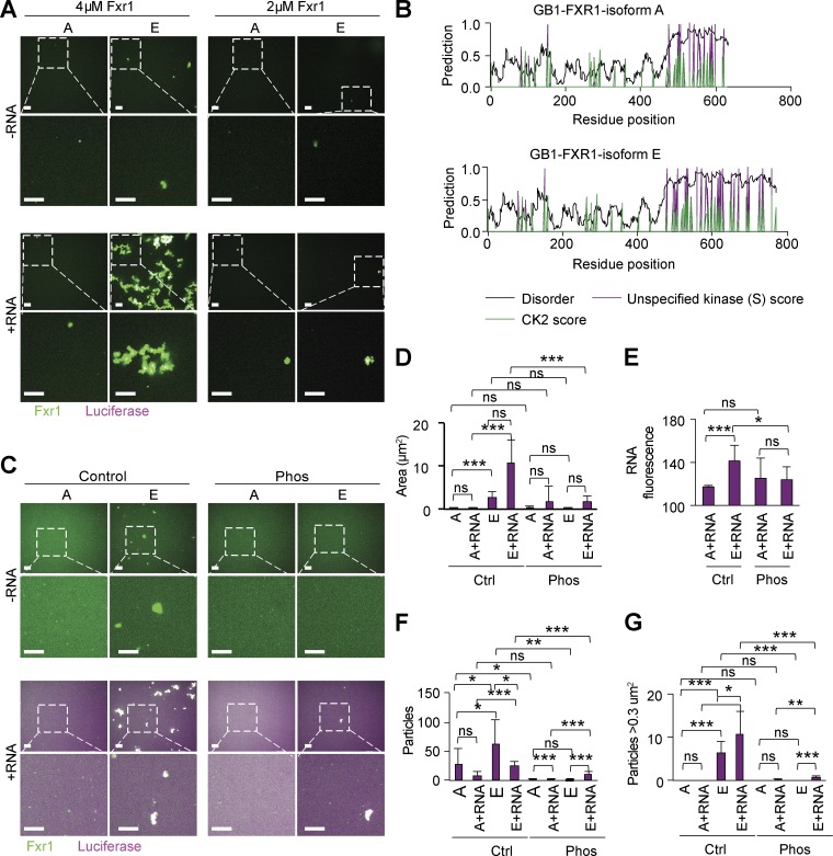
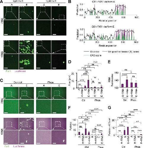
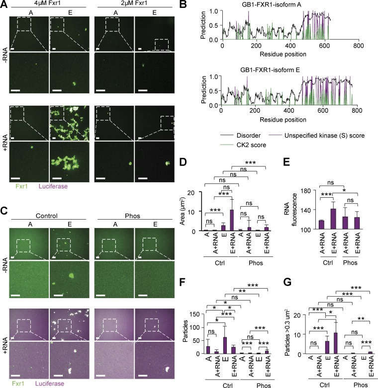
Figure 6. RNA promotes and phosphorylation inhibits FXR1 association in vitro. (A) Representative images of FXR1 isoforms A and E aggregates (2 or 4 µM) in the presence or absence of luciferase RNA (magenta). Scale bars, 10 µm. (B) Predicted disorder (IUPRED), unspecified kinase score and CK2 kinase scores for serine are marked for each aa. (C) Representative images of isoform A and E aggregates with or without RNA and with or without phosphorylation (Phos). Scale bars, 10 µm. (DâG) Quantification of particle area (D), RNA fluorescence within particles (E), number of particles (F), and number of particles >0.3 µm2 using the images represented in C. ***P < 0.001, **P < 0.01, *P < 0.05 (Studentâs t test, two sided). ns, not significant. |
|
|
Figure S4. RNA addition and protein phosphorylation influence FXR1 aggregation in vitro. (A) Luciferase RNA accelerates isoform E aggregation. Representative images for either 4 or 2 µM isoform E with or without luciferase RNA after 3, 4, 5, 6, and 24 h. Scale bars, 10 µm. (B) FMR1 Predicted disorder (IUPRED) and unspecified kinase score for serine are marked for each aa. Predicted phosphorylated serines are uniformly distributed across the protein. (C) Coomassie staining of the in vitroâpurified FXR1 isoforms A and E. Phosphorylation (Phos) results in a band shift with respect to the control (Ctrl) or mock-treated samples. (D) Representative images of 2 µM FXR1 isoform E (shown in white) with or without RNA and with or without phosphorylation (Phos) at 3, 4, 5, 6, and 24 h. Scale bars, 10 µm. Fig. S4 is linked to Fig. 6. |
|
|
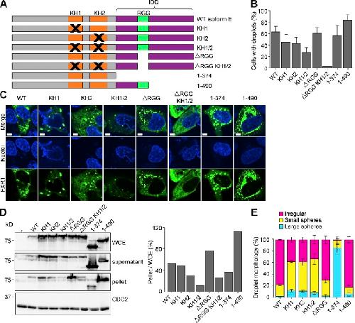
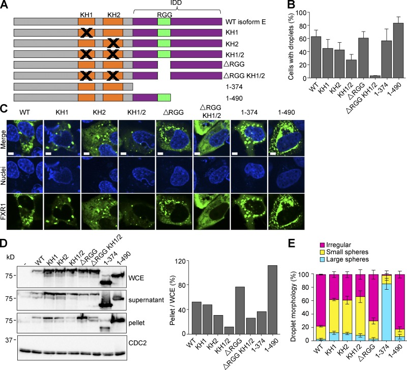
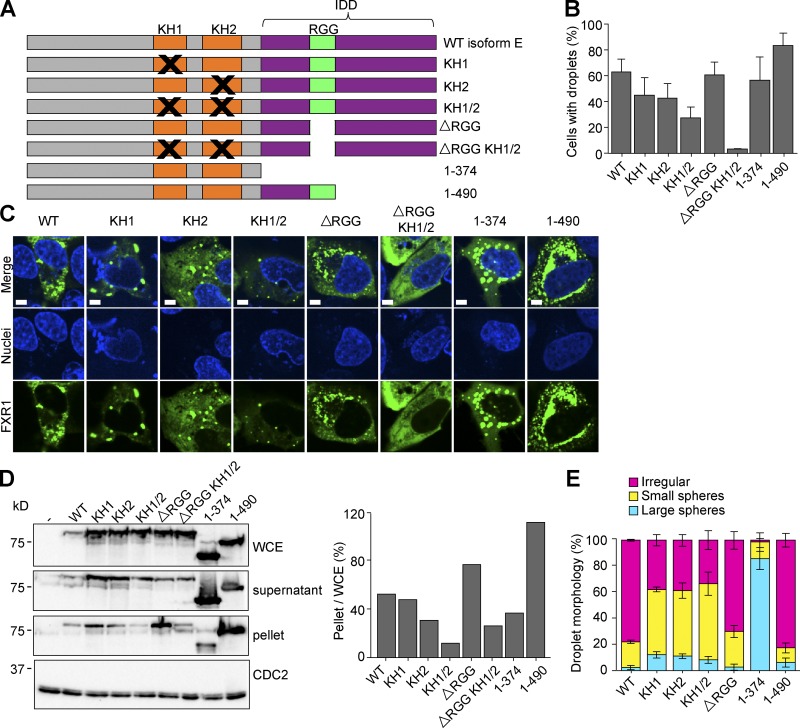
Figure 7. Phase separation is RNA binding dependent. (A) Location of mutations in the domains of isoform E. (B and C) U2OSÎFFF cells were transfected with WT PCMV2xTetO2-mNeonGreen-FXR1 isoform E (pAGB1162), plasmids with mutated KH1 (pAGB1171), KH2 (pAGB1172), KH1/2 (pAGB1173), RGG (pAGB1174), RGG and KH1/2 (pAGB1175), complete IDD (pAGB1176), or partial IDD (pAGB1177). All constructs were induced with 25 ng/ml Tet to endogenous levels. Black Xs indicate mutated regions. (B) Quantification of droplet formation. n > 350 cells from three experiments. (C) Representative images of cells expressing the different mutants. Scale bar, 5 µm. (D) Whole-cell extracts (WCE), lysate, and pellets were analyzed by Western blotting using an antibody against FXR1. Right: percent protein in the pellet quantified as in Fig. 5. (E) Quantification of droplet morphology using the same three categories that were used in Fig. 5. Data are means ± SEM. |
|
|
|
|
|
Figure 2. Alternative splicing regulates FXR1 in a tissue- and developmental stage–specific manner. (A) Mouse Fxr1 gene structure. The arrow indicates transcription initiation site. Numbers indicate the exons. Alternatively spliced exons are indicated in colors. (B) Location of the alternatively spliced region within FXR1. Darker purple in isoforms A and B denotes different amino acids (AA). C, C-terminus; N, N-terminus; NES, nuclear export signal; NLS, nuclear localization signal. Blue, yellow, red, and pink colors correspond to the alternatively spliced exons shown in A. IDD is colored in purple, the RGG in green, and the KH domains in orange. (C and D) Splicing of exons 15 and 16 of Fxr1 pre-mRNA was evaluated by RT-PCR in nonstriated muscles of neonatal (P4.5) and adult (4-mo-old) mice (C). The PSI of exon 15 or exon 16 and the abundance of transcripts evaluated by densitometry (D). (E) Fxr1 pre-mRNA splicing was similarly evaluated in mouse skeletal muscles (sk muscle) and hearts at embryonic day 15.5 (E15.5), P4.5, and adulthood. (F) FXR1 pre-mRNA splicing was similarly evaluated in commercial human RNA samples. Data are means ± SEM, *P ≤ 0.05 (one-way ANOVA test with Bonferroni correction for multiple comparisons), n = 3–4 (mouse tissues), n = 2 (fetal human tissues), n = 3 (adult human tissues). Fig. 2 is linked to Fig. S2. |
|
|
Figure S2. Alternative splicing events in exons 12 and 13 of Fxr1 pre-mRNA and expression of FXR1 protein isoforms during tissue development. (A) Scheme of part of Fxr1 gene showing the alternative splicing events in exons 12 (insert of 87 nt) and exon 13 (alternative splice site leading to the inclusion or skipping of a 78-nt region). To evaluate the splicing patterns by RT-PCR, the primers designed to target the constitutive flanking exons were Fxr1-87-78-f (forward) and Fxr1-87-78-r (reverse). (B) Different tissues were collected from neonatal (P4.5) and adult (4-mo-old) mice. Alternative splicing was evaluated by RT-PCR and quantified by densitometry. n = 3–4 (P4.5 tissues) samples from two to nine pooled neonates each depending on tissue type, n = 4 (adult tissues) animals. (C) Adult mouse tissues were evaluated by Western blots using a monoclonal antibody against the N terminus of FXR1 protein that thus recognizes all of the splice variants. n = 2 animals. Data are means ± SEM, *P ≤ 0.05 (one-way ANOVA test with Bonferroni correction for multiple comparisons). sk muscle, skeletal muscle. Fig. S2 is linked to Fig. 2. |
|
|
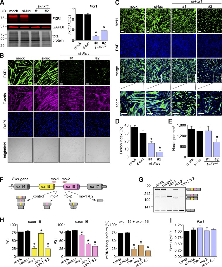
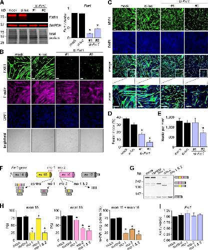
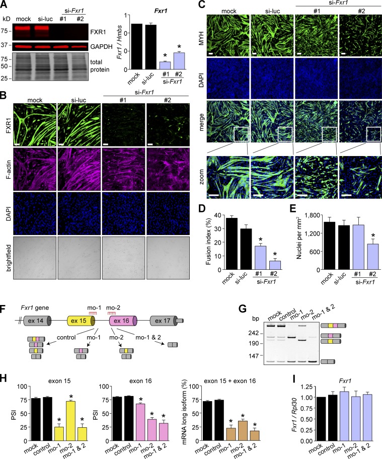
Figure S3. FXR1 is required for myogenesis. (A–E) C2C12 myoblasts were transfected with two different siRNAs targeting Fxr1 (#1, #2) or a control siRNA (si-luc), and the next day differentiation was induced. Protein and RNA were collected at differentiation day 4, and FXR1 depletion was confirmed by Western blot and qPCR assays (A). Cells were evaluated by immunofluorescence to confirm knockdown. Scale bars, 100 µm (B). MYH expression was evaluated by immunofluorescence (C), and the fusion index was estimated (D). The number of nuclei per field of view was estimated from the microscopy images (E). Data are means ± SEM, *P ≤ 0.05 versus mock and si-luc (Student’s t test, two sided), n = 4–8 independent experiments. Scale bars, 200 µm. (F–I) MOs were delivered in undifferentiated myoblasts, and the next day cells were differentiated for 4 d. Scheme of the MOs used to target exons 15 (mo-1) and 16 (mo-2) where control denotes cells treated with a MO control (F). Efficiency of MO action was evaluated by RT-PCR (G) and quantified (H). Total Fxr1 mRNA levels were evaluated by qPCR (I). mo-1& 2 indicates that cells were treated with both mo-1 and mo-2 at the same time. Data are means ± SEM, *P ≤ 0.05 versus mock and control (Student’s t test, two sided), n = 3–8 independent experiments. Fig. S3 is linked to Figs. 3 and 4. |
|
|
Figure 3. C2C12 cell differentiation reproduces Fxr1 splicing transitions. RNA or protein was extracted at undifferentiated stage (undiff) and differentiating (D0 to D8) C2C12 cells. (A) Splicing of exons 15 and 16 was evaluated by RT-PCRs. The PSI was determined by densitometry. (B) Inclusion or skipping of the 87-nt insert in exon 12 of Fxr1 pre-mRNA. (C) Protein lysates were analyzed by Western blotting. Data are means ± SEM, *P ≤ 0.05 versus undifferentiated stage (one-way ANOVA test with Bonferroni correction), n = 3–5 experiments. Fig. 3 is linked to Fig. S3, A–E. |
|
|
Figure 4. Alternative splicing results in disordered protein isoforms that are capable of phase separation. (A) Disorder predictions based on the primary aa sequence of FXR1 isoforms A and E using the IUPRED algorithm. (B) Endogenous FXR1 protein was visualized by immunofluorescence in myotubes using an antibody against the N terminus of FXR1 (recognizes all splice variants). Representative images depicting FXR1 puncta. Scale bar, 5 µm. Inset shows droplets magnified fourfold. Dapi, 6′-diamidino-2-phenylindole. (C) Time-lapse acquisition of human isoform 2 FXR1-EGFP (pAGB828). Two condensates (red and blue arrows) fuse together to form one (purple arrow). Scale bar, 1 µm. (D) C2C12 myoblasts were differentiated for 1, 2, or 3 d (D1, D2, D3). Cell lysates and pellets were analyzed by Western blot using an FXR1 antibody specific to the C terminus of isoform E. (E–G) MOs targeting exons 15 (mo-1) and/or 16 (mo-2) were delivered in myoblasts, and the next day cells were differentiated for 4 d. Cells were analyzed by Western blotting and immunofluorescence using an antibody against FXR1 N terminus (E). The CV was calculated as a measurement of FXR1 condensation. P > 0.5 mo-1 versus mo-control, P < 0.001 mo-2 and mo-1 & 2 versus mo-control (F). Representative images of MO-treated cells showing FXR1 puncta. Scale bar, 5 µm. Bottom row shows droplets magnified fivefold (G). Data are standard box and whisker plot. Fig. 4 is linked to Fig. S3, F–I. |
|
|
Figure 5. FXR1 phase separation is concentration dependent. (A) Whole-cell extracts from WT U2OS cells or U2OSΔFFF cells transiently transfected with either an empty vector (pAGB1139) or PCMV2xTetO2-mNeonGreen-FXR1 isoform E (pAGB1162) were prepared. Extracts were analyzed by Western blot. Right: Quantification of protein levels normalized to a loading control. (B–G) U2OΔFFF cells were transiently transfected with an empty vector (pAGB1139), PCMV2xTetO2-mNeonGreen-FXR1 isoform A (pAGB1189) or isoform E (pAGB1162). (B) Representative images of cells at increasing Tet concentrations. Scale bar, 5 µm. (C) Quantification of droplet formation for individual cells. n > 720 cells from three independent experiments. (D) Zoomed-in images showing examples of irregular droplets, small spheres, and large spheres. Scale bar, 5 µm. (E) Quantification of droplet morphology. n > 185 cells from three experiments. (F–G) The cell lysate and pellet were analyzed by Western blot as described in A. The percentage of protein in the pellet was quantified as the amount in the pellet out of the amount in the whole-cell extract. Data are means ± SEM. Supe, supernatant; WCE, whole-cell extract. |
|
|
Figure 6. RNA promotes and phosphorylation inhibits FXR1 association in vitro. (A) Representative images of FXR1 isoforms A and E aggregates (2 or 4 µM) in the presence or absence of luciferase RNA (magenta). Scale bars, 10 µm. (B) Predicted disorder (IUPRED), unspecified kinase score and CK2 kinase scores for serine are marked for each aa. (C) Representative images of isoform A and E aggregates with or without RNA and with or without phosphorylation (Phos). Scale bars, 10 µm. (D–G) Quantification of particle area (D), RNA fluorescence within particles (E), number of particles (F), and number of particles >0.3 µm2 using the images represented in C. ***P < 0.001, **P < 0.01, *P < 0.05 (Student’s t test, two sided). ns, not significant. |
|
|
Figure S4. RNA addition and protein phosphorylation influence FXR1 aggregation in vitro. (A) Luciferase RNA accelerates isoform E aggregation. Representative images for either 4 or 2 µM isoform E with or without luciferase RNA after 3, 4, 5, 6, and 24 h. Scale bars, 10 µm. (B) FMR1 Predicted disorder (IUPRED) and unspecified kinase score for serine are marked for each aa. Predicted phosphorylated serines are uniformly distributed across the protein. (C) Coomassie staining of the in vitro–purified FXR1 isoforms A and E. Phosphorylation (Phos) results in a band shift with respect to the control (Ctrl) or mock-treated samples. (D) Representative images of 2 µM FXR1 isoform E (shown in white) with or without RNA and with or without phosphorylation (Phos) at 3, 4, 5, 6, and 24 h. Scale bars, 10 µm. Fig. S4 is linked to Fig. 6. |
|
|
Figure 7. Phase separation is RNA binding dependent. (A) Location of mutations in the domains of isoform E. (B and C) U2OSΔFFF cells were transfected with WT PCMV2xTetO2-mNeonGreen-FXR1 isoform E (pAGB1162), plasmids with mutated KH1 (pAGB1171), KH2 (pAGB1172), KH1/2 (pAGB1173), RGG (pAGB1174), RGG and KH1/2 (pAGB1175), complete IDD (pAGB1176), or partial IDD (pAGB1177). All constructs were induced with 25 ng/ml Tet to endogenous levels. Black Xs indicate mutated regions. (B) Quantification of droplet formation. n > 350 cells from three experiments. (C) Representative images of cells expressing the different mutants. Scale bar, 5 µm. (D) Whole-cell extracts (WCE), lysate, and pellets were analyzed by Western blotting using an antibody against FXR1. Right: percent protein in the pellet quantified as in Fig. 5. (E) Quantification of droplet morphology using the same three categories that were used in Fig. 5. Data are means ± SEM. |
References [+] :
Adams-Cioaba,
Structural studies of the tandem Tudor domains of fragile X mental retardation related proteins FXR1 and FXR2.
2010, Pubmed
Adams-Cioaba, Structural studies of the tandem Tudor domains of fragile X mental retardation related proteins FXR1 and FXR2. 2010, Pubmed
Alberti, Considerations and Challenges in Studying Liquid-Liquid Phase Separation and Biomolecular Condensates. 2019, Pubmed
Aumiller, Phosphorylation-mediated RNA/peptide complex coacervation as a model for intracellular liquid organelles. 2016, Pubmed
Banani, Biomolecular condensates: organizers of cellular biochemistry. 2017, Pubmed
Bechara, Fragile X related protein 1 isoforms differentially modulate the affinity of fragile X mental retardation protein for G-quartet RNA structure. 2007, Pubmed
Berry, Physical principles of intracellular organization via active and passive phase transitions. 2018, Pubmed
Brinegar, Extensive alternative splicing transitions during postnatal skeletal muscle development are required for calcium handling functions. 2017, Pubmed
Burattini, C2C12 murine myoblasts as a model of skeletal muscle development: morpho-functional characterization. 2004, Pubmed
Cook, FXR1P limits long-term memory, long-lasting synaptic potentiation, and de novo GluA2 translation. 2014, Pubmed
Darnell, Discrimination of common and unique RNA-binding activities among Fragile X mental retardation protein paralogs. 2009, Pubmed
Davidovic, Alteration of expression of muscle specific isoforms of the fragile X related protein 1 (FXR1P) in facioscapulohumeral muscular dystrophy patients. 2008, Pubmed , Xenbase
Davidovic, A novel role for the RNA-binding protein FXR1P in myoblasts cell-cycle progression by modulating p21/Cdkn1a/Cip1/Waf1 mRNA stability. 2013, Pubmed
Dosztányi, IUPred: web server for the prediction of intrinsically unstructured regions of proteins based on estimated energy content. 2005, Pubmed
Dosztányi, The pairwise energy content estimated from amino acid composition discriminates between folded and intrinsically unstructured proteins. 2005, Pubmed
Elbaum-Garfinkle, The disordered P granule protein LAF-1 drives phase separation into droplets with tunable viscosity and dynamics. 2015, Pubmed
Estañ, Recessive mutations in muscle-specific isoforms of FXR1 cause congenital multi-minicore myopathy. 2019, Pubmed
Fay, ALS/FTD-Associated C9ORF72 Repeat RNA Promotes Phase Transitions In Vitro and in Cells. 2017, Pubmed
Gessert, FMR1/FXR1 and the miRNA pathway are required for eye and neural crest development. 2010, Pubmed , Xenbase
Giudice, Alternative splicing regulates vesicular trafficking genes in cardiomyocytes during postnatal heart development. 2014, Pubmed
Greenblatt, Fragile X mental retardation 1 gene enhances the translation of large autism-related proteins. 2018, Pubmed
Hartley, Transgenic Xenopus embryos reveal that anterior neural development requires continued suppression of BMP signaling after gastrulation. 2001, Pubmed , Xenbase
Haynes, Serine/arginine-rich splicing factors belong to a class of intrinsically disordered proteins. 2006, Pubmed
Hofweber, Friend or foe-Post-translational modifications as regulators of phase separation and RNP granule dynamics. 2019, Pubmed
Hollingworth, KH domains with impaired nucleic acid binding as a tool for functional analysis. 2012, Pubmed
Huot, The RNA-binding protein fragile X-related 1 regulates somite formation in Xenopus laevis. 2005, Pubmed , Xenbase
Khandjian, Novel isoforms of the fragile X related protein FXR1P are expressed during myogenesis. 1998, Pubmed
Kiebler, Neuronal RNA granules: movers and makers. 2006, Pubmed
Kim, Phospho-dependent phase separation of FMRP and CAPRIN1 recapitulates regulation of translation and deadenylation. 2019, Pubmed
Kirkpatrick, Alternative splicing in the murine and human FXR1 genes. 1999, Pubmed , Xenbase
Langdon, mRNA structure determines specificity of a polyQ-driven phase separation. 2018, Pubmed
Latinkić, Distinct enhancers regulate skeletal and cardiac muscle-specific expression programs of the cardiac alpha-actin gene in Xenopus embryos. 2002, Pubmed , Xenbase
Lee, PolyQ-dependent RNA-protein assemblies control symmetry breaking. 2015, Pubmed
Lee, Protein aggregation behavior regulates cyclin transcript localization and cell-cycle control. 2013, Pubmed
Lyons, Identification of functional tetramolecular RNA G-quadruplexes derived from transfer RNAs. 2017, Pubmed
Majumder, RNA-Binding Protein FXR1 Regulates p21 and TERC RNA to Bypass p53-Mediated Cellular Senescence in OSCC. 2016, Pubmed
Mientjes, Fxr1 knockout mice show a striated muscle phenotype: implications for Fxr1p function in vivo. 2004, Pubmed
Nutter, Dysregulation of RBFOX2 Is an Early Event in Cardiac Pathogenesis of Diabetes. 2016, Pubmed
Orengo, Expanded CTG repeats within the DMPK 3' UTR causes severe skeletal muscle wasting in an inducible mouse model for myotonic dystrophy. 2008, Pubmed
Pak, Sequence Determinants of Intracellular Phase Separation by Complex Coacervation of a Disordered Protein. 2016, Pubmed
Patil, Functional annotation of intrinsically disordered domains by their amino acid content using IDD Navigator. 2012, Pubmed
Patzlaff, Fragile X related protein 1 (FXR1P) regulates proliferation of adult neural stem cells. 2017, Pubmed
Rai, Kinase-controlled phase transition of membraneless organelles in mitosis. 2018, Pubmed
Schindelin, Fiji: an open-source platform for biological-image analysis. 2012, Pubmed
Schneider, NIH Image to ImageJ: 25 years of image analysis. 2012, Pubmed
Singh, Rbfox2-coordinated alternative splicing of Mef2d and Rock2 controls myoblast fusion during myogenesis. 2014, Pubmed
Siomi, FXR1, an autosomal homolog of the fragile X mental retardation gene. 1995, Pubmed , Xenbase
Smith, Spatial patterning of P granules by RNA-induced phase separation of the intrinsically-disordered protein MEG-3. 2016, Pubmed
Snead, The Control Centers of Biomolecular Phase Separation: How Membrane Surfaces, PTMs, and Active Processes Regulate Condensation. 2019, Pubmed
Tsang, Phosphoregulated FMRP phase separation models activity-dependent translation through bidirectional control of mRNA granule formation. 2019, Pubmed
Uversky, Intrinsically disordered proteins as crucial constituents of cellular aqueous two phase systems and coacervates. 2015, Pubmed
Van't Padje, Reduction in fragile X related 1 protein causes cardiomyopathy and muscular dystrophy in zebrafish. 2009, Pubmed
Vasudevan, AU-rich-element-mediated upregulation of translation by FXR1 and Argonaute 2. 2007, Pubmed
Wang, Alternative isoform regulation in human tissue transcriptomes. 2008, Pubmed
Wang, A Host KH RNA-Binding Protein Is a Susceptibility Factor Targeted by an RXLR Effector to Promote Late Blight Disease. 2015, Pubmed
Wang, Regulation of RNA granule dynamics by phosphorylation of serine-rich, intrinsically disordered proteins in C. elegans. 2014, Pubmed
Whitman, Desmoplakin and talin2 are novel mRNA targets of fragile X-related protein-1 in cardiac muscle. 2011, Pubmed
Wilkins, Protein identification and analysis tools in the ExPASy server. 1999, Pubmed
Wippich, Dual specificity kinase DYRK3 couples stress granule condensation/dissolution to mTORC1 signaling. 2013, Pubmed
Wong, S1 and KH domains of polynucleotide phosphorylase determine the efficiency of RNA binding and autoregulation. 2013, Pubmed
Xiang, Phosphorylation drives a dynamic switch in serine/arginine-rich proteins. 2013, Pubmed
Zarnescu, Fragile hearts: new insights into translational control in cardiac muscle. 2013, Pubmed
Zhang, RNA Controls PolyQ Protein Phase Transitions. 2015, Pubmed
Zhang, The fragile X mental retardation syndrome protein interacts with novel homologs FXR1 and FXR2. 1995, Pubmed
