XB-ART-56853
Dev Biol
2020 Jun 15;4622:180-196. doi: 10.1016/j.ydbio.2020.03.013.
Show Gene links
Show Anatomy links
DNA methylation dynamics underlie metamorphic gene regulation programs in Xenopus tadpole brain.
???displayArticle.abstract???
Methylation of cytosine residues in DNA influences chromatin structure and gene transcription, and its regulation is crucial for brain development. There is mounting evidence that DNA methylation can be modulated by hormone signaling. We analyzed genome-wide changes in DNA methylation and their relationship to gene regulation in the brain of Xenopus tadpoles during metamorphosis, a thyroid hormone-dependent developmental process. We studied the region of the tadpole brain containing neurosecretory neurons that control pituitary hormone secretion, a region that is highly responsive to thyroid hormone action. Using Methylated DNA Capture sequencing (MethylCap-seq) we discovered a diverse landscape of DNA methylation across the tadpole neural cell genome, and pairwise stage comparisons identified several thousand differentially methylated regions (DMRs). During the pre-to pro-metamorphic period, the number of DMRs was lowest (1,163), with demethylation predominating. From pre-metamorphosis to metamorphic climax DMRs nearly doubled (2,204), with methylation predominating. The largest changes in DNA methylation were seen from metamorphic climax to the completion of metamorphosis (2960 DMRs), with 80% of the DMRs representing demethylation. Using RNA sequencing, we found negative correlations between differentially expressed genes and DMRs localized to gene bodies and regions upstream of transcription start sites. DNA demethylation at metamorphosis revealed by MethylCap-seq was corroborated by increased immunoreactivity for the DNA demethylation intermediates 5-hydroxymethylcytosine and 5-carboxymethylcytosine, and the methylcytosine dioxygenase ten eleven translocation 3 that catalyzes DNA demethylation. Our findings show that the genome of tadpole neural cells undergoes significant changes in DNA methylation during metamorphosis, and these changes likely influence chromatin architecture, and gene regulation programs occurring during this developmental period.
???displayArticle.pubmedLink??? 32240642
???displayArticle.pmcLink??? PMC7251973
???displayArticle.link??? Dev Biol
???displayArticle.grants??? [+]
F31 NS073294 NINDS NIH HHS
Species referenced: Xenopus tropicalis
Genes referenced: actc1 actn1 aicda alas2 apobec2 ccnb1.2 cdc45 clasp1 clu cpa1 cxxc4 cyp19a1 ddit3 dnmt3a foxg1 gadd45a gadd45b gadd45g hipk3 idh1 idh2 idh3a ids igfbp5 klf9 mcm4 mogat2 msra myl2 nacc1 pax6 phldb1 pmepa1 pnck slc25a20 sox9 spc25 stk25 tdg tet2 tet3 vil1
GO keywords: DNA methylation [+]
???displayArticle.gses??? GSE139267: NCBI
GSE140120:
NCBI
???attribute.lit??? ???displayArticles.show???
|
|
Fig. 1. Genome-wide patterns of DNA methylation in tadpole brain during metamorphosis analyzed by MethylCap-seq. We conducted MethylCap-seq on DNA isolated from X. tropicalis tadpole brain (preoptic area/thalamus/hypothalamus) at four stages of metamorphosis (n â= â3 per stage). A. CpG dinucleotides (left panel) are enriched at MethylCap-seq peaks at each stage of development, while CpA dinucleotides (right panel) are not. Shown are plots of the peak CpG (left panel) and CpA (right panel) frequencies for each stage of metamorphosis (NF - Nieuwkoop-Faber). The CpG and CpA frequency values were binned (50 bins) prior to plotting. B. The mean number of total MethylCap-seq peaks across the genome, and peaks found within genes (presented by gene region or feature; 50% or more of the peak had to occur within the gene region or feature to be counted) at four stages of metamorphosis. C. The number of MethylCap-seq peaks and their distribution between different regions of the genome did not differ between developmental stages. Gene refers to the gene-body, which we defined as the region from the first exon through the last exon. The promoter region was defined as 5 âkb upstream from the end of the first exon (i.e., it included the first exon). Intergenic refers to regions not within any gene-body, and non-intergenic is regions within a gene body. CpG islands are regions identified by the UCSC genome browser. |
|
|
Fig. 2. Changes in DNA methylation in tadpole brain during metamorphosis analyzed by MethylCap-seq. We conducted MethylCap-seq on DNA isolated from X. tropicalis tadpole brain (preoptic area/thalamus/hypothalamus) at four stages of metamorphosis (n â= â3 per stage). A. Shown is the distribution of DMRs among different genomic features during metamorphosis. Gene refers to the gene-body, which we defined as the region from the first to the last exon. The promoter region was defined as 5 âkb upstream of the first exon through the first exon. Intergenic refers to regions not within a gene or gene promoter region. CpG islands are regions identified by the UCSC genome browser. Approximately half of the DMRs occurred within or proximal to genes, the other half were intergenic. Most of the DMRs found within genes were in introns. There were no differences between developmental stages in the distribution of DMRs across the genome. B. Shown in the pie charts are the numbers of differentially methylated regions (DMRs) and the direction of change in DNA methylation (increase is gray, decrease is yellow) within each pairwise comparison (stage A vs. stage B). The number of DMRs in each category is also given. The total number of DMRs increased during metamorphosis. In the first comparison (NF stage 50 vs. 56; pre-metamorphosis to early pro-metamorphosis) there was greater demethylation, in the second (NF stage 56 vs. 62; late pro-metamorphosis to metamorphic climax) greater methylation, and in the third (NF stage 62 vs. 66; metamorphic climax to the completion of metamorphosis) greater demethylation. Comparison of methylation changes from pre-metamorphosis (NF stage 50) to the completion of metamorphosis (NF stage 66) showed that DNA demethylation predominated. |
|
|
Fig. 3. Gene expression changes in X. tropicalis tadpole brain during metamorphosis analyzed by RNA-seq and their relationship to changes in DNA methylation analyzed by MethylCap-seq. We conducted RNA-seq on total RNA isolated from X. tropicalis tadpole brain (preoptic area/thalamus/hypothalamus) at four stages of metamorphosis (n â= â3 per stage). We used DESeq software to identify genes whose mRNA levels changed during metamorphosis (differentially expressed genes - DEGs). A. Shown are pie charts with pairwise comparisons among the four stages of metamorphosis of DEGs. The numbers in the red areas of the pie charts represent genes upregulated in Stage B, while the numbers in the blue areas of the pie charts represent genes downregulated in Stage B. Gene regulations changes increased as metamorphosis proceeded, with roughly half the genes upregulated and half downregulated. B. Correlation between overlapping DMRs and DEGs by direction and magnitude of change within gene bodies comparing pre-metamorphosis (NF 50) with metamorphic climax (NF 62) and pre-metamorphosis and the completion of metamorphosis (NF 66). Shown are scatter plots, Pearson correlation coefficients, and p-values for each comparison, with DEG fold-change on the y-axis and differentially methylated region (DMR) height on the x-axis (Log2A/B, where A is NF 62 or 66 and B is NF 50). The values were plotted and a regression line was fit (black line). A 95% Confidence Interval (light-gray region) is also shown around the regression line. There were no statistically significant correlations for these comparisons in the region 5 âkb upstream of the transcription start site (TSS; data not shown). C. Correlation between overlapping DMRs and DEGs by direction and magnitude of change within gene bodies and at 5 âkb upstream of TSSs comparing pro-metamorphosis (NF 56) with metamorphic climax (NF 62). D. Three examples of a negative correlation between DNA methylation and gene transcription in tadpole brain during metamorphosis (top and middle panels: DNA demethylation; bottom panel: DNA methylation). Shown are screenshots of MethylCap-seq (blue) and RNA-seq (red) reads at discrete genomic regions at four stages of metamorphosis. Reads were mapped to the reference genome using the UCSD Genome Browser. NF stage â Nieuwkoop-Faber developmental stage. Numbers in brackets represent the peak height range. Gene IDs and symbols: (top) XLOC_002166; unknown, (middle) XLOC_030199.1; avpr1a, (bottom) new_exon_scaffold_851_1255.1; unknown. |
|
|
Fig. 4. DNA demethylation during metamorphosis at the dnmt3a locus correlates with increased dnmt3a mRNA. We isolated genomic DNA from X. tropicalis tadpole brain (preoptic area/thalamus/hypothalamus) at different stages of metamorphosis and analyzed DNA methylation using several approaches. A. Schematic depiction of the X. tropicalis dnmt3a locus. The locations of the two TREs that we identified previously are shown as red bars (Kyono et al., 2016a). B. IGV genome browser tracks for MethylCap-seq reads at the X. tropicalis dnmt3a locus at four stages of metamorphosis (NF â Nieuwkoop-Faber). CpGI â CpG island, with the CpG island âshoresâ indicated. The locations of genomic fragments of the dnmt3a gene that we amplified by PCR for each of the analyses described below are given in Supplemental Fig. 13. C. Lollipop diagram depicting results from bisulfite sequencing of the region of the âwest shoreâ proximal to the dnmt3a TRE-A. We extracted DNA from tadpole brain at NF stages 50 and 62 (pre-metamorphosis and metamorphic climax), conducted bisulfite sequencing, and subcloned PCR-amplified DNA into the pGEM-Teasy vector for direct DNA sequencing. We sequenced 4â7 clones for each biological replicate (n â= â3/developmental stage). Closed circles show methylated cytosines, open circles unmethylated cytosines. D. We conducted MethylCap assay that targeted the regions of the dnmt3a gene proximal to the two TREs that we identified previously (primer sequences in Supplemental Table 4). Points represent the mean â± âSEM (n â= â4/developmental stage) of the normalized PCR amplification signal (normalized to the input). Means with the same letter are not significantly different (p â< â0.001, ANOVA; lower case TRE-A, upper case TRE-B). E. We conducted methylation-sensitive restriction digest/qPCR (chop-qPCR) assays that targeted the regions of the dnmt3a gene proximal to the two TREs that we identified previously (primer sequences in Supplemental Table 4). Points represent the mean â± âSEM (n â= â5/developmental stage) of the normalized PCR amplification signal (normalized to the quantity of the amplicons from neighboring genomic regions that did not contain restriction sites). Means with the same letter are not significantly different (p â< â0.0001, ANOVA; lower case TRE-A, upper case TRE-B). F. We measured dnmt3a mRNA by RTqPCR in the region of the preoptic area/thalamus/hypothalamus of X. tropicalis tadpole brain during metamorphosis. The dnmt3a mRNA was normalized to the reference gene alpha-actinin mRNA which did not change during development (data not shown). Points represent the means â± âSEM (n â= â5/developmental stage), and means with the same letter are not significantly different (p â< â0.001; ANOVA). |
|
|
Fig. 5. The mRNAs for genes that code for enzymes involved with active DNA demethylation increase during metamorphosis in tadpole brain. We analyzed mRNA levels using RTqPCR in the region of the preoptic area/thalamus/hypothalamus of X. tropicalis tadpole brain at different stages. All mRNAs were normalized to the reference gene alpha-actinin mRNA which did not change during development (data not shown). Points represent the means â± âSEM (n â= â5/developmental stage). All genes, except aid and apobec2 showed statistically significant increases during metamorphosis (p â< â0.05, ANOVA). |
|
|
Fig. 6. Immunoreactivity for 5-hmC, 5-caC and TET3 increases in tadpole brain during spontaneous metamorphosis. We conducted immunohistochemistry on the region of the tadpole brain containing the thalamic nuclei and ventral hypothalamus (section K in Supplemental Fig. 17; abbreviations are defined in Supplemental Table 5) at different stages of metamorphosis. Shown are representative brain sections stained with DAPI and with antibodies to the three different antigens, captured at 4X magnification. Scale bar â= â0.5 âmm. Graphs to the right of the brain images provide quantification of the immunoreactivity. Bars represent the means â± âSEM (n â= â4/developmental stage). Data were analyzed by one-way ANOVA (p â< â0.001). Letters indicate results of the post-hoc test (Fishersâs LSD); means with the same letter are not significantly different (p â< â0.05). |
|
|
Supplemental Fig. 1. A. Region of the Xenopus brain dissected for RNA and genomic DNA extraction for RNA-seq and MethylCap-seq analyses, respectively. The anatomical diagrams are from Tuinhof et al. [1]; see Supplemental Fig. 17 and Supplemental Table 5 for complete neuroanatomy of Xenopus brain. B. The capture efficiency of methylated DNA was similar among samples. We measured the abundance of the spike-in control DNAs (generated by PCR amplification of different regions of lambda phage DNA that differed in their CpG content) in the high-salt fraction of the MethylCap procedure using real-time qPCR. The DNA fragments were purified, then subjected to in vitro methylation (or not) as described in the Materials and Methods. Low CpG un-methylated: lambda DNA fragment with a low density of CpG dinucleotides subjected to mock in vitro methylation; Low CpG methylated: lambda DNA fragment with a low density of CpG dinucleotides subjected to in vitro methylation; High CpG un-methylated: lambda DNA fragment with a high density of CpGs subjected to mock in vitro methylation; High CpG methylated: lambda DNA fragment with a high density of CpGs subjected to in vitro methylation. Bars represent the mean±SEM (n=4/developmental stage). |
|
|
Supplemental Fig. 2. MethylCap-seq peak distribution in relation to specific genomic features. Shown are the numbers and relative proportions of intergenic vs intragenic, exonic vs intronic, promoter vs non-promoter, and CpG island vs non-CpG island peaks at each stage of metamorphosis. For all pie charts, the area of the pie chart reflects the total number of peaks identified. The numbers of peaks within each category is also given. Peaks were selected if ≥ 50% of the peak was within the genomic feature. For the intergenic vs. intragenic and the exonic vs. intronic comparisons, rounding led to some peaks not being counted, and these are labelled as “Other”. We did not see any differences in the relative distribution of peak locations between stages of metamorphosis. |
|
|
Supplemental Fig. 3. Comparisons of length and height of MethylCap-seq peaks at four stages of metamorphosis. Shown are scatter plots with peak height (x-axis) and length (y-axis). Histograms showing the distribution of peak height and length are also shown. The peak height values are log2 fold-height values vs input samples. The length and height of peaks are not different between stages of metamorphosis. |
|
|
Supplemental Fig. 4. Representative methylation profiles in the X. tropicalis genome found by MethylCap-seq. Shown are IGV genome browser tracks for MethylCap-seq and RNA-seq reads at three loci of the X. tropicalis genome at four stages of metamorphosis (NF â Nieuwkoop-Faber). A. The nacc1 locus exhibited heavy methylation within exons and at an upstream region. B. The pnck locus exhibited methylation within introns and at an upstream region. C. The foxg1 locus exhibited no significant methylation. |
|
|
Supplemental Fig. 5. Five examples of the negative correlation between DNA methylation and gene transcription in tadpole brain during metamorphosis. Shown are screenshots of MethylCap-seq (blue) and RNA-seq (red) reads at discrete genomic regions at four stages of metamorphosis. Reads were mapped to the reference genome using the UCSD Genome Browser. NF stage â Nieuwkoop-Faber developmental stage. Numbers in brackets represent the peak height range. Gene IDs and symbols: (A) XLOC_001695; exd3, (B) new_exon_scaffold_1148_32; clasp1, (C) XLOC_022068; traf3, (D) XLOC_001221; msra.2, and (E) XLOC_000299.1; hipk3. |
|
|
Supplemental Fig. 6. One example of a positive correlation between DNA methylation and gene transcription (A), and two examples (B, C) of a lack of correlation between DNA methylation and gene transcription in tadpole brain during metamorphosis. Shown are screenshots of MethylCap-seq (blue) and RNA-seq (red) reads at discrete genomic regions at four stages of metamorphosis. Reads were mapped to the reference genome using the UCSD Genome Browser. NF stage â Nieuwkoop-Faber developmental stage. Numbers in brackets represent the peak height range. Gene IDs and symbols: (A) XLOC_027995; igfbp5, (B) XLOC_025673; pax6, (C) XLOC_011090.1; sox9. |
|
|
Supplemental Fig. 7. The abundance of 5-methylcytosine (5-mC) declines in the genome of Xenopus laevis tadpole brain during metamorphosis. A. We extracted DNA from the preoptic area/thalamus/hypothalamus (see Supplemental Fig. 1) of X. laevis tadpole brain at five stages during metamorphosis (NF â Nieuwkoop-Faber) and measured 5-mC abundance using enzyme-linked immunosorbent assay (EIA). Points represent the means ± SEM (n=5 per developmental stage); means with the same letter are not significantly different (F(4,20) = 36.096, p < 0.001; ANOVA). B. The genome of Xenopus tadpole neural cells undergo demethylation during metamorphosis, as evidenced by two independent assays, Luminometric Methylation Assay (LUMA) and Cytosine Extension Assay. We extracted genomic DNA from the whole brain of premetamorphic (NF stage 50-52) and metamorphic climax stage (NF stage 63-64) X. laevis tadpoles. We digested the DNA with HpaII and MspI, which are isoschizomers that recognize 5â â CCGG- 3â, then conducted either LUMA or Cytosine Extension Assay (see Supplemental Materials and Methods). The numbers shown are the mean ± SEM (n=5/ developmental stage) of the percentage of methylated CpG dinucleotides found within the HpaII/MspI restriction sites at the two stages of metamorphosis. * p<0.05, Studentâs unpaired t-test. For these two biochemical assays, the percentage difference between premetamorphosis and metamorphic climax stages was small. However, this may be an underestimate, as these two assays can only detect changes at MspI/HpaII restriction sites (âCCGGâ) and are therefore blind to any potential CpH methylation changes. |
|
|
Supplemental Fig. 8. Comparisons of length and height of differentially methylated regions (DMRs) at six pairwise developmental stage comparisons. Shown are scatter plots with height (x-axis) and length (y-axis) of DMRs. Histograms showing the distribution of peak height and length are also shown. The DMR heights are log2 fold-height values of the first stage (A) relative to the second stage (B). For instance, a value of -2 means for a DMR in NF56 vs. NF50 means the DMR is log2-fold (or 4-fold) lower in NF56 than NF50, suggesting that demethylation occurred from NF50 to NF56 for that DMR. The lengths and heights of the DMRs are not very different between developmental stages; however, there is a shift in DMR height toward demethylation in the NF56 vs. NF50 comparison, methylation in the NF62 vs. NF56 comparison, and demethylation in the NF 66 vs. NF62 comparison as can be seen in the histograms at the top of each of these panels. |
|
|
Supplemental Fig. 9. Distribution of differentially methylated regions (DMRs) among specific genomic features at four stages of metamorphosis. Shown are the number and relative proportion of intergenic vs intragenic, exonic vs intronic, promoter vs non-promoter, and CpG island vs non-CpG island DMRs for each pairwise stage comparison. For all pie charts, the area of the pie chart reflects the total number of DMRs identified. The numbers of DMRs within each category is also indicated. Differentially methylated regions were selected if ≥ 50% of the DMR was within the genomic feature. For the intergenic vs. intragenic and the exonic vs. intronic comparisons, rounding led to some DMRs not being counted, and these are labelled as “Other”. We did not see any differences in the relative distribution of DMRs among different genomic features during metamorphosis. |
|
|
Supplemental Fig. 10. Scatter plots of the height (x-axis) and the distance to the nearest TSS (y-axis) of intergenic DMRs at six pairwise developmental stage comparisons. Histograms showing the distribution of the DMR height and distance to the nearest TSS are shown for each comparison. The DMR height values are log2 fold-height values of the first stage relative to the second stage. |
|
|
Supplemental Fig. 11. Validation of RNA-seq using RTqPCR of genes identified as differentially regulated during metamorphosis in X. tropicalis tadpole brain. Shown are the means+SEM (n=6/developmental stage). |
|
|
Supplemental Fig. 12. Differentially methylated regions (DMRs) are enriched within differentially expressed genes (DEGs). Forest plots showing the Odds Ratio and 95% Confidence Interval (x-axis) of a DMR being associated with a DEG relative to a non-DEG at six pairwise developmental stage comparisons (y-axis). Potential association was analyzed either within 50 kb of a gene (red) or within a gene body (blue/green). The associated p-values from the Fisher’s Exact Test are shown below each 95% Confidence Interval. An Odds Ratio of 1.5 suggests that a DMR is 1.5 times more likely to be associated with a DEG than a non-DEG. For each stage comparison, DMRs were enriched within 50 kb of DEGs vs. non-DEGs. The enrichment was greater if the DMR was within the gene-body. |
|
|
Supplemental Fig. 13. The locations of genomic fragments of the dnmt3a gene that we amplified by PCR for each of the targeted DNA methylation analyses shown in Fig. 4 are indicated by the black bars. Letters indicate panels in Fig. 4. |
|
|
Supplemental Fig. 14. The klf9 gene is largely unmethylated in X. tropicalis tadpole brain during metamorphosis. Small but statistically significant DNA demethylation at the klf9 synergy module (KSM) correlates with the developmental increase in klf9 mRNA. The KSM is an ultraconserved, 180 bp region located 5-6 kb upstream of tetrapod klf9 genes that contains a DR+4 TRE and a glucocorticoid response element [2]. A. IGV genome browser tracks for MethylCap-seq data at the klf9 locus. The red lines indicate the locations of the KSM and the transcription start site (TSS). The black bar indicates the genomic region analyzed in panels B and C using targeted DNA methylation assays. Oligonucleotide primer sequences are given in Supplemental Table 1. B. We conducted MethylCap assay targeting the KSM region. Points represent the mean+SEM of the normalized PCR amplification signal (normalized to the input). There were no statistically significant differences in the MethylCap signal among stages of metamorphosis (ANOVA). C. We conducted methylation-sensitive restriction digest/qPCR (chop-qPCR) assays targeting the KSM. Points represent the mean+SEM (n=5/developmental stage) of the normalized PCR amplification signal (normalized to the quantity of the amplicon from a neighboring genomic region that did not contain restriction sites). Means with the same letter are not significantly different (F(5,18) = 9.847, p < 0.001; ANOVA; n=4/developmental stage). D. We measured klf9 mRNA in X. tropicalis tadpole brain during metamorphosis using real-time RTqPCR. We normalized klf9 mRNA to the reference gene alpha-actinin, whose mRNA level did not during metamorphosis (data not shown). Points represent the mean+ SEM (n=5/developmental stage), and means with the same letter are not significantly different (F(5,23) = 419.359, p < 0.001; ANOVA). |
|
|
Supplemental Fig. 15. Regions of the X. laevis klf9 and dnmt3a genes that contain thyroid hormone response elements (TREs; and are homologous to X. tropicalis) become demethylated during metamorphosis. We conducted 5-mC chop-qPCR on genomic DNA isolated from whole brains of X. laevis tadpoles at NF stages 50 and 62 (premetamorphosis and metamorphic climax) targeting the KSM and the dnmt3a TRE-B. Bars represent the mean+SEM (n=5/developmental stage) of the normalized PCR amplification signal (normalized to the quantity of the amplicon from a neighboring genomic region that did not contain restriction sites). Asterisks indicate statistically significant differences between developmental stages (KSM: p < 0.001; dnmt3a TRE-B: p < 0.001; Studentâs unpaired t-test). |
|
|
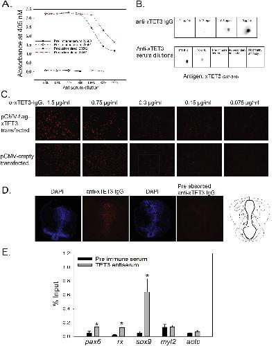
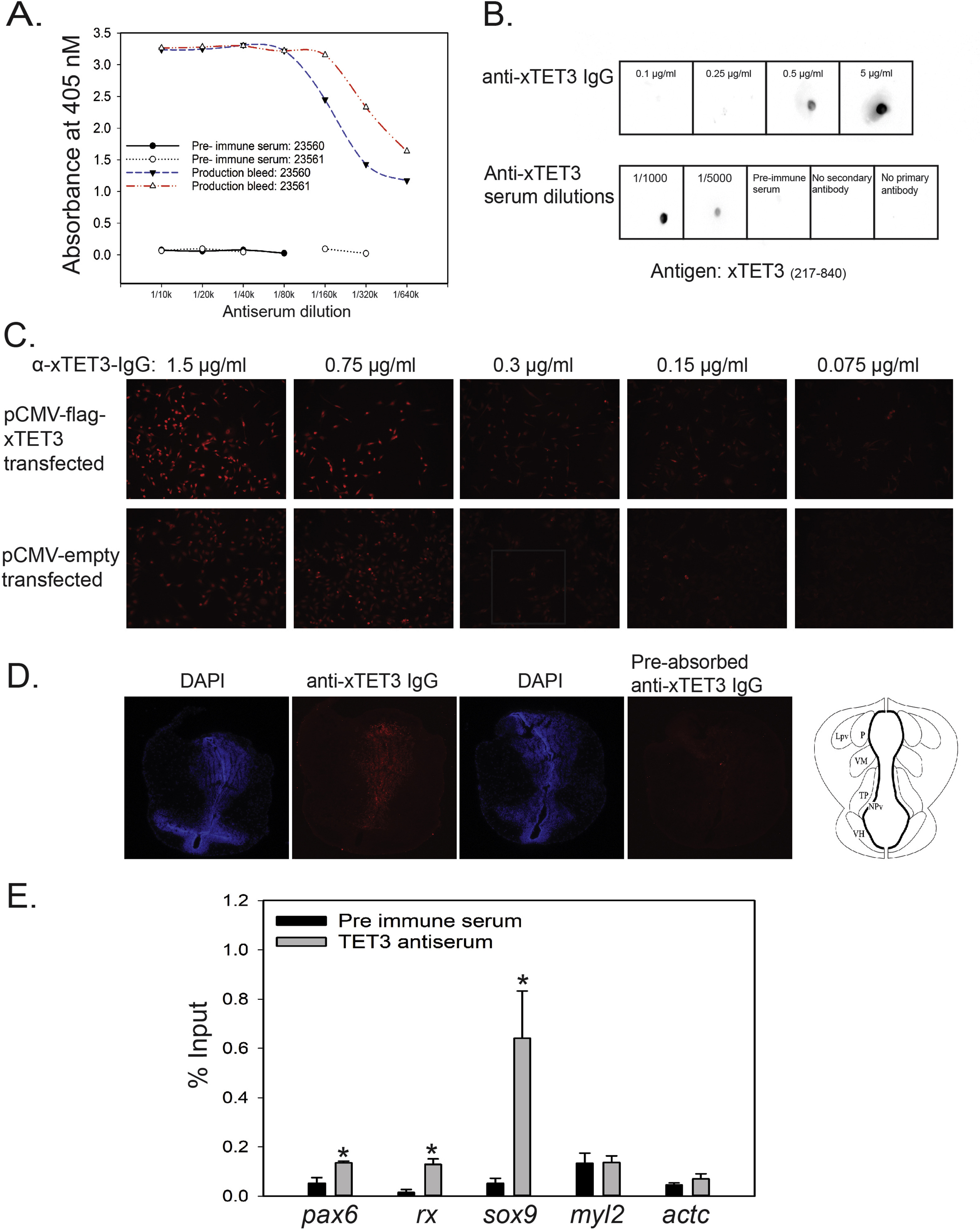
Supplemental Fig. 16. Validation of an in-house generated rabbit antiserum to Xenopus TET3 (xTET3). A. The presence of antibodies to xTET3 was confirmed using enzyme linked immunosorbent assay (EIA). Shown is the absorbance measured at 405 nm dilutions of anti-xTET3 or preimmune serum (rabbit numbers 23560 and 23561). B. Protein A-purified anti-xTET3 IgG or straight anti-xTET3 serum detect recombinant xTET3 using dot blot. We applied 1.5 µg of purified, recombinant xTET3 protein (amino acids 217-840, expressed in E. coli) to nitrocellulose membrane, and incubated the membrane with varying amounts of anti-xTET3 IgG or straight anti-xTET3 serum, or with pre-immune serum. We also included controls in which the primary and secondary antibodies were excluded from the reaction. C. Analysis of TET3 immunoreactivity in the X. laevis myoblast cell line XLT-15 overexpressing TET3. We transfected XLT-15 cells with 1 µg of the expression vector pCMV-flag-xTET3 or empty pCMV plasmid. Cells were fixed, and slides incubated with different concentrations of anti-xTET3 IgG before image capture. D. We tested the specificity of our anti-xTET3 serum by preabsorbing the antiserum with purified, recombinant xTET3 protein (amino acids 217-840, expressed in E. coli) before conducting immunohistochemistry on X. tropicalis tadpole brain. Shown are representative images (n=3 brains; we saw similar results with each brain) of slides from NF stage 58 tadpole brain stained with DAPI and anti-xTET3; the region containing the ventral hypothalamus and thalamic nuclei is shown (a neuroanatomical diagram is at the right, which corresponds to section K in Supplemental Fig. 17) [1]. Adjacent sections from the same tadpole brain were incubated with 0.75 µg/mL anti-xTET3 IgG (left), or with the same amount of anti-xTET3 IgG that had been pre-absorbed with 100 µg/mL recombinant xTET3 protein (right). Pre-absorption of the antiserum eliminated the TET3 immunoreactivity. E. Characterization of our anti-xTET3 serum using ChIP assay. We conducted targeted ChIP assays using straight anti-xTET3 serum or preimmune serum on chromatin extracted from whole NF stage 19 X. laevis embryos. We used qPCR to analyze the promoter regions of sox9, rx and pax6 (three genes for which TET3 association in chromatin has been shown in X. laevis embryos) and actc and myl2 (two negative control regions with no TET3 association) [3]. Bars represent the mean+ SEM (n=4). Asterisks indicate statistically significant differences between the antiserum and pre-immune serum (p<0.05; Studentâs unpaired t-test). |
|
|
Supplemental Fig. 17. Schematic coronal illustration of Xenopus brain. The top figure is a dorsal view. The anatomical drawings are from Tuinhof et al. [1], with modifications of basal ganglia subdivisions according to MarÃn et al. [4]. Abbreviations are defined in Supplemental Table 5. |
|
|
Supplemental Fig. 18. Distribution of 5-hmC immunoreactivity in X. tropicalis brain at metamorphic climax. We conducted immunohistochemistry for 5-hmC on 16 µm transverse sections of NF stage 62 X. tropicalis brain. Shown are representative images taken at 4X magnification; we analyzed three brains with similar results. Letters next to schematic diagrams represent the corresponding brain regions shown in Supplemental Fig 17. |
|
|
Supplemental Fig. 19. Distribution of 5-caC immunoreactivity in X. tropicalis brain at metamorphic climax. We conducted immunohistochemistry for 5-caC on 16 µm transverse sections of NF stage 62 X. tropicalis brain. Shown are representative images taken at 4X magnification; we analyzed three brains with similar results. Letters next to schematic diagrams represent the corresponding brain regions shown in Supplemental Fig 17. |
|
|
Supplemental Fig. 20. Distribution of TET3 immunoreactivity in X. tropicalis brain at metamorphic climax. We conducted immunohistochemistry for TET3 on 16 µm transverse sections of NF stage 62 X. tropicalis brain. Shown are representative images taken at 4X magnification; we analyzed three brains with similar results. Letters next to schematic diagrams represent the corresponding brain regions shown in Supplemental Fig 17. |
References [+] :
Amir,
Rett syndrome is caused by mutations in X-linked MECP2, encoding methyl-CpG-binding protein 2.
1999, Pubmed
Amir, Rett syndrome is caused by mutations in X-linked MECP2, encoding methyl-CpG-binding protein 2. 1999, Pubmed
Anders, Differential expression analysis for sequence count data. 2010, Pubmed
Antunes, TET enzymes in neurophysiology and brain function. 2019, Pubmed
Bagamasbad, Deciphering the regulatory logic of an ancient, ultraconserved nuclear receptor enhancer module. 2015, Pubmed , Xenbase
Bagamasbad, A role for basic transcription element-binding protein 1 (BTEB1) in the autoinduction of thyroid hormone receptor beta. 2008, Pubmed , Xenbase
Bird, DNA methylation patterns and epigenetic memory. 2002, Pubmed
Bogdanovic, Temporal uncoupling of the DNA methylome and transcriptional repression during embryogenesis. 2011, Pubmed , Xenbase
Bogdanović, Active DNA demethylation at enhancers during the vertebrate phylotypic period. 2016, Pubmed , Xenbase
Bogdanović, The epigenome in early vertebrate development. 2012, Pubmed , Xenbase
Bogdanović, DNA methylation and the preservation of cell identity. 2017, Pubmed
Brown, Amphibian metamorphosis: a complex program of gene expression changes controlled by the thyroid hormone. 1995, Pubmed , Xenbase
Buchholz, Xenopus metamorphosis as a model to study thyroid hormone receptor function during vertebrate developmental transitions. 2017, Pubmed , Xenbase
Buisine, Xenopus tropicalis Genome Re-Scaffolding and Re-Annotation Reach the Resolution Required for In Vivo ChIA-PET Analysis. 2015, Pubmed , Xenbase
Cadena-del-Castillo, Age-dependent increment of hydroxymethylation in the brain cortex in the triple-transgenic mouse model of Alzheimer's disease. 2014, Pubmed
Campbell, How the epigenome integrates information and reshapes the synapse. 2019, Pubmed
Cheng, Molecular aspects of thyroid hormone actions. 2010, Pubmed
Crespi, Leptin (ob gene) of the South African clawed frog Xenopus laevis. 2006, Pubmed , Xenbase
Dawlaty, Loss of Tet enzymes compromises proper differentiation of embryonic stem cells. 2014, Pubmed
Deaton, CpG islands and the regulation of transcription. 2011, Pubmed
Denver, Identification of a thyroid hormone response element in the mouse Kruppel-like factor 9 gene to explain its postnatal expression in the brain. 2009, Pubmed
Denver, Thyroid hormone receptor subtype specificity for hormone-dependent neurogenesis in Xenopus laevis. 2009, Pubmed , Xenbase
Denver, The molecular basis of thyroid hormone-dependent central nervous system remodeling during amphibian metamorphosis. 1998, Pubmed
Diotel, 5-hydroxymethylcytosine marks postmitotic neural cells in the adult and developing vertebrate central nervous system. 2017, Pubmed , Xenbase
Edwards, DNA methylation and DNA methyltransferases. 2017, Pubmed
ETKIN, THE PHENOMENA OF AMPHIBIAN METMORPHOSIS. IV. THE DEVELOPMENT OF THE MEDIAN EMINENCE. 1965, Pubmed
Fan, DNA methylation controls the timing of astrogliogenesis through regulation of JAK-STAT signaling. 2005, Pubmed
Feng, Dnmt1 and Dnmt3a maintain DNA methylation and regulate synaptic function in adult forebrain neurons. 2010, Pubmed
Feng, Conservation and divergence of methylation patterning in plants and animals. 2010, Pubmed
Feng, Dynamic expression of de novo DNA methyltransferases Dnmt3a and Dnmt3b in the central nervous system. 2005, Pubmed
Figueroa, Leukemic IDH1 and IDH2 mutations result in a hypermethylation phenotype, disrupt TET2 function, and impair hematopoietic differentiation. 2010, Pubmed
Furlow, The transcription factor basic transcription element-binding protein 1 is a direct thyroid hormone response gene in the frog Xenopus laevis. 2002, Pubmed , Xenbase
Goll, Eukaryotic cytosine methyltransferases. 2005, Pubmed
Guan, Methylcytosine dioxygenase TET3 interacts with thyroid hormone nuclear receptors and stabilizes their association to chromatin. 2017, Pubmed
Guo, Neuronal activity modifies the DNA methylation landscape in the adult brain. 2011, Pubmed
Hackett, Germline DNA demethylation dynamics and imprint erasure through 5-hydroxymethylcytosine. 2013, Pubmed
Hahn, 5-Hydroxymethylcytosine: a stable or transient DNA modification? 2014, Pubmed
Hahn, Dynamics of 5-hydroxymethylcytosine and chromatin marks in Mammalian neurogenesis. 2013, Pubmed
He, Regulation and function of DNA methylation in plants and animals. 2011, Pubmed
He, Tet-mediated formation of 5-carboxylcytosine and its excision by TDG in mammalian DNA. 2011, Pubmed
Hendrich, Identification and characterization of a family of mammalian methyl-CpG binding proteins. 1998, Pubmed
Hon, Epigenetic memory at embryonic enhancers identified in DNA methylation maps from adult mouse tissues. 2013, Pubmed
Hu, A Mechanism to Enhance Cellular Responsivity to Hormone Action: Krüppel-Like Factor 9 Promotes Thyroid Hormone Receptor-β Autoinduction During Postembryonic Brain Development. 2016, Pubmed , Xenbase
Hutnick, DNA hypomethylation restricted to the murine forebrain induces cortical degeneration and impairs postnatal neuronal maturation. 2009, Pubmed
Ito, Role of Tet proteins in 5mC to 5hmC conversion, ES-cell self-renewal and inner cell mass specification. 2010, Pubmed
Ito, Tet proteins can convert 5-methylcytosine to 5-formylcytosine and 5-carboxylcytosine. 2011, Pubmed
Kaas, TET1 controls CNS 5-methylcytosine hydroxylation, active DNA demethylation, gene transcription, and memory formation. 2013, Pubmed
Kasai, Exposure to 3,3',5-triiodothyronine affects histone and RNA polymerase II modifications, but not DNA methylation status, in the regulatory region of the Xenopus laevis thyroid hormone receptor βΑ gene. 2015, Pubmed , Xenbase
Kikuyama, Influence of thyroid hormone on the development of peoptic-hypothalamic monoaminergic neurons in tadpoles of Bufo bufo japonicus. 1979, Pubmed
Kumar, Epigenetics of Modified DNA Bases: 5-Methylcytosine and Beyond. 2018, Pubmed
Kyono, Developmental and Thyroid Hormone Regulation of the DNA Methyltransferase 3a Gene in Xenopus Tadpoles. 2016, Pubmed , Xenbase
Kyono, Liganded Thyroid Hormone Receptors Transactivate the DNA Methyltransferase 3a Gene in Mouse Neuronal Cells. 2016, Pubmed
Li, Neocortical Tet3-mediated accumulation of 5-hydroxymethylcytosine promotes rapid behavioral adaptation. 2014, Pubmed
Li, Critical role of Tet3 in neural progenitor cell maintenance and terminal differentiation. 2015, Pubmed
Li, MethPrimer: designing primers for methylation PCRs. 2002, Pubmed
Li, Targeted mutation of the DNA methyltransferase gene results in embryonic lethality. 1992, Pubmed
Li, Tet proteins influence the balance between neuroectodermal and mesodermal fate choice by inhibiting Wnt signaling. 2016, Pubmed
Lian, Loss of 5-hydroxymethylcytosine is an epigenetic hallmark of melanoma. 2012, Pubmed
Lienhard, MEDIPS: genome-wide differential coverage analysis of sequencing data derived from DNA enrichment experiments. 2014, Pubmed
Lister, Global epigenomic reconfiguration during mammalian brain development. 2013, Pubmed
Lister, Human DNA methylomes at base resolution show widespread epigenomic differences. 2009, Pubmed
Lu, TET family proteins: oxidation activity, interacting molecules, and functions in diseases. 2015, Pubmed
Lu, Role of Tet proteins in enhancer activity and telomere elongation. 2014, Pubmed
Lv, MicroRNA-15b promotes neurogenesis and inhibits neural progenitor proliferation by directly repressing TET3 during early neocortical development. 2014, Pubmed
Maeder, Targeted DNA demethylation and activation of endogenous genes using programmable TALE-TET1 fusion proteins. 2013, Pubmed
Maiti, Thymine DNA glycosylase can rapidly excise 5-formylcytosine and 5-carboxylcytosine: potential implications for active demethylation of CpG sites. 2011, Pubmed
Mi, A Novel Function of TET2 in CNS: Sustaining Neuronal Survival. 2015, Pubmed
Nan, Gene silencing by methyl-CpG-binding proteins. 1998, Pubmed
Nestor, 5-Hydroxymethylcytosine Remodeling Precedes Lineage Specification during Differentiation of Human CD4(+) T Cells. 2016, Pubmed
Nguyen, Ablation of de novo DNA methyltransferase Dnmt3a in the nervous system leads to neuromuscular defects and shortened lifespan. 2007, Pubmed
Okano, DNA methyltransferases Dnmt3a and Dnmt3b are essential for de novo methylation and mammalian development. 1999, Pubmed
Porterfield, The role of thyroid hormones in prenatal and neonatal neurological development--current perspectives. 1993, Pubmed
Ross, TET enzymes, DNA demethylation and pluripotency. 2019, Pubmed
Rottach, DNA methylation-mediated epigenetic control. 2009, Pubmed
Sachs, Frogs model man: In vivo thyroid hormone signaling during development. 2017, Pubmed , Xenbase
Schäfer, Gadd45 proteins: key players of repair-mediated DNA demethylation. 2013, Pubmed
Shi, Dual functions of thyroid hormone receptors in vertebrate development: the roles of histone-modifying cofactor complexes. 2009, Pubmed , Xenbase
Shin, DNA modifications in the mammalian brain. 2014, Pubmed
Song, Selective chemical labeling reveals the genome-wide distribution of 5-hydroxymethylcytosine. 2011, Pubmed
Suzuki, DNA methylation landscapes: provocative insights from epigenomics. 2008, Pubmed
Szulwach, 5-hmC-mediated epigenetic dynamics during postnatal neurodevelopment and aging. 2011, Pubmed
Szwagierczak, Sensitive enzymatic quantification of 5-hydroxymethylcytosine in genomic DNA. 2010, Pubmed
Taiwo, Methylome analysis using MeDIP-seq with low DNA concentrations. 2012, Pubmed
Tan, Tet family proteins and 5-hydroxymethylcytosine in development and disease. 2012, Pubmed
Tata, Amphibian metamorphosis as a model for the developmental actions of thyroid hormone. 2006, Pubmed , Xenbase
Taylor, Stable 5-Hydroxymethylcytosine (5hmC) Acquisition Marks Gene Activation During Chondrogenic Differentiation. 2016, Pubmed
Tsagaratou, Dissecting the dynamic changes of 5-hydroxymethylcytosine in T-cell development and differentiation. 2014, Pubmed
Tuinhof, Distribution of pro-opiomelanocortin and its peptide end products in the brain and hypophysis of the aquatic toad, Xenopus laevis. 1998, Pubmed , Xenbase
Watanabe, Stage- and cell-specific expression of Dnmt3a and Dnmt3b during embryogenesis. 2002, Pubmed
Weber, Genomic patterns of DNA methylation: targets and function of an epigenetic mark. 2007, Pubmed
Wen, Thyroid Hormone Receptor Alpha Is Required for Thyroid Hormone-Dependent Neural Cell Proliferation During Tadpole Metamorphosis. 2019, Pubmed , Xenbase
Wu, Decoding the role of TET family dioxygenases in lineage specification. 2018, Pubmed
Wu, TET-mediated active DNA demethylation: mechanism, function and beyond. 2017, Pubmed
Wu, Reversing DNA methylation: mechanisms, genomics, and biological functions. 2014, Pubmed
Xu, Tet3 CXXC domain and dioxygenase activity cooperatively regulate key genes for Xenopus eye and neural development. 2012, Pubmed , Xenbase
Yao, Structural and functional conservation of vertebrate corticotropin-releasing factor genes: evidence for a critical role for a conserved cyclic AMP response element. 2007, Pubmed , Xenbase
Yao, Distribution and acute stressor-induced activation of corticotrophin-releasing hormone neurones in the central nervous system of Xenopus laevis. 2004, Pubmed , Xenbase
Yu, Tet3 regulates synaptic transmission and homeostatic plasticity via DNA oxidation and repair. 2015, Pubmed
Zemach, Genome-wide evolutionary analysis of eukaryotic DNA methylation. 2010, Pubmed
Zeng, DNA Methylation Reprogramming during Mammalian Development. 2019, Pubmed
Zhang, PePr: a peak-calling prioritization pipeline to identify consistent or differential peaks from replicated ChIP-Seq data. 2014, Pubmed
