Click here to close
Hello! We notice that you are using Internet Explorer, which is not supported by Xenbase and may cause the site to display incorrectly.
We suggest using a current version of Chrome,
FireFox, or Safari.
Curr Biol
2020 Mar 09;305:899-908.e6. doi: 10.1016/j.cub.2019.12.056.
Show Gene links
Show Anatomy links
Microtubule Minus-End Binding Protein CAMSAP2 and Kinesin-14 Motor KIFC3 Control Dendritic Microtubule Organization.
Cao Y
,
Lipka J
,
Stucchi R
,
Burute M
,
Pan X
,
Portegies S
,
Tas R
,
Willems J
,
Will L
,
MacGillavry H
,
Altelaar M
,
Kapitein LC
,
Harterink M
,
Hoogenraad CC
.
???displayArticle.abstract???
Neuronal dendrites are characterized by an anti-parallel microtubule organization. The mixed oriented microtubules promote dendrite development and facilitate polarized cargo trafficking; however, the mechanism that regulates dendritic microtubule organization is still unclear. Here, we found that the kinesin-14 motor KIFC3 is important for organizing dendritic microtubules and to control dendrite development. The kinesin-14 motor proteins (Drosophila melanogaster Ncd, Saccharomyces cerevisiae Kar3, Saccharomyces pombe Pkl1, and Xenopus laevis XCTK2) are characterized by a C-terminal motor domain and are well described to organize the spindlemicrotubule during mitosis using an additional microtubule binding site in the N terminus [1-4]. In mammals, there are three kinesin-14 members, KIFC1, KIFC2, and KIFC3. It was recently shown that KIFC1 is important for organizing axonal microtubules in neurons, a process that depends on the two microtubule-interacting domains [5]. Unlike KIFC1, KIFC2 and KIFC3 lack the N-terminal microtubule binding domain and only have one microtubule-interacting domain, the motor domain [6, 7]. Thus, in order to regulate microtubule-microtubule crosslinking or sliding, KIFC2 and KIFC3 need to interact with additional microtubule binding proteins to connect two microtubules. We found that KIFC3 has a dendrite-specific distribution and interacts with microtubule minus-end binding protein CAMSAP2. Depletion of KIFC3 or CAMSAP2 results in increased microtubule dynamics during dendritic development. We propose a model in which CAMSAP2 anchors KIFC3 at microtubule minus ends and immobilizes microtubule arrays in dendrites.
Figure 1. KIFC3 Is Important for Dendrite Branching(A and B) DIV11 hippocampal neurons expressing GFP and pSuper-scrambled shRNA as a control or KIFC3 shRNAs. shRNA efficiency was indicated in Figures S1A and S1B.(A) Representative images of the neurons with the dendrites marked in red. Scale bars, 25 μm.(B) Sholl analysis of the dendritic branching upon control and KIFC3 depletion. Control: N = 7, n = 46; KIFC3 shRNA2: N = 7, n = 57; KIFC3 shRNA4: N = 5, n = 36. Error bars represent SEM. Significant difference was shown in Figure S1C.(CâE) Quantification of the neurons described in (A) and (B). Total dendrite length (C), average dendrite length (D), and total number of dendrite branches (E) were quantified. Error bars, SEM. âp < 0.05; ââp < 0.01; âââp < 0.001 (unpaired t test).(F) Representative images of mouse cortical plate. Same images with larger view were used to quantify migration defects (Figures S1D and S1E). Neurons were transfected with MARCKS-GFP and KIFC3 shRNAs or pSuper-scrambled shRNA. A shRNAs-resistant mCherry-KIFC3 was used for rescue. Scale bars, 50 μm. Control: N = 10, n = 175; KIFC3 shRNAs: N = 8, n = 184; KIFC3 shRNAs+KIFC3: N = 9, n = 264.(G) Quantifications of the neuronal morphology of transfected cells in the cortical plate (CP), defined as 80%â100% of the radial axis from ventricular surface to the pial surface corresponding to (F). Error bars, SEM. âp < 0.05; ââp < 0.01; âââp < 0.001 (unpaired t test). Schematic diagram was used to show the typical morphology of different type neurons.
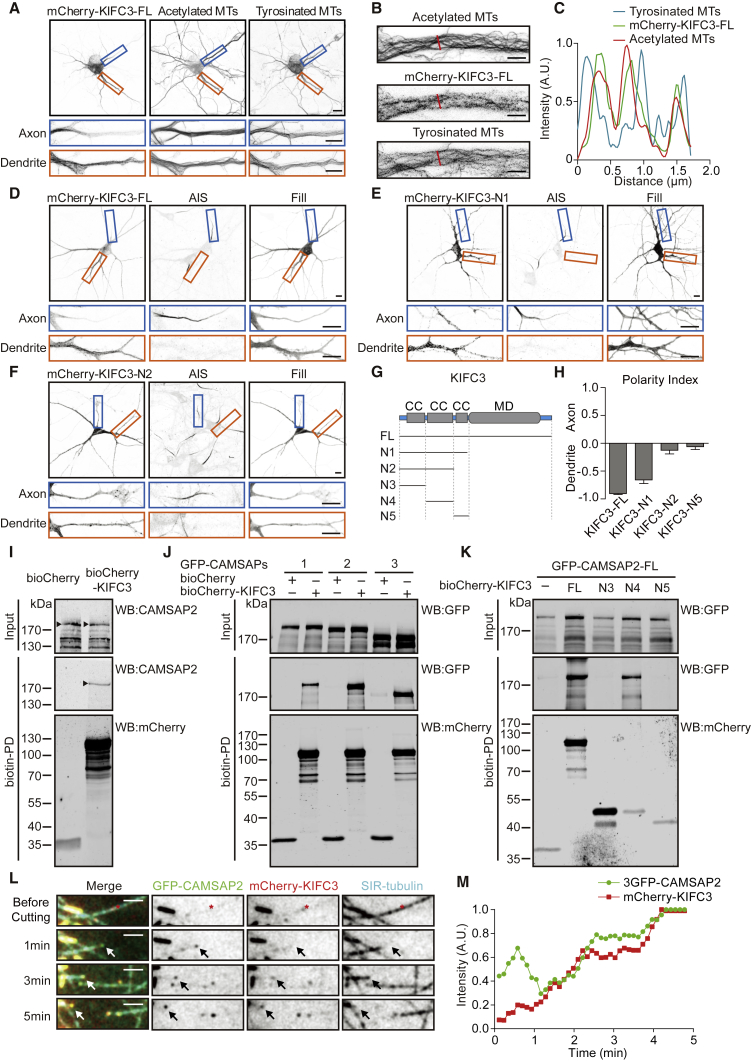
Figure 2. KIFC3 Localizes to Dendrites and Interacts with CAMSAP2(A and B) Representative images of DIV11 hippocampal neurons transfected with mCherry-KIFC3-FL and co-stained with acetylated tubulin and tyrosinated tubulin antibody.(A) Selected axonal (marked with a blue box) and dendritic (marked with an orange box) regions are enlarged below. Scale bars, 10 μm and 5 μm in enlargements.(B) Further enlargement of a dendrite region is shown. Scale bars, 2 μm.(C) Intensity profile of the indicated region in (B).(DâF) Representative images of DIV10 hippocampal neurons transfected with GFP fill and mCherry-KIFC3-FL (D), mCherry-KIFC3-N1 (E), or mCherry-KIFC3-N2 (F) and stained for TRIM46 to visualize the axon initial segment (AIS). Selected axonal (marked with a blue box) and dendritic (marked with an orange box) regions are enlarged below. Scale bars, 10 μm.(G) Schematic representation of the KIFC3 secondary structure and truncation constructs used. CC, coiled-coiled domain; MD, motor domain.(H) Polarity index analysis from KIFC3-FL and truncations corresponding to (D)â(F). Positive values indicate axon enrichment, and negative values indicate dendrite enrichment. Error bars, SEM. N = 2. KIFC3-FL: n = 12, KIFC3-N1: n = 10, KIFC3-N2: n = 9, and KIFC3-N5: n = 6.(I) Biotin pull-downs from extracts of HEK293T cells transfected with BirA recognition site conjugated mCherry-KIFC3-FL and probed for mCherry and CAMSAP2. For all pullâdown experiments, the input is 25% of the biotin pull-down. CAMSAP2 was found from KIFC3 pull-downs with brain extracts (Table S1). The interaction is also proved by co-localization experiment in neurons and COS7 cells (Figure S2; Video S1).(J) Biotin pull-downs from extracts of HEK293T cells transfected with BirA recognition site conjugated mCherry-KIFC3-FL together with GFP-tagged CAMSAP1, 2, or 3 and probed for mCherry and GFP.(K) Biotin pull-downs from extracts of HEK293T cells transfected with BirA recognition site conjugated KIFC3 truncation constructs together with GFP-tagged CAMSAP2 and probed for mCherry and GFP.(L) Representative images of COS7, transfected with 3GFP-CAMSAP2 and mCherry-KIFC3 (Video S2). Silicon rhodamine (SIR)-tubulin was applied to visualize microtubules. Microtubule photoablation was indicated by red stars. Minus end was indicated by white and black arrows. 3GFP-CAMSAP2 was shown in green, mCherry-KIFC3 in red, and SIR-tubulin in cyan. Scale bars, 2 μm.(M) The quantification of CAMSAP2 and KIFC3 puncta intensity corresponding to (L).
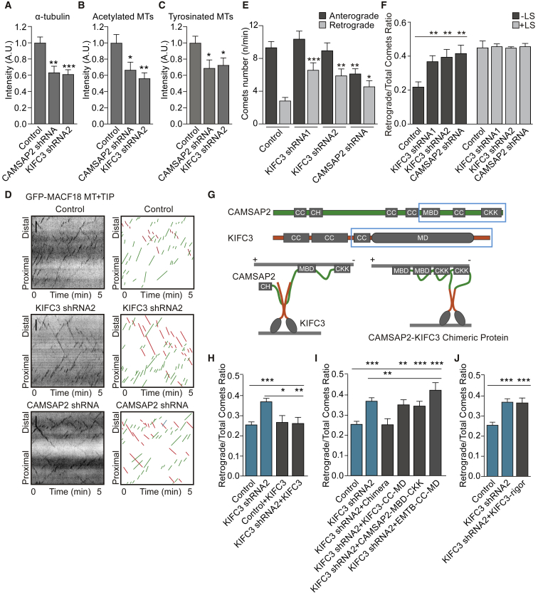
Figure 3. CAMSAP2 and KIFC3 Stabilize Minus-End-Out Microtubules(AâC) Quantification of α-tubulin (A), acetylated tubulin (B), and tyrosinated tubulin (C) levels in DIV11 neurons transfected with pSuper scrambled, CAMSAP2 shRNA, KIFC3 shRNA2, or KIFC3 overexpression (Figure S3A). (A) Control: N = 7, n = 58; CAMSAP2 shRNA: N = 7, n = 25; KIFC3 shRNA2: N = 7, n = 34. (B) Control: N = 3, n = 25; CAMSAP2 shRNA: N = 3, n = 12; KIFC3 shRNA2: N = 3, n = 15. (C) Control: N = 3, n = 25; CAMSAP2 shRNA: N = 3, n = 9; KIFC3 shRNA2: N = 3, n = 16. Error bars, SEM. Unpaired t test was performed, and columns were compared with corresponding control. âp < 0.05; ââp < 0.01; âââp < 0.001.(D) Original and illustrated kymographs of GFP-MACF18 traced with life-cell microscopy from control and KIFC3-shRNA2- and CAMSAP2-shRNA-transfected neurons. GFP-MACF18 was used to visualize microtubule plus-end tips. Anterograde comets are marked in green, and retrograde comets are marked in red. Scale bars, 3 μm.(E) Quantification of the number of comets moving retrogradely and anterogradely in dendrites of neurons described in (C). N = 2, control: n = 26, KIFC3 shRNA1: n = 20, KIFC3 shRNA2: n = 19, CAMSAP2 shRNA: n = 20. Error bars, SEM. âp < 0.05; ââp < 0.01; âââp < 0.001 (unpaired t test).(F) Quantification of the ratio of retrograde/total comets in dendrites of cells described in (D) with (black bars) and without (white bars) laser severing. No laser severing: N = 2, control: n = 26, KIFC3 shRNA1: n = 20, KIFC3 shRNA2: n = 19, CAMSAP2 shRNA: n = 20. Conditions with laser severing: control N = 1, n = 4; KIFC3 shRNA1 N = 1, n = 3; KIFC3 shRNA2 N = 1, n = 3; CAMSAP2 shRNA N = 2, n = 3. Error bars, SEM. âp < 0.05; ââp < 0.01; âââp < 0.001 (unpaired t test).(G) Schematic representation of the KIFC3, CAMSAP2, and CAMSAP2-KIFC3 chimeric protein. CH, calponin-homology domain; CKK, CKK domain; MBD, microtubule binding domain. The domains present in the chimeric protein are marked by blue rectangles. Green lines mark amino acids from CAMSAP2; orange lines mark amino acids from KIFC3. Microtubules with their orientations are marked in gray.(HâJ) Quantification of retrograde/total comets ratio in dendrites of neurons transfected with pSuper-scrambled as control or KIFC3 shRNA2 together with different KIFC3 rescue constructs. KIFC3-rigor was validated by peroxisome distribution assay (Figures S3B and S3C). Control: N = 12, n = 78; KIFC3 shRNA2: N = 13, n = 85; control+KIFC3-FL: N = 3, n = 13; KIFC3 shRNA2+KIFC3-FL: N = 3, n = 21; KIFC3 shRNA2+Chimera: N = 3, n = 18; KIFC3 shRNA2+KIFC3-CC-MD: N = 3, n = 22; KIFC3 shRNA2+CAMSAP2-MBD-CKK: N = 4, n = 37; KIFC3 shRNA2+EMTB-MBD-CKK: N = 3, n = 15; KIFC3 shRNA2+KIFC3-rigor: N = 4, n = 32. Error bars, SEM. Columns were compared with control or KIFC3 shRNA2, respectively. âp < 0.05; ââp < 0.01; âââp < 0.001 (unpaired t test).
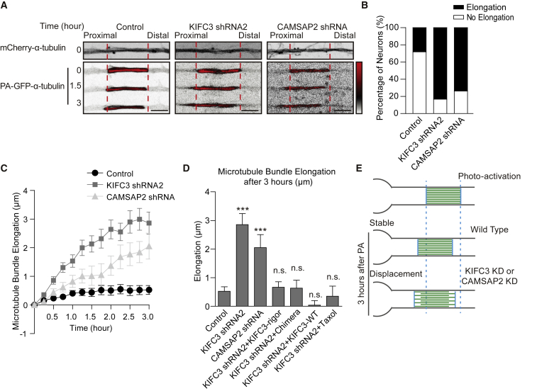
Figure 4. Dendritic Microtubules Become More Dynamic with KIFC3 or CAMSAP2 Depletion(A) Representative images of dendrites of hippocampal neurons DIV12 transfected with mCherry-α-tubulin, photoactivated GFP-α-tubulin together with pSuper-scrambled control, KIFC3 shRNA2, or CAMSAP2 shRNA (Video S3). Time is indicated at the left of each image. PA-GFP channel was indicated in black and red, and LUT was shown from the right. Red dash lines indicate the photoactivated microtubule region. Scale bars, 5 μm.(B) Quantification of the percentage of the neurons described in (A), in which the photoconverted region elongated.(C) Quantification of microtubule bundle elongation. Other measurements were shown in Figures S3DâS3J. Control: N = 5, n = 36; KIFC3 shRNA2: N = 4, n = 35; CAMSAP2 shRNA: N = 2, n = 15. Error bars, SEM.(D) Quantification of microtubule bundle elongation 3 h after photo-conversion corresponding to (A) and (C). KIFC3 shRNA2+KIFC3-rigor: N = 2, n = 20; KIFC3 shRNA2+KIFC3-Chimera: N = 3, n = 10; KIFC3 shRNA2+KIFC3-WT: N = 3, n = 12; KIFC3 shRNA2+Taxol: N = 3, n = 8. Error bars, SEM. Columns were compared with control. âp < 0.05; ââp < 0.01; âââp < 0.001 (unpaired t test).(E) Schematic graph of microtubule displacement in (A).
Akhmanova,
Microtubule minus-end-targeting proteins.
2015,
Pubmed
Borgen,
Synapse maintenance is impacted by ATAT-2 tubulin acetyltransferase activity and the RPM-1 signaling hub.
2019,
Pubmed
Braun,
The kinesin-14 Klp2 organizes microtubules into parallel bundles by an ATP-dependent sorting mechanism.
2009,
Pubmed
Brummelkamp,
A system for stable expression of short interfering RNAs in mammalian cells.
2002,
Pubmed
Chazeau,
Studying neuronal microtubule organization and microtubule-associated proteins using single molecule localization microscopy.
2016,
Pubmed
Chuang,
The microtubule minus-end-binding protein patronin/PTRN-1 is required for axon regeneration in C. elegans.
2014,
Pubmed
Cunha-Ferreira,
The HAUS Complex Is a Key Regulator of Non-centrosomal Microtubule Organization during Neuronal Development.
2018,
Pubmed
Fink,
The mitotic kinesin-14 Ncd drives directional microtubule-microtubule sliding.
2009,
Pubmed
Goodwin,
Patronin regulates the microtubule network by protecting microtubule minus ends.
2010,
Pubmed
Hata,
The balance between KIFC3 and EG5 tetrameric kinesins controls the onset of mitotic spindle assembly.
2019,
Pubmed
Hendershott,
Regulation of microtubule minus-end dynamics by CAMSAPs and Patronin.
2014,
Pubmed
Hirokawa,
Kinesin and dynein superfamily proteins and the mechanism of organelle transport.
1998,
Pubmed
Ikegami,
Loss of alpha-tubulin polyglutamylation in ROSA22 mice is associated with abnormal targeting of KIF1A and modulated synaptic function.
2007,
Pubmed
Jiang,
A Proteome-wide screen for mammalian SxIP motif-containing microtubule plus-end tracking proteins.
2012,
Pubmed
Jiang,
Microtubule minus-end stabilization by polymerization-driven CAMSAP deposition.
2014,
Pubmed
Kahn,
APC2 controls dendrite development by promoting microtubule dynamics.
2018,
Pubmed
Kapitein,
Mixed microtubules steer dynein-driven cargo transport into dendrites.
2010,
Pubmed
Kapitein,
Probing intracellular motor protein activity using an inducible cargo trafficking assay.
2010,
Pubmed
Kevenaar,
Kinesin-Binding Protein Controls Microtubule Dynamics and Cargo Trafficking by Regulating Kinesin Motor Activity.
2016,
Pubmed
Kuijpers,
Dynein Regulator NDEL1 Controls Polarized Cargo Transport at the Axon Initial Segment.
2016,
Pubmed
Lansbergen,
CLASPs attach microtubule plus ends to the cell cortex through a complex with LL5beta.
2006,
Pubmed
Marcette,
The Caenorhabditis elegans microtubule minus-end binding homolog PTRN-1 stabilizes synapses and neurites.
2014,
Pubmed
Meijering,
Design and validation of a tool for neurite tracing and analysis in fluorescence microscopy images.
2004,
Pubmed
Meng,
Anchorage of microtubule minus ends to adherens junctions regulates epithelial cell-cell contacts.
2008,
Pubmed
Miller,
Regulation of cytokinesis by Rho GTPase flux.
2009,
Pubmed
,
Xenbase
Muralidharan,
Mitotic Motor KIFC1 Is an Organizer of Microtubules in the Axon.
2019,
Pubmed
Nakata,
Point mutation of adenosine triphosphate-binding motif generated rigor kinesin that selectively blocks anterograde lysosome membrane transport.
1995,
Pubmed
Noda,
KIFC3, a microtubule minus end-directed motor for the apical transport of annexin XIIIb-associated Triton-insoluble membranes.
2001,
Pubmed
Norris,
Microtubule minus-end aster organization is driven by processive HSET-tubulin clusters.
2018,
Pubmed
Peterman,
Mitotic microtubule crosslinkers: insights from mechanistic studies.
2009,
Pubmed
Richardson,
PTRN-1, a microtubule minus end-binding CAMSAP homolog, promotes microtubule function in Caenorhabditis elegans neurons.
2014,
Pubmed
Sako-Kubota,
Minus end-directed motor KIFC3 suppresses E-cadherin degradation by recruiting USP47 to adherens junctions.
2014,
Pubmed
Schätzle,
Live imaging of microtubule dynamics in organotypic hippocampal slice cultures.
2016,
Pubmed
She,
Molecular mechanisms of kinesin-14 motors in spindle assembly and chromosome segregation.
2017,
Pubmed
Sirajuddin,
Regulation of microtubule motors by tubulin isotypes and post-translational modifications.
2014,
Pubmed
Suzuki,
In vivo genome editing via CRISPR/Cas9 mediated homology-independent targeted integration.
2016,
Pubmed
Tas,
Differentiation between Oppositely Oriented Microtubules Controls Polarized Neuronal Transport.
2017,
Pubmed
van Beuningen,
TRIM46 Controls Neuronal Polarity and Axon Specification by Driving the Formation of Parallel Microtubule Arrays.
2015,
Pubmed
Wu,
Molecular Pathway of Microtubule Organization at the Golgi Apparatus.
2016,
Pubmed
Xu,
Role of KIFC3 motor protein in Golgi positioning and integration.
2002,
Pubmed
Yau,
Microtubule minus-end binding protein CAMSAP2 controls axon specification and dendrite development.
2014,
Pubmed
Zhang,
Comparative analysis of two C-terminal kinesin motor proteins: KIFC1 and KIFC5A.
2004,
Pubmed