Click here to close
Hello! We notice that you are using Internet Explorer, which is not supported by Xenbase and may cause the site to display incorrectly.
We suggest using a current version of Chrome,
FireFox, or Safari.
Evol Dev
2020 Jul 01;224:297-311. doi: 10.1111/ede.12332.
Show Gene links
Show Anatomy links
von Willebrand factor D and EGF domains is an evolutionarily conserved and required feature of blastemas capable of multitissue appendage regeneration.
Leigh ND
,
Sessa S
,
Dragalzew AC
,
Payzin-Dogru D
,
Sousa JF
,
Aggouras AN
,
Johnson K
,
Dunlap GS
,
Haas BJ
,
Levin M
,
Schneider I
,
Whited JL
.
???displayArticle.abstract???
Regenerative ability varies tremendously across species. A common feature of regeneration of appendages such as limbs, fins, antlers, and tails is the formation of a blastema-a transient structure that houses a pool of progenitor cells that can regenerate the missing tissue. We have identified the expression of von Willebrand factor D and EGF domains (vwde) as a common feature of blastemas capable of regenerating limbs and fins in a variety of highly regenerative species, including axolotl (Ambystoma mexicanum), lungfish (Lepidosiren paradoxa), and Polpyterus (Polypterus senegalus). Further, vwde expression is tightly linked to the ability to regenerate appendages in Xenopus laevis. Functional experiments demonstrate a requirement for vwde in regeneration and indicate that Vwde is a potent growth factor in the blastema. These data identify a key role for vwde in regenerating blastemas and underscore the power of an evolutionarily informed approach for identifying conserved genetic components of regeneration.
???displayArticle.pubmedLink???
32163674
???displayArticle.pmcLink???PMC7390686 ???displayArticle.link???Evol Dev ???displayArticle.grants???[+]
88881.198758/2018-01 Coordenação de Aperfeiçoamento de Pessoal de Nível Superior, 12171 Paul G. Allen Family Foundation, 1DP2HD087953-01 NIH Office of the Director, F32HD092120 Eunice Kennedy Shriver National Institute of Child Health and Human Development, R01HD095494-01A1 Eunice Kennedy Shriver National Institute of Child Health and Human Development, R03HD083434 Eunice Kennedy Shriver National Institute of Child Health and Human Development, 403248/2016-7 Conselho Nacional de Desenvolvimento Científico e Tecnológico, F32 HD092120 NICHD NIH HHS , R03 HD083434 NICHD NIH HHS , DP2 HD087953 NICHD NIH HHS , R01 HD095494 NICHD NIH HHS
Figure 1. von willebrand factor D and EGFâlike domains (vwde) is a blastemaâenriched gene that is found across deuterostomes. (a) vwde (contig c1084387_g3_i1) expression in FPKM across tissues sampled from Bryant et al. (2017). Proximal and distalblastema samples are combined. (bâe) RNA in situ hybridization for vwde at (b) wound healing (3 days postamputation), (c) earlyâbud blastema, (d) mediumâbud blastema, and (e) palette stage regenerating limbs. Black arrows indicate vwde expression, scale bar is 100âµm. (f) OrthoFinder 2.0 phylogeny with corresponding protein domain structure for putative Vwde orthologs. Protein domain pictures were generated with drawProteins (Brennan, 2018). Species and Uniprot ID or transcriptome contig number are included. Polypterus vwde contained multiple splice isoforms and the closest match to axolotl Vwde is shown here. Axolotl Vwde is denoted with â*â and other species Vwde that are described in this manuscript are marked with â#.â Orthologs to the Vwde studied in this study are indicated with brackets, paralog is also denoted with brackets. FPKM, fragments per kilobase of exon mapped [Color figure can be viewed at wileyonlinelibrary.com]
Figure 3. vwde expression is tightly linked with the regenerationâcompetent environment. In situ hybridization chain reaction probing for vwde in (aâf) regenerationâcompetent Xenopus laevis tails (a,b) before amputation, (c,d) blastema 24âhr postamputation, and (e,f) the peripheral edge of the amputation plane 24âhr postamputation. (gâl) Regenerationârefractory tails (g,h) before amputation, (i,j) blastema 24âhr postamputation, and (k,l) the peripheral edge of the amputation plane 24âhr postamputation. White arrows indicate the location of vwde expression. Scale barsâ=â100âµm. DAPI, 4â²,6âdiamidinoâ2âphenylindole [Color figure can be viewed at wileyonlinelibrary.com]
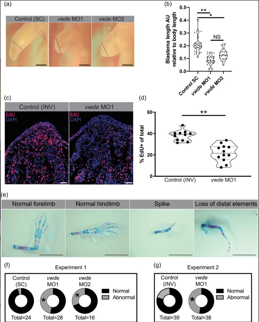
Figure 4. Vwde is essential for limb regeneration. (a) Representative images of blastemas 16 days postamputation (9 days postmorpholino administration) from standard control morpholino (âControl (SC)â), vwdeâtargeting morpholino 1 (vwde MO1), and vwdeâtargeting morpholino 2 (vwde MO2). Dotted line indicates amputation plane, blastemas are all tissuedistal to amputation plane. Scale barsâ=â1âmm. (b) Quantification of blastema length 16 days postamputation. Median and quartiles noted with dotted lines, **pâ<â.01, *pâ<â.05 by nested T test. (c) Representative EdU stained sections of blastemas 10âdpa (3 days postelectroporation) of vwde morpholino 1 inverted (âControl (INV)â) and vwdeâtargeting morpholino 1. Scale barsâ=â100âµm. (d) Quantification of percent of blastema cells positive for EdU in control (INV) and knockdown (vwde MO1). Each dot represents a limb, 4â5 animals per group. Median and quartiles noted with dotted lines, **pâ<â.01 by nested T test. (e) Representative skeletal preparations of limbs after full regeneration after knockdown of Vwde at 7âdpa. From left to right, normal forelimb, normal hindlimb, spike, and loss of distal elements. Scale barsâ=â5âmm. (f) Donut plots of regenerative outcomes, pooled as abnormal versus normal from experiment with Control (SC), vwde MO1, and vwde MO2. *Pâ<â.05 by Fisher's exact test comparing Control (SC) versus vwde MO1 and Control (SC) versus vwde MO2. (g) Donut plots of regenerative outcomes, pooled as abnormal versus normal from experiment with Control (INV) and vwde MO1. *pâ<â.05 by Fisher's exact test comparing outcomes from Control (INV) compared to vwde MO1. Edu, 5âethynylâ2â²âdeoxyuridine [Color figure can be viewed at wileyonlinelibrary.com]
Aztekin,
Identification of a regeneration-organizing cell in the Xenopus tail.
2019, Pubmed,
Xenbase
Aztekin,
Identification of a regeneration-organizing cell in the Xenopus tail.
2019,
Pubmed
,
Xenbase
Beck,
Molecular pathways needed for regeneration of spinal cord and muscle in a vertebrate.
2003,
Pubmed
,
Xenbase
Boilly,
In vitro control of blastema cell proliferation by extracts from epidermal cap and mesenchyme of regenerating limbs of axolotls.
1990,
Pubmed
Brennan,
drawProteins: a Bioconductor/R package for reproducible and programmatic generation of protein schematics.
2018,
Pubmed
Brockes,
Glial growth factor and nerve-dependent proliferation in the regeneration blastema of Urodele amphibians.
1986,
Pubmed
Bryant,
A Tissue-Mapped Axolotl De Novo Transcriptome Enables Identification of Limb Regeneration Factors.
2017,
Pubmed
,
Xenbase
Calve,
A transitional extracellular matrix instructs cell behavior during muscle regeneration.
2010,
Pubmed
Chiang,
Cyclopia and defective axial patterning in mice lacking Sonic hedgehog gene function.
1996,
Pubmed
Choi,
Third-generation in situ hybridization chain reaction: multiplexed, quantitative, sensitive, versatile, robust.
2018,
Pubmed
Choi,
Mapping a multiplexed zoo of mRNA expression.
2016,
Pubmed
Darnet,
Deep evolutionary origin of limb and fin regeneration.
2019,
Pubmed
Debeer,
The fibulin-1 gene (FBLN1) is disrupted in a t(12;22) associated with a complex type of synpolydactyly.
2002,
Pubmed
DENT,
Limb regeneration in larvae and metamorphosing individuals of the South African clawed toad.
1962,
Pubmed
Emms,
OrthoFinder: phylogenetic orthology inference for comparative genomics.
2019,
Pubmed
Endo,
A stepwise model system for limb regeneration.
2004,
Pubmed
Farkas,
Neuregulin-1 signaling is essential for nerve-dependent axolotl limb regeneration.
2016,
Pubmed
Fresco,
Fibulin-1 Binds to Fibroblast Growth Factor 8 with High Affinity: EFFECTS ON EMBRYO SURVIVAL.
2016,
Pubmed
Fröbisch,
Deep-time evolution of regeneration and preaxial polarity in tetrapod limb development.
2015,
Pubmed
Fröbisch,
Early evolution of limb regeneration in tetrapods: evidence from a 300-million-year-old amphibian.
2014,
Pubmed
Gerber,
Single-cell analysis uncovers convergence of cell identities during axolotl limb regeneration.
2018,
Pubmed
Godwin,
Chasing the recipe for a pro-regenerative immune system.
2017,
Pubmed
Hirose,
Evidence for hormonal control of heart regenerative capacity during endothermy acquisition.
2019,
Pubmed
Hunter,
InterPro: the integrative protein signature database.
2009,
Pubmed
Huson,
Dendroscope 3: an interactive tool for rooted phylogenetic trees and networks.
2012,
Pubmed
Johnson,
Systemic cell cycle activation is induced following complex tissue injury in axolotl.
2018,
Pubmed
Knapp,
Comparative transcriptional profiling of the axolotl limb identifies a tripartite regeneration-specific gene program.
2013,
Pubmed
Korotkova,
Bioinformatics Screening of Genes Specific for Well-Regenerating Vertebrates Reveals c-answer, a Regulator of Brain Development and Regeneration.
2019,
Pubmed
,
Xenbase
Leigh,
Transcriptomic landscape of the blastema niche in regenerating adult axolotl limbs at single-cell resolution.
2018,
Pubmed
Livak,
Analysis of relative gene expression data using real-time quantitative PCR and the 2(-Delta Delta C(T)) Method.
2001,
Pubmed
MacArthur,
A systematic survey of loss-of-function variants in human protein-coding genes.
2012,
Pubmed
Mariani,
Genetic evidence that FGFs have an instructive role in limb proximal-distal patterning.
2008,
Pubmed
Matsuda,
Electroporation and RNA interference in the rodent retina in vivo and in vitro.
2004,
Pubmed
Mescher,
Denervation effects on DNA replication and mitosis during the initiation of limb regeneration in adult newts.
1975,
Pubmed
Monaghan,
Microarray and cDNA sequence analysis of transcription during nerve-dependent limb regeneration.
2009,
Pubmed
Monaghan,
Gene expression patterns specific to the regenerating limb of the Mexican axolotl.
2012,
Pubmed
Nacu,
FGF8 and SHH substitute for anterior-posterior tissue interactions to induce limb regeneration.
2016,
Pubmed
Nogueira,
Tetrapod limb and sarcopterygian fin regeneration share a core genetic programme.
2016,
Pubmed
Purushothaman,
Fgf-signaling is compartmentalized within the mesenchyme and controls proliferation during salamander limb development.
2019,
Pubmed
Shubin,
Fossils, genes and the evolution of animal limbs.
1997,
Pubmed
Singh,
Autocrine, paracrine and juxtacrine signaling by EGFR ligands.
2005,
Pubmed
Stewart,
Comparative RNA-seq analysis in the unsequenced axolotl: the oncogene burst highlights early gene expression in the blastema.
2013,
Pubmed
Sugiura,
MARCKS-like protein is an initiating molecule in axolotl appendage regeneration.
2016,
Pubmed
,
Xenbase
UniProt Consortium,
UniProt: a worldwide hub of protein knowledge.
2019,
Pubmed
Voss,
Gene expression during the first 28 days of axolotl limb regeneration I: Experimental design and global analysis of gene expression.
2015,
Pubmed
Wang,
Cloning and neuronal expression of a type III newt neuregulin and rescue of denervated, nerve-dependent newt limb blastemas by rhGGF2.
2000,
Pubmed
Whited,
Inducible genetic system for the axolotl.
2012,
Pubmed
Wu,
De novo transcriptome sequencing of axolotl blastema for identification of differentially expressed genes during limb regeneration.
2013,
Pubmed