XB-ART-56701
Cancer Cell
2019 May 13;355:767-781.e6. doi: 10.1016/j.ccell.2019.04.003.
Show Gene links
Show Anatomy links
Targeting TMEM176B Enhances Antitumor Immunity and Augments the Efficacy of Immune Checkpoint Blockers by Unleashing Inflammasome Activation.
Segovia M
,
Russo S
,
Jeldres M
,
Mahmoud YD
,
Perez V
,
Duhalde M
,
Charnet P
,
Rousset M
,
Victoria S
,
Veigas F
,
Louvet C
,
Vanhove B
,
Floto RA
,
Anegon I
,
Cuturi MC
,
Girotti MR
,
Rabinovich GA
,
Hill M
.
???displayArticle.abstract???
Although immune checkpoint blockers have yielded significant clinical benefits in patients with different malignancies, the efficacy of these therapies is still limited. Here, we show that disruption of transmembrane protein 176B (TMEM176B) contributes to CD8+ T cell-mediated tumor growth inhibition by unleashing inflammasome activation. Lack of Tmem176b enhances the antitumor activity of anti-CTLA-4 antibodies through mechanisms involving caspase-1/IL-1β activation. Accordingly, patients responding to checkpoint blockade therapies display an activated inflammasome signature. Finally, we identify BayK8644 as a potent TMEM176B inhibitor that promotes CD8+ T cell-mediated tumor control and reinforces the antitumor activity of both anti-CTLA-4 and anti-PD-1 antibodies. Thus, pharmacologic de-repression of the inflammasome by targeting TMEM176B may enhance the therapeutic efficacy of immune checkpoint blockers.
???displayArticle.pubmedLink??? 31085177
???displayArticle.pmcLink??? PMC6521897
???displayArticle.link??? Cancer Cell
???displayArticle.grants??? [+]
Species referenced: Xenopus laevis
Genes referenced: b3gat1l casp1 cd4 ctla4 foxp3 il1b il6 itgam myh4 myh6 rho slc22a6
GO keywords: ion channel activity [+]
???displayArticle.disOnts??? cancer
???attribute.lit??? ???displayArticles.show???
|
|
Graphical abstract |
|
|
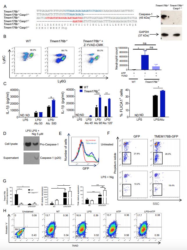
Figure 1. The Ionic Channel TMEM176B Inhibits the NLRP3 Inflammasome (A) Representative dot plots and absolute number of neutrophils (CD11b+ Ly6Cint Ly6G+) in peritoneal lavage 4 h after intraperitoneal (i.p.) injection with vehicle control (PBS) or 20 mg/kg ATP. In the plots, CD11b+ cells were analyzed for Ly6C and Ly6G expression. At least six animals were studied in each group in two independent experiments. ns, not significant; âp < 0.05; one-way ANOVA test. (B and C) Dose-response (B) and time-response (C) analysis of WT and Tmem176bâ/â bone marrow-derived DCs (BMDCs) treated with LPS (0.25 μg/mL) for 4 h, washed and treated with ATP (left) or nigericine (Nig) (right). IL-1β in culture supernatants was determined by ELISA. One experiment representative of five is shown. âp < 0.05, ââp < 0.01; two-way ANOVA test. (D) Western blot analysis of pro-IL-1β and pro-caspase-1 (lysates) or IL-1β and caspase-1 (supernatants) in WT and Tmem176bâ/â BMDCs stimulated with LPS as in (B and C) and then treated for 90 min with 2.5 μM Nig or 0.5 mM ATP. One experiment representative of three is shown. (E) Caspase-1 activation in WT and Tmem176bâ/â BMDCs treated with LPS and then exposed to 0.5 mM ATP or 2.5 μM Nig for 45 min. Cells were harvested and stained with FLICA1 reagent. One experiment representative of three is shown. âp < 0.05; two-way ANOVA test. (F) IL-1β secretion by WT and Tmem176bâ/â BMDCs treated as in (E) compared with those treated with 10 μM Z-WEHD-FMK 15 min before ATP. One experiment representative of three is shown. ââp < 0.01, ââââp < 0.0001; two-way ANOVA test. (G and H) Determination of IL-1β (G) and IL-18 (H) by ELISA in culture supernatants from WT, Tmem176bâ/â, and Tmem176bâ/âCasp1â/â BMDCs treated as in (E). One experiment representative of two is shown. âp < 0.05, ââp < 0.01, ââââp < 0.0001; two-way ANOVA test. (I) Determination of IL-1β in culture supernatants of THP-1-differentiated macrophages expressing GFP or GFP-TMEM176B untreated or treated for 3 h with 0.25 μg/mL LPS and then for 2 h with 2.5 μM Nig. One experiment representative of four is shown. ââp < 0.01, âââp < 0.001; two-way ANOVA test. (J) Calcium determination in WT and Tmem176bâ/â BMDCs treated for 3 h with 0.25 μg/mL LPS and 0.5 mM ATP. Cells were loaded with Ca2+-sensitive probe Fura-2. Emission at 340/380 nm was recorded in time-lapse experiments; 0.5 mM ATP was added when indicated by the arrow. Scale bars, 10 μm. (K) Determination of IL-1β in BMDCs exposed to the NLRP3 inflammasome activator ATP as described in (E) in the presence or absence of the intracellular Ca2+ chelator BAPTA (100 μM) or DMSO vehicle control. One experiment representative of three is shown. âp < 0.05; two-way ANOVA test. (L) Determination of IL-1β in BMDCs following inflammasome activation in the presence of control buffer (5 mM) or high K+ buffer (120 mM). One experiment representative of three is shown. âp < 0.05; two-way ANOVA test. (M and N) Determination of IL-1β in BMDCs following inflammasome activation in the presence or absence of the Ca2+-activated K+ channels blockers iberiotoxin (IbTx) in (M) or hydroxychloroquine (HCQ) in (N). One experiment representative of three is shown in each case. âp < 0.05, ââp < 0.01; two-way ANOVA test. In ELISA experiments, ND stands for not detected. Mean ± SD are shown. See also Figure S1. |
|
|
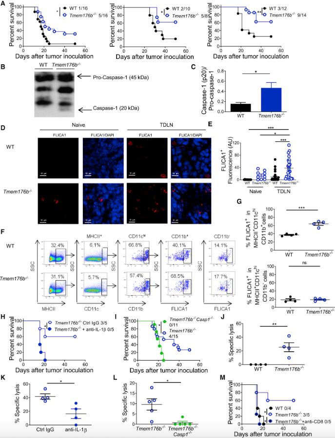
Figure 2. Mice Lacking Tmem176b Control Tumor Growth through an IL-1β- and caspase-1-Dependent Manner (A) Survival of WT and Tmem176bâ/â mice injected subcutaneously with MC38 colon cancer cells (1 à 106; left graph), LL2 lung cancer cells (1 à 105; central graph), or EG7 thymic lymphoma cells (1 à 106; right graph). Mice survival was monitored every 3 days. The ratio shows the number of surviving animals/total injected mice from three experiments. âp < 0.05, ââp < 0.01; log rank (Mantel-Cox) test. (B and C) Western blot analysis (B) and semiquantification (C) of pro-caspase-1 and caspase-1 expression in tumor-draining lymph nodes (TDLN) from WT and Tmem176bâ/â mice. At least four animals/group are shown. âp < 0.05; Student's t test. (D and E) Confocal microscopy (D) and semiquantification (E) of activated caspase-1 expression using the FLICA1 fluorescent probe in TDLN. Scale bars, 10 μm. n = 3 each group. âp < 0.05, âââp < 0.001; one-way ANOVA test. (F) Flow cytometry analysis of FLICA1+ cells within TDLN. SSC, Side scatter. One experiment representative of two is shown. (G) Evaluation of FLICA1+ CD11b+ and CD11bâ classical DCs (cDCs) in TDLN is shown. ns, not significant; âââp < 0.001; Student's t test. (H) Survival of Tmem176bâ/â EG7 tumor-bearing mice treated with anti-IL-1β or control immunoglobulin G (IgG) antibodies. The ratio shows the number of surviving animals/total injected mice from one experiment. âp < 0.05; log rank (Mantel-Cox) test. (I) Survival of untreated Tmem176bâ/â and Tmem176bâ/âCasp1â/â EG7 tumor-bearing mice. The ratio shows the number of surviving animals/total injected mice pooled from three independent experiments. âp < 0.05; log rank (Mantel-Cox) test. (J) In vivo cytotoxicity against OVA-expressing cells in WT and Tmem176bâ/â EG7 tumor-bearing mice. Data from four different animals and one experiment in each group are shown. ââp < 0.01; Student's t test. (K) In vivo cytotoxicity against OVA-expressing cells in EG7 tumor-bearing Tmem176bâ/â mice treated with anti-IL-1β neutralizing or control IgG antibodies. âp < 0.05; Student's t test. (L) In vivo cytotoxicity against OVA-expressing cells in tumor-bearing Tmem176bâ/â versus Tmem176bâ/âCasp1â/â mice. Data from two experiments are shown. âp < 0.05; Student's t test. (M) Survival of tumor-bearing WT and Tmem176bâ/â mice left untreated or treated with anti-CD8 depleting antibodies. The ratio depicts the number of surviving animals/total injected mice. Data from one experiment are shown. âp < 0.05; log rank (Mantel-Cox) test. The genetic background of the animals used was C57BL/6. Mean ± SD are shown. See also Figures S2âS5. |
|
|
Figure 3. Inflammasome Activation Reinforces Immune Checkpoint Blockade (A) Survival of WT, Tmem176b−/−, and Tmem176b−/−Casp1−/− mice inoculated with EG7 tumor cells and receiving anti-CTLA-4 or control IgG antibodies. ∗p < 0.05; log rank (Mantel-Cox) test. (B and C) Survival of WT and Casp1/11−/− (B) or Nlrp3−/− (C) mice inoculated with EG7 tumor cells and injected with control IgG, anti-CTLA-4, or anti-PD-1 antibodies. ns, not significant; ∗p < 0.05; log rank (Mantel-Cox) test. Data from three (A and B) or two (C) experiments are shown. The ratio depicts the number of surviving animals/total injected mice. |
|
|
Figure 4. Analysis of the Inflammasome Signature in Tumor Biopsies from Melanoma Patients Treated with Immune Checkpoint Blockers (A) Paired analysis comparing pre-treatment versus on-treatment melanoma biopsies of patients who did not respond to anti-PD-1 therapy and were not treated previously with anti-CTLA-4 antibody (IPI-naive). ∗p < 0.05; paired Student's t test. (B) Heatmaps of transcriptome analysis from tumor biopsies of melanoma patients responding (responders) or not (non-responders) to anti-PD-1 therapy. ∗p < 0.05; unpaired Student's t test. (C) Paired analysis comparing pre-treatment versus on-treatment melanoma biopsies of patients responding to anti-PD-1 therapy. The indicated inflammasome-related genes were significantly upregulated during therapy. p < 0.05; paired Student's t test. (D and E) Paired study of the relative frequency (D) and absolute number (E) of the indicated cell populations between pre-treatment versus on-treatment tumor biopsies from total patients responding to anti-PD-1 therapy analyzed by the CIBERSORT method. ∗p < 0.05, ∗∗p < 0.01; paired Student's t test. (F) Association of NLRP3 expression with the frequency of total leukocytes, CD8+ T cells and activated memory CD4+ T cells in patients responding to anti-PD-1 therapy. Results show transcriptomics data obtained from tumor biopsies at the on-treatment stage. See also Tables S1–S6. |
|
|
Figure 5. Analysis of the Inflammasome Signature in Tumor Biopsies from Melanoma Patients Treated with Immune Checkpoint Blockers (A) Log2-transformed normalized NanoString counts for the indicated inflammasome-related genes in melanoma tumor biopsies from patients being treated with anti-PD-1 mAb. The results for responding and non-responding patients as defined by Chen et al. (2016). Mean ± SD are shown. ∗p < 0.05, ∗∗p < 0.01, ∗∗∗p < 0.001, ∗∗∗∗p < 0.0001; unpaired Student's t test. (B) Paired analysis of the 16 inflammasome-related genes studied in (A) comparing pre-treatment and on-treatment tumor biopsies from melanoma patients responding (n = 5) or not responding (n = 7) to anti-PD-1 therapy. ∗p < 0.05, ∗∗∗p < 0.001, ∗∗∗∗p < 0.0001; paired Student's t test. See also Figures S6 and S7. |
|
|
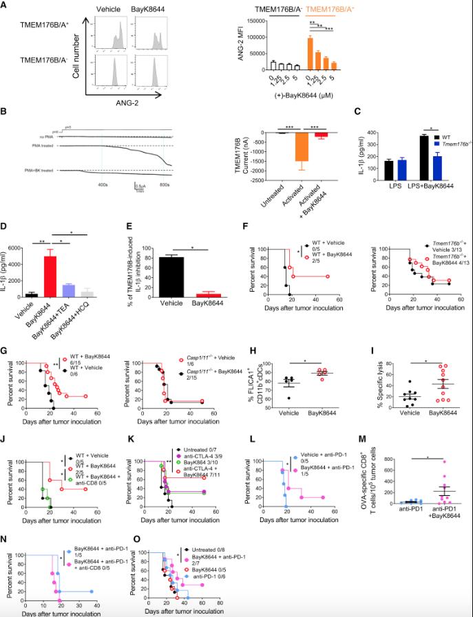
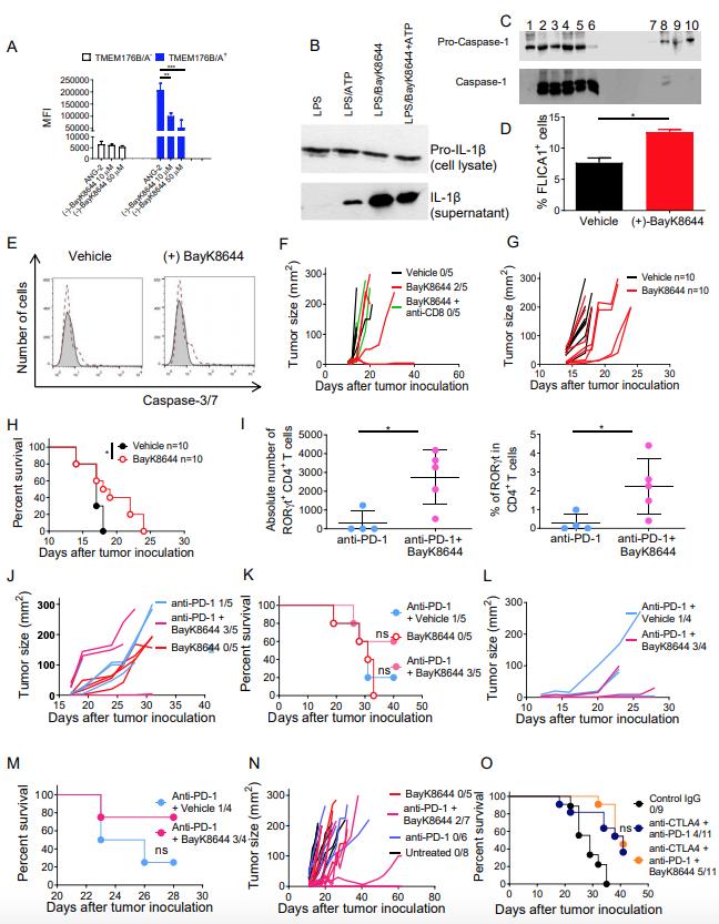
Figure 6. Targeting TMEM176B with BayK8644 Triggers Inflammasome-Dependent Antitumor Immunity (A) TMEM176B activity in CHO-7 cells treated or not with BayK8644. Representative flow cytometry histograms displaying ANG-2 fluorescence at the indicated conditions (left) and quantification of ANG-2 mean fluorescence intensity (MFI) (right). One experiment representative of five is shown. ââp < 0.01, âââp < 0.001; two-way ANOVA test. (B) TMEM176B-dependent conductance assessed in Xenopus oocytes following addition of 10 μM (+) BayK8644 to extracellular buffer during phorbol myristate acetate (PMA) stimulation. Representative currents (left) and determination of TMEM176B current at 800 s post-extracellular acidification (right) are shown. âââp < 0.001; one-way ANOVA test. (C) Determination of IL-1β in culture supernatants from WT and Tmem176bâ/â BMDCs primed for 3 h with LPS and then treated or not with 2.5 μM BayK8644. One experiment representative of three is shown. âp < 0.05; two-way ANOVA test. (D) Determination of IL-1β in culture supernatants from WT BMDCs primed with LPS and then treated with 10 μM BayK8644 alone or in combination with tetraethylammonium (TEA) (2 mM) or HCQ (10 μM). One experiment representative of three is shown. âp < 0.05, ââp < 0.01; one-way ANOVA test. (E) Determination of IL-1β in culture supernatants from THP-1-differentiated macrophages transfected with GFP or TMEM176B/GFP-coding plasmids and then treated or not with LPS plus nigericine (LPS/Nig) in the presence of ethanol (vehicle) or 5 μM BayK8644. To calculate the extent of TMEM176B-dependent inhibition, IL-1β levels (pg/mL) were incorporated to the formula: [GFP/LPS/Nig â GFP untreated] â TMEM176B/LPS/Nig à 100. One experiment representative of three is shown. âp < 0.05; Student's t test. (F and G) Survival of WT (F and G) and Tmem176bâ/â (F) or Casp1/11â/â (G) mice inoculated with EG7 tumor cells and treated with 1 mg/kg BayK8644 i.p. on days 2â15 after tumor cell injection. âp < 0.05, ââp < 0.01; log rank (Mantel-Cox) test. (H) Caspase-1 activation in TDLN from WT mice inoculated with EG7 tumor cells and then treated or not with 1 mg/kg BayK8644 on days 2â13. TDLN were resected 14 days after tumor injection and caspase-1 activation was studied by flow cytometry using the FLICA1 reagent. âp < 0.05; Student's t test. (I) In vivo cytotoxicity against OVA-expressing cells in WT mice inoculated with EG7 tumor cells treated or not with BayK8644 as in (F). At day 15, in vivo cytotoxicity was determined. âp < 0.05; Student's t test. (J) Survival of tumor (EG7)-bearing WT mice treated with BayK8644 or vehicle control, receiving or not anti-CD8 depleting antibody. ns, not significant. WT + Vehicle versus WT + BayK8644: âp < 0.05; WT + BayK8644 versus WT + BayK8644 + anti-CD8: âp < 0.05; WT + Vehicle versus WT + BayK8644 + anti-CD8: ns; log rank (Mantel-Cox) test. (K) Survival of tumor (EG7)-bearing WT mice treated or not with BayK8644, anti-CTLA-4 mAb, or BayK8644 plus anti-CTLA-4 mAb. ns, not significant. Untreated versus BayK8644 + anti-CTLA-4: ââp < 0.01; BayK8644 versus BayK8644 + anti-CTLA-4: ns; anti-CTLA-4 versus BayK8644 + anti-CTLA-4: ns; untreated versus anti-CTLA-4: ns; untreated versus BayK8644: ns; log rank (Mantel-Cox) test. (L) Survival of tumor (EG7)-bearing WT mice treated or not with 250 μg anti-PD-1 mAb at days 6, 9, and 12 after tumor inoculation. BayK8644 was injected every day since day 9 (when all mice had established tumors) until day 21. âp < 0.05; log rank (Mantel-Cox) test. (M) Frequency of OVA-specific CD8+ T cells as determined by flow cytometry using fluorescent MHC pentamers in EG7 tumor suspensions from WT mice treated with anti-PD-1 alone or anti-PD-1 + BayK8644 in a therapeutic protocol as in (L). âp < 0.05; unpaired Student's t test. (N) Survival of tumor (EG7)-bearing WT mice treated or not with BayK8644 plus anti-PD-1 mAb in the absence or presence of anti-CD8 depleting mAb. âp < 0.05; log rank (Mantel-Cox) test. (O) Survival of WT mice inoculated with 5,555 melanoma cells and left untreated or treated either with anti-PD-1 mAb (days 6, 9, and 12), BayK8644 (days 9â21), or both. All animals had established tumors when BayK8644 treatment was started. ns, not significant. Untreated versus BayK8644 + anti-PD-1: âp < 0.05; BayK8644 versus BayK8644 + anti-PD-1: ns; anti-PD-1 versus BayK8644 + anti-PD-1: ns; untreated versus anti-PD-1: ns; untreated versus BayK8644: ns; log rank (Mantel-Cox) test. In (F), (G), and (JâO) the ratio represents the number of surviving mice/total injected mice. For these experiments we used C57BL/6 mice. Mean ± SD are shown. See also Figure S8. |
|
|
Figure S1. Related to Figure 1. (A) Sequence of genomic DNA (Casp1 gene) from Tmem176b -/- and Tmem176b -/-Casp1 -/- mice. Tmem176b -/-Casp1 -/- (double KO) mice were generated by deletion of the indicated bases in Casp1 gene in Tmem176b -/- mice using the CRISPR/Cas9 strategy. Proteins sequences are shown in the lower part of the alignment. Right: Western blot confirming the absence of Caspase-1 in Tmem176b -/-Casp1 -/- splenocytes. (B) Absolute number of neutrophils (CD11b+Ly6G+Ly6Cint) determined by flow cytometry in 6-8 weeks-old male WT and Tmem176b -/- mice injected i.p with 20 mg/kg ATP. Four hr after ATP injection, peritoneal lavage was performed. In the plots, CD11b+ cells were analyzed for Ly6C and Ly6G expression. When indicated, the Caspase-1 inhibitor ZYVAD-CMK was injected i.p at 5 mg/kg at the time of ATP treatment. At least six animals were studied in each group in two independent experiments. * p<0.05. ns: non significant. One-way ANOVA test. Representative scatter dot plots (left) and quantification for the different groups (right) are shown. (C) Determination of IL-1ï¢ and Caspase-1 activation in WT and Tmem176b -/- bone marrow-derived DCs (BMDCs) treated with LPS (0.25 µg/ml) for 4 hr, washed and treated with 500 µg/ml of aluminum particles for the indicated times (left). Dose-response experiments are shown in the central graph. Culture supernatants were harvested and IL-1ï¢ was determined by ELISA (left and central graphs). Right: Caspase-1 activation was studied by flow cytometry using the FLICA1 reagent. BMDCs were stimulated for 3 hr with LPS and then incubated in the presence or absence of 500 µg/ml aluminum particles during 45 min. ND: not detected. * p<0.05; ** p<0.01 One-way ANOVA test. One experiment representative of three is shown. (D) Western blot of Pro-Caspase-1 and Caspase-1 (p20) expression in cell lysates and culture supernatants from WT BMDCs primed for 3 hr with LPS (0.25 µg/ml), washed and treated or not with 5 µM nigericin (Nig) for 45 min. One experiment representative of two is shown. (E) Transfection efficiency assessed by flow cytometry. THP-1 cells were differentiated to macrophages by treatment for 48 hr with 0.1 µM PMA. Cells were then electroporated with GFP or GFP-TMEM176B coding pcDNA1./8203 plasmids. Sixteen hr later, cells were left untreated or treated for 3 hr with 0.25 µg/ml LPS and then exposed for 2 hr to 2.5 µM nigericin (Nig). (F) Cell viability assessed by flow cytometry of propidium iodide staining. One experiment representative of three is shown. (G) Contribution of Caspase-1/11 to Tmem176b, Tnfa and Il6 mRNA expression. WT and Casp1/11-/- BMDCs were left untreated (NT) or treated with LPS (0.25 ïg/ml for 3 hr), washed and exposed to ATP (0.5 mM for 2 hr). Tmem176b, Tnfa and Il6 mRNA expression was assessed by qRT-PCR. ns: non significant; *p<0.05; *** p<0,001. Two-way ANOVA test. (H) Annexin V/7AAD staining of WT BMDCs either untreated (NT) or treated with LPS, ATP, or LPS plus ATP. The numbers indicate the percentage of cells in each quadrant. Data are representative of two independent experiments. Mean ± SD are shown. |
|
|
Figure S2. Related to Figure 2. (A) Immunohistochemical staining of TMEM176B expression (brown staining, counterstained with hematoxylin) in human colon carcinomas samples (n=90). Representative images for parenchyma and stroma depicting low and high expression are shown. Scale bars, 10 or 25 µm. (B) Survival analysis of colon cancer patients with high or low TMEM176B expression. Association of stromal (p=0.0194; Log-rank, Mantel-Cox test) and parenchimal (p=0.55; Log-rank, Mantel-Cox test) TMEM176B expression with overall survival. The staining and analysis were done by two independent researchers in a blinded fashion, ignoring the survival data for each sample. (C) Matrix of scatterplots showing correlations between NLRP3, IL1B, IL18, TMEM176A and TMEM176B gene expression in 420 macrophages from single cell RNA-Seq data from melanoma biopsies (Jerby-Arnon et al., 2018). Correlations were made using Spearmanâs correlation coefficient. Red lines indicate the local regression (LOESS) fit; p, p value; rho, Spearmanâs correlation coefficient. (D) Growth curves of 1 x 106 MC38 colon cancer cells (left), 1 x 105 LL2 lung cancer cells (center) or 1 x 106 EG7 thymic lymphoma cells (right) s.c injected into WT and Tmem176b -/- mice. Tumor growth was monitored every three days and measured in its longer and shorter diameters. Mice were euthanized when one of the diameters reached 2 cm. The ratio in the inset shows the number of animals developing tumors over the number of injected animals. (E) Tmem176b mRNA expression in tumor cells and BMDCS analyzed by RT-PCR. The 249-bp band corresponds to the expected size of the specific amplified fragment. One experiment representative of two is shown. (F) In vivo Tmem176b-specific cell lysis assessed as described in the STAR METHODS section. WT naive splenocytes were loaded either with low or high doses of DDAO and injected i.v into tumor-bearing WT and Tmem176b -/- animals 14 days after tumor inoculation. Four hr after injection, spleen was harvested and the ratio of low and high DDAO populations was studied to assess the percentage of specific cytotoxicity. Not significant. Studentâs t test. (G) Analysis of Caspase-1 activation by Western blot comparing tumor lysates from WT and Tmem176b -/- animals. One experiment representative of two is shown. (H) Representative scatter dot plot (left) for MHCII and CD11c expression within TDLN to identify migratory and resident cDCs. The central and right graphs depict the percentage of FLICA1+ cells (expressing active Caspase-1) within CD11b+ resident and migratory cDCs respectively from WT and Tmem176b -/- animals. One experiment representative of two is shown. * p<0.05 Studentâs t test. (I) Immunostaining of TMEM176B+ CD11b int cells in lymph nodes from naive mice or tumor-bearing animals (TDLN; harvested 14 days after EG7 tumor cell injection). Lymph nodes were immunostained with anti-TMEM176B (red) and anti-CD11b (Cyan) antibodies. Nuclei were stained with DAPI (blue). The white arrows indicate TMEM176B+ CD11b int cells. At least three animals were studied in each group. Scale bars, 10 µm. (J) Flow cytometry of TCRβ+ CD4+ RORγt+ T cells in TDLN from EG7-bearing WT and Tmem176b -/- mice. Relative (left) and absolute (central graphic) number of cells are shown. The right graph shows relative cell number of Tmem176b-/- animals treated with control IgG or anti-IL-1β neutralizing antibody. * p<0.05 Studentâs t test. (K) Flow cytometry of IL-17A+ CD4+ T cells in TDLN cells from EG7-bearing WT and Tmem176b-/- mice. Animals. were euthanized 14 days after tumor cell inoculation. TDLN cells were re-stimulated in vitro with 10 μM OVA peptide 323-339 (ISQAVHAAHAEINEAGR) and IL-17A+ CD4+ T cells were determined. One experiment representative of three is shown. * p<0.05; ** p<0.01 Two-way ANOVA test. (L) Survival of EG7-bearing Tmem176b-/- mice treated with control IgG or anti-IL-17A neutralizing antibody.p=0.0593. Log-rank (Mantel-Cox) test. Mean ± SD are shown. |
|
|
Figure S3. Related to Figure 2. (A) Quantitative RT-PCR of the indicated transcripts in EG7 tumors and tumor-draining lymph nodes (TDLN) from WT and Tmem176b-/- mice harvested 14 days after tumor cell injection (n=5 per group). * p<0.05 Studentâs t test. (B) Flow cytometry of the indicated markers (CD11b- cDCs : TCRVβ12- CD11c hi MHC II+ CD11b-; cDCs: TCRVβ12-CD11chi MHC II+; Infiltrating cells: TCRVβ12- (EG7 cells are TCRVβ12+); CD11b+ cDCs: TCRVβ12- CD11c hi MHCII+ CD11b+; NKT cells: TCRVβ12- TCRβ+ NK1.1+; αβT cells: TCRVβ12- TCRβ+; CD4+ T cells: TCRVβ12- TCRβ+ CD4+; Th17: TCRVβ12- TCRβ+CD4 +RORγt+; γδT cells :TCRVβ12- TCRγδ+; MDSCs: TCRβ- CD11b+ Gr1+; B cells: TCRVβ12-TCRβ- CD19+; NK cells: TCRVβ12- TCRβ- NK1.1+. EG7 tumors from WT and Tmem176b-/- mice were harvested 14 days after tumor cell injection (at least n=5 per group). Tumors were disaggregated with collagenase D and cell suspensions were stained with the above mentioned antibodies. Data were analyzed by Studentâs t test. Mean ± SD are shown. |
|
|
Figure S4. Related to Figure 2. (A) Flow cytometry analysis of total and OVA (SIINFEKL peptide)-specific CD8+ T cells within the tumor microenvironment. TCRVβ12 staining was used to identify tumoral EG7 T cells. Representative of three experiments. (B) Determination of the frequency of total and OVA-specific CD8+ T cells in WT and Tmem176b-/- mice studied in A.* p<0.05 (Student’s t test). (C) Assessment of intratumoral regulatory T cells (Tregs) and CD8/Treg ratio within the tumor microenvironment. *p<0.05 (Student’s t test). (D) Proliferation of CD8+ tumor-infiltrating T cells assessed by flow cytometry. Tumor-infiltrating T cells were purified by negative selection and re-stimulated in vitro in the presence of LPS-treated BMDCs (1/10 ratio) with SIINFEKL peptide. Proliferation of CD8+ T cells was determined by flow cytometry by analyzing DDAO dilution. Four WT and four Tmem176b-/- animals were studied. * p<0.05; ** p<0.01. Student’s t test. Mean ± SD are shown. |
|
|
Figure S5. Related to Figure 2. Tumor-draining lymph nodes from EG7-bearing WT and Tmem176b-/- animals were harvested 14 days after tumor inoculation. Different lymphocyte populations were analyzed by flow cytometry. (A) Representative scatter dot plots indicating the frequency of cells expressing TCRï¡ï¢, CD4, CD8 and Foxp3. (B) Percentage and absolute number of different lymphocyte populations. Studentâs t test. * p<0.05. (C) Representative histograms of in vivo T-cell cytotoxicity against OVA-expressing cells shown in Figure 2G. (D) Percentage of CD107a (degranulation marker) studied by flow cytometry within CD8+ T cells infiltrating tumors in Tmem176b-/- and Tmem176b-/-Casp1 -/- mice. * p<0.05. Studentâs t test. Mean ± SD are shown. |
|
|
Figure S6. Related to Figure 5. The log2-transformed normalized NanoString counts from melanoma tumor biopsies for the indicated inflammasomerelated genes is shown (Chen et al. 2016 cohort analyzed in Figure 5). Biopsies were obtained before anti-CTLA-4 therapy in A and B. (A) Patients were classified as responders and progressors to anti-CTLA-4 therapy according to clinical outcome as defined by Chen et al (2016). * p<0.05. Non-paired Student’s t test. (B) Patients progressing to anti-CTLA-4 therapy were then treated with anti-PD-1 antibodies. Based on their clinical outcome (with regards to anti-PD-1 therapy), they were classified as responders and progressors. * p<0.05; **p<0.01. Non-paired Student’s t test. Mean ± SD are shown. |
|
|
Figure S7. Related to Figure 5. The log2-transformed normalized NanoString counts from melanoma tumor biopsies for the indicated inflammasomerelated genes is shown for melanoma patients from the Chen et al. 2016 cohort analyzed (in Figure 5). Non-paired Student’s t test. (A) Tumor biopsies were obtained before anti-PD-1 therapy in patients not responding to anti-CTLA-4 antibodies. In the figure, responders and progressors were classified according to their clinical outcome in response to anti-PD-1 therapy. (B) Tumor biopsies were obtained during the anti-CTLA-4 therapy (first 2-3 months). Responders and progressors were classified according to their clinical outcome in response to anti-CTLA-4 therapy. Mean ± SD are shown |
|
|
Figure S8. Related to Figure 6. (A) Analysis of BayK8644 activity on TMEM176B/A-transfected cells. CHO-7 cells were transfected with TMEM176B and TMEM176A-mcherry-coding pcDNA1.3 plasmids. Cells were then loaded with the Na+-sensitive fluorescent dye Asante NaTRIUM Green 2 (ANG-2). The graph indicates quantification of ANG-2 mean fluorescence intensity (MFI) subtracting in each condition the MFI obtained in Na+ -free buffer. Untreated and (-) BayK8644-treated cells were studied. One experiment representative of three is shown. ** p<0.01; *** p<0.001. Two-way ANOVA test. (B) Western blot of Pro-IL-1ï¢ and IL-1ï¢ expression. BMDCs were treated for 3 hr with 0.25 µg/ml LPS. Cells were washed and then treated with 2 mM ATP, 2.5 µM BayK8644 or both stimuli. Cell lysates and precipitated culture supernatants were electrophoresed, blotted and analyzed using an anti-IL-1β antibody. One experiment representative of four is shown. (C) Western blot analysis of Pro-Caspase-1 and Caspase-1 expression in BMDCs (supernatants) treated as follows. 1: LPS; 2: LPS/ATP; 3: LPS/verapamil + ATP; 4: LPS/nifedipine + ATP; 5: LPS/diltiazem + ATP; 6: LPS/DMSO +ATP; 7: LPS/ATP medium standard K+; 8: LPS/BayK8644 medium standard K+; 9: LPS/ATP medium high K+; 10: LPS/BayK medium high K+. One experiment representative of two is shown. (D) Flow cytometry of active Caspase-1 in BMDCs treated with 5 µM BayK8644 for 2 hr and then stained with FLICA1. Studentâs t test. * p<0.05. One experiment representative of three is shown. (E) Number of apoptotic EG7 tumor cells treated in vitro with vehicle (ethanol) or with (+) BayK8644 (10 µM). Apoptosis was determined by analyzing active caspase-3/7. The grey histogram shows unstained conditions and the dotted line shows caspase-3/7 staining. One experiment representative of three is shown. (F) Growth of EG7 tumor cells inoculated in WT mice treated or not with BayK8644 in the absence or presence of anti-CD8 depleting antibody. Growth of individual tumors is shown. (G-H) Growth of individual tumors (G) and survival (H) of BALB/c mice injected s.c with 1x105 CT26 colon cancer cells. Mice were treated daily i.p with vehicle or 1 mg/kg BayK8644 at days 3-15 after tumor cell inoculation. * p<0.05; Log-rank (Mantel-Cox) test. (I) Absolute number (left) and percentage (right) of TCRï¢ +CD4+RORγt+ T cells within TDLN from tumor (EG7)- bearing mice treated with anti-PD-1 or anti-PD-1 + BayK8644. Anti-PD-1 antibody (250 µg) was injected i.p at days 6, 9 and 12 after tumor inoculation. BayK8644 was injected every day since day 9 (in mice with established tumors) until day 21. * p<0.05 Studentâs t test. (J-K) Growth of individual tumors (J) and survival (K) of C57BL/6 mice injected s.c with 1 x 105 LL/2 lung tumor cells. WT mice were injected with LL/2 cells and then treated with 250 µg anti-PD-1 antibody at days 6, 9 and 12 after tumor inoculation. BayK8644 was injected daily since day 9 (tumors were 10-20 mm2 in surface) until day 21. In this therapeutic protocol BayK8644 monotherapy showed no anti-tumor effect. ns: non significant. Log-rank (Mantel-Cox) test. (L-M) Growth of individual tumors (L) and survival (M) of C57BL/6 mice injected s.c with 1 x 106 MC38 colon cancer cells. WT mice were injected with MC38 cells and then treated with 250 µg anti-PD-1 antibody at days 6, 9 and 12 after tumor inoculation. BayK8644 was injected daily since day 9 (tumors were 10-20 mm2 in surface) until day 21. Log-rank (Mantel-Cox) test. (N) Growth of 5555 melanoma cells in WT mice treated or not with anti-PD-1 antibody (days 6, 9 and 12), BayK8644 (days 9-21) or both. All animals had established tumors when BayK8644 treatment was started. Growth of individual tumors is shown. (O) Survival of C57BL/6 mice inoculated s.c with 2.5 x 105 5555 melanoma cells and receiving combination treatments. Ten days after tumor cell inoculation, animals were treated with: a) control IgG; b) anti-CTLA-4 mAb+ anti-PD-1 mAb or c) anti-CTLA-4 mAb + anti-PD-1 mAb + BayK8644. Mice were sacrificed when one of the tumor diameters reached 2 cm. Mice survival was monitored. Statistical significance was determined using the Log-rank (Mantel-Cox) test. ns: non significant. Control IgG vs anti-CTLA-4 + anti-PD-1 p= 0.0057; Control IgG vs anti-CTLA-4 + anti-PD-1 + BayK8644 p<0.0001; anti-CTLA-4 + anti-PD-1 vs anti-CTLA4 + anti-PD-1 +BayK8644, ns. Mean ± SD are shown |
|
|
Figure 1. The Ionic Channel TMEM176B Inhibits the NLRP3 Inflammasome(A) Representative dot plots and absolute number of neutrophils (CD11b+ Ly6Cint Ly6G+) in peritoneal lavage 4 h after intraperitoneal (i.p.) injection with vehicle control (PBS) or 20 mg/kg ATP. In the plots, CD11b+ cells were analyzed for Ly6C and Ly6G expression. At least six animals were studied in each group in two independent experiments. ns, not significant; âp < 0.05; one-way ANOVA test.(B and C) Dose-response (B) and time-response (C) analysis of WT and Tmem176bâ/â bone marrow-derived DCs (BMDCs) treated with LPS (0.25 μg/mL) for 4 h, washed and treated with ATP (left) or nigericine (Nig) (right). IL-1β in culture supernatants was determined by ELISA. One experiment representative of five is shown. âp < 0.05, ââp < 0.01; two-way ANOVA test.(D) Western blot analysis of pro-IL-1β and pro-caspase-1 (lysates) or IL-1β and caspase-1 (supernatants) in WT and Tmem176bâ/â BMDCs stimulated with LPS as in (B and C) and then treated for 90 min with 2.5 μM Nig or 0.5 mM ATP. One experiment representative of three is shown.(E) Caspase-1 activation in WT and Tmem176bâ/â BMDCs treated with LPS and then exposed to 0.5 mM ATP or 2.5 μM Nig for 45 min. Cells were harvested and stained with FLICA1 reagent. One experiment representative of three is shown. âp < 0.05; two-way ANOVA test.(F) IL-1β secretion by WT and Tmem176bâ/â BMDCs treated as in (E) compared with those treated with 10 μM Z-WEHD-FMK 15 min before ATP. One experiment representative of three is shown. ââp < 0.01, ââââp < 0.0001; two-way ANOVA test.(G and H) Determination of IL-1β (G) and IL-18 (H) by ELISA in culture supernatants from WT, Tmem176bâ/â, and Tmem176bâ/âCasp1â/â BMDCs treated as in (E). One experiment representative of two is shown. âp < 0.05, ââp < 0.01, ââââp < 0.0001; two-way ANOVA test.(I) Determination of IL-1β in culture supernatants of THP-1-differentiated macrophages expressing GFP or GFP-TMEM176B untreated or treated for 3 h with 0.25 μg/mL LPS and then for 2 h with 2.5 μM Nig. One experiment representative of four is shown. ââp < 0.01, âââp < 0.001; two-way ANOVA test.(J) Calcium determination in WT and Tmem176bâ/â BMDCs treated for 3 h with 0.25 μg/mL LPS and 0.5 mM ATP. Cells were loaded with Ca2+-sensitive probe Fura-2. Emission at 340/380 nm was recorded in time-lapse experiments; 0.5 mM ATP was added when indicated by the arrow. Scale bars, 10 μm.(K) Determination of IL-1β in BMDCs exposed to the NLRP3 inflammasome activator ATP as described in (E) in the presence or absence of the intracellular Ca2+ chelator BAPTA (100 μM) or DMSO vehicle control. One experiment representative of three is shown. âp < 0.05; two-way ANOVA test.(L) Determination of IL-1β in BMDCs following inflammasome activation in the presence of control buffer (5 mM) or high K+ buffer (120 mM). One experiment representative of three is shown. âp < 0.05; two-way ANOVA test.(M and N) Determination of IL-1β in BMDCs following inflammasome activation in the presence or absence of the Ca2+-activated K+ channels blockers iberiotoxin (IbTx) in (M) or hydroxychloroquine (HCQ) in (N). One experiment representative of three is shown in each case. âp < 0.05, ââp < 0.01; two-way ANOVA test.In ELISA experiments, ND stands for not detected.Mean ± SD are shown.See also Figure S1. |
|
|
Figure 2. Mice Lacking Tmem176b Control Tumor Growth through an IL-1β- and caspase-1-Dependent Manner(A) Survival of WT and Tmem176bâ/â mice injected subcutaneously with MC38 colon cancer cells (1 à 106; left graph), LL2 lung cancer cells (1 à 105; central graph), or EG7 thymic lymphoma cells (1 à 106; right graph). Mice survival was monitored every 3 days. The ratio shows the number of surviving animals/total injected mice from three experiments. âp < 0.05, ââp < 0.01; log rank (Mantel-Cox) test.(B and C) Western blot analysis (B) and semiquantification (C) of pro-caspase-1 and caspase-1 expression in tumor-draining lymph nodes (TDLN) from WT and Tmem176bâ/â mice. At least four animals/group are shown. âp < 0.05; Student's t test.(D and E) Confocal microscopy (D) and semiquantification (E) of activated caspase-1 expression using the FLICA1 fluorescent probe in TDLN. Scale bars, 10 μm. n = 3 each group. âp < 0.05, âââp < 0.001; one-way ANOVA test.(F) Flow cytometry analysis of FLICA1+ cells within TDLN. SSC, Side scatter. One experiment representative of two is shown.(G) Evaluation of FLICA1+ CD11b+ and CD11bâ classical DCs (cDCs) in TDLN is shown. ns, not significant; âââp < 0.001; Student's t test.(H) Survival of Tmem176bâ/â EG7 tumor-bearing mice treated with anti-IL-1β or control immunoglobulin G (IgG) antibodies. The ratio shows the number of surviving animals/total injected mice from one experiment. âp < 0.05; log rank (Mantel-Cox) test.(I) Survival of untreated Tmem176bâ/â and Tmem176bâ/âCasp1â/â EG7 tumor-bearing mice. The ratio shows the number of surviving animals/total injected mice pooled from three independent experiments. âp < 0.05; log rank (Mantel-Cox) test.(J) In vivo cytotoxicity against OVA-expressing cells in WT and Tmem176bâ/â EG7 tumor-bearing mice. Data from four different animals and one experiment in each group are shown. ââp < 0.01; Student's t test.(K) In vivo cytotoxicity against OVA-expressing cells in EG7 tumor-bearing Tmem176bâ/â mice treated with anti-IL-1β neutralizing or control IgG antibodies. âp < 0.05; Student's t test.(L) In vivo cytotoxicity against OVA-expressing cells in tumor-bearing Tmem176bâ/â versus Tmem176bâ/âCasp1â/â mice. Data from two experiments are shown. âp < 0.05; Student's t test.(M) Survival of tumor-bearing WT and Tmem176bâ/â mice left untreated or treated with anti-CD8 depleting antibodies. The ratio depicts the number of surviving animals/total injected mice. Data from one experiment are shown. âp < 0.05; log rank (Mantel-Cox) test.The genetic background of the animals used was C57BL/6.Mean ± SD are shown.See also Figures S2âS5. |
|
|
Figure 3. Inflammasome Activation Reinforces Immune Checkpoint Blockade(A) Survival of WT, Tmem176b−/−, and Tmem176b−/−Casp1−/− mice inoculated with EG7 tumor cells and receiving anti-CTLA-4 or control IgG antibodies. ∗p < 0.05; log rank (Mantel-Cox) test.(B and C) Survival of WT and Casp1/11−/− (B) or Nlrp3−/− (C) mice inoculated with EG7 tumor cells and injected with control IgG, anti-CTLA-4, or anti-PD-1 antibodies. ns, not significant; ∗p < 0.05; log rank (Mantel-Cox) test.Data from three (A and B) or two (C) experiments are shown. The ratio depicts the number of surviving animals/total injected mice. |
|
|
Figure 4. Analysis of the Inflammasome Signature in Tumor Biopsies from Melanoma Patients Treated with Immune Checkpoint Blockers(A) Paired analysis comparing pre-treatment versus on-treatment melanoma biopsies of patients who did not respond to anti-PD-1 therapy and were not treated previously with anti-CTLA-4 antibody (IPI-naive). ∗p < 0.05; paired Student's t test.(B) Heatmaps of transcriptome analysis from tumor biopsies of melanoma patients responding (responders) or not (non-responders) to anti-PD-1 therapy. ∗p < 0.05; unpaired Student's t test.(C) Paired analysis comparing pre-treatment versus on-treatment melanoma biopsies of patients responding to anti-PD-1 therapy. The indicated inflammasome-related genes were significantly upregulated during therapy. p < 0.05; paired Student's t test.(D and E) Paired study of the relative frequency (D) and absolute number (E) of the indicated cell populations between pre-treatment versus on-treatment tumor biopsies from total patients responding to anti-PD-1 therapy analyzed by the CIBERSORT method. ∗p < 0.05, ∗∗p < 0.01; paired Student's t test.(F) Association of NLRP3 expression with the frequency of total leukocytes, CD8+ T cells and activated memory CD4+ T cells in patients responding to anti-PD-1 therapy. Results show transcriptomics data obtained from tumor biopsies at the on-treatment stage.See also Tables S1–S6. |
|
|
Figure 5. Analysis of the Inflammasome Signature in Tumor Biopsies from Melanoma Patients Treated with Immune Checkpoint Blockers(A) Log2-transformed normalized NanoString counts for the indicated inflammasome-related genes in melanoma tumor biopsies from patients being treated with anti-PD-1 mAb. The results for responding and non-responding patients as defined by Chen et al. (2016). Mean ± SD are shown. ∗p < 0.05, ∗∗p < 0.01, ∗∗∗p < 0.001, ∗∗∗∗p < 0.0001; unpaired Student's t test.(B) Paired analysis of the 16 inflammasome-related genes studied in (A) comparing pre-treatment and on-treatment tumor biopsies from melanoma patients responding (n = 5) or not responding (n = 7) to anti-PD-1 therapy. ∗p < 0.05, ∗∗∗p < 0.001, ∗∗∗∗p < 0.0001; paired Student's t test.See also Figures S6 and S7. |
|
|
Figure 6. Targeting TMEM176B with BayK8644 Triggers Inflammasome-Dependent Antitumor Immunity(A) TMEM176B activity in CHO-7 cells treated or not with BayK8644. Representative flow cytometry histograms displaying ANG-2 fluorescence at the indicated conditions (left) and quantification of ANG-2 mean fluorescence intensity (MFI) (right). One experiment representative of five is shown. ââp < 0.01, âââp < 0.001; two-way ANOVA test.(B) TMEM176B-dependent conductance assessed in Xenopus oocytes following addition of 10 μM (+) BayK8644 to extracellular buffer during phorbol myristate acetate (PMA) stimulation. Representative currents (left) and determination of TMEM176B current at 800 s post-extracellular acidification (right) are shown. âââp < 0.001; one-way ANOVA test.(C) Determination of IL-1β in culture supernatants from WT and Tmem176bâ/â BMDCs primed for 3 h with LPS and then treated or not with 2.5 μM BayK8644. One experiment representative of three is shown. âp < 0.05; two-way ANOVA test.(D) Determination of IL-1β in culture supernatants from WT BMDCs primed with LPS and then treated with 10 μM BayK8644 alone or in combination with tetraethylammonium (TEA) (2 mM) or HCQ (10 μM). One experiment representative of three is shown. âp < 0.05, ââp < 0.01; one-way ANOVA test.(E) Determination of IL-1β in culture supernatants from THP-1-differentiated macrophages transfected with GFP or TMEM176B/GFP-coding plasmids and then treated or not with LPS plus nigericine (LPS/Nig) in the presence of ethanol (vehicle) or 5 μM BayK8644. To calculate the extent of TMEM176B-dependent inhibition, IL-1β levels (pg/mL) were incorporated to the formula: [GFP/LPS/Nig â GFP untreated] â TMEM176B/LPS/Nig à 100. One experiment representative of three is shown. âp < 0.05; Student's t test.(F and G) Survival of WT (F and G) and Tmem176bâ/â (F) or Casp1/11â/â (G) mice inoculated with EG7 tumor cells and treated with 1 mg/kg BayK8644 i.p. on days 2â15 after tumor cell injection. âp < 0.05, ââp < 0.01; log rank (Mantel-Cox) test.(H) Caspase-1 activation in TDLN from WT mice inoculated with EG7 tumor cells and then treated or not with 1 mg/kg BayK8644 on days 2â13. TDLN were resected 14 days after tumor injection and caspase-1 activation was studied by flow cytometry using the FLICA1 reagent. âp < 0.05; Student's t test.(I) In vivo cytotoxicity against OVA-expressing cells in WT mice inoculated with EG7 tumor cells treated or not with BayK8644 as in (F). At day 15, in vivo cytotoxicity was determined. âp < 0.05; Student's t test.(J) Survival of tumor (EG7)-bearing WT mice treated with BayK8644 or vehicle control, receiving or not anti-CD8 depleting antibody. ns, not significant. WT + Vehicle versus WT + BayK8644: âp < 0.05; WT + BayK8644 versus WT + BayK8644 + anti-CD8: âp < 0.05; WT + Vehicle versus WT + BayK8644 + anti-CD8: ns; log rank (Mantel-Cox) test.(K) Survival of tumor (EG7)-bearing WT mice treated or not with BayK8644, anti-CTLA-4 mAb, or BayK8644 plus anti-CTLA-4 mAb. ns, not significant. Untreated versus BayK8644 + anti-CTLA-4: ââp < 0.01; BayK8644 versus BayK8644 + anti-CTLA-4: ns; anti-CTLA-4 versus BayK8644 + anti-CTLA-4: ns; untreated versus anti-CTLA-4: ns; untreated versus BayK8644: ns; log rank (Mantel-Cox) test.(L) Survival of tumor (EG7)-bearing WT mice treated or not with 250 μg anti-PD-1 mAb at days 6, 9, and 12 after tumor inoculation. BayK8644 was injected every day since day 9 (when all mice had established tumors) until day 21. âp < 0.05; log rank (Mantel-Cox) test.(M) Frequency of OVA-specific CD8+ T cells as determined by flow cytometry using fluorescent MHC pentamers in EG7 tumor suspensions from WT mice treated with anti-PD-1 alone or anti-PD-1 + BayK8644 in a therapeutic protocol as in (L). âp < 0.05; unpaired Student's t test.(N) Survival of tumor (EG7)-bearing WT mice treated or not with BayK8644 plus anti-PD-1 mAb in the absence or presence of anti-CD8 depleting mAb. âp < 0.05; log rank (Mantel-Cox) test.(O) Survival of WT mice inoculated with 5,555 melanoma cells and left untreated or treated either with anti-PD-1 mAb (days 6, 9, and 12), BayK8644 (days 9â21), or both. All animals had established tumors when BayK8644 treatment was started. ns, not significant. Untreated versus BayK8644 + anti-PD-1: âp < 0.05; BayK8644 versus BayK8644 + anti-PD-1: ns; anti-PD-1 versus BayK8644 + anti-PD-1: ns; untreated versus anti-PD-1: ns; untreated versus BayK8644: ns; log rank (Mantel-Cox) test.In (F), (G), and (JâO) the ratio represents the number of surviving mice/total injected mice. For these experiments we used C57BL/6 mice.Mean ± SD are shown.See also Figure S8. |
References [+] :
Binnewies,
Understanding the tumor immune microenvironment (TIME) for effective therapy.
2018, Pubmed
Binnewies, Understanding the tumor immune microenvironment (TIME) for effective therapy. 2018, Pubmed
Broz, Differential requirement for Caspase-1 autoproteolysis in pathogen-induced cell death and cytokine processing. 2010, Pubmed
Chen, Analysis of Immune Signatures in Longitudinal Tumor Samples Yields Insight into Biomarkers of Response and Mechanisms of Resistance to Immune Checkpoint Blockade. 2016, Pubmed
Condamine, Tmem176B and Tmem176A are associated with the immature state of dendritic cells. 2010, Pubmed
Crozat, Cutting edge: expression of XCR1 defines mouse lymphoid-tissue resident and migratory dendritic cells of the CD8α+ type. 2011, Pubmed
Durai, Functions of Murine Dendritic Cells. 2016, Pubmed
Eil, Ionic immune suppression within the tumour microenvironment limits T cell effector function. 2016, Pubmed
Eon Kuek, The MS4A family: counting past 1, 2 and 3. 2016, Pubmed
Eugenia Schroeder, Pro-inflammatory Ca++-activated K+ channels are inhibited by hydroxychloroquine. 2017, Pubmed
Gaidt, The DNA Inflammasome in Human Myeloid Cells Is Initiated by a STING-Cell Death Program Upstream of NLRP3. 2017, Pubmed
Ghiringhelli, Activation of the NLRP3 inflammasome in dendritic cells induces IL-1beta-dependent adaptive immunity against tumors. 2009, Pubmed
Gong, Orchestration of NLRP3 Inflammasome Activation by Ion Fluxes. 2018, Pubmed
Hamilton, A comparison between the binding and electrophysiological effects of dihydropyridines on cardiac membranes. 1987, Pubmed
Hirata, Intravital imaging reveals how BRAF inhibition generates drug-tolerant microenvironments with high integrin β1/FAK signaling. 2015, Pubmed
Jerby-Arnon, A Cancer Cell Program Promotes T Cell Exclusion and Resistance to Checkpoint Blockade. 2018, Pubmed
Karki, Inflammasomes and Cancer. 2017, Pubmed
Laoui, The tumour microenvironment harbours ontogenically distinct dendritic cell populations with opposing effects on tumour immunity. 2016, Pubmed
Louvet, Identification of a new member of the CD20/FcepsilonRIbeta family overexpressed in tolerated allografts. 2005, Pubmed
Mangan, Targeting the NLRP3 inflammasome in inflammatory diseases. 2018, Pubmed
Muñoz-Planillo, K⁺ efflux is the common trigger of NLRP3 inflammasome activation by bacterial toxins and particulate matter. 2013, Pubmed
Murakami, Critical role for calcium mobilization in activation of the NLRP3 inflammasome. 2012, Pubmed
Newman, Robust enumeration of cell subsets from tissue expression profiles. 2015, Pubmed
Pfirschke, Immunogenic Chemotherapy Sensitizes Tumors to Checkpoint Blockade Therapy. 2016, Pubmed
Rathinam, Inflammasome Complexes: Emerging Mechanisms and Effector Functions. 2016, Pubmed
Riaz, Tumor and Microenvironment Evolution during Immunotherapy with Nivolumab. 2017, Pubmed
Segovia, Autologous dendritic cells prolong allograft survival through Tmem176b-dependent antigen cross-presentation. 2014, Pubmed
Sharma, Immune checkpoint targeting in cancer therapy: toward combination strategies with curative potential. 2015, Pubmed
Sokolovska, Activation of caspase-1 by the NLRP3 inflammasome regulates the NADPH oxidase NOX2 to control phagosome function. 2013, Pubmed
Syn, De-novo and acquired resistance to immune checkpoint targeting. 2017, Pubmed
van Dijk, Recovering Gene Interactions from Single-Cell Data Using Data Diffusion. 2018, Pubmed
Woo, STING-dependent cytosolic DNA sensing mediates innate immune recognition of immunogenic tumors. 2014, Pubmed
