XB-ART-56690
Nat Cell Biol
2019 Dec 01;2112:1544-1552. doi: 10.1038/s41556-019-0427-x.
Show Gene links
Show Anatomy links
Massive centriole production can occur in the absence of deuterosomes in multiciliated cells.
Mercey O
,
Levine MS
,
LoMastro GM
,
Rostaing P
,
Brotslaw E
,
Gomez V
,
Kumar A
,
Spassky N
,
Mitchell BJ
,
Meunier A
,
Holland AJ
.
???displayArticle.abstract???
Multiciliated cells (MCCs) amplify large numbers of centrioles that convert into basal bodies, which are required for producing multiple motile cilia. Most centrioles amplified by MCCs grow on the surface of organelles called deuterosomes, whereas a smaller number grow through the centriolar pathway in association with the two parent centrioles. Here, we show that MCCs lacking deuterosomes amplify the correct number of centrioles with normal step-wise kinetics. This is achieved through a massive production of centrioles on the surface and in the vicinity of parent centrioles. Therefore, deuterosomes may have evolved to relieve, rather than supplement, the centriolar pathway during multiciliogenesis. Remarkably, MCCs lacking parent centrioles and deuterosomes also amplify the appropriate number of centrioles inside a cloud of pericentriolar and fibrogranular material. These data show that the centriole number is set independently of their nucleation platforms and suggest that massive centriole production in MCCs is a robust process that can self-organize.
???displayArticle.pubmedLink??? 31792378
???displayArticle.pmcLink??? PMC6913274
???displayArticle.link??? Nat Cell Biol
???displayArticle.grants??? [+]
R01 GM114119 NIGMS NIH HHS , R01 GM133897 NIGMS NIH HHS , R01 GM089970 NIGMS NIH HHS , T32 GM007445 NIGMS NIH HHS
Species referenced: Xenopus laevis
Genes referenced: cep164 cep63 deup1 pcnt stil tjp1
???attribute.lit??? ???displayArticles.show???
|
|
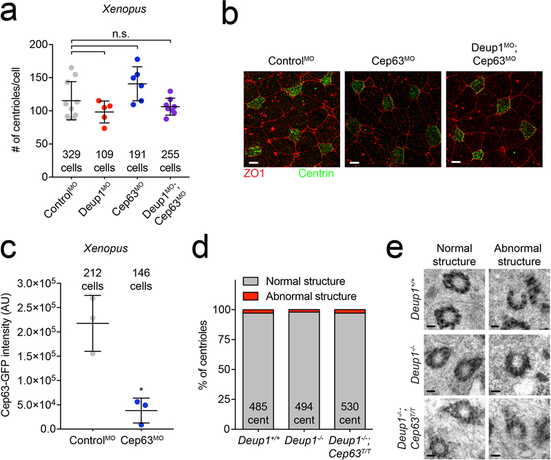
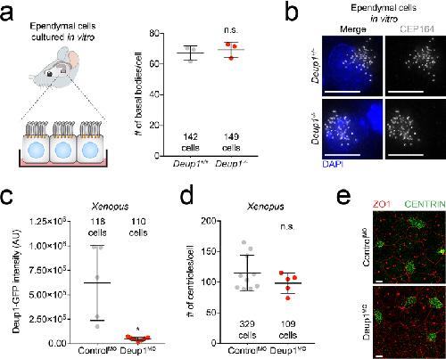
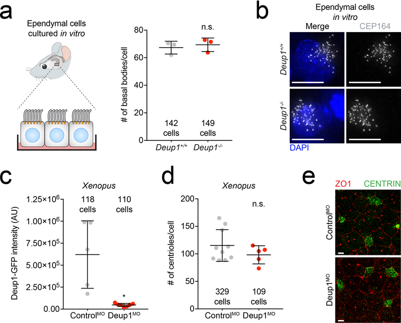
Extended Data Fig. 2:. DEUP1 is not required for centriole amplification.(a) Quantification of CEP164 foci which marks the mature basal bodies in control or Deup1â/â ependymal cells. The total number of cells analyzed per genotype is indicated. n = 3 mice/genotype. P values, unpaired, two-tailed, Welchâs t-test. n.s. = not statistically significant (p > 0.05). Bars represent mean +/â SD.(b) Representative images of mature centrioles in Deup1+/+ or Deup1â/â ependymal cells stained with an antibody against CEP164. Scale bars represent 10 μm.(c) Quantification of Deup1-GFP intensity in control or Deup1 morpholino treated Xenopus epithelial cells. Note, the Deup1 MO efficiently silenced expression of an mRNA encoding a morpholino-targetable fragment of Deup1 fused to GFP in Xenopus MCCs. n ⥠5 embryos per genotype. The total number of cells analyzed per condition is indicated. P values, unpaired, two-tailed, Welchâs t-test. * = p ⤠0.05. Bars represent mean +/â SD.(d) Quantification of centriole number in control or Deup1 morpholino treated Xenopus epithelial cells. Points represent the average number of centrioles per embryo. n ⥠5 embryos per genotype. The total number of cells analyzed per condition is indicated. P values, unpaired, two-tailed, Welchâs t-test. n.s. = not statistically significant (p > 0.05). Bars represent mean +/â SD.(e) Representative immunofluorescence images from control or Deup1 morpholino treated Xenopus epithelial cells stained with tight junction marker, ZO1, and centriole marker, Centrin. Scale bars represent 10 μm |
|
|
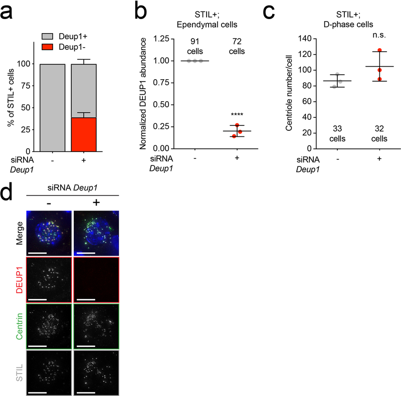
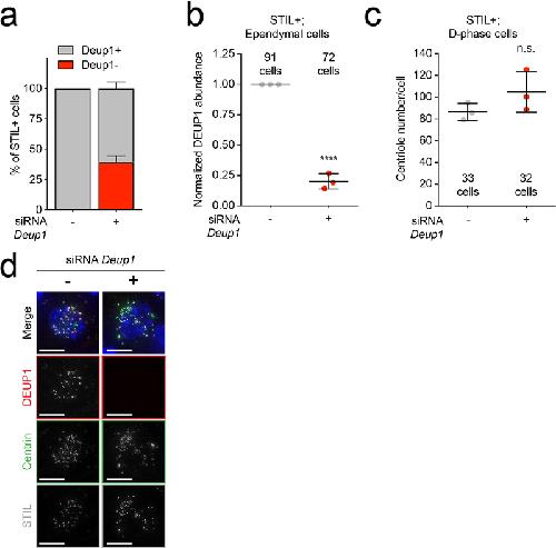
Extended Data Fig. 3:. Deup1 siRNA does not suppress centriole amplification in MCCs.(a) Quantification of control or Deup1 siRNA treated cells undergoing centriole amplification that contained (DEUP1+) or lacked (DEUP1-) DEUP1 foci. To identify cells in the process of centriole amplification we immunostained for STIL, which localizes to immature procentrioles but is absent from mature basal bodies. n = 3 cultures/genotype.(b) Quantification of the intensity of DEUP1 signal in STIL+/DEUP1+ controls or STIL+/DEUP1- siRNA-treated cells. n = 3 cultures/genotype. The average intensity for the control siRNA sample was normalized to 1 for each experiment. n = 3 mice/genotype. P values, one sample t-test compared to a mean of 1. **** = p ⤠0.0001.(c) Quantification of centriole number in control and Deup1 siRNA-treated cells. Only STIL+ cells were quantified so that DEUP1 depletion could be monitored, and only cells depleted for DEUP1 (assessed by immunostaining) in the siRNA condition were quantified. n = 3 cultures/genotype. P values, unpaired, two-tailed, Welchâs t-test. n.s. = not statistically significant (p > 0.05).(d) Representative images of control ependymal cells and cells with siRNA-mediated depletion of DEUP1. Scale bars represent 10 μm. |
|
|
Extended Data Fig. 4:. Procentrioles form in the vicinity of parent centrioles in cells that lack deuterosomes.(a) Quantification of the ratio of SAS6 intensity at the younger parent centriole (YPC) compared to the older parent centriole (OPC) in ependymal cells in vivo (P2-P6) during A-phase. GT335 staining was used to mark the cilium that forms from the older parent centriole. n = 3 mice/genotype. P values, one sample t-test compared to the value of 1, which represents identical SAS6 intensity levels at the YPC and OPC. *** = p ⤠0.001, **** = p ⤠0.0001.(b) Quantification of SAS6 intensity on parent centrioles in Deup1+/+ and Deup1â/â ependymal cells in amplification phase in vivo (P2-P6). The SAS6 signal associated with the two parent centrioles was summed together and normalized to background SAS6 staining of the same cell. n = 3 mice/genotype. P values, unpaired, two-tailed, Welchâs t-test. **** = p ⤠0.0001. All bars represent mean +/â SD.(c) Serial EM images of a Deup1â/â ependymal cell in the growth phase from basal (Z1) to apical (Z10). Note the increase in centriole amplification on, and in the vicinity of, the parental centrioles. Bottom right shows a schematic representation of the relative position of procentrioles formed by the parent centrioles. Scale bar represents 500 nm. |
|
|
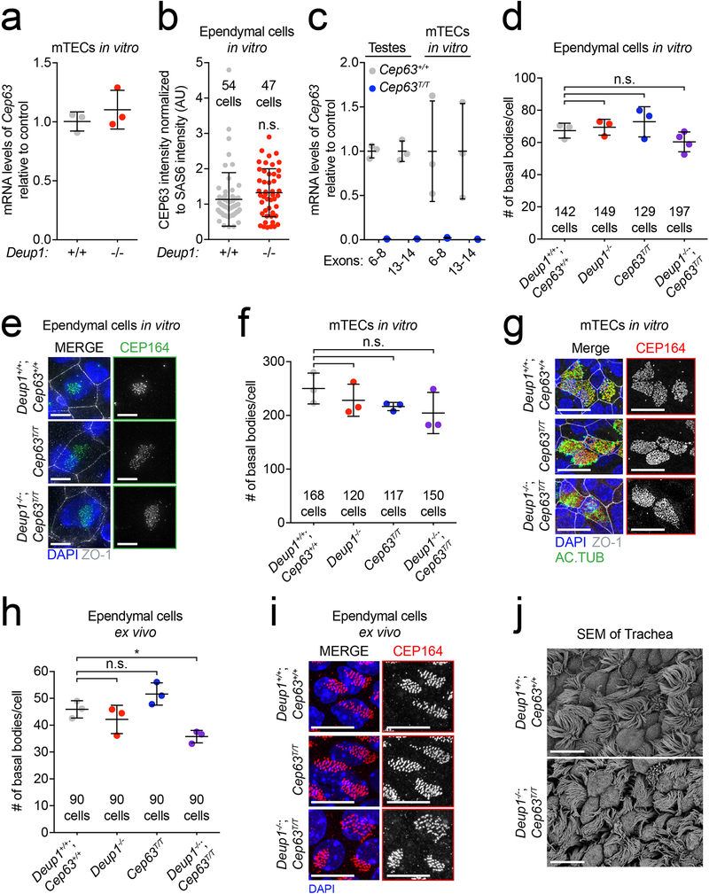
Extended Data Fig. 5:. CEP63 modestly affects centriole amplification in Deup1â/â MCCs.(a) RT-qPCR analysis of Cep63 mRNA levels in Deup1+/+ and Deup1â/â mTECs. n = 3 mice/genotype. The average of Deup1+/+ samples was normalized to 1.(b) Quantification of CEP63 protein levels in ependymal cells in the amplification phase. To account for differences in the number of procentrioles present in each cell, CEP63 levels were normalized to the abundance of the procentriole marker SAS6. n = 3 cultures/genotype.(c) RT-qPCR analysis of Cep63 mRNA levels in testes and mTECs from Cep63+/+ and Cep63T/T mice using two different primer sets. The average of Cep63+/+ samples was normalized to 1. n = 3 mice/genotype.(d) Quantification of CEP164 foci which marks basal bodies in cultured mature ependymal cells. Data from Deup1+/+ and Deup1â/â cultures are from Extended Data 2a and shown for comparison. n = 3 cultures/genotype.(e) Representative images of mature basal bodies using an antibody against CEP164 in mature ependymal cells.(f) Quantification of CEP164 foci in mature mTECs. Data from Deup1+/+ and Deup1â/â cultures are from Fig. 2a and shown for comparison. n = 3 cultures/genotype.(g) Representative images from mature mTECs. DAPI marks the nuclei, acetylated-tubulin (AcTub) marks cilia, ZO-1 marks tight junctions and CEP164 stains basal bodies.(h) Quantification of the basal body marker CEP164 foci in adult brain sections. Data from Deup1+/+ and Deup1â/â mice are from Fig. 2c and shown for comparison. n = 3 mice/genotype.(i) Representative images of ependymal cells in adult brain sections. DAPI marks the nuclei, ZO-1 marks tight junctions and CEP164 stains basal bodies.(j) Scanning electron micrographs of trachea from control or Deup1â/â; Cep63T/T adult mice. All scale bars represent 10 μm. All bars represent mean +/â SD. All P values are from unpaired, two-tailed, Welchâs t-test. n.s. = not statistically significant (p > 0.05), * = p ⤠0.05. |
|
|
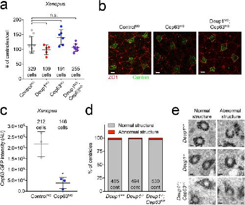
Extended Data Fig. 6:. Deup1 and Cep63 are dispensable for centriole amplification in Xenopus.(a) Quantification of centriole number in Xenopus epithelial cells treated with Cep63 or Deup1 and Cep63 morpholinos. Data from control and Deup1 morpholinos are from Extended Data 2d and shown for comparison. Points represent the average number of centrioles per cell in one embryo. n ⥠5 embryos/genotype. The total number of cells analyzed per condition is indicated. P values, unpaired, two-tailed, Welchâs t-test. n.s. = not statistically significant (p > 0.05). Bars represent mean + SD.(b) Representative immunofluorescence images from control, Cep63 or Deup1 and Cep63 morpholino treated Xenopus epithelial cells stained with tight junction marker, ZO1, and centriole marker, Centrin. Scale bars represent 10 μm.(c) Quantification of Cep63-GFP intensity in control and Cep63 morpholino-treated Xenopus epithelial cells. Note, the Cep63 MO efficiently silenced expression of an mRNA encoding a morpholino-targetable Cep63 fused to GFP in Xenopus MCCs. n = 3 embryos/genotype. The total number of cells analyzed per condition is indicated. P values, unpaired, two-tailed, Welchâs t-test. * = p ⤠0.05. Bars represent mean + SD.(d) Quantification of the percent of centrioles with normal or abnormal structure in Deup1+/+, Deup1â/â and Deup1â/â; Cep63T/T ependymal cells. n > 30 cells/genotype. The total number of centrioles analyzed per genotype is indicated.(e) Representative TEM images of normal and abnormal centrioles in Deup1+/+, Deup1â/â and Deup1â/â; Cep63T/T ependymal cells. Scale bar represents 100 nm. |
|
|
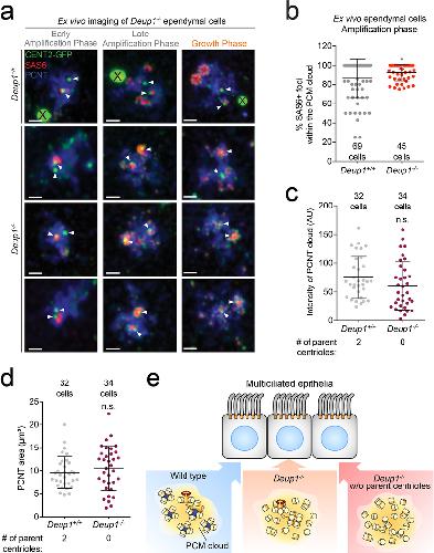
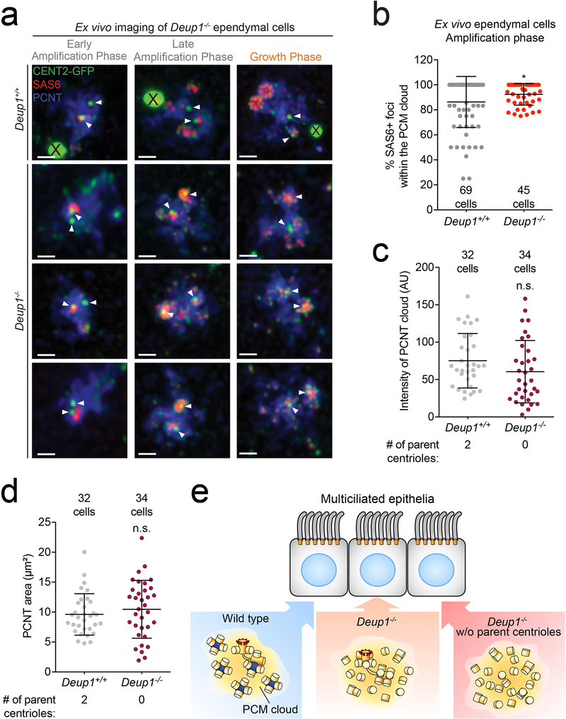
Extended Data Fig. 7:. Procentrioles are amplified within a cloud of PCNT in both Deup1+/+ and Deup1â/â cells with or without parent centrioles.(a) Immunofluorescence images of Centrin 2-GFP-expressing Deup1+/+ and Deup1â/â ependymal cells. Brain sections were stained with antibodies against the procentriole protein SAS6 and pericentriolar material protein PCNT. X marks Centrin 2-GFP aggregates. Arrowheads point to parent centrioles. Scale bars represent 1 μm.(b) Quantification of the percent of SAS6+ foci observed within the PCM cloud in Deup1+/+ and Deup1â/â ependymal cells during the amplification phase in vivo. n = 3 mice/genotype. Each point represents a single cell. The total number of cells analyzed per genotype is indicated. P values, unpaired, two-tailed, Welchâs t-test. * = p ⤠0.05. Bars represent mean +/â SD.(c) Quantification of the intensity of the PCNT cloud in Deup1+/+ ependymal cells with 2 parent centrioles and in Deup1â/â ependymal cells with 0 parent centrioles during the amplification phase in vitro. n = 3 cultures/genotype. The total number of cells analyzed per genotype is indicated. P values, unpaired, two-tailed, Welchâs t-test. n.s. = not statistically significant (p > 0.05). Bars represent mean +/â SD(d) Quantification of the area of the PCNT cloud in Deup1+/+ ependymal cells with 2 parent centrioles and in Deup1â/â ependymal cells with 0 parent centrioles during the amplification phase in vitro. n = 3 cultures/genotype. The total number of cells analyzed per genotype is indicated. P values, unpaired, two-tailed, Welchâs t-test. n.s. = not statistically significant (p > 0.05). Bars represent mean +/â SD.(e) Model of centriole amplification in MCCs. (Blue) Wild type cells amplify centrioles on the surface of deuterosomes and the parent centrioles. (Orange) DEUP1 knockout cells achieve the correct number of centrioles through the massive production of centrioles on the surface and in the vicinity of parent centrioles. (Red) MCCs that lack parent centrioles and deuterosomes amplify the correct number of centrioles within the confines of a PCM cloud. |
|
|
Fig. 1. Deup1 knockout mice lack deuterosomes.(a) Images of 5-month-old Deup1+/+ and Deup1â/â mice.(b) Histological sections from the brain of adult Deup1+/+ and Deup1â/â mice. Arrowheads mark the lateral and third ventricles. Note there is no apparent hydrocephalus in the Deup1â/â mice.(c) Immunofluorescence images of Centrin 2-GFP expressing Deup1+/+ and Deup1â/â ependymal cells in vivo. Brain sections were stained with antibodies against GT335 to mark cilia and DEUP1 to mark the deuterosome. Scale bars represent 2 μm.(d) Transmission electron microscopy of Deup1+/+ and Deup1â/â ependymal cells in the growth stage. In Deup1+/+ cells deuterosomes are clearly observed in the cytoplasm (Box 1 and 2). In Deup1â/â cells deuterosomes are not detected. Instead, singlets (Box 1), doublets (Box 2), and groups (Box 3) of procentrioles are observed in the cytoplasm. Scale bars represent 5 μm and 500 nm for zoomed in regions of interest. |
|
|
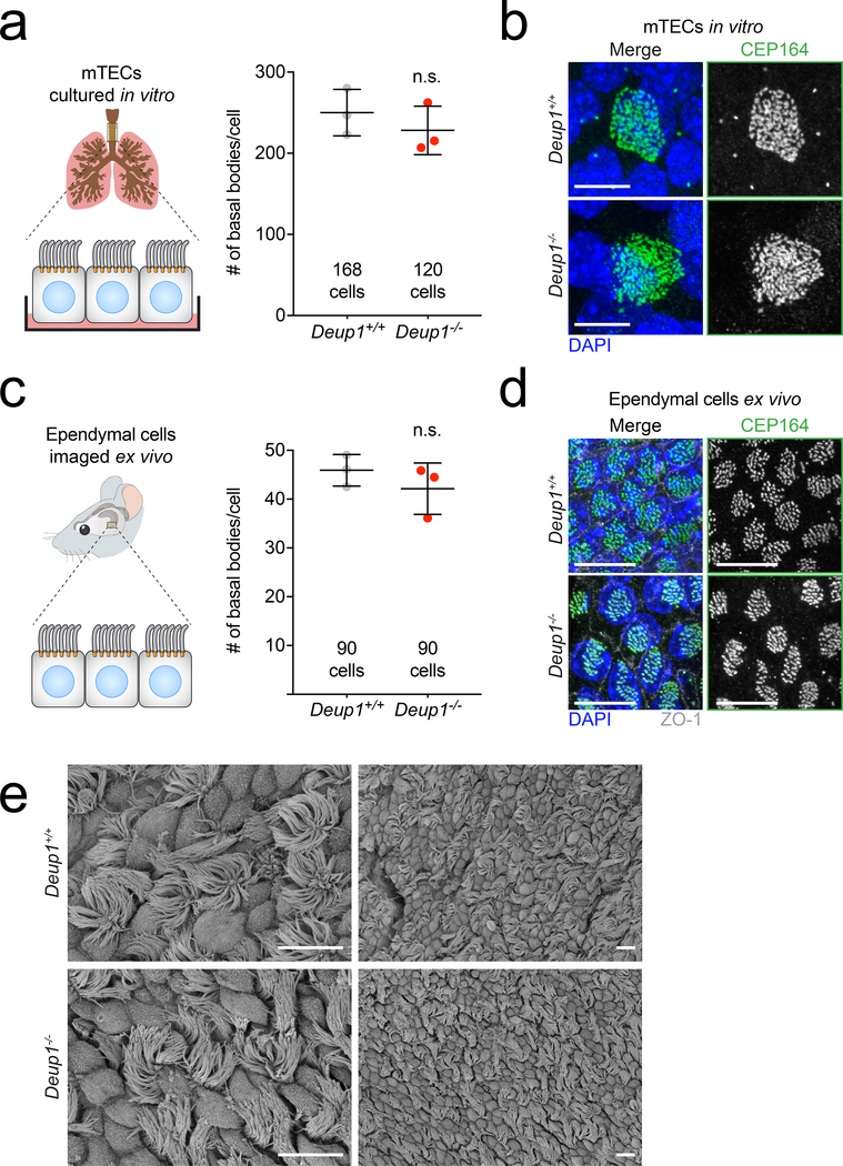
Fig. 2. Deuterosomes are dispensable for centriole amplification during multiciliogenesis(a) Quantification of basal body number in mTECs from Deup1+/+ and Deup1â/â mice. Basal bodies were stained with CEP164. n = 3 mice/genotype. The total number of cells analyzed per genotype is indicated. P values, unpaired, two-tailed, Welchâs t-test. n.s. = not statistically significant (p > 0.05). Bars represent mean +/â SD.(b) Representative images of basal bodies stained with CEP164 from Deup1+/+ and Deup1â/â mTECs. Scale bars represent 5 μm.(c) Quantification of the basal body marker CEP164 foci in ependymal cells from Deup1+/+ or Deup1â/â adult brain sections. n = 3 mice/genotype. The total number of cells per analyzed genotype is indicated. P values, unpaired, two-tailed, Welchâs t-test. n.s. = not statistically significant (p > 0.05). Bars represent mean +/â SD.(d) Representative images of ependymal cells in adult brain sections from Deup1+/+ or Deup1â/â mice. DAPI marks the nuclei, ZO-1 marks tight junctions and CEP164 stains basal bodies. Scales bar represent 10 μm.(e) Scanning electron microscopy images of tracheas from Deup1+/+ or Deup1â/â adult mice. Scale bar represents 10 μm. |
|
|
Fig. 3. Live-imaging of differentiating Deup1â/â ependymal cells reveals normal, step-wise kinetics of centriole amplification.(a) Box (25 to 75%) and whisker (10 to 90%) plots of A- (Gray), G- (Orange), and D- (Green) phase duration in differentiating Centrin 2-GFP Deup1+/+ and Deup1â/â ependymal cells using time-lapse microscopy. A = amplification phase, G = growth phase, D = disengagement phase; n > 3 cultures/genotype. The total number of cells per genotype at each phase (# cells) is indicated. P values, unpaired, two-tailed, Welchâs t-test. n.s.=not statistically significant (p > 0.05).(b) Still images from time-lapse videos of Centrin 2-GFP Deup1+/+ (Supplementary Video 1) or Deup1â/â (Supplementary Video 2) ependymal cells in the amplification (A), growth (G) or disengagement (D) phase. Arrow heads and zoomed regions mark the parent centrioles. X marks Centrin 2-GFP aggregates resulting from expression of the Centrin 2-GFP transgene25. Scale bars represent 2 μm. |
|
|
Fig. 4. Centriole amplification in the absence of deuterosomes occurs on, and in proximity to, pre-existing centrioles.(a) Immunofluorescence images of Centrin 2-GFP expressing Deup1+/+ and Deup1â/â ependymal cells in vivo (P2-P6). Brain sections were stained with antibodies against GT335, SAS6, and DEUP1. GT335 marks the cilium that forms from the older parent centriole, SAS6 marks new procentrioles and DEUP1 marks the deuterosome. X marks Centrin 2-GFP aggregates resulting from expression of the Centrin 2-GFP transgene25. Arrowheads indicate location of pre-existing centrioles. Scale bars represent 2 μm.(b) Correlative light and electron microscopy of a Centrin 2-GFP expressing Deup1+/+ ependymal cell in the growth phase. Procentrioles are formed by both parent centrioles (PC) and deuterosomes (Deut.). Bottom left shows an immunofluorescence image of the Centrin 2-GFP Deup1+/+ cell depicted in the EM images. Bottom right shows a schematic representation of the relative position of procentrioles formed on the parent centrioles. Scale bars represent 600 nm for the EM images and 5 μm for the immunofluorescence image. This cell is shown in Supplementary Video 3.(c) Correlative light and electron microscopy of a Centrin 2-GFP-expressing Deup1â/â cell reveals centriole amplification on, or in close proximity to, the parent centrioles (PC). Procentrioles are also observed further away in the cytoplasm. Bottom left shows an immunofluorescence image of the Centrin 2-GFP Deup1â/â cell depicted in the EM images. Bottom right shows a schematic representation of the relative position of procentrioles formed on the parent centrioles. Scale bars represent 600 nm for the EM images and 5 μm for the immunofluorescence image. This cell is shown in Supplementary Video 4 and 5. |
|
|
Fig. 5. Loss of Deup1 does not compromise basal body structure or cilia function(a) Quantification of the percent of centrioles from in vitro ependymal cells with abnormal symmetry in Deup1+/+, Deup1â/â and Deup1â/â; Cep63T/T cells. n > 10 cells/genotype. The total number of centrioles analyzed per genotype is indicated.(b) Representative TEM images of normal and abnormal symmetry observed in centrioles in Deup1+/+, Deup1â/â and Deup1â/â; Cep63T/T ependymal cells in vitro. Scale bar represents 100 nm.(c) Quantification of the percent of cilia with abnormal structure in fully differentiated Deup1+/+, Deup1â/â and Deup1â/â; Cep63T/T ependymal cells in vitro. n > 5 cells/genotype. The total number of cilia analyzed per genotype is indicated.(d) Representative TEM images of normal cilia in fully differentiated Deup1+/+, Deup1â/â and Deup1â/â; Cep63T/T ependymal cells in vitro. Scale bar represents 100 nm.(e) Centriole length quantification via TEM in fully differentiated Deup1+/+, Deup1â/â and Deup1â/â; Cep63T/T ependymal cells. n > 10 cells/genotype. Each point represents a single centriole. The total number of centrioles analyzed per genotype is indicated. P values, unpaired, two-tailed, Welchâs t-test. n.s. = not statistically significant (p > 0.05); **: p ⤠0.01. Bars represent mean +/â SD.(f) Quantification of ciliary beat frequency measured in fully differentiated Deup1+/+, Deup1â/â and Deup1â/â; Cep63T/T ependymal cells. n = ⥠3 cultures/genotype. The total number of cells analyzed per genotype is indicated. P values, unpaired, two-tailed, Welchâs t-test. n.s. = not statistically significant (p > 0.05). Bars represent mean +/â SD.(g) Quantification of cilia length measured using scanning electron microscopy of Deup1+/+, Deup1â/â and Deup1â/â; Cep63T/T mTECs in vivo. The total number of cells analyzed per genotype is indicated. P values, unpaired, two-tailed, Welchâs t-test. n.s. = not statistically significant (p > 0.05). Bars represent mean +/â SD. |
|
|
Fig. 6. Centriole amplification can occur without deuterosomes and parent centrioles.(a) Images from videos of Centrin 2-GFP-expressing Deup1â/â ependymal cells transiently treated with centrinone to deplete the preexisting centrioles. Images show cells with 2 (Supplementary Video 9) or 0 (Supplementary Video 10) parent centrioles. The phases of centriole amplification cannot be accurately determined in Deup1â/â cells with 0 parent centrioles. X marks Centrin 2-GFP aggregates25. Arrowheads mark the parent centrioles when present. Scale bars represent 2μm.(b) Centriole number in Centrin 2-GFP-expressing Deup1â/â ependymal cells. Quantifications were carried out using time-lapse imaging in D-phase cells that began centriole amplification with 2 or 0 parent centrioles. Each point represents a single cell. Total number of cells analyzed is indicated. n > 3 cultures/condition. P values, unpaired, two-tailed, Welchâs t-test. n.s. = not statistically significant (p > 0.05). Bars represent mean +/â SD.(c) Immunofluorescence images of Centrin 2-GFP-expressing Deup1â/â cultured ependymal cells treated with centrinone to deplete the parent centrioles. Images show cells with 2 or 0 parent centrioles. Arrowheads mark parent centrioles when present. Scale bars represent 2 μm.(d) Quantification of the percentage of SAS6+ foci localized within the PCM cloud in Centrin 2-GFP expressing Deup1â/â ependymal cells during the amplification phase of cells with either 2 or 0 parent centrioles. Quantification is based on the localization of SAS6 foci within the PCM cloud marked by PCNT staining. Each point represents a single cell. Total number of cells analyzed is indicated. n = ⥠2 cultures/condition. P values, unpaired, two-tailed, Welchâs t-test. n.s. = not statistically significant (p > 0.05). Bars represent mean +/â SD.(e) Correlative light and electron microscopy of Centrin 2-GFP-expressing Deup1â/â ependymal cells treated with centrinone to deplete the parent centrioles. (Left) A cell in amplification phase (left) and growth phase (right) are shown (Supplementary Video 11 and 12). Arrowheads mark procentrioles forming in the absence of preexisting centrioles and deuterosomes. They form as either single freestanding procentrioles (Box 1) or small groups of 2â3 procentrioles (Box 2). Scale bars represent 1 μm and 100 nm for the zoomed in regions of interest. |
References [+] :
Al Jord,
Calibrated mitotic oscillator drives motile ciliogenesis.
2017, Pubmed
Al Jord, Calibrated mitotic oscillator drives motile ciliogenesis. 2017, Pubmed
Al Jord, Centriole amplification by mother and daughter centrioles differs in multiciliated cells. 2014, Pubmed
Amirav, Systematic Analysis of CCNO Variants in a Defined Population: Implications for Clinical Phenotype and Differential Diagnosis. 2016, Pubmed , Xenbase
Anderson, The formation of basal bodies (centrioles) in the Rhesus monkey oviduct. 1971, Pubmed
Azimzadeh, Centrosome loss in the evolution of planarians. 2012, Pubmed
Boon, Primary ciliary dyskinesia: critical evaluation of clinical symptoms and diagnosis in patients with normal and abnormal ultrastructure. 2014, Pubmed
Brenner, Renewal of oviduct cilia during the menstrual cycle of the rhesus monkey. 1969, Pubmed
Brown, Cep63 and cep152 cooperate to ensure centriole duplication. 2013, Pubmed
Delgehyr, Ependymal cell differentiation, from monociliated to multiciliated cells. 2015, Pubmed
Dirksen, Centriole morphogenesis in developing ciliated epithelium of the mouse oviduct. 1971, Pubmed
Firat-Karalar, Proximity interactions among centrosome components identify regulators of centriole duplication. 2014, Pubmed
Gheiratmand, Spatial and proteomic profiling reveals centrosome-independent features of centriolar satellites. 2019, Pubmed
Higginbotham, Transgenic mouse line with green-fluorescent protein-labeled Centrin 2 allows visualization of the centrosome in living cells. 2004, Pubmed
Ito, Pericentrin-mediated SAS-6 recruitment promotes centriole assembly. 2019, Pubmed
Kalnins, Centriole replication during ciliogenesis in the chick tracheal epithelium. 1969, Pubmed
Klos Dehring, Deuterosome-mediated centriole biogenesis. 2013, Pubmed , Xenbase
Kodani, Centriolar satellites assemble centrosomal microcephaly proteins to recruit CDK2 and promote centriole duplication. 2015, Pubmed
Leda, Autoamplification and Competition Drive Symmetry Breaking: Initiation of Centriole Duplication by the PLK4-STIL Network. 2018, Pubmed
Levine, Centrosome Amplification Is Sufficient to Promote Spontaneous Tumorigenesis in Mammals. 2017, Pubmed
Ma, Multicilin drives centriole biogenesis via E2f proteins. 2014, Pubmed , Xenbase
Mahuzier, Ependymal cilia beating induces an actin network to protect centrioles against shear stress. 2018, Pubmed
Marjanović, CEP63 deficiency promotes p53-dependent microcephaly and reveals a role for the centrosome in meiotic recombination. 2015, Pubmed
Mercey, Dynamics of centriole amplification in centrosome-depleted brain multiciliated progenitors. 2019, Pubmed
Moyer, Binding of STIL to Plk4 activates kinase activity to promote centriole assembly. 2015, Pubmed
Nanjundappa, Regulation of cilia abundance in multiciliated cells. 2019, Pubmed
Nigg, Once and only once: mechanisms of centriole duplication and their deregulation in disease. 2018, Pubmed
Quarantotti, Centriolar satellites are acentriolar assemblies of centrosomal proteins. 2019, Pubmed
Reiter, Genes and molecular pathways underpinning ciliopathies. 2017, Pubmed
Revinski, CDC20B is required for deuterosome-mediated centriole production in multiciliated cells. 2018, Pubmed , Xenbase
Sorokin, Reconstructions of centriole formation and ciliogenesis in mammalian lungs. 1968, Pubmed
Spassky, The development and functions of multiciliated epithelia. 2017, Pubmed
Steinman, An electron microscopic study of ciliogenesis in developing epidermis and trachea in the embryo of Xenopus laevis. 1968, Pubmed , Xenbase
Tan, Myb promotes centriole amplification and later steps of the multiciliogenesis program. 2013, Pubmed , Xenbase
Terré, Defects in efferent duct multiciliogenesis underlie male infertility in GEMC1-, MCIDAS- or CCNO-deficient mice. 2019, Pubmed
Vladar, Molecular characterization of centriole assembly in ciliated epithelial cells. 2007, Pubmed
Wallmeier, Mutations in CCNO result in congenital mucociliary clearance disorder with reduced generation of multiple motile cilia. 2014, Pubmed , Xenbase
Wang, miR-34b regulates multiciliogenesis during organ formation in zebrafish. 2013, Pubmed
Wong, Cell biology. Reversible centriole depletion with an inhibitor of Polo-like kinase 4. 2015, Pubmed
You, Culture and differentiation of mouse tracheal epithelial cells. 2013, Pubmed
Yuan, Motile cilia of the male reproductive system require miR-34/miR-449 for development and function to generate luminal turbulence. 2019, Pubmed
Zhao, The Cep63 paralogue Deup1 enables massive de novo centriole biogenesis for vertebrate multiciliogenesis. 2013, Pubmed , Xenbase
Zhao, Parental centrioles are dispensable for deuterosome formation and function during basal body amplification. 2019, Pubmed
