XB-ART-56653
Development
2020 Feb 05;1473:. doi: 10.1242/dev.185496.
Show Gene links
Show Anatomy links
The myeloid lineage is required for the emergence of a regeneration-permissive environment following Xenopus tail amputation.
???displayArticle.abstract???
Regeneration-competent vertebrates are considered to suppress inflammation faster than non-regenerating ones. Hence, understanding the cellular mechanisms affected by immune cells and inflammation can help develop strategies to promote tissue repair and regeneration. Here, we took advantage of naturally occurring tail regeneration-competent and -incompetent developmental stages of Xenopus tadpoles. We first establish the essential role of the myeloid lineage for tail regeneration in the regeneration-competent tadpoles. We then reveal that upon tail amputation there is a reduction in amputation-induced apoptosis levels in the myeloid lineage, which in turn promotes tissue remodelling, and ultimately leads to the relocalization of the regeneration-organizing cells responsible for progenitor proliferation. These cellular mechanisms failed to be executed in regeneration-incompetent tadpoles. We demonstrate that regeneration incompetency is characterized by inflammatory myeloid cells whereas regeneration competency is associated with reparative myeloid cells. Moreover, treatment of regeneration-incompetent tadpoles with immune-suppressing drugs restores myeloid lineage-controlled cellular mechanisms. Collectively, our work reveals the effects of differential activation of the myeloid lineage on the creation of a regeneration-permissive environment and could be further exploited to devise strategies for regenerative medicine purposes.
???displayArticle.pubmedLink??? 31988186
???displayArticle.pmcLink??? PMC7033733
???displayArticle.link??? Development
???displayArticle.grants??? [+]
Wellcome Trust , R24 AI059830 NIAID NIH HHS , 101050/Z/13/Z Wellcome Trust , 105031/D/14/Z Wellcome Trust , C6946/A14492 Cancer Research UK, 092096/Z/10/Z Wellcome Trust
Species referenced: Xenopus laevis
Genes referenced: arg1 ccl5 ccr2 cebpa csf1r g6pd gpr141 gpr34 hif1a il15 il16 il1b il6 il6r isyna1 lef1 mmp1 mmp13 mmp25 mmp3 mmp7 mmp9 mmp9.2 mpo myh6 nadk nfkb1 nos3 ntsr1 pdgfb pdk1 pfkfb1 pfkfb4 prkaa1 ptgs2 scarb1 scarb2 slc2a2 slc2a3 slc2a6 slc2a8 slurp1l spi1 spib tgfb1 timp2 tlr4 tlr5 tnf tp63 tyr ulk1
GO keywords: inflammatory cell apoptotic process [+]
???displayArticle.antibodies??? GFP Ab16 Tp63 Ab2
???attribute.lit??? ???displayArticles.show???
|
|
Fig 1. Depleting myeloid lineage impedes Xenopus tail regeneration. (A) Experimental design for assessing the effect of myeloid lineage depletion on regeneration. Regeneration-competent tadpoles were injected with either control (Encapsome), or clodronate containing lipids (Clodrosome) before tail amputation. Regeneration efficiency was assessed at 7 days post tail amputation (dpa). (B) Clodrosome injection decreases myeloid gene expression compared to Encapsome injection. Expression of myeloid lineage genes after Encapsome or Clodrosome injections were assessed by RT-qPCR analysis on amputated tails. All values were normalized to that of the Uninjected controls. n ⥠3 biological replicates for each gene expression quantification, error bars represent ±standard error of the mean (s.e.m.). (C) Representative images of Tg(Slurp1l:EGFP) tadpoles post Encapsome or Clodrosome injection. Decrease in Slurp1l:EGFP myeloid lineage signal is particularly seen at dorsal and ventral vein regions. Scale bar= 250 µM. (D) Regeneration outcomes at 7 dpa in uninjected, Encapsome or Clodrosome injected regeneration-competent tadpoles. Samples were obtained from three biological replicates: Uninjected n = 30; Encapsome n= 34; Clodrosome n= 46. |
|
|
Fig 2. The myeloid lineage is required for tissue remodelling, reduction of apoptosis levels, and relocalization of regeneration-organizing-cells. (A) (Left) Representative images of remodelling events occurring at 1 dpa in Encapsome or Clodrosome injected regeneration-competent tadpoles. Red lines indicate the posterior somitic region. Post amputation histolysis and remodelling of tissue is impaired in Clodrosome injected tadpoles. Scale bar= 250 µm. (Right) Remodelling index quantification. All samples were obtained from at least three biological replicates: Encapsome n= 39; Clodrosome n= 37. Each dot represents an individual tadpole. Student`s t-test was used to assess statistical significance, the red line denotes the median, *p<0.001. (B) (Left) Representative images of apoptosis occurring at 1 dpa in Encapsome or Clodrosome injected regeneration-competent tadpoles. The red arrows indicate the location of the Lysosensor signal used to report apoptosis. Scale bar= 250 µm. (Right) Apoptotic area quantification. All samples were obtained from at least three biological replicates: Encapsome n= 49; Clodrosome n= 53. Student`s t-test was used to assess statistical significance, red line denotes median, *p<0.001.A.U.: arbitrary unit. (C) (Left) Representative images of ROCs relocalization at 1 dpa for Encapsome or Clodrosome injected regeneration-competent tadpoles. The 7pbin:EGFP transgenic line was used to assess ROCs relocalization. Red arrows show the location of the leading ROC cells. Scale bar= 250 µm. (Right) ROCs relocalization quantification. All samples were obtained from at least three biological replicates: Encapsome n= 19; Clodrosome n= 16. Student`s t-test was used to assess statistical significance; red line denotes median. *p<0.001. |
|
|
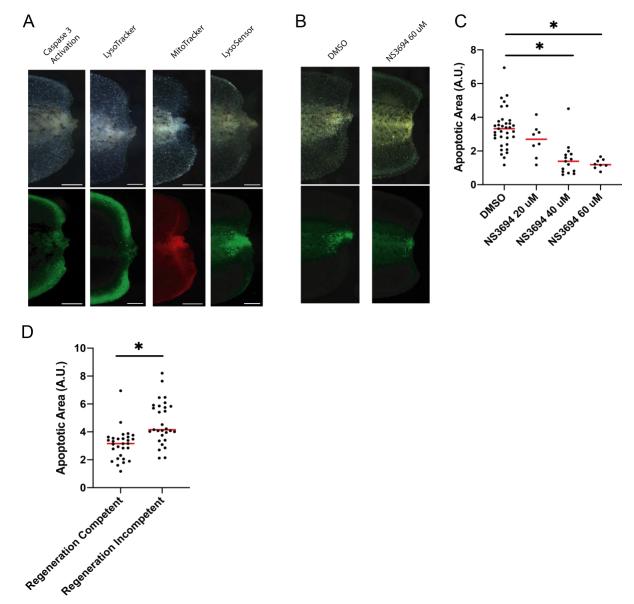
Fig 3. Sequential involvement of apoptosis, tissue remodelling and regeneration- organising- cells mobilisation following tail amputation. (A) Experimental setup for assessing the relationship between the cellular mechanisms controlled by amputation induced myeloid lineage activity. Cellular events downstream of myeloid lineage activity were assessed after drug treatments. NS3694 (apoptosis inhibitor) and 4-MU (hyaluronic acid synthesis inhibitor) were used to block apoptosis, and tissue remodelling, respectively. (B) ROCs relocalization levels at 1 dpa in DMSO control, or after 4-MU, or NS3694 treatment in regeneration-competent tadpoles. All samples were obtained from two biological replicates: DMSO n = 13; 4-MU n= 11; NS3694 n= 17. One-way ANOVA was used to assess statistical significance, red line denotes median, *p<0.001. (C) Apoptotic area at 1 dpa in DMSO or 4-MU treated regeneration-competent tadpoles. All samples were obtained from four biological replicates: DMSO n = 29; 4-MU n= 25. Student`s t-test was used to assess statistical significance, red line denotes median, *p<0.001. (D) Quantification of remodelling index at 1 dpa in, DMSO, 4-MU or NS3694 treatment in regeneration-competent tadpoles. All samples were obtained from at least 3 biological replicates: DMSO n = 32; 4-MU n: 43, NS3694 40 µM n= 26; NS3694 60 µM n= 18. One-way ANOVA was used to assess statistical significance, red line denotes median, *p<0.001. (E) Epistasis experiments suggest the myeloid lineage controls apoptosis levels which influences tissue/ECM remodelling through HA deposition and finally, ROCs relocalization. |
|
|
Fig 4. A post amputation shift from inflammatory to reparative myeloid activity characterises regeneration-competent tadpoles. (A) Heatmap showing known myeloid, reparative, and inflammatory gene expression levels in the Xenopus tail cell atlas myeloid cell clusters. Values for each gene were normalized to that of the highest expressing cluster. Data is reanalysed from Aztekin C. et al. (2019). (B) Relative abundance of inflammatory and reparative myeloid lineage cells post amputation in regeneration-competent and -incompetent tadpoles. Data is reanalysed from Aztekin C. et al. (2019). (C) Myeloid cell cluster 1 and 2 gene expressions were tested 1 day after treatment of regeneration-incompetent tadpoles with immune suppressing drugs, FK506 or Celastrol. n ⥠3 biological replicates for each gene expression quantification, error bars represent mean ±s.e.m.. |
|
|
Fig 5. Suppression of inflammation enables the emergence of a regeneration- permissive environment in regeneration-incompetent tadpoles. (A) Remodelling index at 1 dpa in FK506 or Celastrol-treated regeneration-incompetent tadpoles. All samples were obtained from 3 biological replicates: DMSO n = 22; FK506 n= 21; Celastrol n= 23. Red line denotes median, and black lines denote quartiles. Note that regeneration-competent 1 dpa DMSO data from Fig 3B were replotted for comparison. DMSO vs Celastrol: p<0.05 (t-Test), p<0.01 (Mann Whittney U test), DMSO vs FK506: p<0.01 (tTest), p<0.01 (Mann Whittney U test), (B) Apoptotic area levels at 1 dpa in FK506 or Celastrol treated regeneration-incompetent tadpoles. All samples were obtained from 3 biological replicates: DMSO n = 19; FK506 n= 20; Celastrol n= 20. Red line denotes median, and black lines denote quartiles. Note that regeneration-competent 1 dpa DMSO data from Fig 3A were replotted for comparison. DMSO vs Celastrol: p<0.05 (t-Test), p=0.065 (Mann Whittney U test), DMSO vs FK506: p<0.01 (t-Test), p<0.01 (Mann Whittney U test), (C) ROCs relocalization levels at 2 dpa in FK506 or Celastrol treated regeneration-incompetent tadpoles. All samples were obtained from two biological replicates: DMSO n = 10; FK506 n= 15; Celastrol n= 10. Red line denotes median, and black lines denote quartiles. (D) Immune suppressing drugs mediated rescue of regeneration requires apoptosis and tissue remodelling. Regenerationâincompetent tadpoles were treated with FK506 or Celastrol either alone or in combination with inhibitor of tissue remodelling (4-MU to block HA pathway) or inhibitor of apoptosis (NS3694). All samples were obtained from 4 biological replicates: FK506 + DMSO n = 33; FK506 + 4-MU n= 20; FK506 + NS3694 n= 13; Celastrol + DMSO n = 29; Celastrol + 4-MU n= 15; Celastrol + NS3694 n= 28. Red line denotes median, and black lines denote quartiles. (E) Model of myeloid lineage involvement in regeneration-competent and â incompetent tadpoles. The myeloid lineage activity controls hierarchical cellular mechanisms that create a regeneration-permissive environment required for regeneration. |
|
|
Fig S1. Clodrosome injection decreases myeloid lineage and inhibits regeneration. (A) Myeloid depletion efficiency following Encapsome or Clodrosome injections was assessed by quantifying the amount of Slurp1l expressing cell in the tail vein regions in regeneration competent tadpoles 2 days after the last liposome injection. Student`s t-test was used to assess statistical significance; *p<0.05. (B) Average regeneration index in Uninjected, Encapsome, and Clodrosome injected tadpoles. n = 3 biological replicates for each sample, error bars represent±s.e.m.. One-way ANOVA was used to assess statistical significance, *p<0.05. Note that this measurement was carried out on the same data as in Fig 1D. |
|
|
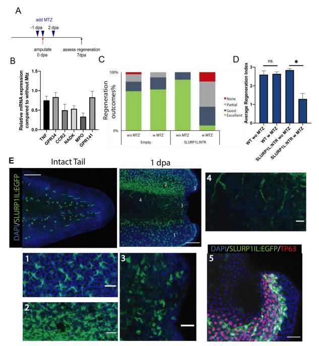
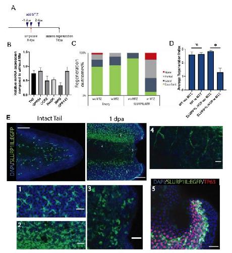
Fig S2. Genetic ablation of Slurp1l expressing cells decreases regeneration. (A) Experimental design for ablating Slurp1l expressing myeloid cells using NTR/MTZ method. F0 transgenic tadpoles that express NTR under the control of Slurp1l promoter were generated. MTZ was added one day before, immediately after, and two-day after amputation in regeneration-competent tadpoles. Regeneration efficiency was assessed at 7 dpa. (B) NTR/MTZ mediated ablation of Slurp1 expressing cells decreases myeloid cell lineage expression. Myeloid lineage gene expressions were assessed by RT-qPCR in Slurp1l:NTR expressing F0 tadpoles 1 day post MTZ treatment. Tail samples were collected at the time of amputation. All values were normalized to that of the controls without MTZ treatment. n ⥠3 biological replicates for each gene expression quantification, error bars represent ±s.e.m.. ttest was used to assess statistical significance; *p<0.001.(C) Regeneration-outcomes at 7 dpa following Slurp1l mediated NTR/MTZ myeloid cell ablation. All samples were obtained from three independent biological batches: Empty without (wo) MTZ n = 31; Empty with (w) MTZ n= 34; Slurp1l:NTR wo MTZ n= 47; Slurp1l:NTR w MTZ n= 44.(D) Average regeneration index at 7 dpa following Slurp1l mediated NTR/MTZ myeloid cell ablation. n = 3 biological replicates for each sample, error bars represent mean ±s.e.m. Student`s t-test was used to assess statistical significance, *p<0.05. Note that this measurement was carried out on the same data as in Fig 2C. (E) Slurp1l promoter gets activated upon amputation in non-myeloid lineage cells. (Left) In an intact tail Tg(Slurp1l:EGFP) transgenic line labels cells that resemble macrophages. (Middle) Upon tail amputation at 1 dpa Tg(Slurp1l:EGFP) signal is also seen in non-myeloid lineages. (Right) Examples of cells with different morphologies that are labelled by Slurp1l promoter. All samples were stained against EGFP (green), and DAPI (blue). Number 5 is also stained for TP63. ROCs reside at the edges of TP63 positive epidermal cells, and Slurp1l signal can also be seen in these cells. Scale bar= 250 µm for intact tail and 1 dpa image, 50 µm for zoomed images |
|
|
Fig S3. CRISPR/Cas9 mediated Spib knock-out decreases myeloid lineage gene expression and impairs regeneration. (A) Experimental design for generating F0 tadpoles with a defective myeloid lineage via CRISPR/Cas9 mediated Spib knock-out and for testing regeneration in regeneration competent tadpoles. Regeneration efficiency was assessed at 7 dpa. (B) Myeloid lineage gene expression was assessed by RT-qPCR in F0 tadpoles injected with guide RNAs targeting either Tyrosinase (gTyr) as control, or Spib (gSpib). Spib-1 and Spib-2 denotes two different guide RNA mixes. Samples were collected at the time of tail amputation. All values were normalized to guide RNAs against Tyrosinase injected sample. Guide RNAs targeting Spib were able to decrease myeloid lineage gene expression. n ⥠3 biological replicates for each gene expression quantification, error bars represents ±s.e.m.. (C) Guide RNA efficiencies were assessed via TIDE analysis. At least 10 tails of tadpoles injected with gRNAs targeting Tyrosinase or Spib mixes were used for TIDE. (D) Regeneration- outcomes at 7 dpa for guide RNA injected tadpoles. (E) Regeneration was assessed in individual tadpoles by comparing regenerated tail to body length ratio at the 7 dpa. All samples were obtained from at least three independent biological batches: gTyr n = 39; gSpib-1 n= 24; gSpib-2 n= 11. One-way ANOVA used to assess statistical significance, red line denotes median, *p<0.05, **p<0.001. Note that this measurement was carried out on the same data as in Fig S3D. (F) Myeloid lineage gene expressions were assessed by RT-qPCR in F0 tadpoles injected with guide RNAs targeting either Tyrosinase (as control), or Spib1. Spib-1 and Spib-2 denotes two different guideRNA mix. Samples were collected 7 day post tail amputation. All values were normalized to one sample of gTyr sample. GuideRNAs targeting Spib had no major difference in myeloid gene expression compared to gTyr control. n = 3 biological replicate for each gene expression quantification, and graphed, representing mean with ±s.e.m.. |
|
|
Fig S4. Remodelling index captures morphological differences between the amputation plane of regeneration-competent and -incompetent tadpoles. (A) Schematics for amputation plane morphology immediately after amputation (left), and examples at 24 hours post amputation. Upon amputation, the somitic region is exposed to the outside medium and present a rectangular shape. Fin regions do not show any inward curvatures towards the amputation plane. Within 24 hours, somitic regions undergo histolysis and muscle tissue degeneration (Beck et al., 2003), while fin cells from the ventral and dorsal sides of the tail start covering the amputation plane. In regeneration-incompetent tadpoles, limited changes are observed (right, bottom). (B) Ratio of the length of the amputation plane surface to length of open somitic region used to estimate âremodelling indexâ. (C) Examples of images with corresponding regeneration index scores. (D) Representative images of regeneration-competent and âincompetent tadpoles, 0-hour post amputation and 24 hours post amputations. Competent tadpole present extensive remodelling of the somatic and fin tissues. Scale bar= 250 µm. (E) Quantification of remodelling index for regenerationcompetent and âincompetent 0 hpa, and 24 hpa samples. All samples were obtained from at least two biological replicates: Regeneration-competent 0 hpa n= 15; Regeneration competent 24 hpa n= 9; Regeneration-incompetent 0 hpa n= 15; Regeneration-incompetent 24 hpa n= 28. One-way ANOVA used to assess statistical significance, red line denotes median, *p<0.05. |
|
|
Fig S5. Lysosensor as an apoptosis reporter in amputated tail. (A) Representative images for multiple reagents tested to detect apoptosis levels at 1 dpa in regeneration-competent tadpoles. Caspase 3/7 sensor and Lysotracker, two commonly used apoptosis detection methods present multiple off target signal in the tadpole fin region. Meanwhile, Mitotracker, and Lysosensor label more specifically the regions previously reported to have amputation induced apoptosis (Tseng et al., 2007). Scale bar= 250 µm. (B) Apoptosis inhibitor (NS3694, 60 µM) treatment decreases Lysosensor signal at the amputation plane. (C) Apoptosis area quantitation in control and 20, 40 ,60 µM NS3694 treated regeneration-competent tadpoles at 1 dpa. NS3694 treatments diminished the Lysosensor signal at 1 dpa. DMSO n = 35; 20 µM NS3694 n= 8; 40 µM NS3694 n= 15; 60 µM NS3694 n= 8. One-way ANOVA used to assess statistical significance, red line denotes median, *p<0.05. (D) Apoptotic area at 1 dpa in regeneration-competent and âincompetent tadpoles. Observed apoptosis levels are in agreement with the previously published reports (Tseng et al., 2007). All samples were obtained from at least two biological replicates: Regeneration-competent n = 29; Regeneration-incompetent n = 28. Student`s t-test was used to assess statistical significance, red line denotes median, *p<0.001. |
|
|
Fig S6. CRISPR/Cas9 Spib knock-out impairs relocalization of regeneration-organizing cells, apoptosis levels, and tissue remodelling (A) Quantification of ROCs relocalization at 1 day post amputation in regeneration-competent gTyr control and gSpib injected tadpoles. All samples were obtained from four independent biological batches: gTyr n= 39; gSpib-1 n= 37; gSpib-2 n=20. One-way ANOVA used to assess statistical significance, red line denotes median. *p<0.05, **p<0.001. (B) Quantification of apoptosis levels at 1 day post amputation in regeneration-competent gTyr control and gSpib injected tadpoles. All samples were obtained at least from two independent biological batches except gSpib-2 was obtained from one batch: gTyr n= 21; gSpib-1 n= 14; gSpib-2 n=5. Oneway ANOVA used to assess statistical significance, red line denotes median. *p<0.05. (C) Quantification of remodelling index for the samples at 1 day post amputation in regeneration competent gTyr control and gSpib injected tadpoles. All samples were obtained from two biological replicates: gTyr n= 24; gSpib-1 n= 17; gSpib-2 n=13. One-way ANOVA used to assess statistical significance, red line denotes median, *p<0.05. |
|
|
Fig S7. Adult X. laevis frogs infected with the ranavirus FV3 or stimulated with heatshock killed bacteria upregulates inflammatory and reparative myeloid gene expression in peritoneal leukocytes. (A) Experimental design for assessing the gene expression of different myeloid clusters upon Frog virus 3 infection (Large double strand DNA iridovirus). (B) Myeloid lineage gene expressions were assessed 1, 3, 6 days post-FV3 infection in peritoneal leukocytes. Inflammatory and reparative myeloid marker genes were enriched upon infection. (C) Experimental design for assessing the gene expression of different myeloid clusters of elicited peritoneal macrophages upon heat-killed E. coli stimulation. MHC Class II+, MHC Class II+/MPEG+, or double negative populations were sorted by flow cytometry from peritoneal leukocytes and tested for myeloid gene expressions. (D) Myeloid lineage gene expressions were assessed 3 days post-elicitation of in peritoneal macrophages by heat-killed E. coli. (Left) Myeloid 1 and (Right) Myeloid 2 cluster genes are enriched upon infection. |
|
|
Fig S8. Immune suppressing drugs FK506 and Celastrol rescue the no-regeneration phenotype. (A) Regeneration-outcomes at 7 dpa in FK506, or Celastrol treated tadpoles in regeneration incompetent tadpoles. All samples were obtained from five biological replicates: DMSO n=40; Celastrol n=37; FK506 n=37. (B) Regeneration was assessed in individual tadpoles by comparing regenerated tail to body length ratio at 7 dpa. Note that this measurement was carried out on the same data as in Fig 8A. (C) ROCs mobilisation initiates at 1 dpa in immune suppressing drugs treated regeneration-incompetent tadpoles. Quantification of ROCs relocalization at 1 day post amputation. All samples were obtained from two biological replicates: DMSO n = 13; FK506 n= 10; Celastrol n= 12. Red bar denotes the mean. (D) Immune suppressing drugs mediated rescue of regeneration requires apoptosis and tissue remodelling. Regeneration-outcome at 7 dpa in regeneration-incompetent tadpoles treated with FK506 or Celastrol either alone or in combination with inhibitor of tissue remodelling (4-MU to block HA pathway) or inhibitor of apoptosis (NS3694). Note that this measurement was carried out on the same data as in Fig 5D. |
|
|
Fig. 1. Depleting the myeloid lineage impedes Xenopus tail regeneration. (A) Experimental design for assessing the effect of myeloid lineage depletion on regeneration. Regeneration-competent tadpoles were injected with either control (Encapsome), or clodronate-containing lipids (Clodrosome) before tail amputation. Regeneration efficiency was assessed at 7â days post-tail amputation (dpa). (B) Clodrosome injection decreases myeloid gene expression compared with Encapsome injection. Expression of myeloid lineage genes after Encapsome or Clodrosome injections was assessed by RT-qPCR analysis on amputated tails. All values were normalized to that of the uninjected controls. nâ¥3 biological replicates for each gene expression quantification, error bars represent s.e.m. (C) Representative images of Tg(slurp1l:EGFP) tadpoles post Encapsome or Clodrosome injection. A decrease in the slurp1l:EGFP myeloid lineage signal is particularly seen at dorsal and ventral vein regions. Scale bars: 250â µm. (D) Regeneration outcomes at 7 dpa in uninjected, Encapsome-injected or Clodrosome-injected regeneration-competent tadpoles. Samples were obtained from three biological replicates: uninjected n=30; Encapsome n=34; Clodrosome n=46. |
|
|
Fig. 2. The myeloid lineage is required for tissue remodelling, reduction of apoptosis levels, and relocalization of regeneration-organizing cells. (A) Left: Representative images of remodelling events occurring at 1 dpa in Encapsome- or Clodrosome-injected regeneration-competent tadpoles. Red lines indicate the posterior somitic region. Post-amputation histolysis and remodelling of tissue is impaired in Clodrosome-injected tadpoles. Scale bars: 250â µm. Right: Remodelling index quantification. All samples were obtained from at least three biological replicates: Encapsome n=39; Clodrosome n=37. Student's t-test was used to assess statistical significance; *P<0.001. (B) Left: Representative images of apoptosis occurring at 1â dpa in Encapsome- or Clodrosome-injected regeneration-competent tadpoles. The red arrowheads indicate the location of the LysoSensor signal used to report apoptosis. Scale bars: 250â µm. Right: Apoptotic area quantification. All samples were obtained from at least three biological replicates: Encapsome n=49; Clodrosome n=53. Student's t-test was used to assess statistical significance; *P<0.001. A.U., arbitrary unit. (C) Left: Representative images of ROC relocalization at 1â dpa for Encapsome- or Clodrosome-injected regeneration-competent tadpoles. The 7pbin:EGFP transgenic line was used to assess ROCs relocalization. Red arrowheads show the location of the leading ROC cells. Scale bars: 250â µm. Right: ROC relocalization quantification. All samples were obtained from at least three biological replicates: Encapsome n=19; Clodrosome n=16. Student's t-test was used to assess statistical significance; *P<0.001. In graphs, each dot represents individual tadpoles; red line denotes median. |
|
|
Fig. 3. Sequential involvement of apoptosis, tissue remodelling and regeneration-organizing cell mobilization following tail amputation. (A) Experimental setup for assessing the relationship between the cellular mechanisms controlled by amputation-induced myeloid lineage activity. Cellular events downstream of myeloid lineage activity were assessed after drug treatments. NS3694 (apoptosis inhibitor) and 4-MU (hyaluronic acid synthesis inhibitor) were used to block apoptosis, and tissue remodelling, respectively. (B) ROC relocalization levels at 1â dpa in DMSO control, or after 4-MU or NS3694 treatment in regeneration-competent tadpoles. All samples were obtained from two biological replicates: DMSO n=13; 4-MU n=11; NS3694 n=17. One-way ANOVA was used to assess statistical significance; *P<0.001. (C) Apoptotic area at 1â dpa in DMSO- or 4-MU-treated regeneration-competent tadpoles. All samples were obtained from four biological replicates: DMSO n=29; 4-MU n=25. Student's t-test was used to assess statistical significance; *P<0.001. n.s., not significant. A.U., arbitrary unit. (D) Quantification of remodelling index at 1â dpa in DMSO-, 4-MU- or NS3694-treated regeneration-competent tadpoles. All samples were obtained from at least three biological replicates: DMSO n=32; 4-MU n: 43, NS3694 40â µM n=26; NS3694 60â µM n=18. One-way ANOVA was used to assess statistical significance; *P<0.001. In B-D, each dot represents individual tadpoles; red line denotes median. (E) Epistasis experiments suggest that the myeloid lineage controls apoptosis levels, which influence tissue/ECM remodelling through HA deposition and, finally, ROCs relocalization. |
|
|
Fig. 4. A post-amputation shift from inflammatory to reparative myeloid activity characterizes regeneration-competent tadpoles. (A) Heat map showing known myeloid, reparative and inflammatory gene expression levels in the Xenopus tail cell atlas myeloid cell clusters. Values for each gene were normalized to that of the highest expressing cluster. Data were re-analysed from Aztekin et al. (2019). (B) Relative abundance of inflammatory and reparative myeloid lineage cells post-amputation in regeneration-competent and -incompetent tadpoles. Data were re-analysed from Aztekin et al. (2019). (C) Myeloid cell cluster 1 and 2 gene expressions were tested 1â day after treatment of regeneration-incompetent tadpoles with the immune-suppressing drugs FK506 or Celastrol. n>3 biological replicates for each gene expression quantification; error bars represent s.e.m. |
|
|
Fig. 5. Suppression of inflammation enables the emergence of a regeneration-permissive environment in regeneration-incompetent tadpoles. (A) Remodelling index at 1â dpa in FK506- or Celastrol-treated regeneration-incompetent tadpoles. All samples were obtained from three biological replicates: DMSO n=22; FK506 n=21; Celastrol n=23. Red line denotes median, and black lines denote quartiles. Note that regeneration-competent 1â dpa DMSO data from Fig. 3B were re-plotted for comparison. DMSO versus Celastrol: P<0.05 (t-test), P<0.01 (MannâWhitney U-test); DMSO versus FK506: P<0.01 (t-test), P<0.01 (MannâWhitney U-test). (B) Apoptotic area levels at 1â dpa in FK506- or Celastrol-treated regeneration-incompetent tadpoles. All samples were obtained from three biological replicates: DMSO n=19; FK506 n=20; Celastrol n=20. Red line denotes median, and black lines denote quartiles. Note that regeneration-competent 1â dpa DMSO data from Fig. 3A were re-plotted for comparison. DMSO versus Celastrol: P<0.05 (t-test), P=0.065 (MannâWhitney U-test); DMSO versus FK506: P<0.01 (t-test), P<0.01 (MannâWhitney U-test). A.U., arbitrary unit. (C) ROC relocalization levels at 2â dpa in FK506- or Celastrol-treated regeneration-incompetent tadpoles. All samples were obtained from two biological replicates: DMSO n=10; FK506 n=15; Celastrol n=10. Red line denotes median, and black lines denote quartiles. (D) Immune-suppressing drug-mediated rescue of regeneration requires apoptosis and tissue remodelling. Regeneration-incompetent tadpoles were treated with FK506 or Celastrol either alone or in combination with an inhibitor of tissue remodelling (4-MU to block the HA pathway) or an inhibitor of apoptosis (NS3694). All samples were obtained from four biological replicates: FK506+DMSO n=33; FK506+4-MU n=20; FK506+NS3694 n=13; Celastrol+DMSO n=29; Celastrol+4-MU n=15; Celastrol+NS3694 n=28. Red line denotes median, each dot represents individual tadpoles. (E) Model of myeloid lineage involvement in regeneration-competent and -incompetent tadpoles. The myeloid lineage activity controls hierarchical cellular mechanisms that create the regeneration-permissive environment required for regeneration. |
References [+] :
Adams,
H+ pump-dependent changes in membrane voltage are an early mechanism necessary and sufficient to induce Xenopus tail regeneration.
2007, Pubmed,
Xenbase
Adams, H+ pump-dependent changes in membrane voltage are an early mechanism necessary and sufficient to induce Xenopus tail regeneration. 2007, Pubmed , Xenbase
Alibardi, Hyaluronic acid in the tail and limb of amphibians and lizards recreates permissive embryonic conditions for regeneration due to its hygroscopic and immunosuppressive properties. 2017, Pubmed
Aztekin, Identification of a regeneration-organizing cell in the Xenopus tail. 2019, Pubmed , Xenbase
Bassett, CRISPR/Cas9 mediated genome engineering in Drosophila. 2014, Pubmed
Beck, Beyond early development: Xenopus as an emerging model for the study of regenerative mechanisms. 2009, Pubmed , Xenbase
Beck, Molecular pathways needed for regeneration of spinal cord and muscle in a vertebrate. 2003, Pubmed , Xenbase
Bonnans, Remodelling the extracellular matrix in development and disease. 2014, Pubmed
Brinkman, Easy quantitative assessment of genome editing by sequence trace decomposition. 2014, Pubmed
Brock, Stem cell proliferation is induced by apoptotic bodies from dying cells during epithelial tissue maintenance. 2019, Pubmed
Bryant, Identification of regenerative roadblocks via repeat deployment of limb regeneration in axolotls. 2017, Pubmed
Chen, Hydrogen protects lung from hypoxia/re-oxygenation injury by reducing hydroxyl radical production and inhibiting inflammatory responses. 2018, Pubmed
Chera, Apoptotic cells provide an unexpected source of Wnt3 signaling to drive hydra head regeneration. 2009, Pubmed
Chu, Mechanical stretch induces hair regeneration through the alternative activation of macrophages. 2019, Pubmed
Contreras, Early requirement of Hyaluronan for tail regeneration in Xenopus tadpoles. 2009, Pubmed , Xenbase
Costa, spib is required for primitive myeloid development in Xenopus. 2008, Pubmed , Xenbase
Edholm, Flow Cytometric Analysis of Xenopus Immune Cells. 2018, Pubmed , Xenbase
Ferreira, Early redox activities modulate Xenopus tail regeneration. 2018, Pubmed , Xenbase
Ferreira, Early bioelectric activities mediate redox-modulated regeneration. 2016, Pubmed , Xenbase
Fukazawa, Suppression of the immune response potentiates tadpole tail regeneration during the refractory period. 2009, Pubmed , Xenbase
Gensel, Predictive screening of M1 and M2 macrophages reveals the immunomodulatory effectiveness of post spinal cord injury azithromycin treatment. 2017, Pubmed
Godwin, The promise of perfect adult tissue repair and regeneration in mammals: Learning from regenerative amphibians and fish. 2014, Pubmed
Godwin, Heart regeneration in the salamander relies on macrophage-mediated control of fibroblast activation and the extracellular landscape. 2017, Pubmed
Godwin, Macrophages are required for adult salamander limb regeneration. 2013, Pubmed
Gordon, Macrophage Clearance of Apoptotic Cells: A Critical Assessment. 2018, Pubmed
Grayfer, Elicitation of Xenopus laevis Tadpole and Adult Frog Peritoneal Leukocytes. 2018, Pubmed , Xenbase
Julier, Promoting tissue regeneration by modulating the immune system. 2017, Pubmed
Jullien, Gene Resistance to Transcriptional Reprogramming following Nuclear Transfer Is Directly Mediated by Multiple Chromatin-Repressive Pathways. 2017, Pubmed , Xenbase
King, The developing Xenopus limb as a model for studies on the balance between inflammation and regeneration. 2012, Pubmed , Xenbase
Koh, Inflammation and wound healing: the role of the macrophage. 2011, Pubmed
Lavine, Distinct macrophage lineages contribute to disparate patterns of cardiac recovery and remodeling in the neonatal and adult heart. 2014, Pubmed
Litwiniuk, Hyaluronic Acid in Inflammation and Tissue Regeneration. 2016, Pubmed
Love, Amputation-induced reactive oxygen species are required for successful Xenopus tadpole tail regeneration. 2013, Pubmed , Xenbase
Love, Carbohydrate metabolism during vertebrate appendage regeneration: what is its role? How is it regulated?: A postulation that regenerating vertebrate appendages facilitate glycolytic and pentose phosphate pathways to fuel macromolecule biosynthesis. 2014, Pubmed , Xenbase
Love, Genome-wide analysis of gene expression during Xenopus tropicalis tadpole tail regeneration. 2011, Pubmed , Xenbase
Love, pTransgenesis: a cross-species, modular transgenesis resource. 2011, Pubmed , Xenbase
Lu, Extracellular matrix degradation and remodeling in development and disease. 2011, Pubmed
Martinez-De Luna, Rod-Specific Ablation Using the Nitroreductase/Metronidazole System to Investigate Regeneration in Xenopus. 2018, Pubmed , Xenbase
Mescher, Changes in the inflammatory response to injury and its resolution during the loss of regenerative capacity in developing Xenopus limbs. 2013, Pubmed , Xenbase
Mescher, Inflammation and immunity in organ regeneration. 2017, Pubmed , Xenbase
Monaghan, Experimentally induced metamorphosis in axolotls reduces regenerative rate and fidelity. 2014, Pubmed
Morales, Peripheral Macrophages Promote Tissue Regeneration in Zebrafish by Fine-Tuning the Inflammatory Response. 2019, Pubmed
Nguyen-Chi, TNF signaling and macrophages govern fin regeneration in zebrafish larvae. 2017, Pubmed
Nguyen-Chi, Identification of polarized macrophage subsets in zebrafish. 2015, Pubmed
Ogino, High-throughput transgenesis in Xenopus using I-SceI meganuclease. 2006, Pubmed , Xenbase
Paredes, Xenopus: An in vivo model for imaging the inflammatory response following injury and bacterial infection. 2015, Pubmed , Xenbase
Petrie, Macrophages modulate adult zebrafish tail fin regeneration. 2014, Pubmed
Robert, Inflammation-induced reactivation of the ranavirus Frog Virus 3 in asymptomatic Xenopus laevis. 2014, Pubmed , Xenbase
Simkin, Epidermal closure regulates histolysis during mammalian (Mus) digit regeneration. 2015, Pubmed
Simkin, Macrophages are required to coordinate mouse digit tip regeneration. 2017, Pubmed
Slack, Cellular and molecular mechanisms of regeneration in Xenopus. 2004, Pubmed , Xenbase
Smith, XPOX2-peroxidase expression and the XLURP-1 promoter reveal the site of embryonic myeloid cell development in Xenopus. 2002, Pubmed , Xenbase
Tan, The Reactive Oxygen Species in Macrophage Polarization: Reflecting Its Dual Role in Progression and Treatment of Human Diseases. 2016, Pubmed
Tseng, Apoptosis is required during early stages of tail regeneration in Xenopus laevis. 2007, Pubmed , Xenbase
van Rooijen, Liposomes for specific depletion of macrophages from organs and tissues. 2010, Pubmed
Wang, Targeted gene disruption in Xenopus laevis using CRISPR/Cas9. 2015, Pubmed , Xenbase
Yoo, Lyn is a redox sensor that mediates leukocyte wound attraction in vivo. 2011, Pubmed
Zhong, Myc-nick promotes efferocytosis through M2 macrophage polarization during resolution of inflammation. 2018, Pubmed
