Click here to close
Hello! We notice that you are using Internet Explorer, which is not supported by Xenbase and may cause the site to display incorrectly.
We suggest using a current version of Chrome,
FireFox, or Safari.
Nucleic Acids Res
2020 Apr 06;486:3014-3028. doi: 10.1093/nar/gkaa038.
Show Gene links
Show Anatomy links
Cooperation of the NEIL3 and Fanconi anemia/BRCA pathways in interstrand crosslink repair.
Li N
,
Wang J
,
Wallace SS
,
Chen J
,
Zhou J
,
D'Andrea AD
.
???displayArticle.abstract???
The NEIL3 DNA glycosylase is a base excision repair enzyme that excises bulky base lesions from DNA. Although NEIL3 has been shown to unhook interstrand crosslinks (ICL) in Xenopus extracts, how NEIL3 participants in ICL repair in human cells and its corporation with the canonical Fanconi anemia (FA)/BRCA pathway remain unclear. Here we show that the NEIL3 and the FA/BRCA pathways are non-epistatic in psoralen-ICL repair. The NEIL3 pathway is the major pathway for repairing psoralen-ICL, and the FA/BRCA pathway is only activated when NEIL3 is not present. Mechanistically, NEIL3 is recruited to psoralen-ICL in a rapid, PARP-dependent manner. Importantly, the NEIL3 pathway repairs psoralen-ICLs without generating double-strand breaks (DSBs), unlike the FA/BRCA pathway. In addition, we found that the RUVBL1/2 complex physically interact with NEIL3 and function within the NEIL3 pathway in psoralen-ICL repair. Moreover, TRAIP is important for the recruitment of NEIL3 but not FANCD2, and knockdown of TRAIP promotes FA/BRCA pathway activation. Interestingly, TRAIP is non-epistatic with both NEIL3 and FA pathways in psoralen-ICL repair, suggesting that TRAIP may function upstream of the two pathways. Taken together, the NEIL3 pathway is the major pathway to repair psoralen-ICL through a unique DSB-free mechanism in human cells.
Figure 1. NEIL3 pathway plays a dominant role in psoralen-ICL repair in human cells. (A, B) Single cell HeLa-NEIL3-/-, U2OS-NEIL3-/-, HeLa-FANCA-/- and U2OS-FANCD2-/- clones were validated by Western blot. Cell viability was measured by CellTiter-Glo assays (Promega). PUVA, psoralen plus UVA. knockout cell lines were generated by CRISPR-Cas9. Guide RNA sequences and method used are shown in Materials and Methods. (C, D) Cell viability after PUVA treatment was measured after NEIL3 knockdown in HeLa WT versus HeLa-FANCA-/- and U2OS WT versus U2OS-FANCD2-/- cells. Western blots show that NEIL3 was knocked down. *Asterisk indicates a non-specific band above the NEIL3 band detected by the NEIL3 antibody. (E, F) PUVA sensitivity was determined after knockdown of FANCA or FANCD2 in U2OS-NEIL3-/- and HeLa-NEIL3-/- cells, respectively. Western blots show successful knockdown of FANCD2 and FANCA. Data are mean ± standard error of the mean (s.e.m.) from three independent experiments.
Figure 2. The relationship between the NEIL3 and the FA/BRCA pathways in psoralen-ICL repair. (A) WT and NEIL3-/- cells were treated with PUVA (pre-incubated with 50 nM psoralen for 30 min and then irradiation with 0.8 J/cm2 UVA). 24 h after PUVA, the level of FANCD2 mono-ubiquitination was detected by WB to determine activation of the FA/BRCA pathway. (B) U2OS-FANCD2-/- cells were complemented with EGFP-FANCD2 and NEIL3 expression level was determined by western blot in those cells. (C) The FANCA and FANCD2 expression levels were determined in wild-type and NEIL3 deficiency cells. (D, E) The NEIL3 expression level was determined in wild-type and FANC gene deficiency cells, 24 h after being treated with indicated dose of psoralen plus UVA (0.8 J/cm2) irradiation. Quantification of the Western blots was performed by ImageJ software and data were normalized to no psoralen.
Figure 3.
NEIL3
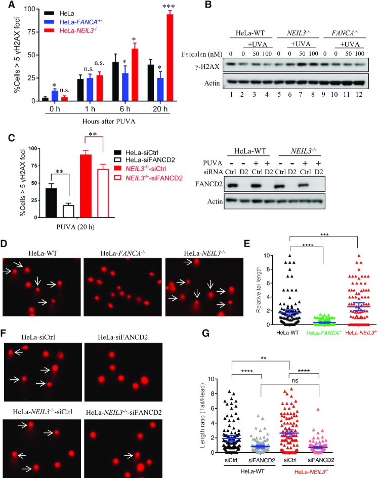
-/- cells show increased DSBs compared to WT cells after PUVA treatment. (A) Quantification of the γH2AX foci at 0, 1, 6 and 20 h after PUVA. Cells with more than five γH2AX foci were counted and quantified, from IF image shown in Figure S3. Data are mean ± s.e.m. from three independent experiments. (B) γH2AX level was determined in WT, FANCA-/- and NEIL3-/- HeLa cells after treatment. (C) Quantification and statistical analysis of the γH2AX foci 20 h after PUVA in WT and NEIL3â/- HeLa cells after FANCD2 knockdown. Data are mean ± s.e.m. from three independent experiments. Western blot on the right shows the knockdown of FANCD2. PUVA, 50 nM psoralen + 0.8 J/cm2 UVA. **P < 0.01 (paired t test). (D) Representative images of comets, showing tail formation (arrows) 4 h after PUVA in WT, FANCA-/- and NEIL3-/- HeLa cells. (E) Quantification of the comet length at 4 h after PUVA shown in (D). At least 100 cells were analyzed for each group. (F) Representative images of comets showing tail formation in WT and NEIL3-/- HeLa cells after FANCD2 knockdown and PUVA. 72 h after siRNA transfection, cells were treated with PUVA and released for 4 h before comet assays. PUVA, 10 μM psoralen plus 1.0 J/cm2 UVA; White arrows, cells with comet tails. (G) Quantification and statistical analysis of comet lengths from experiments shown in (F). ns, not significant, **P < 0.01, ****P < 0.0001 (paired t test).
Figure 4. PARP is essential for NEIL3 recruitment to psoralen-ICLs and facilitates FANCD2 recruitment. (A) Recruitment of NEIL3 to PUVA laser tracts. U2OS cells expressing NEIL3-GFP were pre-incubated with 10 μM psoralen and the recruitment of NEIL3 was visualized 1 min after exposure to UVA laser. PARP inhibitor (olaparib) was added 1 hour before laser striping. (B) Quantification of the NEIL3 recruitment to psoralene-ICL laser tracts after treatment with DMSO or olaparib. A total of 100 cells were quantified for each group. (C) U2OS cells stably expressing EGFP-FANCD2 were pre-treated with 10 μM psoralen for 1 h before laser striping. Recruitment efficiency was determined 10 min after exposure to UVA laser. Olaparib or DMSO was added 1 h before laser striping. (D) Quantification of the recruitment efficiency of EGFP-FANCD2 after treatment with DMSO or olaparib, as shown in (C). A total of 100 cells were counted for each group. (E, F) PUVA sensitivity was determined in WT, FANCA-/- and NEIL3-/- HeLa cells after DMSO or olaparib treatment. CellTiter-Glo cell viability assays were performed. Mean and s.e.m. of three independent experiments are shown. **P < 0.01; ***P < 0.001 (paired t test).
Figure 5. The RUVBL1/RUVBL2 complex is involved in psoralen-ICLs repair via the NEIL3 pathway. (A) 293T cells were transiently transfected with indicated plasmids, and co-IP were performed using anti-Flag antibody. WB of the inputs and IPs are shown to detect interactions. (B) 293T cells were transiently transfected with indicated plasmids, and co-IP were performed using normal IgG or anti-GFP antibody. WB of the inputs and IPs are shown to detect interactions. (C) NEIL3 protein levels were analyzed after knockdown of RUVBL1 or RUVBL2 in HeLa or U2OS cells. (D) RUVBL1 and RUVBL2 protein levels were analyzed by WB in WT and NEIL3-/- cells. (E, F) Cell viability was measured and compared after knockdown of RUVBL1 or RUVBL2 and PUVA treatment in WT, NEIL3-/- (E) and FANCA-/- (F) HeLa cells. CellTiter-Glo cell viability assays were performed.
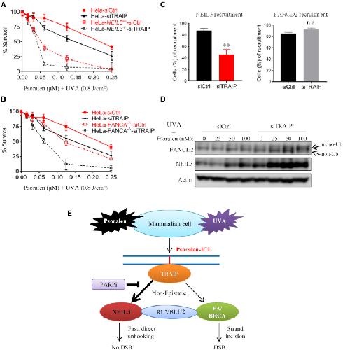
Figure 6. TRAIP show synthetic lethality with both the NEIL3 pathway and the FA pathway upon PUVA treatment. (A, B) Cell viability was measured after knockdown of TRAIP and PUVA treatment in WT, FANCA-/- and NEIL3-/- HeLa cells. (C) PUVA laser striping was used to analyze the recruitment efficiency of NEIL3-EGFP and EGFP-FANCD2 in U2OS cells after siRNA knockdown of TRAIP. A total of 100 cells were counted in each group. **P < 0.01, n.s., no significance (paired t test). (D) FANCD2 and NEIL3 were analyzed by Western blotting in cell lysates from HeLa cells, which were transfected with control or TRAIP siRNA and treated with PUVA. (E) A model showing the NEIL3 pathway in psoralen-ICL repair in the context of the FA/BRCA pathway.
Barnes,
Repair and genetic consequences of endogenous DNA base damage in mammalian cells.
2004, Pubmed
Barnes,
Repair and genetic consequences of endogenous DNA base damage in mammalian cells.
2004,
Pubmed
Ceccaldi,
The Fanconi anaemia pathway: new players and new functions.
2016,
Pubmed
Chapard,
The role of the TRAF-interacting protein in proliferation and differentiation.
2012,
Pubmed
Chowdhari,
hsa-miR-4516 mediated downregulation of STAT3/CDK6/UBE2N plays a role in PUVA induced apoptosis in keratinocytes.
2014,
Pubmed
Clarke,
PRMT5-Dependent Methylation of the TIP60 Coactivator RUVBL1 Is a Key Regulator of Homologous Recombination.
2017,
Pubmed
Crossan,
Disruption of mouse Slx4, a regulator of structure-specific nucleases, phenocopies Fanconi anemia.
2011,
Pubmed
Deans,
DNA interstrand crosslink repair and cancer.
2011,
Pubmed
Fleming,
A Role for the Fifth G-Track in G-Quadruplex Forming Oncogene Promoter Sequences during Oxidative Stress: Do These "Spare Tires" Have an Evolved Function?
2015,
Pubmed
Fleming,
Oxidative DNA damage is epigenetic by regulating gene transcription via base excision repair.
2017,
Pubmed
Garner,
Ubiquitylation and the Fanconi anemia pathway.
2011,
Pubmed
Gorynia,
Structural and functional insights into a dodecameric molecular machine - the RuvBL1/RuvBL2 complex.
2011,
Pubmed
Harley,
TRAIP promotes DNA damage response during genome replication and is mutated in primordial dwarfism.
2016,
Pubmed
Hazra,
Identification and characterization of a novel human DNA glycosylase for repair of cytosine-derived lesions.
2002,
Pubmed
Hazra,
Identification and characterization of a human DNA glycosylase for repair of modified bases in oxidatively damaged DNA.
2002,
Pubmed
He,
Tet-mediated formation of 5-carboxylcytosine and its excision by TDG in mammalian DNA.
2011,
Pubmed
Hildrestrand,
Expression patterns of Neil3 during embryonic brain development and neoplasia.
2009,
Pubmed
Hoffmann,
TRAIP is a PCNA-binding ubiquitin ligase that protects genome stability after replication stress.
2016,
Pubmed
Jalland,
Neil3 induced neurogenesis protects against prion disease during the clinical phase.
2016,
Pubmed
Kim,
Regulation of Rev1 by the Fanconi anemia core complex.
2012,
Pubmed
Kim,
Mutations of the SLX4 gene in Fanconi anemia.
2011,
Pubmed
Kim,
Regulation of DNA cross-link repair by the Fanconi anemia/BRCA pathway.
2012,
Pubmed
Koontz,
TCA precipitation.
2014,
Pubmed
Krokeide,
Human NEIL3 is mainly a monofunctional DNA glycosylase removing spiroimindiohydantoin and guanidinohydantoin.
2013,
Pubmed
Larsen,
Replication-Coupled DNA-Protein Crosslink Repair by SPRTN and the Proteasome in Xenopus Egg Extracts.
2019,
Pubmed
,
Xenbase
Li,
Functional analysis of Fanconi anemia mutations in China.
2018,
Pubmed
Liu,
The mouse ortholog of NEIL3 is a functional DNA glycosylase in vitro and in vivo.
2010,
Pubmed
Liu,
Structural characterization of a mouse ortholog of human NEIL3 with a marked preference for single-stranded DNA.
2013,
Pubmed
Macé-Aimé,
The Fanconi anemia pathway promotes DNA glycosylase-dependent excision of interstrand DNA crosslinks.
2010,
Pubmed
Martin,
The Human DNA glycosylases NEIL1 and NEIL3 Excise Psoralen-Induced DNA-DNA Cross-Links in a Four-Stranded DNA Structure.
2017,
Pubmed
,
Xenbase
Massaad,
Deficiency of base excision repair enzyme NEIL3 drives increased predisposition to autoimmunity.
2016,
Pubmed
McNeill,
NEIL1 responds and binds to psoralen-induced DNA interstrand crosslinks.
2013,
Pubmed
Moldovan,
How the fanconi anemia pathway guards the genome.
2009,
Pubmed
Morland,
Human DNA glycosylases of the bacterial Fpg/MutM superfamily: an alternative pathway for the repair of 8-oxoguanine and other oxidation products in DNA.
2002,
Pubmed
Muniandy,
Repair of laser-localized DNA interstrand cross-links in G1 phase mammalian cells.
2009,
Pubmed
Niraj,
The Fanconi Anemia Pathway in Cancer.
2019,
Pubmed
Rajendra,
Abundance of the Fanconi anaemia core complex is regulated by the RuvBL1 and RuvBL2 AAA+ ATPases.
2014,
Pubmed
Räschle,
DNA repair. Proteomics reveals dynamic assembly of repair complexes during bypass of DNA cross-links.
2015,
Pubmed
,
Xenbase
Regnell,
Hippocampal adult neurogenesis is maintained by Neil3-dependent repair of oxidative DNA lesions in neural progenitor cells.
2012,
Pubmed
Rodríguez,
Fanconi anemia pathway.
2017,
Pubmed
Rolseth,
Loss of Neil3, the major DNA glycosylase activity for removal of hydantoins in single stranded DNA, reduces cellular proliferation and sensitizes cells to genotoxic stress.
2013,
Pubmed
Runge,
Epigenetic Regulation by ATP-Dependent Chromatin-Remodeling Enzymes: SNF-ing Out Crosstalk.
2016,
Pubmed
Semlow,
Replication-Dependent Unhooking of DNA Interstrand Cross-Links by the NEIL3 Glycosylase.
2016,
Pubmed
,
Xenbase
Shen,
Recruitment of fanconi anemia and breast cancer proteins to DNA damage sites is differentially governed by replication.
2009,
Pubmed
Vizcaíno,
2016 update of the PRIDE database and its related tools.
2016,
Pubmed
Wu,
TRAIP is a master regulator of DNA interstrand crosslink repair.
2019,
Pubmed
,
Xenbase
Xu,
Preparation, culture, and immortalization of mouse embryonic fibroblasts.
2005,
Pubmed
Yang,
A role for the base excision repair enzyme NEIL3 in replication-dependent repair of interstrand DNA cross-links derived from psoralen and abasic sites.
2017,
Pubmed
Zhou,
NEIL3 Repairs Telomere Damage during S Phase to Secure Chromosome Segregation at Mitosis.
2017,
Pubmed
Zhou,
The NEIL glycosylases remove oxidized guanine lesions from telomeric and promoter quadruplex DNA structures.
2015,
Pubmed
Zhou,
Neil3 and NEIL1 DNA glycosylases remove oxidative damages from quadruplex DNA and exhibit preferences for lesions in the telomeric sequence context.
2013,
Pubmed