XB-ART-56558
Mol Biol Cell
2020 Feb 01;313:167-183. doi: 10.1091/mbc.E19-07-0408.
Show Gene links
Show Anatomy links
Endoplasmic reticulum transmembrane protein TMTC3 contributes to O-mannosylation of E-cadherin, cellular adherence, and embryonic gastrulation.
Graham JB
,
Sunryd JC
,
Mathavan K
,
Weir E
,
Larsen ISB
,
Halim A
,
Clausen H
,
Cousin H
,
Hebert DN
.
???displayArticle.abstract???
ontaining proteins 1-4 (TMTC1-4) gene products contribute to the addition of these O-linked mannoses. Here, biochemical, cell biological, and organismal analysis was used to determine that TMTC3 supports the O-mannosylation of E-cadherin, cellular adhesion, and embryonic gastrulation. Using genetically engineered cells lacking all four TMTC genes, overexpression of TMTC3 rescued O-linked glycosylation of E-cadherin and cell adherence. The knockdown of the Tmtcs in Xenopus laevis embryos caused a delay in gastrulation that was rescued by the addition of human TMTC3. Mutations in TMTC3 have been linked to neuronal cell migration diseases including Cobblestone lissencephaly. Analysis of TMTC3 mutations associated with Cobblestone lissencephaly found that three of the variants exhibit reduced stability and missence mutations were unable to complement TMTC3 rescue of gastrulation in Xenopus embryo development. Our study demonstrates that TMTC3 regulates O-linked glycosylation and cadherin-mediated adherence, providing insight into its effect on cellular adherence and migration, as well the basis of TMTC3-associated Cobblestone lissencephaly.
???displayArticle.pubmedLink??? 31851597
???displayArticle.pmcLink??? PMC7001481
???displayArticle.link??? Mol Biol Cell
???displayArticle.grants??? [+]
Species referenced: Xenopus laevis
Genes referenced: calr canx dnai1 golga2 hsp90b1 hspa5 mnt pdia3 prss1 tpr
GO keywords: cell adhesion
???displayArticle.morpholinos??? TMTC1 MO1 TMTC2 MO1 TMTC3 MO1 TMTC4 MO1
???displayArticle.disOnts??? lissencephaly
???attribute.lit??? ???displayArticles.show???
|
|
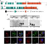
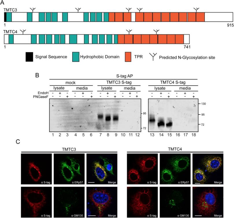
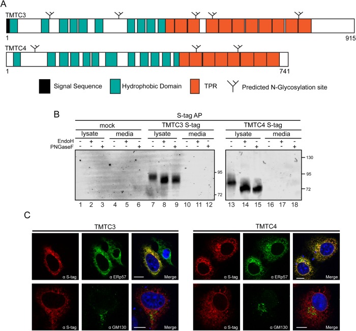
FIGURE 1: TMTC3 and TMTC4 are ER resident proteins. (A) The organization of TMTC3 and TMTC4 with signal sequences (black), hydrophobic domains (teal), and TPR domains (orange) as designated. The start and end positions of each domain are as follows: TMTC3 hydrophobic domains (amino acids 9â30, 94â115, 140â161, 169â187, 192â214, 235â257, 321â340, 347â367, 371â393, and 402â422), TMTC3 TPR motifs (amino acids 412â445, 446â479, 480â513, 529â562, 563â596, 597â630, 632â665, 669â702, 703â736, 738â771, and 772â805), TMTC4 hydrophobic domains (amino acids 20â38, 109â130, 142â161, 170â192, 203â221, 225â245, 269â291, 320â339, 353â374, 381â403, 412â433, and 440â460), and TMTC4 TPR motifs (amino acids 448â481, 482â515, 516â549, 550â583, 584â617, 618â651, 652â685, and 686â719). Predicted endogenous N-linked glycosylation sites are indicated by small black, branched structures. (B) HEK293T cells were transfected with S-tagged TMTC3 or TMTC4 as indicated and were affinity purified from the cell lysate and media using S-protein agarose. Samples were then subjected to a glycosylation assay with either EndoH (lanes 2, 5, 8, 11, 14, and 17) or PNGaseF (lanes 3, 6, 9, 12, 15, and 18) digestion as indicated. Reducing sample buffer was added and the samples were analyzed by a 6% (TMTC3 S-tag) and 8% (TMTC4 S-tag) SDSâPAGE. (C) Cellular localization of TMTC3 and TMTC4 was investigated by confocal microscopy. COS7 cells were transfected with TMTC3 or TMTC4 cDNA. Fixed cells were stained with S-tag, ERp57 (ER) or GM130 (Golgi) antisera. Nuclei were visualized by 4â²,6-diamidino-2-phenylindole staining (blue). Scale bars correspond to 10 µm. |
|
|
FIGURE 2: TMTC3 and TMTC4 are transmembrane proteins with their TPR domains facing the ER lumen. (A) HEK293T cells were transfected with S-tagged TMTC3 or TMTC4 as indicated and radiolabeled for 1 h with [35S]-Cys/Met. Cells were homogenized and fractionated prior to alkaline extraction. The fractions collected were whole cell lysate (WCL), nucleus (N), cytosol (C), total membrane (TM), as well as supernatant (S), and pellet (P) fractions on alkaline extraction of the TM. All samples were subjected to affinity purification with S-tag agarose or calnexin (CNX) and CRT immunoprecipitation where indicated. Samples were analyzed via SDSâPAGE and detected via autoradiography. (B) TMTC3 S-tag and TMTC4 S-tag were expressed in HEK293T cells. Cells were homogenized and microsomes were isolated by ultracentrifugation then resuspended in homogenization buffer. Aliquots of the ER microsomes were incubated for 15 min at 27°C with or without Triton X-100 and trypsin where indicated. Samples were separated on 9% SDSâPAGE and immunoblotted for the S-tag epitope. (C) Putative trypsin protease cleavage areas (dashed line) on TMTC3 and TMTC4 based on exposed potential cleavage residues and size of cleaved bands in B. Orange hexagons represent ER lumenâfacing TPR motifs. |
|
|
FIGURE 3: TMTC3 rescues O-mannosylation of E-cadherin in HEK293SC/TMTC1,2,3,4 cells. (A) HEK293T cells expressing TMTC1, -2, -3, or -4 were harvested in isotonic buffer and homogenized. A portion of the cell homogenate was subjected to ultracentrifugation and resuspended in reducing sample buffer. This was considered the total membrane fraction (lanes 1â5). An excess of MNT lysis buffer was added to an equal amount of cell homogenate and subjected to S-protein agarose affinity purification (lanes 6â10). Proteins were detected by immunoblotting with appropriate antisera directed against the S-tag epitope and SERCA2B. (B) S-tagged TMTC1, -2, -3, or -4 cDNA was transfected into indicated cell lines. Cell lysates were collected and split, one half subjected to treatment with endoglycosidase PNGaseF (lanes 2, 4, 6, 8, and 10), prior to pulling down glycosylated proteins with Con A. Samples were then analyzed by 6% SDSâPAGE and immunoblotted with E-cadherin antisera to assess levels of glycosylated E-cadherin. (C) Quantification of relative density of O-glycosylated E-cadherin from HEK293SC/TMTC1,2,3,4 cells transfected with TMTC1, -2, -3, and -4 cDNA, respectively. Statistical significance between nontransfected cells and TMTC1, -2, -3, or -4 transfected cells was calculated using one-way ANOVA. Measurements designated ** have a P value of <0.01. Error bars represent SD. (D) HEK293SC/TMTC1,2,3,4 cells were transfected with S-tagged TMTC3 cDNA. Cell lysates were collected and subjected to a glycosylation assay with either PNGaseF (lane 2) or combined PNGaseF and α1-2,3,6 mannosidase treatment (lane 3) prior to affinity purification of glycosylated proteins by Con A. Samples were then analyzed via 9% SDSâPAGE and immunoblotted with E-cadherin antisera. Error bars represent SD. |
|
|
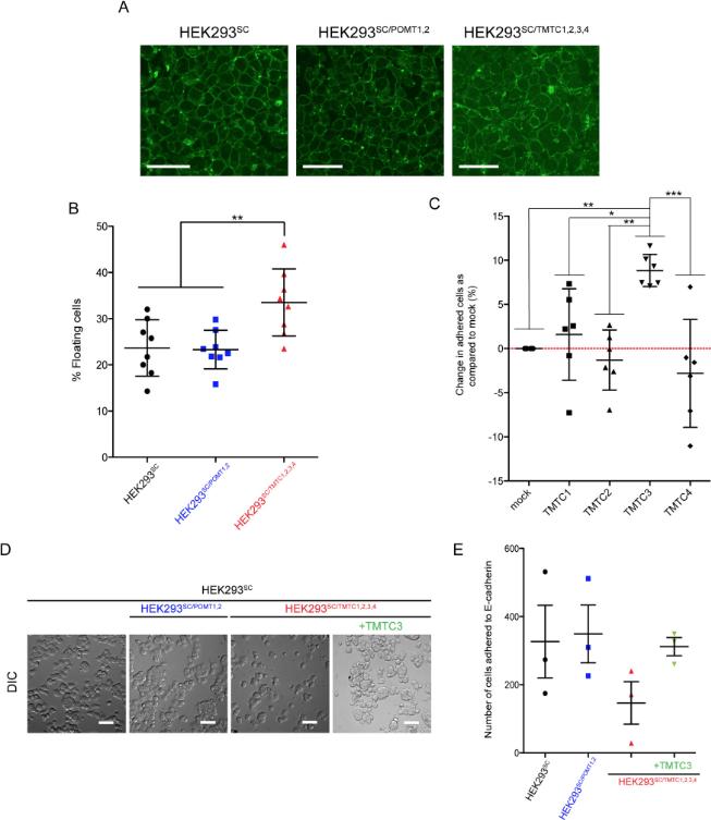
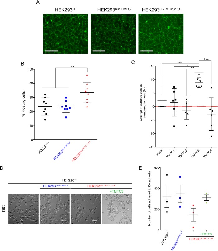
FIGURE 4: TMTC3 enhances E-cadherinâmediated cellular adherence. (A) Cellular localization of cadherins was investigated by confocal microscopy. HEK293SC, HEK293SC/POMT1,2, and HEK293SC/TMTC1,2,3,4 cells were fixed and stained with pan-cadherin antisera. Scale bars correspond to 50 µm. (B) Adherence was assessed in previously described cell lines. Cells were resuspended in growth media, and 1 à 106 cells were subsequently plated in a 24-well plate. Cells were allowed to adhere for 30 min. Unadhered cells were collected and adhered cells were trypsinized and collected. The data describe the percentage of floating (unadhered) cells over the total (unadhered + adhered) after counting both fractions. Statistical significance between cell types was calculated using one-way ANOVA. Measurements designated ** have a P value of <0.01. Error bars represent the SD. (C) TMTC1, -2, -3, or -4 cDNA was transfected into HEK293SC/TMTC1,2,3,4 cells and adherence was assessed as described in B. The increase or decrease of adherence of cells transfected with TMTC1, -2, -3, or -4 was established by subtracting the percentage of mock transfected adhered cells (red dashed line) from the percentage of adhered, transfected cells (adhered/[unadhered + adhered]). Error bars represent the SD. Statistical significance between cell treatments was calculated using one-way ANOVA. Measurements designated *, **, or *** have a P value of <0.05, <0.01 or <0.001, respectively. (D) Cellular adherence to immobilized E-cadherin was assessed via immunoassay. HEK293SC, HEK293SC/POMT1,2, and HEK293SC/TMTC1,2,3,4 cells and HEK293SC/TMTC1,2,3,4 cells transfected with TMTC3 were resuspended and 60,000 cells were placed on immobilized E-cadherin (50 µg/ml). Cells were allowed to attach for 1 h prior to fixing with PFA, permeabilization with Triton X-100, and staining with Hoescht. Hoescht nuclear staining and DIC images (pictured) were acquired at 40à magnification. Scale bars correspond to 50 µm. (E) The number of cells adhered to E-cadherin in previously described cell lines was estimated by averaging five randomized images capturing nuclei intensity at 405 nm within each well from three independent experiments. Error bars represent the SD. |
|
|
FIGURE 5: TMTC3 WT and disease variant stability. (A) HEK293T cells were transfected with S-tagged TMTC3 WT or disease variant cDNA as indicated. Cells were treated with 100 μg/ml cycloheximide for the indicated time prior to collection and lysed in MNT, and samples were subjected to affinity purification with S-protein agarose. Reducing sample buffer was added and samples were analyzed via 9% SDSâPAGE and immunoblotted for the S-tag epitope. Cell lysates were also subjected to precipitation with 10% TCA, analyzed via 9% SDSâPAGE, and immunoblotted with KDEL antisera to determine stability of GRP94 and BiP (WCL). (B) Time points were collected at 0, 2, 4, 8, 16, and 24 h after cycloheximide treatment. The amount of TMTC3 protein remaining at 2, 4, 8, 16, and 24 h was quantified and normalized to the starting material (0 h) and averaged from three independent experiments. Error bars represent SEM. (C) HEK293T cells were transfected with S-tagged TMTC3 WT or the TMTC3 R488Efs disease variant as indicated. Cells transfected with the TMTC3 R488Efs variant were treated with 20 μM MG132 for 12 h prior to collection and lysis in MNT (lane 4). Samples were subjected to affinity purification with S-protein agarose and analyzed via SDSâPAGE prior to immunoblotting for the S-tag epitope. |
|
|
FIGURE 6: Knockdown of Tmtc3 in developing X. laevis emrbyos affects gastrulation. (A) Embryos were injected with 10 ng of morpholinos against Tmtc1, Tmtc2, Tmtc3, and Tmtc4 at the one-cell stage. The embryos were scored for gastrulation when control embryos reached stages 11–12. Embryos were also injected with 10 ng of Tmtc3 morpholino and subsequently injected with S-tagged huTMTC3WT, huTMTC3DD>AA huTMTC3EE>AA, huTMTC3H67D, huTMTC3R71H, and huTMTC3G384E at the one-cell stage. The embryos were scored as described above. (B) The average of three or more independent experiments is plotted on the graph. Statistical significance between injection conditions was calculated using one-way ANOVA. Measurements designated *** have a P value of < 0.001. The error bars represent the SD to the mean. The number of embryos analyzed are as follows: noninjected n = 75, TMTC1MO n = 43, TMTC2MO n = 45, TMTC3MO n = 43, TMTC4MO n = 40, TMTC3MO + huTMTC3 n = 35, TMTC3MO + huTMTC3DD>AAn = 33, TMTC3MO + huTMTC3EE>AAn = 30, TMTC3MO + huTMTC3H67Dn = 28, TMTC3 MO + huTMTC3R71Hn = 22, and huTMTC3G384En = 33. |
|
|
Supplemental Figure 1. TMTCs and POMTs share similar functional domain architecture. (A) The organization of E-cadherin with signal sequence (black), extracellular cadherin domains (pink) and transmembrane domain (teal) as designated. N-linked glycosylation sites are indicated by small black, branched structures and O-mannosylation sites by green circles. (B) The organization of yeast Pmt1 and predicted organization of human POMT1 and 2 with signal sequences (black), hydrophobic domains (teal) and MIR domains (blue) as designated. Predicted endogenous N-linked glycosylation sites are indicated by small black, branched structures and putative diacidic motif active sites are indicated in dark blue (red for active site that has been identified in yPmts).(C) Predicted organization of human TMTC3 with signal sequence (black), hydrophobic domains (teal), TPR domains (orange) and predicted active sites (diacidic DE and EE residues in dark blue) as designated. |
|
|
Supplemental Figure 2. Basal transcript abundance and fold induction of TMTC proteins by ER stress. (A) RNA from HEK293A cells, grown under normal conditions, was harvested. RNA was reverse transcribed to cDNA followed by qRT-PCR with appropriate primers. Basal mRNA abundance was assessed using β-actin as a reference. Error bars represent standard error from at least three independent experiments. (B) HEK293A cells were treated with regular growth media or with 2 mM DTT for 2 hr, 1 μg/mL tunicamycin, 3 μM thapsigargin, 2.5 μg/mL brefeldin A or 2.5 μM MG132 for 24 hr prior to RNA purification. RNA was reverse transcribed to cDNA followed by qRT-PCR with appropriate primers, and changes in gene expression were calculated using β-actin as a reference. Statistical significance between treatment groups was determined using an unpaired T test. * and ** indicates a P-value of less than 0.05 and 0.01, respectively. Error bars represent standard deviation from at least three independent experiments. |
|
|
Supplemental Figure 3. Deletion of TMTCs and E-cadherin. (A) S-tagged TMTC1, 2, 3 or 4 cDNA was transfected into HEK293SC/TMTC1,2,3,4 cells. Cell lysates were collected and one third was subjected to affinity purification with S-protein agarose. Samples were then analyzed by 6% SDS-PAGE and immunoblotted for the S-tag epitope to assess levels of TMTC1, 2, 3 and 4, respectively. (B) HEK293SC/TMTC1,2,3,4 cells were transfected with S-tagged TMTC3 WT or putative active site mutant (DD>AA or EE>AA) cDNA. Lysates were collected and split, one third subjected to treatment with endoglycosidase PNGaseF (lanes 2, 4, 6, 8 and 10), prior to pulling down glycosylated proteins with concanavalin A (Con A). One third was subjected to affinity purification with S-protein agarose. Samples were then analyzed by 6% SDS-PAGE and immunoblotted with E-cadherin antisera (top blot) or S-tag antisera to assess levels of TMTC3 (lower blots). Lower panel represents the upper panel S-tag blot at a higher exposure to see the diminished expression of the DD>AA mutant (lane 3) (C) HEK293T cells were transfected with S-tagged TMTC3 WT or putative active site mutant cDNA as indicated. Cells were treated with 100 μg/mL cycloheximide for the indicated time prior to collection in lysis buffer. Samples were subjected to affinity purification with S-protein agarose and analyzed via 9% SDS-PAGE and immunoblotted for the S-tag epitope. Time points were collected at 0, 2, 4, 8, 16 and 24 hr after cycloheximide treatment. The amount of TMTC3 protein remaining at 2, 4, 8, 16 and 24 hr was quantified and normalized to the starting material (0 h) and averaged from three independent experiments. Error bars represent standard error of the mean (upper panel). |
|
|
Supplemental Figure 4. Deletion of TMTCs and E-cadherin. (A) Expression and stability of E-cadherin was assessed in O-mannosyltransferase knockout cells to determine effects of O-glycosylation. HEK293SC, HEK293SC/POMT1,2 and HEK293SC/TMTC1,2,3,4 cells were lysed and total protein amount was assessed via Bradford assay. Equal amounts of protein were subjected to pull-down via Con A prior to samples being analyzed by 9% SDS-PAGE and immunoblotted with E-cadherin antisera to monitor levels of E-cadherin. (B) Previously described cell lines were treated with 100 μg/mL cycloheximide for indicated time (0, 2, 4, 8, 16 and 24 hr) prior to lysis, total protein quantification and subsequent affinity purification with Con A. Samples were then analyzed by 9% SDS-PAGE (left panel) and the amount of E-cadherin remaining at 2, 4, 8, 16 and 24 hr was quantified and normalized to the starting material (0 h) (right panel). Error bars represent standard error of the mean. |
|
|
Supplemental Figure 5. TMTC3 disease variant predictive outcomes and carbohydrate analysis. (A) The organization of TMTC3 WT and disease variants signal sequence (black), hydrophobic domains (teal), TPR domains (orange). N-linked glycosylation sites are indicated by small black, branched structures. Mutations are indicated in blue. (B) HEK293T cells were transfected with S-tagged TMTC3 WT and disease variants cDNA as indicated and were affinity purified from the media and the lysed cells using S-protein agarose. Samples were then subjected to a glycosylation assay with either EndoH (lanes 2, 5, 8 and 11) or PNGaseF (lanes 3, 6, 9 and 12) digestion as indicated. Reducing sample buffer was added, and the samples were analyzed by a 6% SDS-PAGE. |
|
|
Supplemental Figure 6. Cellular localization of TMTC3 disease variants. Cellular localization of TMTC3 disease variants was investigated by confocal microscopy. Cos7 cells were transfected with TMTC3 disease variant cDNA. Fixed cells were stained with S-tag, ERp57 (ER) or GM130 (Golgi) antisera. Nuclei were visualized by DAPI staining (blue). |
|
|
Supplemental Figure 7. TMTC conservation in commonly studied species and RNA expression in Xenopus laevis. (A) Sequence identity (%) of the TMTC proteins in commonly studied species was assessed by comparing amino acid sequences of each species listed to the human sequence. (B) RNA expression of Tmtc1-4 during Xenopus laevis development up to stage 40. These expression profiles were based on data collected in the study by Session et. al in Nature 2016. (C) Embryos were injected with Tmtc3 morpholino at the one cell stage approximately 45 min after fertilization. Selected embryos were subsequently injected with human TMTC3 RNA (lanes 3, 4, 5, 8, 9, 10 and 11). Non-injected and indicated injected embryos were collected at stage 12 and resuspended in Modified Barth’s Saline (MBS) buffer with 1% triton X-100. Total protein was precipitated with 10% trichloroacidic acid, resuspended in reducing sample buffer, analyzed by a 9% SDS-PAGE and immunobloted for the S-tag epitope. |
|
|
FIGURE 1:. TMTC3 and TMTC4 are ER resident proteins. (A) The organization of TMTC3 and TMTC4 with signal sequences (black), hydrophobic domains (teal), and TPR domains (orange) as designated. The start and end positions of each domain are as follows: TMTC3 hydrophobic domains (amino acids 9â30, 94â115, 140â161, 169â187, 192â214, 235â257, 321â340, 347â367, 371â393, and 402â422), TMTC3 TPR motifs (amino acids 412â445, 446â479, 480â513, 529â562, 563â596, 597â630, 632â665, 669â702, 703â736, 738â771, and 772â805), TMTC4 hydrophobic domains (amino acids 20â38, 109â130, 142â161, 170â192, 203â221, 225â245, 269â291, 320â339, 353â374, 381â403, 412â433, and 440â460), and TMTC4 TPR motifs (amino acids 448â481, 482â515, 516â549, 550â583, 584â617, 618â651, 652â685, and 686â719). Predicted endogenous N-linked glycosylation sites are indicated by small black, branched structures. (B) HEK293T cells were transfected with S-tagged TMTC3 or TMTC4 as indicated and were affinity purified from the cell lysate and media using S-protein agarose. Samples were then subjected to a glycosylation assay with either EndoH (lanes 2, 5, 8, 11, 14, and 17) or PNGaseF (lanes 3, 6, 9, 12, 15, and 18) digestion as indicated. Reducing sample buffer was added and the samples were analyzed by a 6% (TMTC3 S-tag) and 8% (TMTC4 S-tag) SDSâPAGE. (C) Cellular localization of TMTC3 and TMTC4 was investigated by confocal microscopy. COS7 cells were transfected with TMTC3 or TMTC4 cDNA. Fixed cells were stained with S-tag, ERp57 (ER) or GM130 (Golgi) antisera. Nuclei were visualized by 4â²,6-diamidino-2-phenylindole staining (blue). Scale bars correspond to 10 µm. |
|
|
FIGURE 2:. TMTC3 and TMTC4 are transmembrane proteins with their TPR domains facing the ER lumen. (A) HEK293T cells were transfected with S-tagged TMTC3 or TMTC4 as indicated and radiolabeled for 1 h with [35S]-Cys/Met. Cells were homogenized and fractionated prior to alkaline extraction. The fractions collected were whole cell lysate (WCL), nucleus (N), cytosol (C), total membrane (TM), as well as supernatant (S), and pellet (P) fractions on alkaline extraction of the TM. All samples were subjected to affinity purification with S-tag agarose or calnexin (CNX) and CRT immunoprecipitation where indicated. Samples were analyzed via SDSâPAGE and detected via autoradiography. (B) TMTC3 S-tag and TMTC4 S-tag were expressed in HEK293T cells. Cells were homogenized and microsomes were isolated by ultracentrifugation then resuspended in homogenization buffer. Aliquots of the ER microsomes were incubated for 15 min at 27°C with or without Triton X-100 and trypsin where indicated. Samples were separated on 9% SDSâPAGE and immunoblotted for the S-tag epitope. (C) Putative trypsin protease cleavage areas (dashed line) on TMTC3 and TMTC4 based on exposed potential cleavage residues and size of cleaved bands in B. Orange hexagons represent ER lumenâfacing TPR motifs. |
|
|
FIGURE 3:. TMTC3 rescues O-mannosylation of E-cadherin in HEK293SC/TMTC1,2,3,4 cells. (A) HEK293T cells expressing TMTC1, -2, -3, or -4 were harvested in isotonic buffer and homogenized. A portion of the cell homogenate was subjected to ultracentrifugation and resuspended in reducing sample buffer. This was considered the total membrane fraction (lanes 1â5). An excess of MNT lysis buffer was added to an equal amount of cell homogenate and subjected to S-protein agarose affinity purification (lanes 6â10). Proteins were detected by immunoblotting with appropriate antisera directed against the S-tag epitope and SERCA2B. (B) S-tagged TMTC1, -2, -3, or -4 cDNA was transfected into indicated cell lines. Cell lysates were collected and split, one half subjected to treatment with endoglycosidase PNGaseF (lanes 2, 4, 6, 8, and 10), prior to pulling down glycosylated proteins with Con A. Samples were then analyzed by 6% SDSâPAGE and immunoblotted with E-cadherin antisera to assess levels of glycosylated E-cadherin. (C) Quantification of relative density of O-glycosylated E-cadherin from HEK293SC/TMTC1,2,3,4 cells transfected with TMTC1, -2, -3, and -4 cDNA, respectively. Statistical significance between nontransfected cells and TMTC1, -2, -3, or -4 transfected cells was calculated using one-way ANOVA. Measurements designated ** have a P value of <0.01. Error bars represent SD. (D) HEK293SC/TMTC1,2,3,4 cells were transfected with S-tagged TMTC3 cDNA. Cell lysates were collected and subjected to a glycosylation assay with either PNGaseF (lane 2) or combined PNGaseF and α1-2,3,6 mannosidase treatment (lane 3) prior to affinity purification of glycosylated proteins by Con A. Samples were then analyzed via 9% SDSâPAGE and immunoblotted with E-cadherin antisera. Error bars represent SD. |
|
|
FIGURE 4:. TMTC3 enhances E-cadherinâmediated cellular adherence. (A) Cellular localization of cadherins was investigated by confocal microscopy. HEK293SC, HEK293SC/POMT1,2, and HEK293SC/TMTC1,2,3,4 cells were fixed and stained with pan-cadherin antisera. Scale bars correspond to 50 µm. (B) Adherence was assessed in previously described cell lines. Cells were resuspended in growth media, and 1 à 106 cells were subsequently plated in a 24-well plate. Cells were allowed to adhere for 30 min. Unadhered cells were collected and adhered cells were trypsinized and collected. The data describe the percentage of floating (unadhered) cells over the total (unadhered + adhered) after counting both fractions. Statistical significance between cell types was calculated using one-way ANOVA. Measurements designated ** have a P value of <0.01. Error bars represent the SD. (C) TMTC1, -2, -3, or -4 cDNA was transfected into HEK293SC/TMTC1,2,3,4 cells and adherence was assessed as described in B. The increase or decrease of adherence of cells transfected with TMTC1, -2, -3, or -4 was established by subtracting the percentage of mock transfected adhered cells (red dashed line) from the percentage of adhered, transfected cells (adhered/[unadhered + adhered]). Error bars represent the SD. Statistical significance between cell treatments was calculated using one-way ANOVA. Measurements designated *, **, or *** have a P value of <0.05, <0.01 or <0.001, respectively. (D) Cellular adherence to immobilized E-cadherin was assessed via immunoassay. HEK293SC, HEK293SC/POMT1,2, and HEK293SC/TMTC1,2,3,4 cells and HEK293SC/TMTC1,2,3,4 cells transfected with TMTC3 were resuspended and 60,000 cells were placed on immobilized E-cadherin (50 µg/ml). Cells were allowed to attach for 1 h prior to fixing with PFA, permeabilization with Triton X-100, and staining with Hoescht. Hoescht nuclear staining and DIC images (pictured) were acquired at 40à magnification. Scale bars correspond to 50 µm. (E) The number of cells adhered to E-cadherin in previously described cell lines was estimated by averaging five randomized images capturing nuclei intensity at 405 nm within each well from three independent experiments. Error bars represent the SD. |
|
|
FIGURE 5:. TMTC3 WT and disease variant stability. (A) HEK293T cells were transfected with S-tagged TMTC3 WT or disease variant cDNA as indicated. Cells were treated with 100 μg/ml cycloheximide for the indicated time prior to collection and lysed in MNT, and samples were subjected to affinity purification with S-protein agarose. Reducing sample buffer was added and samples were analyzed via 9% SDSâPAGE and immunoblotted for the S-tag epitope. Cell lysates were also subjected to precipitation with 10% TCA, analyzed via 9% SDSâPAGE, and immunoblotted with KDEL antisera to determine stability of GRP94 and BiP (WCL). (B) Time points were collected at 0, 2, 4, 8, 16, and 24 h after cycloheximide treatment. The amount of TMTC3 protein remaining at 2, 4, 8, 16, and 24 h was quantified and normalized to the starting material (0 h) and averaged from three independent experiments. Error bars represent SEM. (C) HEK293T cells were transfected with S-tagged TMTC3 WT or the TMTC3 R488Efs disease variant as indicated. Cells transfected with the TMTC3 R488Efs variant were treated with 20 μM MG132 for 12 h prior to collection and lysis in MNT (lane 4). Samples were subjected to affinity purification with S-protein agarose and analyzed via SDSâPAGE prior to immunoblotting for the S-tag epitope. |
|
|
FIGURE 6:. Knockdown of Tmtc3 in developing X. laevis emrbyos affects gastrulation. (A) Embryos were injected with 10 ng of morpholinos against Tmtc1, Tmtc2, Tmtc3, and Tmtc4 at the one-cell stage. The embryos were scored for gastrulation when control embryos reached stages 11–12. Embryos were also injected with 10 ng of Tmtc3 morpholino and subsequently injected with S-tagged huTMTC3WT, huTMTC3DD>AA huTMTC3EE>AA, huTMTC3H67D, huTMTC3R71H, and huTMTC3G384E at the one-cell stage. The embryos were scored as described above. (B) The average of three or more independent experiments is plotted on the graph. Statistical significance between injection conditions was calculated using one-way ANOVA. Measurements designated *** have a P value of < 0.001. The error bars represent the SD to the mean. The number of embryos analyzed are as follows: noninjected n = 75, TMTC1MO n = 43, TMTC2MO n = 45, TMTC3MO n = 43, TMTC4MO n = 40, TMTC3MO + huTMTC3 n = 35, TMTC3MO + huTMTC3DD>AA n = 33, TMTC3MO + huTMTC3EE>AA n = 30, TMTC3MO + huTMTC3H67D n = 28, TMTC3 MO + huTMTC3R71H n = 22, and huTMTC3G384E n = 33. |
References [+] :
Apweiler,
On the frequency of protein glycosylation, as deduced from analysis of the SWISS-PROT database.
1999, Pubmed
Apweiler, On the frequency of protein glycosylation, as deduced from analysis of the SWISS-PROT database. 1999, Pubmed
Bai, Structure of the eukaryotic protein O-mannosyltransferase Pmt1-Pmt2 complex. 2019, Pubmed
Barkovich, A developmental and genetic classification for malformations of cortical development: update 2012. 2012, Pubmed
Barresi, Dystroglycan: from biosynthesis to pathogenesis of human disease. 2006, Pubmed
Bause, Enzymatic N-glycosylation and O-glycosylation of synthetic peptide acceptors by dolichol-linked sugar derivatives in yeast. 1979, Pubmed
Brasch, Thinking outside the cell: how cadherins drive adhesion. 2012, Pubmed
Brehme, A chaperome subnetwork safeguards proteostasis in aging and neurodegenerative disease. 2014, Pubmed
Cao, CDKN2B polymorphism is associated with primary open-angle glaucoma (POAG) in the Afro-Caribbean population of Barbados, West Indies. 2012, Pubmed
Cavallaro, Cell adhesion and signalling by cadherins and Ig-CAMs in cancer. 2004, Pubmed
Chen, SPD--a web-based secreted protein database. 2005, Pubmed
Choi, Fungal secretome database: integrated platform for annotation of fungal secretomes. 2010, Pubmed
Conti, Crystallographic analysis of the recognition of a nuclear localization signal by the nuclear import factor karyopherin alpha. 1998, Pubmed
Cousin, PACSIN2 regulates cell adhesion during gastrulation in Xenopus laevis. 2008, Pubmed , Xenbase
D'Andrea, TPR proteins: the versatile helix. 2003, Pubmed
Della-Morte, A follow-up study for left ventricular mass on chromosome 12p11 identifies potential candidate genes. 2011, Pubmed
DeSimone, Using Xenopus embryos to investigate integrin function. 2007, Pubmed , Xenbase
Emanuelsson, Predicting subcellular localization of proteins based on their N-terminal amino acid sequence. 2000, Pubmed
Farhan, Identification of a novel synaptic protein, TMTC3, involved in periventricular nodular heterotopia with intellectual disability and epilepsy. 2017, Pubmed
Fujimori, Endoplasmic reticulum proteins SDF2 and SDF2L1 act as components of the BiP chaperone cycle to prevent protein aggregation. 2017, Pubmed
Girrbach, Structure-function analysis of the dolichyl phosphate-mannose: protein O-mannosyltransferase ScPmt1p. 2000, Pubmed
Graham, TPR-containing proteins control protein organization and homeostasis for the endoplasmic reticulum. 2019, Pubmed
Guerreiro, Sequencing of a 17.6 kb segment on the right arm of yeast chromosome VII reveals 12 ORFs, including CCT, ADE3 and TR-I genes, homologues of the yeast PMT and EF1G genes, of the human and bacterial electron-transferring flavoproteins (beta-chain) and of the Escherichia coli phosphoserine phosphohydrolase, and five new ORFs. 1996, Pubmed
Guillen-Ahlers, TMTC2 variant associated with sensorineural hearing loss and auditory neuropathy spectrum disorder in a family dyad. 2018, Pubmed
Gupta, Prediction of glycosylation across the human proteome and the correlation to protein function. 2002, Pubmed
Halbleib, Cadherins in development: cell adhesion, sorting, and tissue morphogenesis. 2006, Pubmed
Hebert, The intrinsic and extrinsic effects of N-linked glycans on glycoproteostasis. 2014, Pubmed
Hessa, Molecular code for transmembrane-helix recognition by the Sec61 translocon. 2007, Pubmed
Huber, The structure of the beta-catenin/E-cadherin complex and the molecular basis of diverse ligand recognition by beta-catenin. 2001, Pubmed
Immervoll, PMT3 and PMT4, two new members of the protein-O-mannosyltransferase gene family of Saccharomyces cerevisiae. 1995, Pubmed
Imperiali, Asparagine-linked glycosylation: specificity and function of oligosaccharyl transferase. 1995, Pubmed
Jayaprakash, Role of glycosylation in nucleating protein folding and stability. 2017, Pubmed
Jerber, Biallelic Mutations in TMTC3, Encoding a Transmembrane and TPR-Containing Protein, Lead to Cobblestone Lissencephaly. 2016, Pubmed
Jínek, The superhelical TPR-repeat domain of O-linked GlcNAc transferase exhibits structural similarities to importin alpha. 2004, Pubmed
Jonikas, Comprehensive characterization of genes required for protein folding in the endoplasmic reticulum. 2009, Pubmed
Joshi, SnapShot: O-Glycosylation Pathways across Kingdoms. 2018, Pubmed
Karpenahalli, TPRpred: a tool for prediction of TPR-, PPR- and SEL1-like repeats from protein sequences. 2007, Pubmed
Lairson, Glycosyltransferases: structures, functions, and mechanisms. 2008, Pubmed
Larsen, Mammalian O-mannosylation of cadherins and plexins is independent of protein O-mannosyltransferases 1 and 2. 2017, Pubmed
Larsen, Discovery of an O-mannosylation pathway selectively serving cadherins and protocadherins. 2017, Pubmed
Larsen, Multiple distinct O-Mannosylation pathways in eukaryotes. 2019, Pubmed
Laskey, Protein synthesis in oocytes of Xenopus laevis is not regulated by the supply of messenger RNA. 1977, Pubmed , Xenbase
Lazarus, Structure of human O-GlcNAc transferase and its complex with a peptide substrate. 2011, Pubmed
Letunic, 20 years of the SMART protein domain annotation resource. 2018, Pubmed
Li, Deletion of Tmtc4 activates the unfolded protein response and causes postnatal hearing loss. 2018, Pubmed
Liu, Three monophyletic superfamilies account for the majority of the known glycosyltransferases. 2003, Pubmed
Loibl, Protein O-mannosylation: what we have learned from baker's yeast. 2013, Pubmed
Lommel, Protein O-mannosylation is crucial for E-cadherin-mediated cell adhesion. 2013, Pubmed
Lommel, A conserved acidic motif is crucial for enzymatic activity of protein O-mannosyltransferases. 2011, Pubmed
Lussier, Protein O-glycosylation in yeast. The PMT2 gene specifies a second protein O-mannosyltransferase that functions in addition to the PMT1-encoded activity. 1995, Pubmed
Magliery, Sequence variation in ligand binding sites in proteins. 2005, Pubmed
Meng, Adherens junction: molecular architecture and regulation. 2009, Pubmed
Meunier, A subset of chaperones and folding enzymes form multiprotein complexes in endoplasmic reticulum to bind nascent proteins. 2002, Pubmed
Michele, Post-translational disruption of dystroglycan-ligand interactions in congenital muscular dystrophies. 2002, Pubmed
Mostov, Co-translational membrane integration of calcium pump protein without signal sequence cleavage. 1981, Pubmed
Nandadasa, N- and E-cadherins in Xenopus are specifically required in the neural and non-neural ectoderm, respectively, for F-actin assembly and morphogenetic movements. 2009, Pubmed , Xenbase
Nielsen, Predicting Secretory Proteins with SignalP. 2017, Pubmed
Nielsen, Identification of prokaryotic and eukaryotic signal peptides and prediction of their cleavage sites. 1997, Pubmed
O'Connor, Modulation of protein structure and function by asparagine-linked glycosylation. 1996, Pubmed
Petkova, Mtl1 O-mannosylation mediated by both Pmt1 and Pmt2 is important for cell survival under oxidative conditions and TOR blockade. 2012, Pubmed
Pfaffl, A new mathematical model for relative quantification in real-time RT-PCR. 2001, Pubmed
Ponting, Novel repeats in ryanodine and IP3 receptors and protein O-mannosyltransferases. 2000, Pubmed
Price, N-glycosylation of enhanced aromatic sequons to increase glycoprotein stability. 2012, Pubmed
Racapé, The involvement of SMILE/TMTC3 in endoplasmic reticulum stress response. 2011, Pubmed
Runge, Association of TMTC2 With Human Nonsyndromic Sensorineural Hearing Loss. 2016, Pubmed
Scheufler, Structure of TPR domain-peptide complexes: critical elements in the assembly of the Hsp70-Hsp90 multichaperone machine. 2000, Pubmed
Session, Genome evolution in the allotetraploid frog Xenopus laevis. 2016, Pubmed , Xenbase
Siegenthaler, We have got you 'covered': how the meninges control brain development. 2011, Pubmed
Sievers, Fast, scalable generation of high-quality protein multiple sequence alignments using Clustal Omega. 2011, Pubmed
Solá, Effects of glycosylation on the stability of protein pharmaceuticals. 2009, Pubmed
Strahl-Bolsinger, PMT1, the gene for a key enzyme of protein O-glycosylation in Saccharomyces cerevisiae. 1993, Pubmed
Sunryd, TMTC1 and TMTC2 are novel endoplasmic reticulum tetratricopeptide repeat-containing adapter proteins involved in calcium homeostasis. 2014, Pubmed
UniProt Consortium, UniProt: a worldwide hub of protein knowledge. 2019, Pubmed
Varki, Historical Background and Overview 2009, Pubmed
Vester-Christensen, Mining the O-mannose glycoproteome reveals cadherins as major O-mannosylated glycoproteins. 2013, Pubmed
Wallin, Genome-wide analysis of integral membrane proteins from eubacterial, archaean, and eukaryotic organisms. 1998, Pubmed
Walter, The unfolded protein response: from stress pathway to homeostatic regulation. 2011, Pubmed
Wang, Cosmc is an essential chaperone for correct protein O-glycosylation. 2010, Pubmed
Wing, Comparative glycosylation in neural adhesion molecules. 1992, Pubmed
Xu, O-mannosylation: The other glycan player of ER quality control. 2015, Pubmed
Yagi, Clustered protocadherin family. 2008, Pubmed
Yang, Glycosylation defects activate filamentous growth Kss1 MAPK and inhibit osmoregulatory Hog1 MAPK. 2009, Pubmed
Yoshida, Muscular dystrophy and neuronal migration disorder caused by mutations in a glycosyltransferase, POMGnT1. 2001, Pubmed
