Click here to close
Hello! We notice that you are using Internet Explorer, which is not supported by Xenbase and may cause the site to display incorrectly.
We suggest using a current version of Chrome,
FireFox, or Safari.
???displayArticle.abstract???
The BAP1 tumor suppressor is mutated in many human cancers such as uveal melanoma, leading to poor patient outcome. It remains unclear how BAP1 functions in normal biology or how its loss promotes cancer progression. Here, we show that Bap1 is critical for commitment to ectoderm, mesoderm, and neural crest lineages during Xenopus laevis development. Bap1 loss causes transcriptional silencing and failure of H3K27ac to accumulate at promoters of key genes regulating pluripotency-to-commitment transition, similar to findings in uveal melanoma. The Bap1-deficient phenotype can be rescued with human BAP1, by pharmacologic inhibition of histone deacetylase (HDAC) activity or by specific knockdown of Hdac4. Similarly, BAP1-deficient uveal melanoma cells are preferentially vulnerable to HDAC4 depletion. These findings show that Bap1 regulates lineage commitment through H3K27ac-mediated transcriptional activation, at least in part, by modulation of Hdac4, and they provide insights into how BAP1 loss promotes cancer progression.
Fig. 1. Loss of Bap1 during Xenopus development produces a distinctive phenotype.(A) Representative embryos analyzed at late gastrula (stage 12) following injection into one blastomere at the two-cell stage of escalating doses (7.5, 10, and 20 ng) of a morpholino targeting the 5â²UTR of bap1 mRNA (Bap1MO) or a bap1 base pair mismatch control morpholino (Bap1MO-Ctrl). Below each bright-field image is a corresponding fluorescence image demonstrating fluorescein isothiocyanate as a lineage tracer for the injected side (green color). Depletion of Bap1 produces gastrulation failure, as evidenced by incomplete blastopore closure (arrows). Arrowheads indicate injected side. Panels show dorsal view, anterior down. (B) Summary of results of experiments described in (A), showing that depletion of Bap1 produces gastrulation failure ranging from mild (yellow) to severe (red) in a dose-dependent manner. (C) Representative embryos treated as above with 7.5 ng of Bap1MO, which eventually completed gastrulation and developed axial foreshortening and bending (arrow) starting at early tail bud stages, compared to uninjected sibling embryos. Panels show lateral view, anteriorleft, except the lower right panel, which shows dorsal view, anterior down. (D) Representative embryos treated as above with 7.5 ng of Bap1MO, which eventually completed gastrulation and were evaluated at stage 37 or 45, showing microphthalmia or anophthalmia (black arrows) starting at late tail bud stages, and proliferation of morphologically immature melanoblasts with altered migration pattern (red arrows) starting at late tail bud and early tadpole stages. Panels show lateral view (except panels labeled dorsal view), anteriorleft. Arrowheads indicate the injected side. (E) Transverse sections through the head of a representative earlyâtadpole stage embryo stained with hematoxylin and eosin, following injection into one blastomere (D1.2) at the 16-cell stage with 7.5 ng of Bap1MO, showing disruption of eye development on the side injected with Bap1MO (right side, arrowhead), compared to normal eye development on the uninjected control side (left side). Dotted line indicates midline. (F) Normal histologic appearance of the eye at earlyâtadpole stage embryo [same orientation as (E)], with ocular structures indicated. RPE, retinal pigment epithelium. (G to I) Representative eyes at late tail bud/earlyâtadpole stage embryos showing mild (G), moderate (H), and severe (I) ocular malformation associated with injection of 7.5 ng of Bap1MO into blastomere D1.2 (which gives rise to retina, lens, and other eye structures) at the 16-cell stage. In severe cases, such as the example in (I), retinal tissue does not form, and the eye remains filled with yolk platelets (pink). (J) Whole-mount in situ hybridization (WISH) of indicated eye markers in embryos injected with 7.5 ng of Bap1MO and a lineage tracer into D1.2 at the 16-cell stage and analyzed at the indicated stages, showing aberrant development of ocular tissues in the absence of Bap1. Markers include ventx2 (dorsal retina, unaffected), pax2 (ventral optic stalk), mitfα and dct [retinal pigment epithelium and uveal melanocytes (UMCs)], rx1 (ciliary marginal zone and photoreceptor), otx2 and rbpms (retinal ganglion cell layer), and α-crystallin (lens). Panels show lateral view, anterior side left. Uninj., uninjected. St., stage. Scale bars, 250 μm.
Fig. 2. Bap1 loss deregulates expression of pluripotency and lineage commitment genes.(A to P) Representative embryos injected with 7.5 ng of the Bap1MO morpholino into one blastomere at the two-cell stage (arrowheads indicate injected side) and then fixed and analyzed for mRNA expression of the indicated developmental genes by WISH at the specified stages (gastrula, stage 12; midneurula, stages 14 to 17; early tail bud, stage 24). Bap1-depleted embryos fail to silence pluripotency factors such as vent1/2 (orthologs of mammalian Nanog) and oct25 (ortholog of mammalian Oct4) (A to C) and fail to activate lineage commitment factors such as fzd7 (dorsal mesoderm and ectoderm), vegT and bra (axial mesoderm), myoD (muscle), keratin1 (non-neural ectoderm), sox2 (neural ectoderm), rx1 (early eye field), zic1 and msx1 (neural fold/prospective neural crest), and foxD3 and sox10 (neural crest) (D to N). Bap1 loss results in a failure of neural crest cell migration in sox10-expressing cells compared to the uninjected control (O and P). Panels show the dorsal-caudal view (A, B, and D to F), the dorsal view (C and G to N), or the lateral view (O and P), anterior side left. Dotted lines indicate midline. Arrowheads indicate injected side. Scale bar, 250 μm.
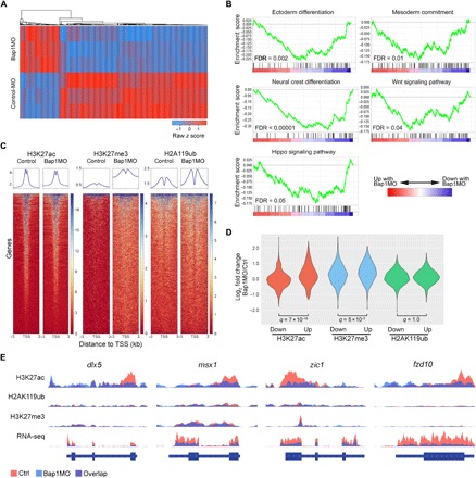
Fig. 3. Loss of Bap1 abrogates the assembly of H3K27ac at promoters of key genes regulating lineage commitment and differentiation.(A) Heat map demonstrating the top 1000 most differentially expressed genes by RNA-seq between embryos at one-cell stage with 15 ng of either Bap1MO or Bap1MO-Ctrl and collected at late gastrulation (stage 12), when morphologic effects of Bap1 loss are first evident. (B) Gene set enrichment analysis (GSEA) plots demonstrating the most highly significant pathways represented by the differentially expressed genes associated with Bap1 loss. FDR, false discovery rate. (C) Heat maps of ChIP-seq data demonstrating global genomic occupancy of the indicated histone marks across all annotated genes in embryos treated as above with either Bap1MO or Bap1MO-Ctrl. TSS, transcription start site. (D) Violin plots summarizing ChIP-seq data restricted to differentially expressed genes. (E) ChIP-seq and RNA-seq tracks of representative lineage commitment genes that fail to assemble H3K27ac at promoters and to activate mRNA expression in Bap1-deficient embryos.
Fig. 4. Hdac4 is a key mediator of the Bap1-deficient phenotype.(A) Representative embryos injected at the one-cell stage with 7.5 ng of Bap1MO with or without 16 ng of a morpholino directed against Hdac4 (Hdac4MO) and analyzed at midneurula stage (stage 15, dorsal view, anterior to left) and early tail bud stage (stage 26, lateral view, anterior to left). (B) Summary of results at stages 15 and 26, showing substantial rescue of the Bap1-deficient phenotype with Hdac4MO. (C) Representative embryos treated as above and analyzed by WISH, demonstrating that failed induction of the indicated developmental genes in Bap1-deficient embryos is rescued by Hdac4MO. Caudal view, dorsal up. (D) ChIPâquantitative polymerase chain reaction (qPCR) for indicated gene promoters following ChIP for H3K27ac, confirming that failure to assemble H3K27ac at promoters in Bap1-deficient embryos can be rescued by depletion of Hdac4. Scale bars, 250 μm.
Agüero,
Indian hedgehog signaling is required for proper formation, maintenance and migration of Xenopus neural crest.
2012, Pubmed,
Xenbase
Agüero,
Indian hedgehog signaling is required for proper formation, maintenance and migration of Xenopus neural crest.
2012,
Pubmed
,
Xenbase
Allhoff,
Differential peak calling of ChIP-seq signals with replicates with THOR.
2016,
Pubmed
Anders,
HTSeq--a Python framework to work with high-throughput sequencing data.
2015,
Pubmed
Bott,
The nuclear deubiquitinase BAP1 is commonly inactivated by somatic mutations and 3p21.1 losses in malignant pleural mesothelioma.
2011,
Pubmed
Campagne,
BAP1 complex promotes transcription by opposing PRC1-mediated H2A ubiquitylation.
2019,
Pubmed
Carbone,
BAP1 and cancer.
2013,
Pubmed
Cooper,
Jarid2 binds mono-ubiquitylated H2A lysine 119 to mediate crosstalk between Polycomb complexes PRC1 and PRC2.
2016,
Pubmed
Dey,
Loss of the tumor suppressor BAP1 causes myeloid transformation.
2012,
Pubmed
Dobin,
STAR: ultrafast universal RNA-seq aligner.
2013,
Pubmed
Field,
Punctuated evolution of canonical genomic aberrations in uveal melanoma.
2018,
Pubmed
Fischle,
Enzymatic activity associated with class II HDACs is dependent on a multiprotein complex containing HDAC3 and SMRT/N-CoR.
2002,
Pubmed
Gentsch,
Investigating physical chromatin associations across the Xenopus genome by chromatin immunoprecipitation.
2014,
Pubmed
,
Xenbase
Harbour,
Frequent mutation of BAP1 in metastasizing uveal melanomas.
2010,
Pubmed
Khokha,
Techniques and probes for the study of Xenopus tropicalis development.
2002,
Pubmed
,
Xenbase
Kurtenbach,
ChIPprimersDB: a public repository of verified qPCR primers for chromatin immunoprecipitation (ChIP).
2019,
Pubmed
LaFave,
Loss of BAP1 function leads to EZH2-dependent transformation.
2015,
Pubmed
Landreville,
Histone deacetylase inhibitors induce growth arrest and differentiation in uveal melanoma.
2012,
Pubmed
Laurent,
Patient-derived xenografts recapitulate molecular features of human uveal melanomas.
2013,
Pubmed
Liberzon,
Molecular signatures database (MSigDB) 3.0.
2011,
Pubmed
Machida,
The deubiquitinating enzyme BAP1 regulates cell growth via interaction with HCF-1.
2009,
Pubmed
Misaghi,
Association of C-terminal ubiquitin hydrolase BRCA1-associated protein 1 with cell cycle regulator host cell factor 1.
2009,
Pubmed
Moody,
Fates of the blastomeres of the 16-cell stage Xenopus embryo.
1987,
Pubmed
,
Xenbase
Nishikawa,
BRCA1-associated protein 1 interferes with BRCA1/BARD1 RING heterodimer activity.
2009,
Pubmed
Peña-Llopis,
BAP1 loss defines a new class of renal cell carcinoma.
2012,
Pubmed
Peng,
Familial and Somatic BAP1 Mutations Inactivate ASXL1/2-Mediated Allosteric Regulation of BAP1 Deubiquitinase by Targeting Multiple Independent Domains.
2018,
Pubmed
Qin,
BAP1 promotes breast cancer cell proliferation and metastasis by deubiquitinating KLF5.
2015,
Pubmed
Quinlan,
BEDTools: The Swiss-Army Tool for Genome Feature Analysis.
2014,
Pubmed
Ramírez,
deepTools2: a next generation web server for deep-sequencing data analysis.
2016,
Pubmed
Robertson,
Integrative Analysis Identifies Four Molecular and Clinical Subsets in Uveal Melanoma.
2017,
Pubmed
Robinson,
edgeR: a Bioconductor package for differential expression analysis of digital gene expression data.
2010,
Pubmed
Sacco,
Loss of the deubiquitylase BAP1 alters class I histone deacetylase expression and sensitivity of mesothelioma cells to HDAC inhibitors.
2015,
Pubmed
Sahtoe,
BAP1/ASXL1 recruitment and activation for H2A deubiquitination.
2016,
Pubmed
Scheuermann,
Histone H2A deubiquitinase activity of the Polycomb repressive complex PR-DUB.
2010,
Pubmed
Subramanian,
Gene set enrichment analysis: a knowledge-based approach for interpreting genome-wide expression profiles.
2005,
Pubmed
Walpole,
Comprehensive Study of the Clinical Phenotype of Germline BAP1 Variant-Carrying Families Worldwide.
2018,
Pubmed
Wang,
Bap1 is essential for kidney function and cooperates with Vhl in renal tumorigenesis.
2014,
Pubmed
Wang,
Histone deacetylase 4 possesses intrinsic nuclear import and export signals.
2001,
Pubmed
Wiesner,
Germline mutations in BAP1 predispose to melanocytic tumors.
2011,
Pubmed
Żylicz,
The Implication of Early Chromatin Changes in X Chromosome Inactivation.
2019,
Pubmed