XB-ART-56304
Cell Rep
2019 Sep 24;2813:3338-3352.e6. doi: 10.1016/j.celrep.2019.08.063.
Show Gene links
Show Anatomy links
ΔN-Tp63 Mediates Wnt/β-Catenin-Induced Inhibition of Differentiation in Basal Stem Cells of Mucociliary Epithelia.
Haas M
,
Gómez Vázquez JL
,
Sun DI
,
Tran HT
,
Brislinger M
,
Tasca A
,
Shomroni O
,
Vleminckx K
,
Walentek P
.
???displayArticle.abstract???
Mucociliary epithelia provide a first line of defense against pathogens. Impaired regeneration and remodeling of mucociliary epithelia are associated with dysregulated Wnt/β-catenin signaling in chronic airway diseases, but underlying mechanisms remain elusive, and studies yield seemingly contradicting results. Employing the Xenopus mucociliary epidermis, the mouse airway, and human airway Basal cells, we characterize the evolutionarily conserved roles of Wnt/β-catenin signaling in vertebrates. In multiciliated cells, Wnt is required for cilia formation during differentiation. In Basal cells, Wnt prevents specification of epithelial cell types by activating ΔN-TP63, a master transcription factor, which is necessary and sufficient to mediate the Wnt-induced inhibition of specification and is required to retain Basal cells during development. Chronic Wnt activation leads to remodeling and Basal cell hyperplasia, which are reversible in vivo and in vitro, suggesting Wnt inhibition as a treatment option in chronic lung diseases. Our work provides important insights into mucociliary signaling, development, and disease.
???displayArticle.pubmedLink??? 31553905
???displayArticle.pmcLink??? PMC6935018
???displayArticle.link??? Cell Rep
???displayArticle.grants??? [+]
K99 HL127275 NHLBI NIH HHS
Species referenced: Xenopus
Genes referenced: ctnnb1 dkk1 foxa1 foxi1 foxj1 foxj1.2 h2bc21 krt61 mcc muc5b rspo2 tp63 znf469
GO keywords: Wnt signaling pathway [+]
Lines/Strains: ???displayArticle.morpholinos??? ctnnb1 MO1 tp63 MO3
???displayArticle.disOnts??? chronic obstructive pulmonary disease
???displayArticle.gses??? GSE130448: NCBI
???attribute.lit??? ???displayArticles.show???
|
|
Graphical Abstract |
|
|
Figure 1. Wnt/β-Catenin Signaling Is Active in MCCs and Basal Progenitors (A) Analysis of Wnt/β-catenin activity in the X. laevis mucociliary epidermis using the pbin7LEF:dGFP reporter line (green). Nuclei are stained by DAPI (blue). Red arrowheads indicate GFP-positive cells in the outer epithelial layer. Dashed lines outline the epidermal layers. Embryonic stages (st. 8â33) are indicated. (B) Analysis of Wnt/β-catenin activity in the mouse developing airway mucociliary epithelium using the TCF/LEF:H2B-GFP reporter line (green). Nuclei are stained by DAPI (blue) and MCCs are marked by acetylated-α-tubulin (Ac.-α-tubulin, magenta) staining. Dashed lines outline the epithelium. Embryonic (E14.5â18.5) and post-natal (P1â7) stages are indicated. (C) MTEC ALI cultures generated from the TCF/LEF:H2B-GFP reporter line (green) and cultured up to 21 days (D21) revealed Wnt signaling activity throughout the different stages. n = 3 cultures per time point. MTECs were stained for Ac.-α-tubulin (blue) and CC10 (magenta). Only primary cilia were present at days 1 and 4 (D1 and 4), and MCCs could be detected from day 7 (D7) onward. (D) En-face imaging of the mature Xenopus epidermis at st. 33 shows elevated signaling levels (green) in MCCs (Ac.-α-tubulin, blue). SSCs (5HT, blue). Cell membranes are visualized by actin staining (magenta). (E) Immunostaining for Ac.-α-tubulin (magenta) and nuclei (DAPI, blue) shows high levels of Wnt signaling (green) in cells with BC morphology and intermediate signaling levels in differentiating MCCs. (F) Single confocal sections of MTECs at ALI day 7 (D7) show MCCs (Ac.-α-tubulin, blue) with variably elevated signaling levels (green), Club cells (CC10, magenta) without Wnt activity, and non-MCC/non-Club cells with elevated Wnt signaling levels at the base. Related to Figure S1. |
|
|
Figure 2. Wnt/β-Catenin Regulates MCC Numbers and DeltaN-tp63 Expression (A) Morpholino-oligonucleotide (MO) knockdown of β-catenin in Xenopus increases MCC numbers (Ac.-α-tubulin, green), but MCCs present fewer and shorter cilia than controls (ctrl.). Actin staining (magenta). Insets indicate locations of magnified areas IâIV. (B) Quantification of results depicted in (A). Mann Whitney test, âââ p ⤠0.001. (C) ISH reveals increased MCC numbers (foxj+ cells) after unilateral knockdown of β-catenin (β-catenin MO). Controls (n = 13); β-catenin MO (n = 22). (D) ISH reveals decreased DeltaN-tp63 expression after β-catenin MO. Controls (n = 27); β-catenin MO (n = 37). In (B) and (C), the injected side is indicated by red arrowheads. Dorsal views are shown in upper panels, lateral views are shown in the lower panels, and magnified views are depicted in white boxes. |
|
|
Figure 3. ÎN-tp63 Mediates Wnt/β-Catenin-Induced Inhibition of Cell Fate Specification in Xenopus (AâD) BIO treatments from st. 8â17 or st. 8â30. DMSO was used as vehicle control. (A) Confocal imaging shows Wnt/β-catenin signaling activation (green) and thickening of the epidermis in BIO-treated embryos. Nuclei (DAPI, blue). DMSO (n = 2); BIO (n = 2). (B) In situ hybridization (ISH) shows increased intensity and thickness of the ÎN-tp63 expression domain in BIO-treated whole mounts (upper row) and transversal sections (bottom row). (C) BIO treatment reduces MCC (Ac.-α-tubulin, green), Ionocyte (no staining, black), and SSC (large vesicles, peanut agglutinin [PNA] staining, magenta) numbers in confocal micrographs. Actin staining (green). ÎN-tp63 MO in controls leads to increased MCCs and Ionocytes, while ÎN-tp63 MO in BIO-treated embryos rescues MCC and Ionocyte formation. (D) ISH reveals reduced MCC numbers (foxj+ cells) after BIO treatment, while unilateral knockdown of ÎN-tp63 in control treated embryos leads to more foxj+ cells and rescues foxj+ cell numbers in BIO-treated embryos. DMSO (n = 5); BIO (n = 7); DMSO+ÎN-tp63 MO (n = 5); BIO+ÎN-tp63 MO (n = 4). Injected side is indicated by red arrowhead. Dashed lines indicate epidermal area in BIO-treated embryos. (E) Overexpression of gfp-ÎN-tp63 mRNA leads to nuclear localization of the protein (green) and reduced MCC (Ac.-α-tubulin, blue) numbers at st. 30. Actin staining (magenta). Differentiated MCCs in injected specimens show no nuclear GFP signal (asterisks), indicating that they were not targeted. Magnified areas IâII are indicated. (F) ISH for foxj1 at st. 17 shows reduced MCCs in ÎN-tp63 mRNA injected embryos. Related to Figures S2 and S3. |
|
|
Figure 4. Wnt/β-Catenin Signaling Inhibits Differentiation and Promotes Stemness in Human BCs (AâF) Human immortalized BC (BCIs) kept in air-liquid interface (ALI) culture for up to 4 weeks. Human recombinant R-spondin2 (RSPO2) was used to activate Wnt/β-catenin signaling starting at ALI day 7 (D7). n = 3 cultures per time point and treatment. (A) Confocal imaging of specimens stained for Ac.-α-tubulin (MCCs, blue), CC10 (Club cells, green), and Actin (cell membranes, magenta) show reduced MCC and Club cell numbers in RSPO2-treated cultures. (B) RSPO2 does not reduce the number of ÎN-TP63+ (green) cells. Nuclei (DAPI, blue). (C) Quantification from (A) and (B). Mann Whitney test, not significant, ns (p > 0.05); âp ⤠0.05; ââp ⤠0.01; âââp ⤠0.001. (D) Quantitative real-time PCR. Expression levels are depicted relative to stage controls. RSPO2 reduces expression of MCC (FOXJ1, MCIDAS) and Club cell (SCGB1A1) markers but increases expression of BC markers (ÎN-TP63, KRT5). Studentâs t test, not significant, ns (p > 0.05); âp ⤠0.05; ââp ⤠0.01; âââp ⤠0.001. (E and F) Optical orthogonal sections of confocal images. RSPO2-treated cultures display increased epithelial thickness and cells staining for BC markers ÎN-TP63 (green, in E) and KRT5 (green, in F). Related to Figure S4. |
|
|
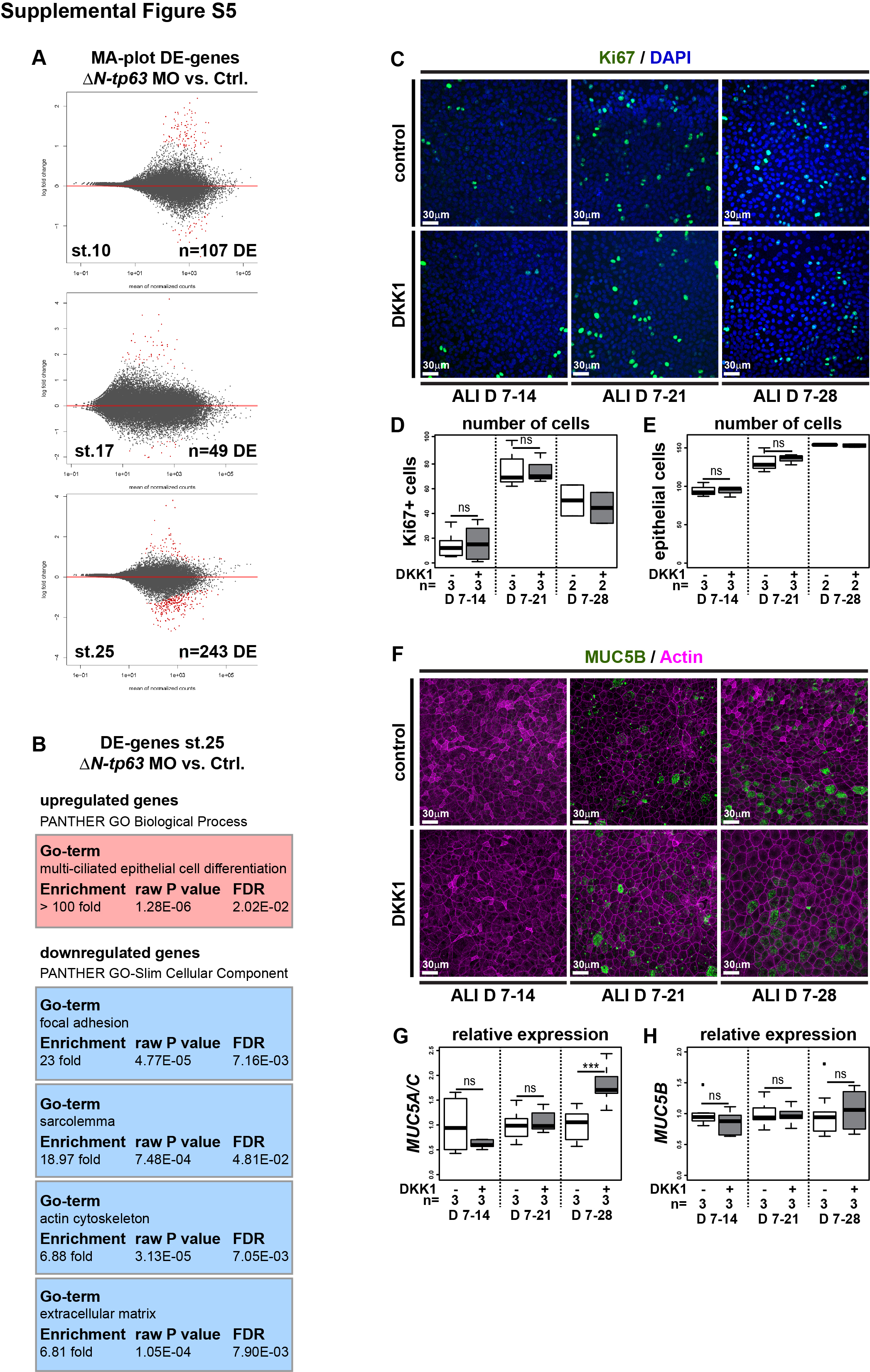
Figure 5. Knockdown of ÎN-tp63 Stimulates MCC and Ionocyte Specification at the Expense of BC and SSCs in Xenopus (AâD) Analysis of cell type composition by confocal microscopy and staining for MCCs (Ac.-α-tubulin, green), Ionocytes (no staining, black), SSCs (large vesicles, PNA staining, magenta), and Goblet (outer-layer) cells (small granules, PNA staining, magenta) at st. 34 (A) and st. 30 (B). Actin staining (green). (A) ÎN-tp63 MO increases MCC and Ionocyte numbers but reduces numbers of SSCs. (B) BIO application from st. 11 does not affect MCC and Ionocyte numbers but prevents specification of SSCs. (C and D) Quantification from (A) and (B), respectively. Mann Whitney test, not significant, ns (p > 0.05); âp ⤠0.05; ââp ⤠0.01; âââp ⤠0.001. (E) RNA sequencing at st. 10, 17, and 25 on Xenopus mucociliary organoids comparing controls to ÎN-tp63 MO injected. n = 3 per stage and treatment. Heatmap and hierarchical clustering of log2 fold changes (fcs) in cell type gene expression in ÎN-tp63 morphants relative to controls. âUpregulatedâ clusters (red); âdownregulatedâ cluster (blue). Related to Figure S5. |
|
|
Figure 6. Inhibition of Wnt/β-Catenin Signaling Transiently Reduces Stemness and Promotes Differentiation in Human BCs (AâF) BCIs in ALI culture for up to 4 weeks. Human recombinant DKK1 (DKK1) was used to inhibit Wnt/β-catenin signaling starting at ALI day 7 (D7). (A) Confocal imaging of specimens stained for Ac.-α-tubulin (MCCs, blue), CC10 (Club cells, green), and Actin (cell membranes, magenta) shows moderately increased MCC and Club cell numbers after DKK1 treatment. (B) DKK1 leads to a transient decrease in BCs but does not lead to loss of ÎN-TP63+ (green) cells. Nuclei (DAPI, blue). (C) Quantification from (A) and (B), respectively. Mann Whitney test, not significant, ns (p > 0.05); âââp ⤠0.001. (D) Quantitative real-time PCR expression levels are depicted relative to stage controls. DKK1 increases expression of MCC (FOXJ1, MCIDAS) and to a lesser extent Club cell (SCGB1A1) markers but without reduction of BC markers (ÎN-TP63, KRT5). Studentâs t test, not significant, ns (p > 0.05); âp ⤠0.05; ââp ⤠0.01. (E and F) Optical orthogonal sections of confocal images after staining for BC markers ÎN-TP63 (green, in E) and KRT5 (green, in F). Related to Figure S5. |
|
|
Figure 7. Wnt/β-Catenin-Induced Increase in BCs and Loss of Epithelial Differentiation Are Reversible (A and B) In Xenopus, BIO treatments from st. 8â17 or st. 8â30 inhibit differentiation as compared to DMSO treated controls, but the epithelium can regenerate after removal of BIO and recovery until st. 33 (A) or st. 25 (B). (A) BIO treatment reduces MCC (Ac.-α-tubulin, green), Ionocyte (no staining, black), and SSC (large vesicles, PNA staining, magenta) numbers in confocal micrographs at st. 28, which recover after regeneration until st. 33. Actin staining (green). (B) ISH shows reduction in foxj1 expressing cells and an increase in ÎN-tp63 expression in BIO-treated whole mounts (upper row) and transversal sections (bottom row) at st. 17, which both recover after regeneration until st. 25. DMSO (n = 5); BIO st. 17 (n = 5); DMSO st. 25 (n = 5); BIO+recovery st. 25 (n = 5). (C) Confocal imaging of specimens stained for Ac.-α-tubulin (MCCs, blue), CC10 (Club cells, green), and Actin (cell membranes, magenta) show reduced MCC and Club cell numbers in RSPO2-treated cultures from ALI D7 to D21 but regeneration of MCCs and Club cells at ALI D28. n = 3 cultures per time point and treatment (upper panels). No loss of ÎN-TP63+ (green) BCs is observed in these experiments (bottom panels). Nuclei (DAPI, blue). (D and E) Optical orthogonal sections of confocal images. RSPO2-treated cultures display normalized epithelial thickness and staining for BC markers ÎN-TP63 (green, in D) and KRT5 (green, in E) after regeneration at ALI D28. |
|
|
Supplemental Figure S1: Wnt/β-Catenin signaling in the Xenopus mucociliary epidermis and in airway cells of the mouse, Related to Figure 1 (A-B) Reconstructed confocal tile-scans of sectioned Xenopus and mice tissues. (A) Analysis of Wnt/β-Catenin activity in X. laevis whole embryo sections using the pbin7LEF:dGFP reporter line (green; signal was enhanced by anti-GFP immunofluorescent staining). Nuclei are stained by DAPI (blue). Embryonic stages (st. 8-33) are indicated. Orientation of embryos is indicated in the upper-right corner of color-merged micrographs. an = animal; veg = vegetal; d = dorsal; v = ventral; l = left; r = right. Embryonic structures are indicated. DL = dorsal blastopore lip; PSM = presomitic mesoderm; BP = blastopore; SM = somatic mesoderm; NOT = notochord; M = muscles; E = eye; CG = cement gland; NT = neural tube. Magnified areas are highlighted in color-merged micrographs. (B) Analysis of Wnt/β-Cateninactivity in the developing mouse airway mucociliary epithelium using the TCF/LEF:H2B-GFP reporter line (green). MCCs are marked by Acetylated-alpha-tubulin (Ac.-alpha-tubulin, blue) and Club cells are marked by CC10 (magenta) staining. Dashed lines outline the epithelium. Embryonic (E14.5-18.5) / post-natal (P1-7) stages are indicated. Magnified areas are highlighted. Note that GFP signals are largely restricted to epithelia of bronchi and bronchioles. (C) En-face imaging of the Xenopus epidermis at st. 25 shows elevated signaling levels (green) in intercalating MCCs (Ac.-alpha-tubulin, blue) and Ionocytes, but not in outer layer-derived Goblet cells. Cell membranes are visualized by Actin staining (magenta). (D) Magnified view of a P1 Wnt-reporter (green) bronchiole stained for Ac.-alpha-tubulin (magenta) and DAPI (blue) depicting multiple differentiating MCCs with elevated Wnt signaling. Related to Figure 1E. (E) MTEC ALI cultures generated from the TCF/LEF:H2B-GFP reporter line (green) and cultured up to 21 days (D21) revealed Wnt signaling activity throughout the different stages. N=3 cultures per timepoint. Optical orthogonal sections of confocal images of Wnt reporter (green) MTECs at the indicated ALI day stained for Actin (magenta), nuclei (DAPI, blue). |
|
|
Splemental Figure S2: Analysis and quantification of gain of Wnt/β-Catenin and δN-tp63 functions in Xenopus, Related to Figure 3. (A) Quantification of results depicted in Figure 2B. (B,C) Quantification of results depicted in Figure 2C. In (A,C) Mann Whitney test, not significant, ns = P>0.05; * = Pâ¤0.05; ** = Pâ¤0.01; *** = Pâ¤0.001. (D) ISH for cell type markers foxj (MCCs), foxi1 (Ionocytes) and foxa1 (SSCs) in embryos at after BIO incubation during st. 8-17, DMSO control treatment, δN-tp63 MO injections, and BIO + δN-tp63 MO. All embryos are depicted in ventral view with anterior up. Related to Figure 2D. (E) Quantification of ISH results from (D). Chi-squared test, not significant, ns = P>0.05; * = Pâ¤0.05; ** = Pâ¤0.01; *** = Pâ¤0.001. |
|
|
Supplemental Figure S3: Analysis and quantification of δN-tp63 gain-of-function effects in Xenopus, Related to Figure 3 (A) Quantification of results depicted in Figure 2E. Mann Whitney test, *** = Pâ¤0.001. (B) ISH for cell type markers foxj (MCCs), foxi1 (Ionocytes) and foxa1 (SSCs) in embryos injected unilaterally with δN-tp63 mRNA. Injected side is indicated by red arrowheads. Dorsal views are shown in upper panels, lateral views are shown in the lower panels. (C) Quantification of results depicted in (B). Chi-squared test, *** = Pâ¤0.001. (D-G) Confocal images of embryos injected with GFP- δN-tp63 -GR mRNA (green) and stained for MCCs (Ac.-α-tubulin, blue) and cell membranes (Actin, magenta). (D) Only Dex-activated GFP-δN-tp63-GR localizes to the nucleus. (E) Activation of the construct at st. 9 inhibits MCC formation, but not activation at st. 24 or vehicle treatment (Ethanol). (F) Quantification of results shown in (E). Mann Whitney test, not significant, ns = P>0.05; *** = Pâ¤0.001. (G) Magnified views of fully differentiated MCC and Ionocyte with nuclear GFP-δN--tp63-GR after activation at st. 24. |
|
|
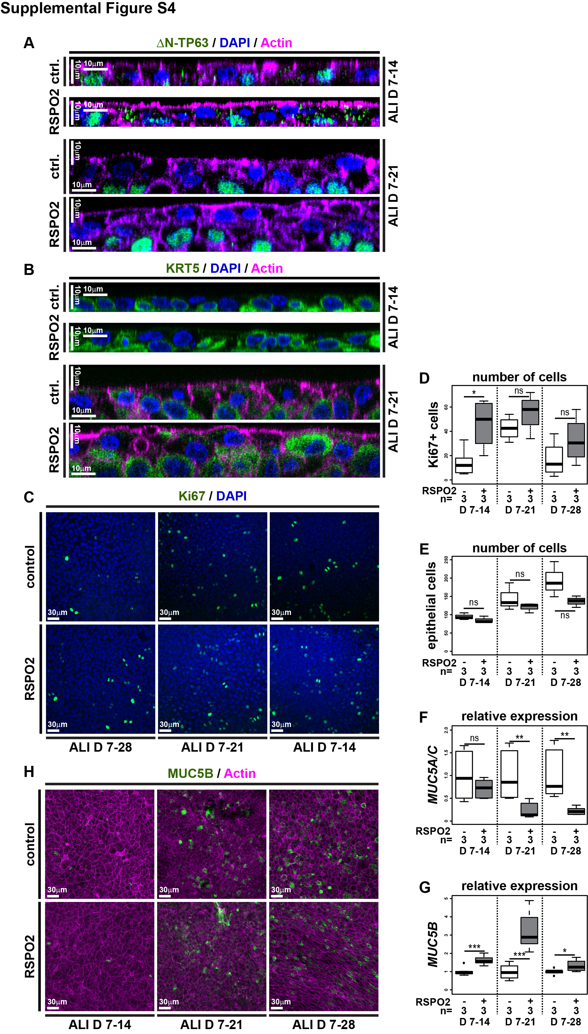
Supplemental Figure S4: Analysis and quantification of gain of Wnt/β-Catenin effects in BCIs, Related to Figure 4. (A-H) Human BCIs cultured in ALI conditions for up to 4 weeks. RSPO2 was used to activate Wnt/β-Catenin signaling starting at ALI day 7 (D7). N=3 cultures per timepoint and treatment. (A,B) Optical orthogonal sections of confocal images. RSPO2-treated cultures display increased epithelial thickness and cells staining for BC markers δN-TP63 (green, in A) and KRT5 (green, in B) over time of regeneration. Actin (magenta) staining reveals membranes and nuclei are stained with DAPI (blue). Related to Figure 3E and F. (C) Ki67 (green) staining reveals proliferating cells. Nuclei are stained with DAPI (blue). (D) Quantification of results depicted in (C). (E) Quantification of epithelial cell numbers. Related to Figure 3A. Mann Whitney test, not significant, ns = P>0.05; * = Pâ¤0.05. (F, G) qPCR expression levels are depicted relative to stage controls. RSPO2 reduces expression of Goblet cell marker MUC5A/C, but increase expression of the Goblet marker MUC5B. Studentâs t-test, not significant, ns = P>0.05; * = Pâ¤0.05; ** = Pâ¤0.01; ***= Pâ¤0.001. Related to Figure 3D. (H) MUC5B (green) staining reveals no increase in Goblet cell numbers in the epithelium of RSPO2 treated cultures. Actin (cell membranes, magenta). |
|
|
Supplemental Figure S5: RNA-sequencing in Xenopus mucociliary organoids and analysis of loss of Wnt/β-Catenin effects in BCIs, Related to Figure 5 and 6 (A) MA-plots generated by DEseq2 analysis of differential expression changes in RNA-sequencing data at st.10, 17 and 25 on Xenopus mucociliary organoids comparing controls to δN-tp63 MO injected. N=3 per stage and treatment. Stage and number of differentially expressed genes are indicated. Red dots represent differentially expressed genes, black dots are not significantly differently expressed. (B) GO-term analysis of differentially upregulated (red box) and downregulated (blue boxes) genes at st. 25. Significantly enriched terms are depicted, including fold enrichment of term representation, P value, and false discovery rate (FDR). (C-H) Human BCIs cultured in ALI conditions for up to 4 weeks. DKK1 was used to inhibit Wnt/β-Catenin signaling starting at ALI day 7 (D7). N cultures per timepoint and treatment are indicated. (C) Ki67 (green) staining reveals proliferating cells. Nuclei are stained with DAPI (blue). (D) Quantification of results depicted in (C). Mann Whitney test, not significant, ns = P>0.05. (E) Quantification of epithelial cell numbers. Related to Figure 5A. Mann Whitney test, not significant, ns = P>0.05. (F) MUC5B (green) staining reveals no increase or loss of Goblet cell numbers in the epithelium of DKK1-treated cultures. Actin (cell membranes, magenta). (G,H) qPCR expression levels are depicted relative to stage controls. DKK1 increases expression of Goblet cell marker MUC5A/C (G), but has no effect on expression of the Goblet marker MUC5B (H).Studentâs t-test, not significant, ns = P>0.05; *** = Pâ¤0.001. Related to Figure 3D. |
|
|
Supplemental Figure S6: Analysis and quantification of regeneration experiments in Xenopus, Related to Figure 7 (A) Quantification of results depicted in Figure 6A. (B) Quantification of results depicted in Figure 6B. In (A,B) Mann Whitney test, ns = P>0.05; * = Pâ¤0.05; ** = Pâ¤0.01; *** = Pâ¤0.001. (C) ISH for cell type markers foxj (MCCs), foxi1 (Ionocytes) and foxa1 (SSCs) in embryos after BIO incubation during st. 8-17 or DMSO control treatment at st. 17, and at st. 25 after recovery during st. 17-25. St. 17 embryos are depicted in ventral view with anterior up, st. 25 embryos are depicted in lateral view with anterior to the left. Related to Figure 6B. (D) Quantification of results depicted in (C). Chi-squared test, ns = P>0.05; * = Pâ¤0.05; ** = Pâ¤0.01; *** = Pâ¤0.001. |
|
|
Supplemental Figure S7: Analysis and quantification of regeneration experiments in BCIs, Related to Figure 7 (A-F) Human BCIs cultured in ALI conditions for up to 4 weeks. RSPO2 was used to activate Wnt/β-Catenin signaling starting at ALI day 7 (D7) until ALI D21 (D21). After treatment, RSPO2 was removed from the medium and cultures were allowed to recover for 7 days. Number of cultures per treatment are indicated. (A) Quantification of results depicted in Figure 6C. (B) qPCR expression levels are depicted relative to stage controls. Studentâs t-test, not significant, ns = P>0.05; * = Pâ¤0.05; *** = Pâ¤0.001. Related to Figure 6C. (C) Ki67 (green) staining reveals proliferating cells. Nuclei are stained with DAPI (blue). (D) Quantification of results depicted in (C). Mann Whitney test, ns = P>0.05. (E) Quantification of epithelial cell numbers. Related to Figure 6C. (F) MUC5B (green) staining reveals Goblet cells in the epithelium. Actin (cell membranes, magenta). |
References [+] :
Antoniades,
Making the connection: ciliary adhesion complexes anchor basal bodies to the actin cytoskeleton.
2014, Pubmed
Antoniades, Making the connection: ciliary adhesion complexes anchor basal bodies to the actin cytoskeleton. 2014, Pubmed
Arason, deltaNp63 has a role in maintaining epithelial integrity in airway epithelium. 2014, Pubmed
Baarsma, 'WNT-er is coming': WNT signalling in chronic lung diseases. 2017, Pubmed
Borday, An atlas of Wnt activity during embryogenesis in Xenopus tropicalis. 2018, Pubmed , Xenbase
Brechbuhl, β-catenin dosage is a critical determinant of tracheal basal cell fate determination. 2011, Pubmed
Caron, Wnt/β-catenin signaling directly regulates Foxj1 expression and ciliogenesis in zebrafish Kupffer's vesicle. 2012, Pubmed
Chen, Cigarette smoke induces epidermal growth factor receptor-dependent redistribution of apical MUC1 and junctional beta-catenin in polarized human airway epithelial cells. 2010, Pubmed
Chen, A double dealing tale of p63: an oncogene or a tumor suppressor. 2018, Pubmed
Choksi, Switching on cilia: transcriptional networks regulating ciliogenesis. 2014, Pubmed
Cibois, BMP signalling controls the construction of vertebrate mucociliary epithelia. 2015, Pubmed , Xenbase
Clevers, Wnt/beta-catenin signaling in development and disease. 2006, Pubmed
Daniely, Critical role of p63 in the development of a normal esophageal and tracheobronchial epithelium. 2004, Pubmed
Deblandre, A two-step mechanism generates the spacing pattern of the ciliated cells in the skin of Xenopus embryos. 1999, Pubmed , Xenbase
Didon, RFX3 modulation of FOXJ1 regulation of cilia genes in the human airway epithelium. 2013, Pubmed
Dobin, STAR: ultrafast universal RNA-seq aligner. 2013, Pubmed
Dobzanski, Nasal polyp fibroblasts modulate epithelial characteristics via Wnt signaling. 2018, Pubmed
Driskell, Wnt-responsive element controls Lef-1 promoter expression during submucosal gland morphogenesis. 2004, Pubmed
Dubaissi, A secretory cell type develops alongside multiciliated cells, ionocytes and goblet cells, and provides a protective, anti-infective function in the frog embryonic mucociliary epidermis. 2014, Pubmed , Xenbase
Ferrer-Vaquer, A sensitive and bright single-cell resolution live imaging reporter of Wnt/ß-catenin signaling in the mouse. 2010, Pubmed
Gomperts, Foxj1 regulates basal body anchoring to the cytoskeleton of ciliated pulmonary epithelial cells. 2004, Pubmed
Hackett, The human airway epithelial basal cell transcriptome. 2011, Pubmed
Harland, In situ hybridization: an improved whole-mount method for Xenopus embryos. 1991, Pubmed , Xenbase
Hashimoto, β-Catenin-SOX2 signaling regulates the fate of developing airway epithelium. 2012, Pubmed
Hayes, Identification of novel ciliogenesis factors using a new in vivo model for mucociliary epithelial development. 2007, Pubmed , Xenbase
Heasman, Beta-catenin signaling activity dissected in the early Xenopus embryo: a novel antisense approach. 2000, Pubmed , Xenbase
Heijink, Role of aberrant WNT signalling in the airway epithelial response to cigarette smoke in chronic obstructive pulmonary disease. 2013, Pubmed
Hirsch, Xenopus, the next generation: X. tropicalis genetics and genomics. 2002, Pubmed , Xenbase
Hogan, Repair and regeneration of the respiratory system: complexity, plasticity, and mechanisms of lung stem cell function. 2014, Pubmed
Hong, Basal cells are a multipotent progenitor capable of renewing the bronchial epithelium. 2004, Pubmed
Hou, Wnt/Fgf crosstalk is required for the specification of basal cells in the mouse trachea. 2019, Pubmed
Huang, Polarized Wnt signaling regulates ectodermal cell fate in Xenopus. 2014, Pubmed , Xenbase
Kjolby, Genome-wide identification of Wnt/β-catenin transcriptional targets during Xenopus gastrulation. 2017, Pubmed , Xenbase
Kolm, Efficient hormone-inducible protein function in Xenopus laevis. 1995, Pubmed , Xenbase
Königshoff, Functional Wnt signaling is increased in idiopathic pulmonary fibrosis. 2008, Pubmed
Liao, featureCounts: an efficient general purpose program for assigning sequence reads to genomic features. 2014, Pubmed
Love, Moderated estimation of fold change and dispersion for RNA-seq data with DESeq2. 2014, Pubmed
Lu, Xenopus p63 expression in early ectoderm and neurectoderm. 2001, Pubmed , Xenbase
Lynch, Submucosal Gland Myoepithelial Cells Are Reserve Stem Cells That Can Regenerate Mouse Tracheal Epithelium. 2018, Pubmed
Mall, Role of cilia, mucus, and airway surface liquid in mucociliary dysfunction: lessons from mouse models. 2008, Pubmed
Malleske, Regulation of Human Airway Epithelial Tissue Stem Cell Differentiation by β-Catenin, P300, and CBP. 2018, Pubmed
Mi, Large-scale gene function analysis with the PANTHER classification system. 2013, Pubmed
Mucenski, Beta-catenin regulates differentiation of respiratory epithelial cells in vivo. 2005, Pubmed
Niehrs, The complex world of WNT receptor signalling. 2012, Pubmed
Pongracz, Wnt signalling in lung development and diseases. 2006, Pubmed
Quigley, Specification of ion transport cells in the Xenopus larval skin. 2011, Pubmed , Xenbase
Quigley, Rfx2 Stabilizes Foxj1 Binding at Chromatin Loops to Enable Multiciliated Cell Gene Expression. 2017, Pubmed , Xenbase
Reynolds, Conditional stabilization of beta-catenin expands the pool of lung stem cells. 2008, Pubmed
Rock, Notch-dependent differentiation of adult airway basal stem cells. 2011, Pubmed
Rock, Basal cells as stem cells of the mouse trachea and human airway epithelium. 2009, Pubmed
Rock, Airway basal stem cells: a perspective on their roles in epithelial homeostasis and remodeling. 2010, Pubmed
Ruptier, TP63 P2 promoter functional analysis identifies β-catenin as a key regulator of ΔNp63 expression. 2011, Pubmed
Schmid, Modulation of Wnt signaling is essential for the differentiation of ciliated epithelial cells in human airways. 2017, Pubmed
Sive, Microinjection of Xenopus oocytes. 2010, Pubmed , Xenbase
Sive, Calibration of the injection volume for microinjection of Xenopus oocytes and embryos. 2010, Pubmed , Xenbase
Soares, Master regulatory role of p63 in epidermal development and disease. 2018, Pubmed
Stubbs, The forkhead protein Foxj1 specifies node-like cilia in Xenopus and zebrafish embryos. 2008, Pubmed , Xenbase
Stubbs, Multicilin promotes centriole assembly and ciliogenesis during multiciliate cell differentiation. 2012, Pubmed , Xenbase
Stubbs, Radial intercalation of ciliated cells during Xenopus skin development. 2006, Pubmed , Xenbase
Sun, Na+/H+ Exchangers Are Required for the Development and Function of Vertebrate Mucociliary Epithelia. 2018, Pubmed , Xenbase
Tan, Myb promotes centriole amplification and later steps of the multiciliogenesis program. 2013, Pubmed , Xenbase
Tilley, Cilia dysfunction in lung disease. 2015, Pubmed
Tran, Wnt/beta-catenin signaling is involved in the induction and maintenance of primitive hematopoiesis in the vertebrate embryo. 2010, Pubmed , Xenbase
Vladar, Analysis of ciliogenesis in primary culture mouse tracheal epithelial cells. 2013, Pubmed
Walentek, Manipulating and Analyzing Cell Type Composition of the Xenopus Mucociliary Epidermis. 2018, Pubmed , Xenbase
Walentek, A novel serotonin-secreting cell type regulates ciliary motility in the mucociliary epidermis of Xenopus tadpoles. 2014, Pubmed , Xenbase
Walentek, ATP4a is required for Wnt-dependent Foxj1 expression and leftward flow in Xenopus left-right development. 2012, Pubmed , Xenbase
Walentek, ATP4a is required for development and function of the Xenopus mucociliary epidermis - a potential model to study proton pump inhibitor-associated pneumonia. 2015, Pubmed , Xenbase
Walentek, What we can learn from a tadpole about ciliopathies and airway diseases: Using systems biology in Xenopus to study cilia and mucociliary epithelia. 2017, Pubmed , Xenbase
Walters, Generation of a human airway epithelium derived basal cell line with multipotent differentiation capacity. 2013, Pubmed
Warburton, Lung organogenesis. 2010, Pubmed
Warner, Transcription factor p63 regulates key genes and wound repair in human airway epithelial basal cells. 2013, Pubmed
Zuo, p63(+)Krt5(+) distal airway stem cells are essential for lung regeneration. 2015, Pubmed
