XB-ART-56302
Nat Commun
2019 Sep 19;101:4269. doi: 10.1038/s41467-019-12263-w.
Show Gene links
Show Anatomy links
Maternal pluripotency factors initiate extensive chromatin remodelling to predefine first response to inductive signals.
Gentsch GE
,
Spruce T
,
Owens NDL
,
Smith JC
.
???displayArticle.abstract???
Embryonic development yields many different cell types in response to just a few families of inductive signals. The property of signal-receiving cells that determines how they respond to inductive signals is known as competence, and it differs in different cell types. Here, we explore the ways in which maternal factors modify chromatin to specify initial competence in the frog Xenopus tropicalis. We identify early-engaged regulatory DNA sequences, and infer from them critical activators of the zygotic genome. Of these, we show that the pioneering activity of the maternal pluripotency factors Pou5f3 and Sox3 determines competence for germ layer formation by extensively remodelling compacted chromatin before the onset of inductive signalling. This remodelling includes the opening and marking of thousands of regulatory elements, extensive chromatin looping, and the co-recruitment of signal-mediating transcription factors. Our work identifies significant developmental principles that inform our understanding of how pluripotent stem cells interpret inductive signals.
???displayArticle.pubmedLink??? 31537794
???displayArticle.pmcLink??? PMC6753111
???displayArticle.link??? Nat Commun
???displayArticle.grants??? [+]
U117597140 RCUK | Medical Research Council (MRC), FC001-157 RCUK | Medical Research Council (MRC), FC001-157 Cancer Research UK (CRUK), FC001-157 Wellcome Trust (Wellcome), Wellcome Trust , FC001157 Arthritis Research UK
Species referenced: Xenopus tropicalis
Genes referenced: actc1 cdc25b ctnnb1 eomes foxh1.2 myod1 nodal pkd2 pou5f3 pou5f3.3 smad1 smad2 sox2 sox3 tbxt
GO keywords: formation of primary germ layer
???displayArticle.antibodies??? Tbx6 Ab1
???displayArticle.gses??? GSE113186: Xenbase, NCBI
???attribute.lit??? ???displayArticles.show???
|
|
Fig 1. Characterisation of pCRMs instructing ZGA. a Timeline (hpf, hours post-fertilisation, at 25â°C) of the maternal-to-zygotic transition and earliest signalling events (nuclear accumulation of Wnt, Nodal and Bmp signal mediators β-catenin, Smad2 and Smad1, respectively) during early X. tropicalis development up to the late gastrula embryo (12âhpf) with â¼40,000 (40âK) cells. b Signal transduction pathway causing signal mediators to enter the nucleus and engage with pCRMs (e.g., marked by RNAPII). c Snapshot of RNAPII recruitment to pCRMs of the zygotic gene locus tbxt from the 32-cell to the late gastrula stage. The underlying DNA sequence of RNAPII+ pCRMs are used to discover enriched DNA motifs de novo (illustrated as coloured arrows for one RNAPII+ pCRM). d Spearman correlations (Rs) of RNAPII binding levels across â¼27,000 pCRMs (Supplementary Data 2) between the indicated developmental stages. e Temporal enrichment (Z-score) of consensus DNA motifs known to be recognised by indicated TF families among RNAPII+ pCRMs. f MBT-staged heat map of DNase-probed chromatin accessibility, RNAPII binding and H3K4me1 marking (nâ=â2 biologically independent samples) across â¼17,500 pCRMs (Supplementary Data 3) grouped by sequence conservation levels (phastCons) and sorted by the statistical significance of pCRM accessibility. Abbreviations used for the developmental timeline: 32, 128 and 1âK, 32-, 128- and 1024-cell stage; MBT, mid-blastula transition; eG, mG and lG, early, mid- and late gastrula stage |
|
|
Fig 2. Search for ZGA-critical proteins based on their significantly enriched DNA recognition motifs at accessible and engaged (RNAPII+/H3K4me1+) pCRMs and their high translation frequency before the MBT. a Maternal protein concentrations in the egg13 versus ribosome footprint (translation) levels at the 8-cell stage14. Most frequently translated representatives of various TF families are labelled. b Matching canonical pCRM-enriched DNA motifs (sorted by statistical significance) with frequently translated TFs and signal mediators. c WMIHC of Sox3 protein in control and Sox3 loss-of-function (LOF) embryos at the 64-cell and blastula stage. Nuclear accumulation of Sox3 protein was detected in both the animal (An) and vegetal (Vg) hemisphere of control embryos. Scale bar, 0.5âmm. d Graphical illustration of protein levels (derived from mass spectrometry data42) and nuclear localisations (mainly derived from WMIHC, see references below) of selected TFs and signal mediators based on our and previously published results: Sox3 (this study and ref. 50), mPouV (Pou5f3.2 and Pou5f3.3) and (zygotic) Pou5f3.1 (deduced from transcript data15), mVegT and zVegT16, β-catenin10,17, Smad1 (this study and refs. 10,18) and Smad2 (this study and refs. 10,18). Shaded boxes indicate periods of non-nuclear protein localisation. Arrows indicate tissue movements of gastrulation. Abbreviations used for the developmental timeline: 8 and 32, 8-cell and 32-cell stage; MBT, mid-blastula transition; and eG, early gastrula stage |
|
|
Fig 3. Chromatin engagement of TFs and signal mediators during the maternal-to-zygotic transition. a Chromatin profiling (ChIP-Seq) of selected TFs and signal mediators from the 32- or 1024-cell stage (32, 1âK) to the early (eG) and late (lG) gastrula and the early tailbud (eTailbud) stage. In all subsequent figure panels, the chromatin factors and developmental stages profiled are consistently colour-coded as illustrated here. The excerpt of multiple chromatin tracks shows the binding of maternal TFs (Sox3, Foxh1 and VegT) and signal mediators (β-catenin, Smad2 and Smad1) to the siamois2 (sia2 and sia2l) super-enhancer at the 1024-cell stage (see Supplementary Fig. 3a for the temporal progression of chromatin engagement to the siamois2 and ventx super-enhancers). b Bubble plot shows significantly enriched biological processes associated with zygotic super-enhancer+ genes (i.e., genes possessing engaged super-enhancers â¤5âkb from their active TSS at indicated developmental stages). c, f Meta-plots (mean [solid line]â±âs.d. [dotted line or polygon]) summarise the level of RNAPII (c) or signal mediator (f) engagement across 2000 pCRMs most frequently occupied by the indicated TFs or signal mediators at the 1024-cell and early gastrula stage, respectively. The pie chart next to each meta-plot shows the percentage of these TF+ or signal mediator+ pCRMs bound (ChIP â¥2x input tag density) by RNAPII or signal mediators, respectively. See Supplementary Note 1 for percentage numbers. d Biplot of principal component (PC) 1 (accounting for 40% variance) and 2 (28% variance) shows the relationship of TF and signal mediator binding levels across â¼12,500 highly engaged pCRMs (compiled from the 2000 pCRMs with the highest DNA occupancy levels detected per protein and developmental stage) over several developmental stages. Note that developmental time (arrow) separates these profiles best. e Biplot of PC1 (60% variance) and PC2 (18% variance) for the temporal progression of RNAPII and TF binding levels across the same set of pCRMs as in d. g Heat map shows the statistical significance (hypergeometric p-value) of finding TF- and signal-specific DNA consensus motifs (y-axis) across 2000 pCRMs most frequently occupied by the indicated TFs or signal mediators (x-axis) |
|
|
Fig 4. Ectopic expression of the muscle determinant MyoD reveals the effect of co-expressed TFs on chromatin engagement and gene expression. a Experimental design: Ectopic expression of the MyoD-HA mRNA construct injected into the animal hemisphere followed by the genome-wide chromatin profiling (ChIP-Seq; nâ=â2 biologically independent samples) of MyoD-HA, Sox3 and RNAPII in early gastrula embryos. b Biplot of principal component (PC) 1 (accounting for 50% variance) and 2 (23% variance) shows the relationship of Sox3 (triangle), RNAPII (circle) and MyoD-HA (square) binding levels across MyoD+ and/or Sox3+ pCRMs. Arrows show the normal temporal dynamics of Sox3 and RNAPII binding (black dash-dotted line) and the MyoD-enforced (red dotted line) changes to them (red solid line) at early gastrula stage. Fill colour of symbols represents the developmental stage as indicated, while line colours refer to whether MyoD-HA was expressed (red) or not (black). Abbreviations used for the developmental timeline: 1âK, 1024-cell stage; eG and lG, early and late gastrula stage. c Heat map of the DNA occupancies of 3845 pCRMs and enriched DNA motifs sorted by the significance of MyoD-HA-enforced changes (pâ) to Sox3 binding levels. d, f Snapshot of chromatin co-recruitment to the super-enhancers of canonical MyoD and Sox3 target genes actc1 (d) and sox2 (f), respectively. e Heat map shows the significance of DNA motif enrichments (y-axis) at 10,000 pCRMs most frequently occupied by the indicated proteins in uninjected and MyoD-HA injected embryos (x-axis). g Experimental design: Animal cap assay to quantify MyoD- or Sox3-enforced transcription. h RT-qPCR results from the animal cap assay. Error bars, meanâ+âs.d. (nâ=â2 biologically independent samples) |
|
|
Fig 5. Profiling chromatin for Sox3 in different anteriorâposterior compartments of the central nervous system (CNS). a Experimental design: Genome-wide Sox3 profiling of head, trunk and bud dissected from early tailbud embryos after tissue fixation. b Snapshot of Sox3 binding to HoxD cluster in the head, trunk and bud. Note the differential binding of Sox3 with âanteriorâ, âmiddleâ and âposteriorâ Hox genes being preferentially occupied in head, trunk and bud, respectively. c Heat map shows the significance of DNA motif enrichments (y-axis) across 10,000 pCRMs most frequently occupied in each chromatin profile (x-axis). Profiles are grouped depending on whether the cells expressing the TF of interest preferentially contribute to the anterior or posterior compartment. Abbreviations used for the developmental timeline: lG, late gastrula; and eTailbud, early tailbud. d Anatomical map of TF expression at the posterior end of an early tailbud embryo to explain the co-enrichment of âposteriorâ TF-specific DNA recognition motifs in c. Sox3-expressing cells of the posterior neural tube originate from the chordoneural hinge (CNH) and posterior wall of the neurenteric canal (PNC) expressing Brachyury and Brachyury/Tbx6, respectively21. Both neural tube and PNC are also exposed to the expression of Cdx such as Cdx4101 |
|
|
Fig 6. Synergistic relationship between maternal Pou5f3 (mPouV) and Sox3. a Morphological phenotypes caused by single and combined LOFs of Sox3 and mPouV when control embryos reached mid-gastrula and mid-tailbud stage. See also Supplementary Movie 1. b Phenotypical rescue of mPouV/Sox3 LOF embryos by the co-injection of both X. laevis Pou5f3.3 and Sox2 mRNA alongside mCherry mRNA as a tracer. c Experimental design: Profiling the poly(A) RNA transcriptome (nâ=â3 biologically independent samples) over three consecutive developmental stages under indicated conditions. Abbreviations used for the developmental timeline: MBT, midblastula transition; lB, late blastula; and eG, early gastrula. d Biplot of PC1 (accounting for 86% variance) and PC2 (8% variance) shows the relationship of developmental stage-specific poly(A) RNA transcriptomes of control and α-amanitin-injected embryos in biological triplicates (#1â3). e Detection of 3687 zygotic genes with reduced transcript levels (â¥â50%, FDR â¤10%) in α-amanitin-injected embryos. These genes were used as reference for all other LOFs. Dots in scatterplot are coloured according to the maternal contribution56 to the transcript level of each of these zygotic genes. f Scatterplot of transcript fold changes (FCs) caused by mPouV and mPouV/Sox3 LOFs with dots coloured according to the ratio of FCs. Numbered dots refer to some developmentally relevant genes listed in e. g Early gastrula-staged WMISH: mir427, animal view; ventx, lateral view, ventral side facing right; and tbxt, dorsal view. Numbers in the right bottom corner of each image refer to the count of embryos detected with the displayed WMISH staining among all embryos analysed per condition and in situ probe. Scale bars (a, b, g), 0.5âmm |
|
|
Fig 7. Signal-induced regionalisation of ZGA depends on maternal TFs. a Transcriptional comparison of zygotic genes between the LOFs of maternal PouV/Sox3 and Nodal signalling. Dots are coloured according to the normal ratio of transcript levels (regional expression79) across the animal-vegetal (An:Vg) or dorso-ventral (D:V) axis. Numbered dots refer to genes listed in Fig. 6e. b Venn diagram of genes downregulated by the mPouV/Sox3 LOF (orange) or the LOF of single signal transduction pathways (black). c Early gastrula-staged WMISH for tbxt and eomes under indicated LOFs. Scale bar, 0.5âmm. d Quantification of tbxt and eomes transcript levels in control and mPouV/Sox3 LOF animal caps with or without stimulated Nodal signalling. Error bars, meanâ+âs.d. (nâ=â2 biologically independent samples). Two-tailed Studentâs t-test: *pâ=â0.014; **pâ=â0.005; and NS, not significant (pââ¥â0.02). e Bar graphs show the percentage (and number) of downregulated zygotic genes (% ZGA under indicated LOFs) grouped by the normal ratio of transcript levels (regional expression79) across the animal-vegetal (An:Vg) and dorso-ventral (D:V) axis |
|
|
Fig 8. Maternal pluripotency TFs mPouV and Sox3 remodel â¼40% of the accessible chromatin landscape to contribute to â¼25% of ZGA. a Used approach to reveal the effect of mPouV/Sox3 on chromatin accessibility (DNase-Seq) and chromatin composition (ChIP-Seq) around the MBT (nâ=â2 biologically independent samples). b Double-logarithmic volcano plot shows massive chromatin accessibility (DNase cleavage) reductions caused by mPouV/Sox3 LOF. pCRMs (dots) with significant accessibility changes (FDR â¤10%) are marked in red. c Violin plots show the comparison of chromatin accessibility (DNase cleavages) between uninjected and mPouV/Sox3 LOF embryos at all and affected (FDR â¤10%) pCRMs. Wilcoxon test: *pâ<â2.2âÃâ10â16. d Normalised meta-plots (top row, meanâ±âs.d.) and heat maps (bottom row) show the level of chromatin accessibility, chromatin engagements and RNA across accessible pCRMs in uninjected and mPouV/Sox3 LOF embryos. RNA was profiled at and beyond the MBT as shown in Fig. 6c. In the heat map, the pCRMs are sorted and grouped by significantly reduced DNase cleavages under mPouV/Sox3 LOF: red group, affected (FDR â¤10%) and blue group, unaffected (FDR >10%). These groups are represented in the meta-plots. Each heat map under mPouV/Sox3 LOF are followed by a heat map showing the statistical significance (Wald test) of changes (pâ) caused by mPouV/Sox3 LOF. e Heat map shows the occurrence of DNA motifs at accessible pCRMs sorted and grouped as in d. f Pie charts summarise the distribution of distances (kb) to nearest zygotic TSSs of affected (top pie chart) and unaffected (bottom pie chart) pCRMs. g Panel compares the effect of mPouV/Sox3 LOF on chromatin accessibility and RNAPII-mediated gene expression. Plot to the left shows the localisation of accessible pCRMs (affected, dot coloured in orange to red with FDR decreasing from 10%; and unaffected, grey dot) relative to the zygotic TSSs that are active by the MBT92 and produce enough RNA transcripts to show significant ⥠two-fold reductions upon α-amanitin injection (Fig. 6e). Gene loci are sorted by mPouV/Sox3 LOF-induced transcript fold changes as shown in the log-scaled bar graph to the right |
|
|
Fig 9. Pioneering activity of mPouV/Sox3 initiates extensive chromatin remodelling, such as the chromatin looping of distal pCRMs with promoters. a Used approach to reveal the effect of mPouV/Sox3 on chromatin conformation between 30 promoters and distal pCRMs (next-generation capture-C; nâ=â3 biologically independent samples) at the MBT. b Bar graph shows the number of normalised promoter contacts (meanâ+âs.d.; nâ=â3 biologically independent samples) derived from non-redundant capture-reporter FLASH88 reads (Supplementary Fig. 12b) for each promoter captured with one or two probes under control condition (Supplementary Data 10). c Violin plots compare the number of promoter contacts with accessible pCRMs between uninjected and mPouV/Sox3 LOF embryos. The comparison is stratified into pCRMs with stable and lost accessibility upon mPouV/Sox3 LOF and shown for both all and affected (FDR â¤10%) promoter contacts. Wilcoxon tests and effect size estimates: *pâ=â5âÃâ10â5 and reffectâ=â0.12 (small effect); **pâ=â5âÃâ10â30 and reffectâ=â0.34 (medium effect); and ***pâ=â5âÃâ10â10 and reffectâ=â0.78 (large effect). d Superimposed line tracks show promoter contact frequencies, chromatin accessibilities and DNA occupancies of various chromatin components (Smad2, β-catenin, H3K4me1 and RNAPII) at the cdc25b gene locus between control (uninjected) and mPouV/Sox3 LOF embryos. The RNA track is split into a high (0â12) and low (0â0.01) expression window. Note that the low-expression window shows that locally transcribed non-coding super-enhancer RNA depend on mPouV/Sox3 as well as the gene cdc25b. Heat maps (pâ) below each superimposed line plot show the statistical significance (Wald test) of changes caused by mPouV/Sox3 LOF. The footer highlights the occurrences of canonical POU/SOX motifs (black filled rectangles) at accessible pCRMs (±50âbp from the accessibility centre) and one strongly affected pCRM with an arrowhead. Asterisks on the pâ heat map mark significant (FDR â¤10%) reductions to pCRM accessibility. pCRMs are boxed in and their frequency of contacts with the cdc25b promoter are illustrated with an arc of varying strength. Boxes of affected pCRM and arcs of promoter contacts are coloured orange |
|
|
Fig 10. Maternal Pou5f3/Sox3-initiated chromatin remodelling to prime the first transcriptional response to inductive signals during ZGA. a, b Superimposed line tracks show promoter contact frequencies, chromatin accessibilities and DNA occupancies of various chromatin components (Smad2, H3K4me1 and RNAPII) at the Nodal-responsive mesoderm determinants tbxt (a) and eomes (b) between control (uninjected) and mPouV/Sox3 LOF embryos. Heat maps (pâ) below each superimposed line track show the statistical significance (Wald test) of changes caused by mPouV/Sox3 LOF. The footer highlights the occurrences of canonical POU/SOX motifs (black filled rectangles) at accessible pCRMs (±50âbp from the accessibility centre) and one strongly affected pCRM with an arrowhead. Asterisks on the pâ heat map mark significant (FDR â¤10%) reductions to pCRM accessibility. pCRMs are boxed in and their frequency of contacts with the promoter are illustrated with an arc of varying strength. Boxes of affected pCRM and arcs of promoter contacts are coloured orange. c Stacked bar graphs summarise the correlation of unaffected and significantly reduced (FDR â¤10%) pCRM accessibility with RNAPII-mediated expression of all, signal responsive and non-responsive zygotic genes in mPouV/Sox3 LOF embryos at the MBT. These correlations and corresponding numbers (placed on the stacked bars) are shown for pCRM-gene associations and zygotic genes. TSS-centric maps of reduced chromatin accessibility are shown for signal responsive and non-responsive genes in Supplementary Figs. 15â17. d Model of chromatin pioneering and opportunistic engagement to predefine first zygotic responses to inductive signals |
|
|
Fig. 1. Characterisation of pCRMs instructing ZGA. a Timeline (hpf, hours post-fertilisation, at 25â°C) of the maternal-to-zygotic transition and earliest signalling events (nuclear accumulation of Wnt, Nodal and Bmp signal mediators β-catenin, Smad2 and Smad1, respectively) during early X. tropicalis development up to the late gastrula embryo (12âhpf) with â¼40,000 (40âK) cells. b Signal transduction pathway causing signal mediators to enter the nucleus and engage with pCRMs (e.g., marked by RNAPII). c Snapshot of RNAPII recruitment to pCRMs of the zygotic gene locus tbxt from the 32-cell to the late gastrula stage. The underlying DNA sequence of RNAPII+ pCRMs are used to discover enriched DNA motifs de novo (illustrated as coloured arrows for one RNAPII+ pCRM). d Spearman correlations (Rs) of RNAPII binding levels across â¼27,000 pCRMs (Supplementary Data 2) between the indicated developmental stages. e Temporal enrichment (Z-score) of consensus DNA motifs known to be recognised by indicated TF families among RNAPII+ pCRMs. f MBT-staged heat map of DNase-probed chromatin accessibility, RNAPII binding and H3K4me1 marking (nâ=â2 biologically independent samples) across â¼17,500 pCRMs (Supplementary Data 3) grouped by sequence conservation levels (phastCons) and sorted by the statistical significance of pCRM accessibility. Abbreviations used for the developmental timeline: 32, 128 and 1âK, 32-, 128- and 1024-cell stage; MBT, mid-blastula transition; eG, mG and lG, early, mid- and late gastrula stage |
|
|
Fig. 2. Search for ZGA-critical proteins based on their significantly enriched DNA recognition motifs at accessible and engaged (RNAPII+/H3K4me1+) pCRMs and their high translation frequency before the MBT. a Maternal protein concentrations in the egg13 versus ribosome footprint (translation) levels at the 8-cell stage14. Most frequently translated representatives of various TF families are labelled. b Matching canonical pCRM-enriched DNA motifs (sorted by statistical significance) with frequently translated TFs and signal mediators. c WMIHC of Sox3 protein in control and Sox3 loss-of-function (LOF) embryos at the 64-cell and blastula stage. Nuclear accumulation of Sox3 protein was detected in both the animal (An) and vegetal (Vg) hemisphere of control embryos. Scale bar, 0.5âmm. d Graphical illustration of protein levels (derived from mass spectrometry data42) and nuclear localisations (mainly derived from WMIHC, see references below) of selected TFs and signal mediators based on our and previously published results: Sox3 (this study and ref. 50), mPouV (Pou5f3.2 and Pou5f3.3) and (zygotic) Pou5f3.1 (deduced from transcript data15), mVegT and zVegT16, β-catenin10,17, Smad1 (this study and refs. 10,18) and Smad2 (this study and refs. 10,18). Shaded boxes indicate periods of non-nuclear protein localisation. Arrows indicate tissue movements of gastrulation. Abbreviations used for the developmental timeline: 8 and 32, 8-cell and 32-cell stage; MBT, mid-blastula transition; and eG, early gastrula stage |
|
|
Fig. 3. Chromatin engagement of TFs and signal mediators during the maternal-to-zygotic transition. a Chromatin profiling (ChIP-Seq) of selected TFs and signal mediators from the 32- or 1024-cell stage (32, 1âK) to the early (eG) and late (lG) gastrula and the early tailbud (eTailbud) stage. In all subsequent figure panels, the chromatin factors and developmental stages profiled are consistently colour-coded as illustrated here. The excerpt of multiple chromatin tracks shows the binding of maternal TFs (Sox3, Foxh1 and VegT) and signal mediators (β-catenin, Smad2 and Smad1) to the siamois2 (sia2 and sia2l) super-enhancer at the 1024-cell stage (see Supplementary Fig. 3a for the temporal progression of chromatin engagement to the siamois2 and ventx super-enhancers). b Bubble plot shows significantly enriched biological processes associated with zygotic super-enhancer+ genes (i.e., genes possessing engaged super-enhancers â¤5âkb from their active TSS at indicated developmental stages). c, f Meta-plots (mean [solid line]â±âs.d. [dotted line or polygon]) summarise the level of RNAPII (c) or signal mediator (f) engagement across 2000 pCRMs most frequently occupied by the indicated TFs or signal mediators at the 1024-cell and early gastrula stage, respectively. The pie chart next to each meta-plot shows the percentage of these TF+ or signal mediator+ pCRMs bound (ChIP â¥2x input tag density) by RNAPII or signal mediators, respectively. See Supplementary Note 1 for percentage numbers. d Biplot of principal component (PC) 1 (accounting for 40% variance) and 2 (28% variance) shows the relationship of TF and signal mediator binding levels across â¼12,500 highly engaged pCRMs (compiled from the 2000 pCRMs with the highest DNA occupancy levels detected per protein and developmental stage) over several developmental stages. Note that developmental time (arrow) separates these profiles best. e Biplot of PC1 (60% variance) and PC2 (18% variance) for the temporal progression of RNAPII and TF binding levels across the same set of pCRMs as in d. g Heat map shows the statistical significance (hypergeometric p-value) of finding TF- and signal-specific DNA consensus motifs (y-axis) across 2000 pCRMs most frequently occupied by the indicated TFs or signal mediators (x-axis) |
|
|
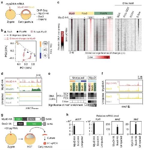
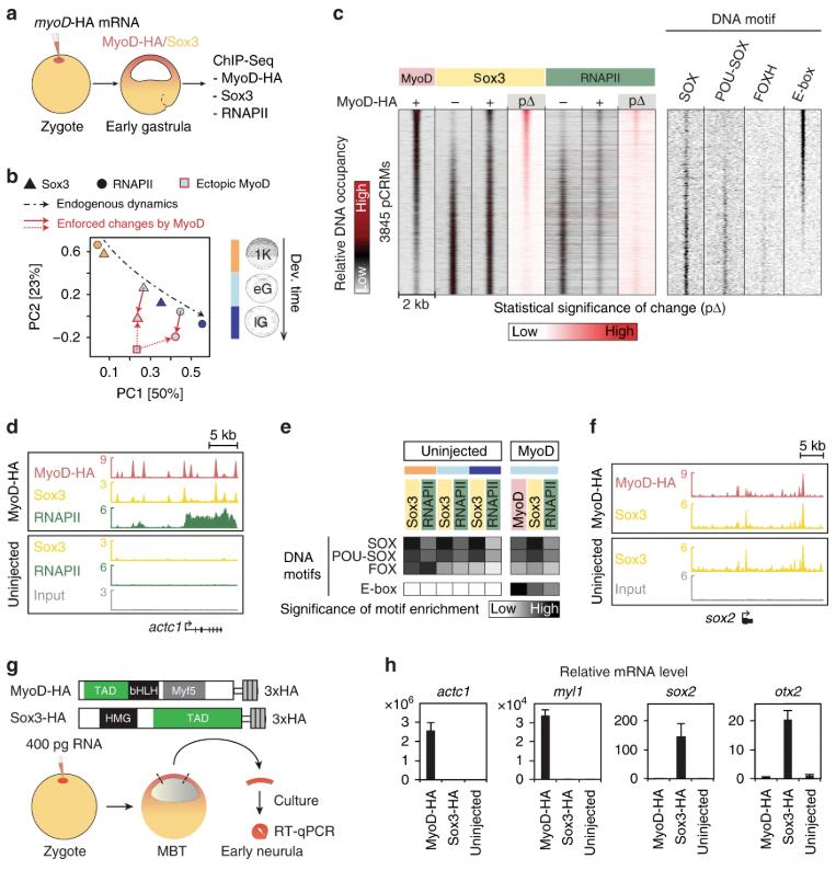
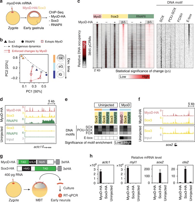
Fig. 4. Ectopic expression of the muscle determinant MyoD reveals the effect of co-expressed TFs on chromatin engagement and gene expression. a Experimental design: Ectopic expression of the MyoD-HA mRNA construct injected into the animal hemisphere followed by the genome-wide chromatin profiling (ChIP-Seq; nâ=â2 biologically independent samples) of MyoD-HA, Sox3 and RNAPII in early gastrula embryos. b Biplot of principal component (PC) 1 (accounting for 50% variance) and 2 (23% variance) shows the relationship of Sox3 (triangle), RNAPII (circle) and MyoD-HA (square) binding levels across MyoD+ and/or Sox3+ pCRMs. Arrows show the normal temporal dynamics of Sox3 and RNAPII binding (black dash-dotted line) and the MyoD-enforced (red dotted line) changes to them (red solid line) at early gastrula stage. Fill colour of symbols represents the developmental stage as indicated, while line colours refer to whether MyoD-HA was expressed (red) or not (black). Abbreviations used for the developmental timeline: 1âK, 1024-cell stage; eG and lG, early and late gastrula stage. c Heat map of the DNA occupancies of 3845 pCRMs and enriched DNA motifs sorted by the significance of MyoD-HA-enforced changes (pâ) to Sox3 binding levels. d, f Snapshot of chromatin co-recruitment to the super-enhancers of canonical MyoD and Sox3 target genes actc1Â (d) and sox2Â (f), respectively. e Heat map shows the significance of DNA motif enrichments (y-axis) at 10,000 pCRMs most frequently occupied by the indicated proteins in uninjected and MyoD-HA injected embryos (x-axis). g Experimental design: Animal cap assay to quantify MyoD- or Sox3-enforced transcription. h RT-qPCR results from the animal cap assay. Error bars, meanâ+âs.d. (nâ=â2 biologically independent samples) |
|
|
Fig. 5. Profiling chromatin for Sox3 in different anteriorâposterior compartments of the central nervous system (CNS). a Experimental design: Genome-wide Sox3 profiling of head, trunk and bud dissected from early tailbud embryos after tissue fixation. b Snapshot of Sox3 binding to HoxD cluster in the head, trunk and bud. Note the differential binding of Sox3 with âanteriorâ, âmiddleâ and âposteriorâ Hox genes being preferentially occupied in head, trunk and bud, respectively. c Heat map shows the significance of DNA motif enrichments (y-axis) across 10,000 pCRMs most frequently occupied in each chromatin profile (x-axis). Profiles are grouped depending on whether the cells expressing the TF of interest preferentially contribute to the anterior or posterior compartment. Abbreviations used for the developmental timeline: lG, late gastrula; and eTailbud, early tailbud. d Anatomical map of TF expression at the posterior end of an early tailbud embryo to explain the co-enrichment of âposteriorâ TF-specific DNA recognition motifs in c. Sox3-expressing cells of the posterior neural tube originate from the chordoneural hinge (CNH) and posterior wall of the neurenteric canal (PNC) expressing Brachyury and Brachyury/Tbx6, respectively21. Both neural tube and PNC are also exposed to the expression of Cdx such as Cdx4101 |
|
|
Fig. 6. Synergistic relationship between maternal Pou5f3 (mPouV) and Sox3. a Morphological phenotypes caused by single and combined LOFs of Sox3 and mPouV when control embryos reached mid-gastrula and mid-tailbud stage. See also Supplementary Movie 1. b Phenotypical rescue of mPouV/Sox3 LOF embryos by the co-injection of both X. laevis Pou5f3.3 and Sox2 mRNA alongside mCherry mRNA as a tracer. c Experimental design: Profiling the poly(A) RNA transcriptome (nâ=â3 biologically independent samples) over three consecutive developmental stages under indicated conditions. Abbreviations used for the developmental timeline: MBT, midblastula transition; lB, late blastula; and eG, early gastrula. d Biplot of PC1 (accounting for 86% variance) and PC2 (8% variance) shows the relationship of developmental stage-specific poly(A) RNA transcriptomes of control and α-amanitin-injected embryos in biological triplicates (#1â3). e Detection of 3687 zygotic genes with reduced transcript levels (â¥â50%, FDR â¤10%) in α-amanitin-injected embryos. These genes were used as reference for all other LOFs. Dots in scatterplot are coloured according to the maternal contribution56 to the transcript level of each of these zygotic genes. f Scatterplot of transcript fold changes (FCs) caused by mPouV and mPouV/Sox3 LOFs with dots coloured according to the ratio of FCs. Numbered dots refer to some developmentally relevant genes listed in e. g Early gastrula-staged WMISH: mir427, animal view; ventx, lateral view, ventral side facing right; and tbxt, dorsal view. Numbers in the right bottom corner of each image refer to the count of embryos detected with the displayed WMISH staining among all embryos analysed per condition and in situ probe. Scale bars (a, b, g), 0.5âmm |
|
|
Fig. 7. Signal-induced regionalisation of ZGA depends on maternal TFs. a Transcriptional comparison of zygotic genes between the LOFs of maternal PouV/Sox3 and Nodal signalling. Dots are coloured according to the normal ratio of transcript levels (regional expression79) across the animal-vegetal (An:Vg) or dorso-ventral (D:V) axis. Numbered dots refer to genes listed in Fig. 6e. b Venn diagram of genes downregulated by the mPouV/Sox3 LOF (orange) or the LOF of single signal transduction pathways (black). c Early gastrula-staged WMISH for tbxt and eomes under indicated LOFs. Scale bar, 0.5âmm. d Quantification of tbxt and eomes transcript levels in control and mPouV/Sox3 LOF animal caps with or without stimulated Nodal signalling. Error bars, meanâ+âs.d. (nâ=â2 biologically independent samples). Two-tailed Studentâs t-test: *pâ=â0.014; **pâ=â0.005; and NS, not significant (pââ¥â0.02). e Bar graphs show the percentage (and number) of downregulated zygotic genes (% ZGA under indicated LOFs) grouped by the normal ratio of transcript levels (regional expression79) across the animal-vegetal (An:Vg) and dorso-ventral (D:V) axis |
|
|
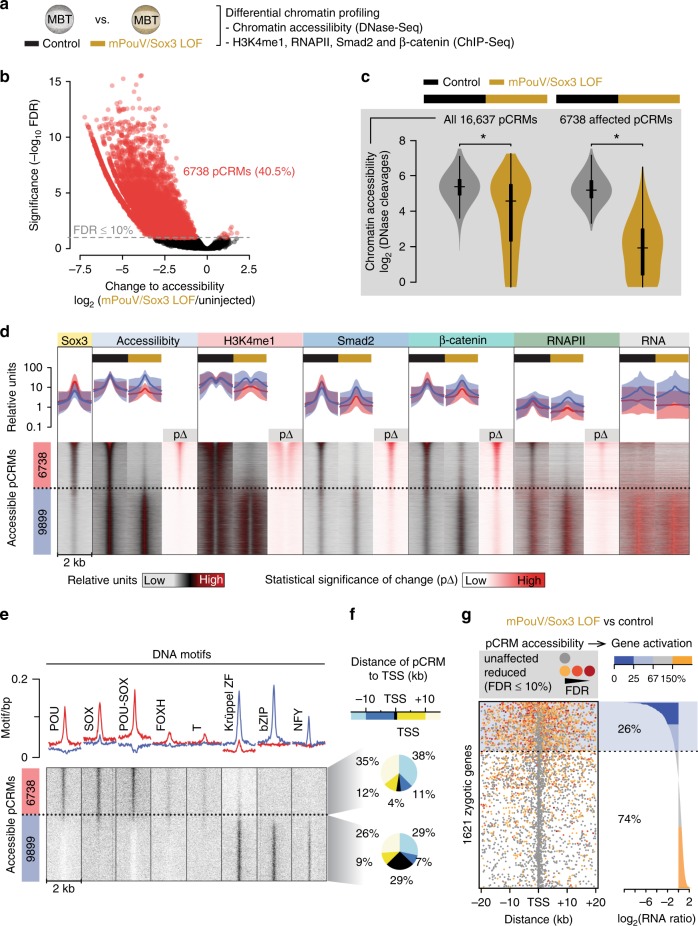
Fig. 8. Maternal pluripotency TFs mPouV and Sox3 remodel â¼40% of the accessible chromatin landscape to contribute to â¼25% of ZGA. a Used approach to reveal the effect of mPouV/Sox3 on chromatin accessibility (DNase-Seq) and chromatin composition (ChIP-Seq) around the MBT (nâ=â2 biologically independent samples). b Double-logarithmic volcano plot shows massive chromatin accessibility (DNase cleavage) reductions caused by mPouV/Sox3 LOF. pCRMs (dots) with significant accessibility changes (FDR â¤10%) are marked in red. c Violin plots show the comparison of chromatin accessibility (DNase cleavages) between uninjected and mPouV/Sox3 LOF embryos at all and affected (FDR â¤10%) pCRMs. Wilcoxon test: *pâ<â2.2âÃâ10â16. d Normalised meta-plots (top row, meanâ±âs.d.) and heat maps (bottom row) show the level of chromatin accessibility, chromatin engagements and RNA across accessible pCRMs in uninjected and mPouV/Sox3 LOF embryos. RNA was profiled at and beyond the MBT as shown in Fig. 6c. In the heat map, the pCRMs are sorted and grouped by significantly reduced DNase cleavages under mPouV/Sox3 LOF: red group, affected (FDR â¤10%) and blue group, unaffected (FDR >10%). These groups are represented in the meta-plots. Each heat map under mPouV/Sox3 LOF are followed by a heat map showing the statistical significance (Wald test) of changes (pâ) caused by mPouV/Sox3 LOF. e Heat map shows the occurrence of DNA motifs at accessible pCRMs sorted and grouped as in d. f Pie charts summarise the distribution of distances (kb) to nearest zygotic TSSs of affected (top pie chart) and unaffected (bottom pie chart) pCRMs. g Panel compares the effect of mPouV/Sox3 LOF on chromatin accessibility and RNAPII-mediated gene expression. Plot to the left shows the localisation of accessible pCRMs (affected, dot coloured in orange to red with FDR decreasing from 10%; and unaffected, grey dot) relative to the zygotic TSSs that are active by the MBT92 and produce enough RNA transcripts to show significant â¥Â two-fold reductions upon α-amanitin injection (Fig. 6e). Gene loci are sorted by mPouV/Sox3 LOF-induced transcript fold changes as shown in the log-scaled bar graph to the right |
|
|
Fig. 9. Pioneering activity of mPouV/Sox3 initiates extensive chromatin remodelling, such as the chromatin looping of distal pCRMs with promoters. a Used approach to reveal the effect of mPouV/Sox3 on chromatin conformation between 30 promoters and distal pCRMs (next-generation capture-C; nâ=â3 biologically independent samples) at the MBT. b Bar graph shows the number of normalised promoter contacts (meanâ+âs.d.; nâ=â3 biologically independent samples) derived from non-redundant capture-reporter FLASH88 reads (Supplementary Fig. 12b) for each promoter captured with one or two probes under control condition (Supplementary Data 10). c Violin plots compare the number of promoter contacts with accessible pCRMs between uninjected and mPouV/Sox3 LOF embryos. The comparison is stratified into pCRMs with stable and lost accessibility upon mPouV/Sox3 LOF and shown for both all and affected (FDR â¤10%) promoter contacts. Wilcoxon tests and effect size estimates: *pâ=â5âÃâ10â5 and reffectâ=â0.12 (small effect); **pâ=â5âÃâ10â30 and reffectâ=â0.34 (medium effect); and ***pâ=â5âÃâ10â10 and reffectâ=â0.78 (large effect). d Superimposed line tracks show promoter contact frequencies, chromatin accessibilities and DNA occupancies of various chromatin components (Smad2, β-catenin, H3K4me1 and RNAPII) at the cdc25b gene locus between control (uninjected) and mPouV/Sox3 LOF embryos. The RNA track is split into a high (0â12) and low (0â0.01) expression window. Note that the low-expression window shows that locally transcribed non-coding super-enhancer RNA depend on mPouV/Sox3 as well as the gene cdc25b. Heat maps (pâ) below each superimposed line plot show the statistical significance (Wald test) of changes caused by mPouV/Sox3 LOF. The footer highlights the occurrences of canonical POU/SOX motifs (black filled rectangles) at accessible pCRMs (±50âbp from the accessibility centre) and one strongly affected pCRM with an arrowhead. Asterisks on the pâ heat map mark significant (FDR â¤10%) reductions to pCRM accessibility. pCRMs are boxed in and their frequency of contacts with the cdc25b promoter are illustrated with an arc of varying strength. Boxes of affected pCRM and arcs of promoter contacts are coloured orange |
|
|
Fig. 10. Maternal Pou5f3/Sox3-initiated chromatin remodelling to prime the first transcriptional response to inductive signals during ZGA. a, b Superimposed line tracks show promoter contact frequencies, chromatin accessibilities and DNA occupancies of various chromatin components (Smad2, H3K4me1 and RNAPII) at the Nodal-responsive mesoderm determinants tbxt (a) and eomes (b) between control (uninjected) and mPouV/Sox3 LOF embryos. Heat maps (pâ) below each superimposed line track show the statistical significance (Wald test) of changes caused by mPouV/Sox3 LOF. The footer highlights the occurrences of canonical POU/SOX motifs (black filled rectangles) at accessible pCRMs (±50âbp from the accessibility centre) and one strongly affected pCRM with an arrowhead. Asterisks on the pâ heat map mark significant (FDR â¤10%) reductions to pCRM accessibility. pCRMs are boxed in and their frequency of contacts with the promoter are illustrated with an arc of varying strength. Boxes of affected pCRM and arcs of promoter contacts are coloured orange. c Stacked bar graphs summarise the correlation of unaffected and significantly reduced (FDR â¤10%) pCRM accessibility with RNAPII-mediated expression of all, signal responsive and non-responsive zygotic genes in mPouV/Sox3 LOF embryos at the MBT. These correlations and corresponding numbers (placed on the stacked bars) are shown for pCRM-gene associations and zygotic genes. TSS-centric maps of reduced chromatin accessibility are shown for signal responsive and non-responsive genes in Supplementary Figs. 15â17. d Model of chromatin pioneering and opportunistic engagement to predefine first zygotic responses to inductive signals |
References [+] :
Balwierz,
ISMARA: automated modeling of genomic signals as a democracy of regulatory motifs.
2014, Pubmed
Balwierz, ISMARA: automated modeling of genomic signals as a democracy of regulatory motifs. 2014, Pubmed
Beck, Analysis of the developing Xenopus tail bud reveals separate phases of gene expression during determination and outgrowth. 1998, Pubmed , Xenbase
Benson, Tandem repeats finder: a program to analyze DNA sequences. 1999, Pubmed
Blitz, A catalog of Xenopus tropicalis transcription factors and their regional expression in the early gastrula stage embryo. 2017, Pubmed , Xenbase
Briggs, The dynamics of gene expression in vertebrate embryogenesis at single-cell resolution. 2018, Pubmed , Xenbase
Buecker, A murine ESC-like state facilitates transgenesis and homologous recombination in human pluripotent stem cells. 2010, Pubmed
Buenrostro, Transposition of native chromatin for fast and sensitive epigenomic profiling of open chromatin, DNA-binding proteins and nucleosome position. 2013, Pubmed
Charney, Foxh1 Occupies cis-Regulatory Modules Prior to Dynamic Transcription Factor Interactions Controlling the Mesendoderm Gene Program. 2017, Pubmed , Xenbase
Chen, Integration of external signaling pathways with the core transcriptional network in embryonic stem cells. 2008, Pubmed
Chen, A transcriptional partner for MAD proteins in TGF-beta signalling. 1996, Pubmed , Xenbase
Chiu, Genome-wide view of TGFβ/Foxh1 regulation of the early mesendoderm program. 2014, Pubmed , Xenbase
Collart, High-resolution analysis of gene activity during the Xenopus mid-blastula transition. 2014, Pubmed , Xenbase
Conesa, Blast2GO: a universal tool for annotation, visualization and analysis in functional genomics research. 2005, Pubmed
Cuny, Structure-activity relationship study of bone morphogenetic protein (BMP) signaling inhibitors. 2008, Pubmed
Davies, Multiplexed analysis of chromosome conformation at vastly improved sensitivity. 2016, Pubmed
De Domenico, Molecular asymmetry in the 8-cell stage Xenopus tropicalis embryo described by single blastomere transcript sequencing. 2015, Pubmed , Xenbase
Dobin, STAR: ultrafast universal RNA-seq aligner. 2013, Pubmed
Falcon, Using GOstats to test gene lists for GO term association. 2007, Pubmed
Faure, Endogenous patterns of TGFbeta superfamily signaling during early Xenopus development. 2000, Pubmed , Xenbase
Fujiwara, Uchida rat (rSey): a new mutant rat with craniofacial abnormalities resembling those of the mouse Sey mutant. 1994, Pubmed
Gentsch, Innate Immune Response and Off-Target Mis-splicing Are Common Morpholino-Induced Side Effects in Xenopus. 2018, Pubmed , Xenbase
Gentsch, Investigating physical chromatin associations across the Xenopus genome by chromatin immunoprecipitation. 2014, Pubmed , Xenbase
Gentsch, Mapping Chromatin Features of Xenopus Embryos. 2019, Pubmed , Xenbase
Gentsch, Genome-wide snapshot of chromatin regulators and states in Xenopus embryos by ChIP-Seq. 2015, Pubmed , Xenbase
Gentsch, The Spatiotemporal Control of Zygotic Genome Activation. 2019, Pubmed , Xenbase
Gentsch, Cooperation Between T-Box Factors Regulates the Continuous Segregation of Germ Layers During Vertebrate Embryogenesis. 2017, Pubmed
Gentsch, In vivo T-box transcription factor profiling reveals joint regulation of embryonic neuromesodermal bipotency. 2013, Pubmed , Xenbase
Gentsch, Efficient Preparation of High-Complexity ChIP-Seq Profiles from Early Xenopus Embryos. 2017, Pubmed , Xenbase
Gerstein, Architecture of the human regulatory network derived from ENCODE data. 2012, Pubmed
Gökirmak, Localization and substrate selectivity of sea urchin multidrug (MDR) efflux transporters. 2012, Pubmed
Grainger, Embryonic lens induction: shedding light on vertebrate tissue determination. 1992, Pubmed , Xenbase
Gurdon, Cell Fate Determination by Transcription Factors. 2016, Pubmed , Xenbase
He, Refined DNase-seq protocol and data analysis reveals intrinsic bias in transcription factor footprint identification. 2014, Pubmed
Heasman, Beta-catenin signaling activity dissected in the early Xenopus embryo: a novel antisense approach. 2000, Pubmed , Xenbase
Heinz, Simple combinations of lineage-determining transcription factors prime cis-regulatory elements required for macrophage and B cell identities. 2010, Pubmed
Ho, Inhibitor-resistant type I receptors reveal specific requirements for TGF-beta signaling in vivo. 2006, Pubmed , Xenbase
Hopwood, MyoD expression in the forming somites is an early response to mesoderm induction in Xenopus embryos. 1989, Pubmed , Xenbase
Inman, SB-431542 is a potent and specific inhibitor of transforming growth factor-beta superfamily type I activin receptor-like kinase (ALK) receptors ALK4, ALK5, and ALK7. 2002, Pubmed
Iwafuchi-Doi, Cell fate control by pioneer transcription factors. 2016, Pubmed
Jacobs, The transcription factor Grainy head primes epithelial enhancers for spatiotemporal activation by displacing nucleosomes. 2018, Pubmed
Karpinka, Xenbase, the Xenopus model organism database; new virtualized system, data types and genomes. 2015, Pubmed , Xenbase
Khokha, Techniques and probes for the study of Xenopus tropicalis development. 2002, Pubmed , Xenbase
Kim, TopHat2: accurate alignment of transcriptomes in the presence of insertions, deletions and gene fusions. 2013, Pubmed
Kohany, Annotation, submission and screening of repetitive elements in Repbase: RepbaseSubmitter and Censor. 2006, Pubmed
Ladher, Xom: a Xenopus homeobox gene that mediates the early effects of BMP-4. 1996, Pubmed , Xenbase
Landt, ChIP-seq guidelines and practices of the ENCODE and modENCODE consortia. 2012, Pubmed
Langmead, Fast gapped-read alignment with Bowtie 2. 2012, Pubmed
Langmead, Ultrafast and memory-efficient alignment of short DNA sequences to the human genome. 2009, Pubmed
Larabell, Establishment of the dorso-ventral axis in Xenopus embryos is presaged by early asymmetries in beta-catenin that are modulated by the Wnt signaling pathway. 1997, Pubmed , Xenbase
Lee, Nanog, Pou5f1 and SoxB1 activate zygotic gene expression during the maternal-to-zygotic transition. 2013, Pubmed
Leichsenring, Pou5f1 transcription factor controls zygotic gene activation in vertebrates. 2013, Pubmed , Xenbase
Li, The Sequence Alignment/Map format and SAMtools. 2009, Pubmed
Livak, Analysis of relative gene expression data using real-time quantitative PCR and the 2(-Delta Delta C(T)) Method. 2001, Pubmed
Love, Moderated estimation of fold change and dispersion for RNA-seq data with DESeq2. 2014, Pubmed
Magoč, FLASH: fast length adjustment of short reads to improve genome assemblies. 2011, Pubmed
Monsoro-Burq, A rapid protocol for whole-mount in situ hybridization on Xenopus embryos. 2007, Pubmed , Xenbase
Mullen, Master transcription factors determine cell-type-specific responses to TGF-β signaling. 2011, Pubmed
Müller, Crystallographic structure of the T domain-DNA complex of the Brachyury transcription factor. 1997, Pubmed , Xenbase
Nakamura, Tissue- and stage-specific Wnt target gene expression is controlled subsequent to β-catenin recruitment to cis-regulatory modules. 2016, Pubmed , Xenbase
Neph, An expansive human regulatory lexicon encoded in transcription factor footprints. 2012, Pubmed
Oosterveen, Mechanistic differences in the transcriptional interpretation of local and long-range Shh morphogen signaling. 2012, Pubmed
Owens, Measuring Absolute RNA Copy Numbers at High Temporal Resolution Reveals Transcriptome Kinetics in Development. 2016, Pubmed , Xenbase
Pagliuca, Generation of functional human pancreatic β cells in vitro. 2014, Pubmed
Paraiso, Endodermal Maternal Transcription Factors Establish Super-Enhancers during Zygotic Genome Activation. 2019, Pubmed , Xenbase
Peshkin, On the Relationship of Protein and mRNA Dynamics in Vertebrate Embryonic Development. 2015, Pubmed , Xenbase
Peterson, Neural-specific Sox2 input and differential Gli-binding affinity provide context and positional information in Shh-directed neural patterning. 2012, Pubmed
Quast, The SILVA ribosomal RNA gene database project: improved data processing and web-based tools. 2013, Pubmed
Quinlan, BEDTools: a flexible suite of utilities for comparing genomic features. 2010, Pubmed
Rana, Defining synphenotype groups in Xenopus tropicalis by use of antisense morpholino oligonucleotides. 2006, Pubmed , Xenbase
Reversade, Depletion of Bmp2, Bmp4, Bmp7 and Spemann organizer signals induces massive brain formation in Xenopus embryos. 2005, Pubmed , Xenbase
Robinson, Integrative genomics viewer. 2011, Pubmed
Scerbo, Ventx factors function as Nanog-like guardians of developmental potential in Xenopus. 2012, Pubmed , Xenbase
Schohl, Beta-catenin, MAPK and Smad signaling during early Xenopus development. 2002, Pubmed , Xenbase
Skirkanich, An essential role for transcription before the MBT in Xenopus laevis. 2011, Pubmed , Xenbase
Smith, Expression of a Xenopus homolog of Brachyury (T) is an immediate-early response to mesoderm induction. 1991, Pubmed , Xenbase
Song, DNase-seq: a high-resolution technique for mapping active gene regulatory elements across the genome from mammalian cells. 2010, Pubmed
Soufi, Pioneer transcription factors target partial DNA motifs on nucleosomes to initiate reprogramming. 2015, Pubmed
Stennard, Differential expression of VegT and Antipodean protein isoforms in Xenopus. 1999, Pubmed , Xenbase
Subtelny, Poly(A)-tail profiling reveals an embryonic switch in translational control. 2014, Pubmed , Xenbase
Tada, Analysis of competence and of Brachyury autoinduction by use of hormone-inducible Xbra. 1997, Pubmed , Xenbase
Tapia, Dissecting the role of distinct OCT4-SOX2 heterodimer configurations in pluripotency. 2015, Pubmed
Torres, A switch in transcription and cell fate governs the onset of an epigenetically-deregulated tumor in Drosophila. 2018, Pubmed
Trompouki, Lineage regulators direct BMP and Wnt pathways to cell-specific programs during differentiation and regeneration. 2011, Pubmed
Vierstra, Coupling transcription factor occupancy to nucleosome architecture with DNase-FLASH. 2014, Pubmed
Wang, RSeQC: quality control of RNA-seq experiments. 2012, Pubmed
Whyte, Master transcription factors and mediator establish super-enhancers at key cell identity genes. 2013, Pubmed
Wühr, Deep proteomics of the Xenopus laevis egg using an mRNA-derived reference database. 2014, Pubmed , Xenbase
Yoon, HEB and E2A function as SMAD/FOXH1 cofactors. 2011, Pubmed , Xenbase
Young, Noggin is required for first pharyngeal arch differentiation in the frog Xenopus tropicalis. 2017, Pubmed , Xenbase
Zhang, The beta-catenin/VegT-regulated early zygotic gene Xnr5 is a direct target of SOX3 regulation. 2003, Pubmed , Xenbase
