Click here to close Hello! We notice that you are using Internet Explorer, which is not supported by Xenbase and may cause the site to display incorrectly. We suggest using a current version of Chrome, FireFox, or Safari.
XB-ART-56267
Cell 2019 Sep 05;1786:1421-1436.e24. doi: 10.1016/j.cell.2019.08.002.
Show Gene links Show Anatomy links

Single Amino Acid Change Underlies Distinct Roles of H2A.Z Subtypes in Human Syndrome.

Greenberg RS , Long HK , Swigut T , Wysocka J .


???displayArticle.abstract???
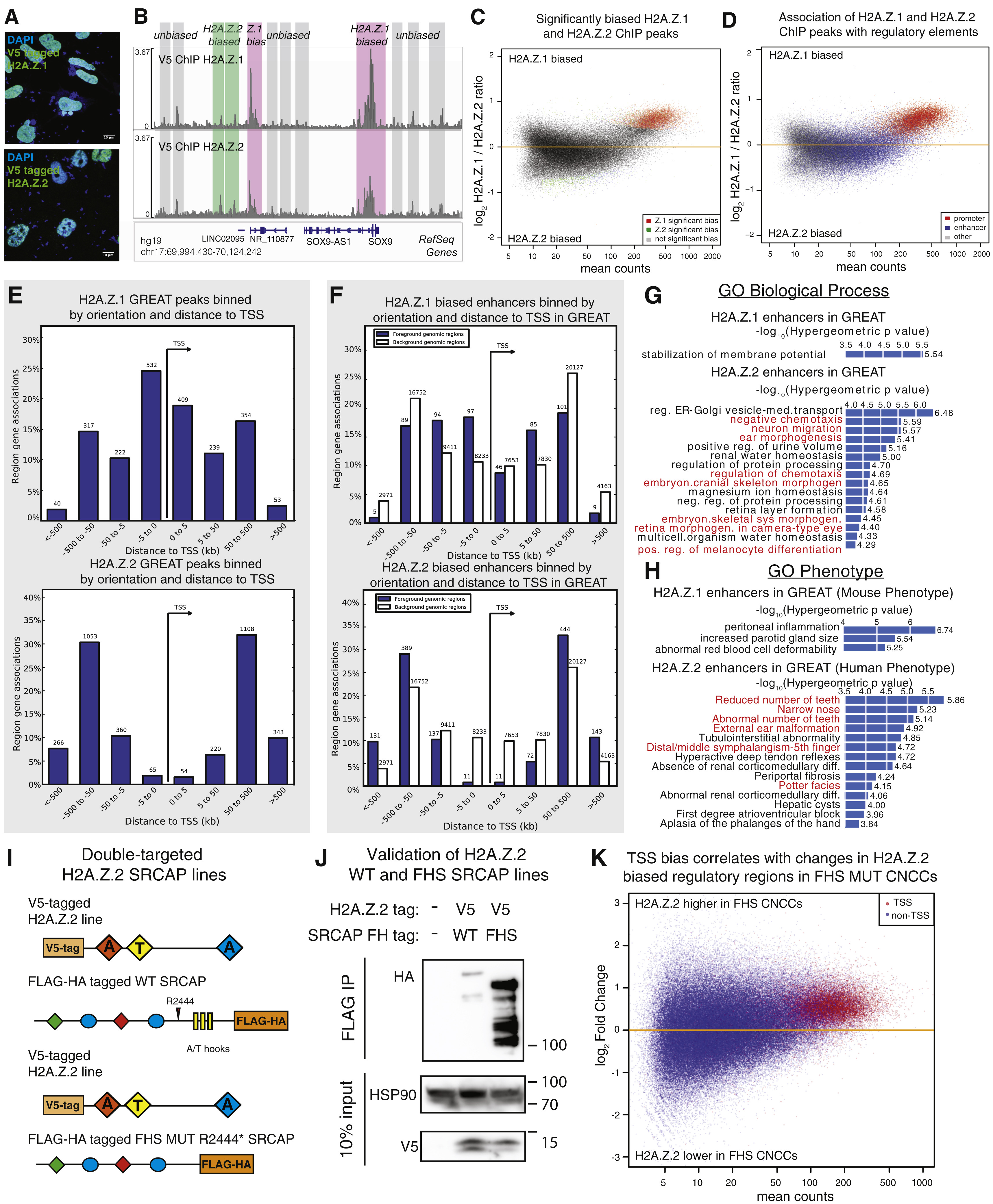
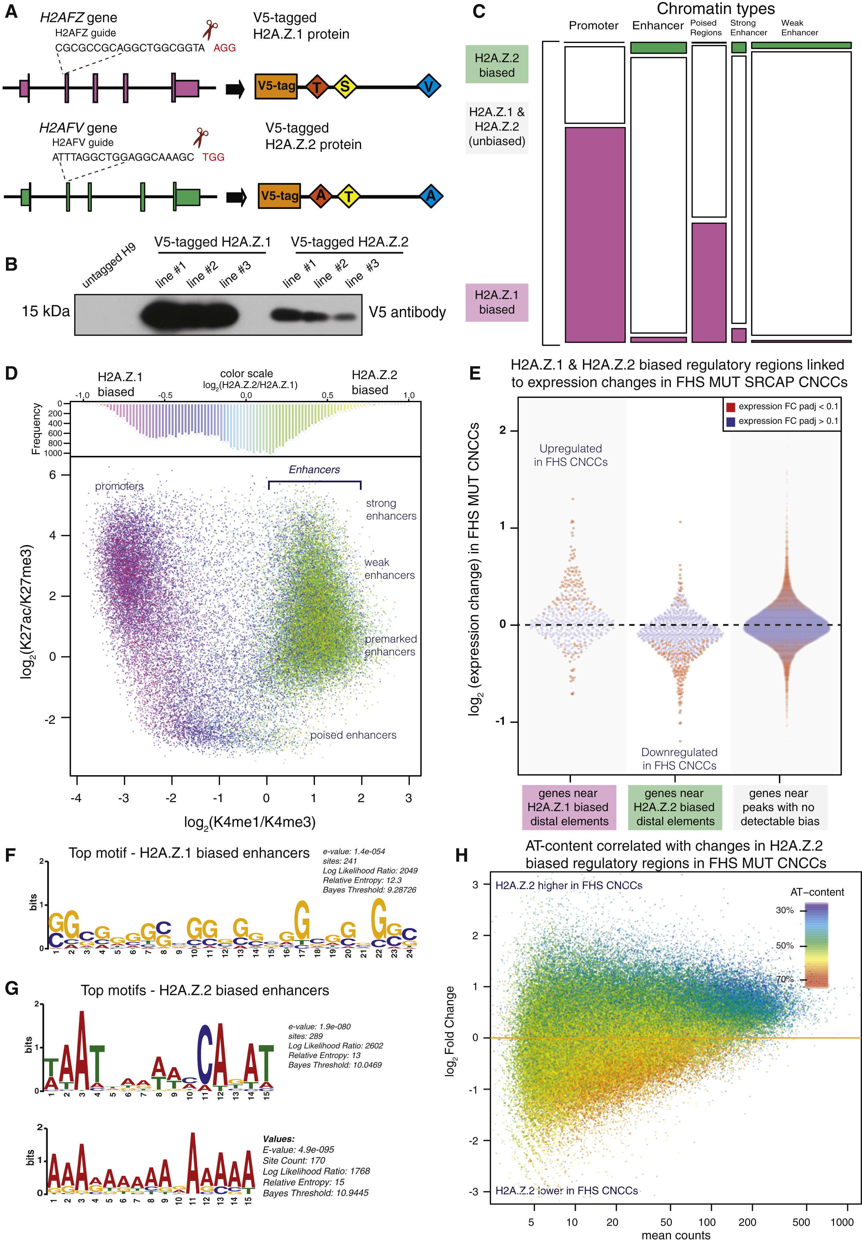
The developmental disorder Floating-Harbor syndrome (FHS) is caused by heterozygous truncating mutations in SRCAP, a gene encoding a chromatin remodeler mediating incorporation of histone variant H2A.Z. Here, we demonstrate that FHS-associated mutations result in loss of SRCAP nuclear localization, alter neural crest gene programs in human in vitro models and Xenopus embryos, and cause craniofacial defects. These defects are mediated by one of two H2A.Z subtypes, H2A.Z.2, whose knockdown mimics and whose overexpression rescues the FHS phenotype. Selective rescue by H2A.Z.2 is conferred by one of the three amino acid differences between the H2A.Z subtypes, S38/T38. We further show that H2A.Z.1 and H2A.Z.2 genomic occupancy patterns are qualitatively similar, but quantitatively distinct, and H2A.Z.2 incorporation at AT-rich enhancers and expression of their associated genes are both sensitized to SRCAP truncations. Altogether, our results illuminate the mechanism underlying a human syndrome and uncover selective functions of H2A.Z subtypes during development.

???displayArticle.pubmedLink??? 31491386
???displayArticle.pmcLink??? PMC7103420
???displayArticle.link??? Cell
???displayArticle.grants??? [+]

Species referenced: Xenopus laevis
Genes referenced: crebbp eng h2ac21 h2az1 h2az2 hsp90aa1 mmut msx1 ngfr nr2f1 nucb1 otx2 slc12a3 snai1 snai2 sox3 sox9 srcap tfap2a twist1 wt1 zic1
???displayArticle.antibodies??? Ngfr Ab2 Tfap2a Ab2
???displayArticle.morpholinos??? h2az1 MO2 h2az2 MO1 srcap MO1 srcap MO2

???displayArticle.omims??? FLOATING-HARBOR SYNDROME; FLHS

???attribute.lit??? ???displayArticles.show???
References [+] :
Bailey, MEME SUITE: tools for motif discovery and searching. 2009, Pubmed