Click here to close
Hello! We notice that you are using Internet Explorer, which is not supported by Xenbase and may cause the site to display incorrectly.
We suggest using a current version of Chrome,
FireFox, or Safari.
???displayArticle.abstract???
O-1) domain scaffold present at apical cell junctions whose mutation in humans is linked to nonsyndromic congenital hydrocephalus (NSCH). DAPLE contains a PDZ-binding motif (PBM) and is also mutated in human NSCH, so we investigated the functional relationship between both proteins. DAPLE colocalized with MPDZ at apical cell junctions and bound directly to the PDZ3 domain of MPDZ via its PBM. Much like DAPLE, MPDZ is induced during neurulation in Xenopus and is required for apical constriction of neuroepithelial cells and subsequent neural plate bending. MPDZ depletion also blunted DAPLE--mediated apical constriction of cultured cells. These results show that DAPLE and MPDZ, two factors genetically linked to NSCH, function as cooperative partners at apical junctions and are required for proper tissue remodeling during early stages of neurodevelopment.
FIGURE 1:. MPDZ colocalizes and coimmunoprecipitates with DAPLE. (A) Confocal fluorescence microscopy pictures of EpH4 cell monolayers stained for endogenous DAPLE (green) and endogenous MPDZ (red) as indicated. The two top rows correspond to maximum-intensity projections of basal and apical domains, respectively, of the cell monolayer viewed from the top. A single confocal plane of the apical area indicated by the dotted box is shown at the bottom. (B) Co-IP experiment showing that MYC-DAPLE, but not β-catenin or integrin β1, binds specifically to MPDZ-FLAG when coexpressed in HEK293T cells. Immunoblots (IB) of the FLAG IPs (left) and aliquots of the starting lysates (right) are shown. All results presented in this figure are representative of n ⥠3 experiments. Scale bars: 5 µm.
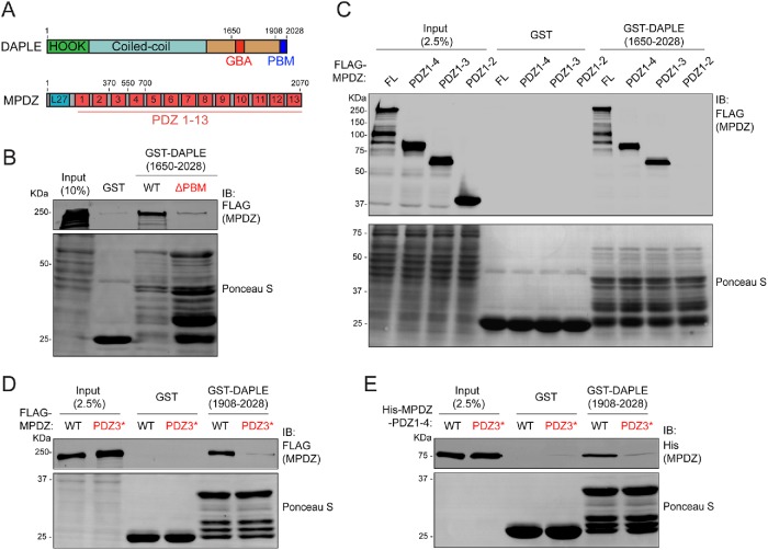
FIGURE 2:. DAPLE binds directly to the PDZ3 domain of MPDZ. (A) Bar diagram depicting DAPLE and MPDZ domains. (B) Proteinâprotein-binding experiment showing that full-length FLAG-MPDZ from HEK293T cell lysates binds to immobilized GST-DAPLE (aa1650â2028) WT but not to the ÎPBM mutant. Excess of GST-DAPLE ÎPBM compared with WT was used to ensure that lack of binding was not due to an insufficient amount of the immobilized ligand. (C) GST-DAPLE binds MPDZ full-length (FL), MPDZ-PDZ1-4 and MPDZ-PDZ1-3, but not MPDZ-PDZ1-2. The indicated FLAG-MPDZ constructs were expressed in HEK293T cells, and their corresponding lysates were used in pull downs with purified GST-DAPLE. (D) Mutation of the PDZ3 domain (PDZ3*) disrupts binding of MPDZ to GST-DAPLE. Full-length FLAG-MPDZ WT and PDZ3* mutant were expressed in HEK293T cells, and their corresponding lysates were used in pull downs with purified GST-DAPLE (aa1908â2028). (E) Purified MPDZ-PDZ1-4 binds directly to GST-DAPLE via its PDZ3 domain. Purified His-MPDZ-PDZ1-4 WT or PDZ3* mutant were incubated with purified GST-DAPLE (aa1908â2028) immobilized on glutathioneâagarose resin. For all experiments, GST-fused proteins used as the immobilized ligands were visualized by Ponceau S staining, whereas soluble ligands were detected by immunoblotting (IB). All results presented are representative of n ⥠3 experiments.
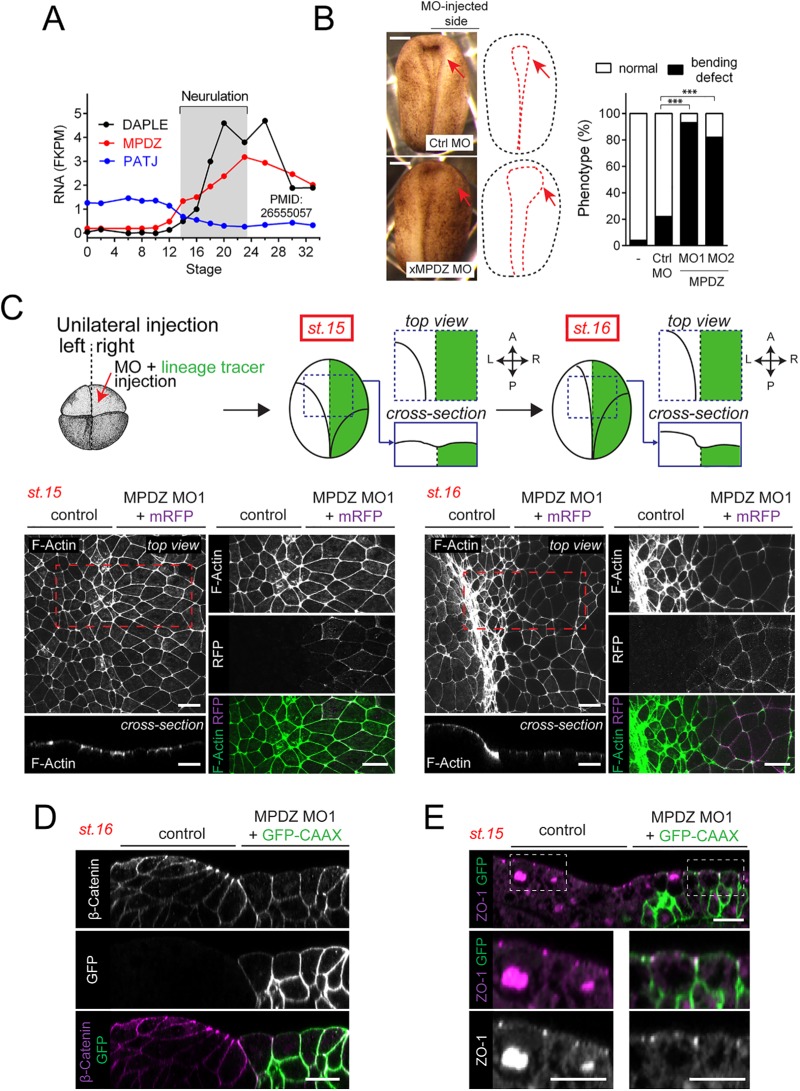
FIGURE 3:. Loss of MPDZ causes apical cell constriction defects during Xenopus neurulation. (A) Quantification of DAPLE, MPDZ, and PATJ mRNA abundance in whole X. laevis embryos at different stages by RNAseq (extracted from Peshkin et al., 2015). xMPDZ and xDAPLE mRNAs are induced at neurulation, whereas PATJ mRNA is abundant at fertilization and is cleared out at neurulation. (B) Quantification of neural plate bending defects in embryos unilaterally injected with xMPDZ MOs. n = 50â100 embryos/condition analyzed at stage 17; ***, p < 0.001 using the Ï2 test. Images of a representative embryo phenotypes are shown on the left. (C) Whole-mount F-actin staining (green) of Xenopus embryos unilaterally coinjected with xMPDZ MO1 and a lineage tracer (mRFP, magenta) showing enlarged apical surface of DAPLE-depleted neuroepithelial cells compared with uninjected control sides at stage 15 and stage 16. Red dashed boxes indicate the areas enlarged on the adjacent right panels. (D) Transverse view of the anterior neural plate of a stage 16 embryo stained with β-catenin (magenta) after unilateral coinjection with xMPDZ MO1 and a lineage tracer (GFP-CAAX, green). (E) Transverse view of the anterior neural plate of a stage 15 embryo stained with ZO-1 (magenta) after unilateral coinjection with xMPDZ MO1 and a lineage tracer (GFP-CAAX, green). All images presented in this figure are representative results of n ⥠3 experiments. Scale bars: 250 µm (B); 25 µm (all other panels).
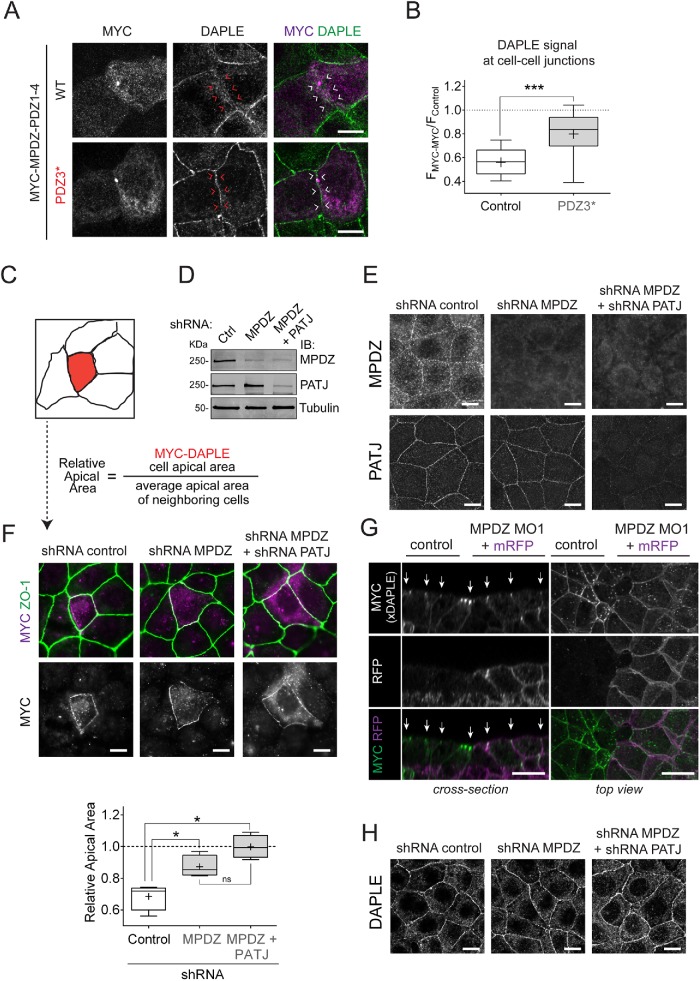
FIGURE 4:. MPDZ is required for DAPLE-induced apical cell constriction. (A) Representative fluorescence microscope pictures of EpH4 cells sparsely expressing MYC-MPDZ-PDZ1-4 and costained for MYC (magenta) and DAPLE (green). (B) Quantification of DAPLE at cellâcell boundaries of EpH4 cells expressing MYC-MPDZ-PDZ1-4 (FMYC-MYC) relative to the signal in control cells (FControl). Results are presented as box-and-whisker plots of n = 3 independent experiments per condition. The â+â indicates the average. ***, p < 0.001 using the Mann-Whitney test. (C) Diagram depicting the assay used to quantify the apical cell constriction induced by expression of DAPLE. The ârelative apical areaâ of MYC-DAPLE-transfected cells is calculated by dividing the area of the DAPLE-expressing cell by the average of the area of the adjacent cells. (D, E) Validation of shRNA-mediated depletion of MPDZ and PATJ in EpH4 cells. Cell lines stably expressing the indicated shRNAs were generated by lentiviral transduction followed by selection, and the reduction in MPDZ and PATJ protein expression was confirmed by immunoblotting (âIBâ in D) and immunofluorescence staining (E). (F) Quantification of the relative apical area of DAPLE-transfected cells compared with neighboring, untransfected cells shows that depletion of MPDZ or MPDZ and PATJ impairs DAPLE-induced apical cell constriction. Representative fluorescence microscopy pictures of the indicated EpH4 cell lines sparsely expressing MYC-DAPLE and costained for MYC (magenta) and ZO-1 (green) are shown on top, and a graph with the quantification data across independent experiments is shown on the bottom. Results are presented as box-and-whisker plots of n = 4 independent experiments per condition. The â+â indicates the average. *, p < 0.05 using the Mann-Whitney test. (G) Whole-mount staining (MYC-xDAPLE, green; mRFP, magenta) of Xenopus embryos bilaterally injected with xDAPLE mRNA and unilaterally coinjected with xMPDZ MO1 and a lineage tracer (mRFP). (H) Confocal fluorescence microscopy pictures of monolayers of EpH4 cell lines depleted of MPDZ or MPDZ/PATJ show no difference in endogenous DAPLE staining compared with control cells. Maximum-intensity projection views of the apical domain of the cell monolayers are shown. All images presented in this figure are representative results of n ⥠3 experiments. Scale bars: 25 µm (G); 5 µm (all others).
Adachi,
Similar and distinct properties of MUPP1 and Patj, two homologous PDZ domain-containing tight-junction proteins.
2009, Pubmed
Adachi,
Similar and distinct properties of MUPP1 and Patj, two homologous PDZ domain-containing tight-junction proteins.
2009,
Pubmed
Al-Dosari,
Mutation in MPDZ causes severe congenital hydrocephalus.
2013,
Pubmed
Assémat,
The multi-PDZ domain protein-1 (MUPP-1) expression regulates cellular levels of the PALS-1/PATJ polarity complex.
2013,
Pubmed
Aznar,
Daple is a novel non-receptor GEF required for trimeric G protein activation in Wnt signaling.
2015,
Pubmed
Cabrita,
A family of E. coli expression vectors for laboratory scale and high throughput soluble protein production.
2006,
Pubmed
Daniels,
Crystal structure of the hCASK PDZ domain reveals the structural basis of class II PDZ domain target recognition.
1998,
Pubmed
de Opakua,
Molecular mechanism of Gαi activation by non-GPCR proteins with a Gα-Binding and Activating motif.
2017,
Pubmed
DiGiacomo,
When Heterotrimeric G Proteins Are Not Activated by G Protein-Coupled Receptors: Structural Insights and Evolutionary Conservation.
2018,
Pubmed
Drielsma,
Two novel CCDC88C mutations confirm the role of DAPLE in autosomal recessive congenital hydrocephalus.
2012,
Pubmed
Ekici,
Disturbed Wnt Signalling due to a Mutation in CCDC88C Causes an Autosomal Recessive Non-Syndromic Hydrocephalus with Medial Diverticulum.
2010,
Pubmed
Feldner,
Loss of Mpdz impairs ependymal cell integrity leading to perinatal-onset hydrocephalus in mice.
2017,
Pubmed
Garcia-Marcos,
A structural determinant that renders G alpha(i) sensitive to activation by GIV/girdin is required to promote cell migration.
2010,
Pubmed
Garcia-Marcos,
GIV is a nonreceptor GEF for G alpha i with a unique motif that regulates Akt signaling.
2009,
Pubmed
Gilman,
G proteins: transducers of receptor-generated signals.
1987,
Pubmed
Gilmour,
From morphogen to morphogenesis and back.
2017,
Pubmed
Guerra,
Cell Junction Pathology of Neural Stem Cells Is Associated With Ventricular Zone Disruption, Hydrocephalus, and Abnormal Neurogenesis.
2015,
Pubmed
Heer,
Tension, contraction and tissue morphogenesis.
2017,
Pubmed
Joberty,
The cell-polarity protein Par6 links Par3 and atypical protein kinase C to Cdc42.
2000,
Pubmed
Kobayashi,
Novel Daple-like protein positively regulates both the Wnt/beta-catenin pathway and the Wnt/JNK pathway in Xenopus.
2005,
Pubmed
,
Xenbase
Kruse,
Mpdz expression in the caudolateral substantia nigra pars reticulata is crucially involved in alcohol withdrawal.
2014,
Pubmed
Ma,
Loss of cell adhesion causes hydrocephalus in nonmuscle myosin II-B-ablated and mutated mice.
2007,
Pubmed
Marivin,
GPCR-independent activation of G proteins promotes apical cell constriction in vivo.
2019,
Pubmed
,
Xenbase
Martin,
Apical constriction: themes and variations on a cellular mechanism driving morphogenesis.
2014,
Pubmed
Newport,
A major developmental transition in early Xenopus embryos: I. characterization and timing of cellular changes at the midblastula stage.
1982,
Pubmed
,
Xenbase
Nikolopoulou,
Neural tube closure: cellular, molecular and biomechanical mechanisms.
2017,
Pubmed
Ossipova,
Planar polarization of Vangl2 in the vertebrate neural plate is controlled by Wnt and Myosin II signaling.
2015,
Pubmed
,
Xenbase
Peshkin,
On the Relationship of Protein and mRNA Dynamics in Vertebrate Embryonic Development.
2015,
Pubmed
,
Xenbase
Rodríguez,
A cell junction pathology of neural stem cells leads to abnormal neurogenesis and hydrocephalus.
2012,
Pubmed
Rodríguez,
Neural Stem Cells and Fetal-Onset Hydrocephalus.
2017,
Pubmed
Ruggeri,
Bi-allelic mutations of CCDC88C are a rare cause of severe congenital hydrocephalus.
2018,
Pubmed
Saugier-Veber,
Hydrocephalus due to multiple ependymal malformations is caused by mutations in the MPDZ gene.
2017,
Pubmed
Shaheen,
The genetic landscape of familial congenital hydrocephalus.
2017,
Pubmed
Stols,
A new vector for high-throughput, ligation-independent cloning encoding a tobacco etch virus protease cleavage site.
2002,
Pubmed
Takagishi,
Daple Coordinates Planar Polarized Microtubule Dynamics in Ependymal Cells and Contributes to Hydrocephalus.
2017,
Pubmed
Van Camp,
A duplication in the L1CAM gene associated with X-linked hydrocephalus.
1993,
Pubmed
Vogel,
Congenital hydrocephalus in genetically engineered mice.
2012,
Pubmed
Wallingford,
Low-magnification live imaging of Xenopus embryos for cell and developmental biology.
2010,
Pubmed
,
Xenbase
Wallis,
Surprisingly good outcome in antenatal diagnosis of severe hydrocephalus related to CCDC88C deficiency.
2018,
Pubmed
Yano,
Apical cytoskeletons and junctional complexes as a combined system in epithelial cell sheets.
2017,
Pubmed