|
Figure 1. Barhl2 influences the establishment of the organizational plan of the Xenopus neurula. (A) RT-qPCR for Xenopus laevis barhl2 from at least 10 individual embryos stage (st)-7.5-10 embryos. Error bars correspond to biological replicates. (B) ISH using xbarhl2 as probe showing expression in the presumptive organizer territory. A half-sliced embryo at st 8.5 is shown animal side up, dorsal right. (C) Representative st-25 embryos injected as indicated. The length of the cement gland (CG, black arrow) was measured using ImageJ. A CG of 1.2 times the average size of its wt siblings is considered increased. A CG of 0.8 times the average size of its wt siblings, or absent, was considered decreased. (D) Quantification of C. (E) Quantification graph showing that Barhl2 rescues the MObarhl2-induced CG phenotype.
|
|
Figure 2. Barhl2 limits the extension and signaling of the Spemann organizer. (A) ISH on stage (st) 10 embryos injected (inj) as indicated using chd as a probe. (B) Quantification of ROI area and mean pixel intensity in ROI on embryos from A. (C) RT-qPCR on RNA extracted from st 8-10 embryos on Spemann organizer and ventro/lateral mesoderm genes. For each experiment (n=2), five individual embryos were lysed. (D) (a) Scheme of the experiment: embryos were injected into one dorsal blastomere at the 4- or 16-cell stage with MObarhl2 and a tracer. Dorsal view of a st-14 injected embryo showing the site of injection (red dot), and the targeted territory (in red); (b) quantification of the experiment in a. LNP, lateral neural plate; ML, midline; NP, neural plate.
|
|
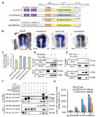
Figure 3. Barhl2 binds to Gro and limits β-Catenin-driven Tcf transcriptional activation. (A) Scheme of mBarhl2-derived constructs: the AA sequences of the Homeodomain (HD) with its three helices (AAs in blue), a NLS and its two EH1 motifs. Mutated HD and EH1 motifs are shown in pale gray. (B) ISH using sox3 as a probe in stage (st)-14 injected embryos. A dashed white line indicates the neural plate midline. (C) Quantification of B: for each embryo, the width of the posterior neuroepithelium (PNE) was measured on the injected (inj) and the control (ct) sides using ImageJ. (D-F) HEK293T cells were co-transfected with vectors (2â
µg) encoding indicated proteins (Fig. S5). Co-IP was performed on cell protein extracts. Total cell lysates and the immunoprecipitated complexes were analyzed with western blot analysis. The black arrow indicates the denatured heavy chains of the anti-Myc antibody at 55â
kDa. (D) Barhl2 interacts with Gro4. (E,F) Gro4 interaction with Tcf7l1 is detected either (E) when the Co-IP experiment is performed for 12â
h or (F) in the presence of Barhl2fl when the Co-IP experiment is performed for 2â
h. (G) HEK293T cells were transfected with increasing doses of Activated β-Catenin in the presence or absence of Barhl2. Results are shown as luciferase activity relative to Fop-Flash.
|
|
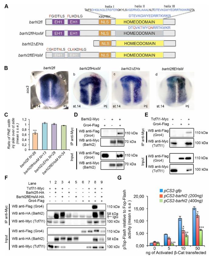
Figure 4. Barhl2 limits β-Catenin-dependent derepression of Tcf7l1 target genes in blastula embryos. (A-C) Xenopus embryos were injected with RNA encoding tagged versions of Gro4, Tcf7l1 and Barhl2fl as indicated. Co-IP was performed on protein extracts from stage (st)-10 embryos. (A) Barhl2 co-immunoprecipitates with Gro. (B) Barhl2 co-immunoprecipitates with Tcf7l1. (C) Tcf7l1 co-immunoprecipitates with Gro and Barhl2 independently. (D) WT pbin7LefdGFP embryos stained for gfp in ISH at different developmental stages as indicated. (E) MObarhl2 was injected in pbin7LefdGFP embryos and analyzed by ISH with gfp antisense probes at different stages. (F) Analysis of gfp levels by RT-qPCR. (G) MObarhl2 and mBarhl2 were injected in pbin7LefdGFP embryos, fixed at st 10.5 and analyzed by ISH with gfp antisense probes. A white-dotted line indicates the midline marked by tracer (red) staining. The dorsal blastopore lip is delimited by an unbroken white line. Inj, injected side.
|
|
Figure 5. Barhl2 inhibits the Tcf switch from inhibitor to activator forms while bound on DNA. (A-C) Xenopus embryos were injected with wnt8b (4â
pg), Xbarhl2 (100â
pg), mbarhl2fl (100â
pg), tcf7 (100â
pg), tcf7l1 (100â
pg), tcf7l1vp16-GR (100â
pg) or MObarhl2 (30â
ng) as indicated together with gfp (in green) as a tracer. (A) Representative stage-25 embryos exhibiting a (a) full (ventral view), (b) partial or (c) no double axis (dorsal view). A white-dotted line indicates the two axes. (B) Quantification of embryos exhibiting the phenotype in A when injected with xbarhl2fl, wnt8b, mBarhl2fl or MObarhl2 alone or in combination in the ventral region. (C) Quantification of embryos exhibiting the phenotype in A when injected ventrally with tcf7, tcf7l1, tcf7l1vp16-GR, xbarh2fl or mBarhl2fl alone or in combination. (D,E) (a-d) Representative stage-25 embryos injected as indicated. (e) Quantification graph: the width of the cement gland was measured using ImageJ. The average width is indicated in arbitrary units. (F) ChIP-qPCR analysis of the promoter region of gsc containing Tcf-CRM (aaCAAAG). (a) Scheme of the gsc promoter containing two consensus Tcf-binding motifs. (b) ChIP-qPCR analysis of embryos injected with RNA encoding barhl2-myc and tcf7l1-flag using Myc or Flag antibodies as indicated. Levels of gsc and gapdh genes were quantified by qPCR. The graph represents the average fold enrichment of gsc relative to gapdh (n=3).
|
|
Figure 6. The N-terminal part of Barhl2 efficiently antagonizes Barhl2fl physiological activity by buffering Gro co-repressors. (A) Scheme of barhl2-derived constructs. (B) HEK293T cells were co-transfected with vectors encoding indicated proteins. Gro was used as bait in a limited amount (0.5â
µg) and Barhl2EHs-GFP was transfected in increasing amounts (from 0.5 to 1.5â
µg). Co-IP was performed on cell protein extracts. Total cell lysates and the immunoprecipitated complexes were analyzed with western blot analysis. The black arrow indicates the denatured heavy chains of the anti-Myc antibody at 55â
kDa. (C,D) HEK293T cells were transfected with plasmids encoding indicated proteins and Top-Flash activity was assessed (n=3). (E-G) ISH using sox3 as a probe on stage (st)-14 embryos injected with (a) MObarhl2, (b) barhl2EHs or (c) barhl2EHsM. (F) Graph of quantification of E. (G) Graph quantifying the rescue experiment of the dominant-negative barhl2EHs on the barh2fl overexpression phenotype. The red-dotted line indicates a ratio of 1. (H) ISH using indicated probes on st-10 embryos injected with barhl2EHs. A white-dotted line indicates the midline. Inj: injected side.
|
|
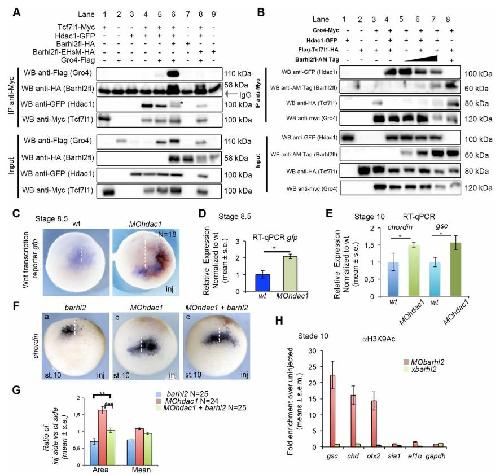
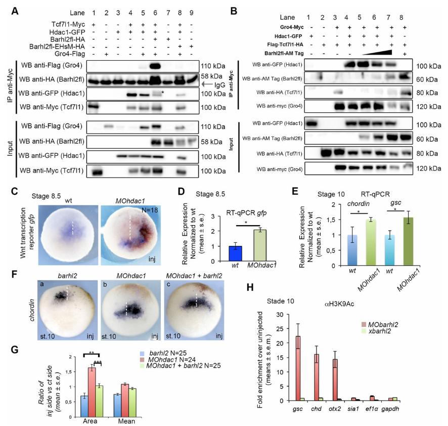
Figure 7. Hdac1 activity participates in Barhl2 repression of the expression of key organizer genes. (A) HEK293T cells were co-transfected with vectors encoding the indicated proteins (2â
µg). Co-IP was performed on cell protein extracts. Total cell lysates and the immunoprecipitated complexes were analyzed with western blot analysis. The blot membrane was first hybridized with an anti-Flag antibody (Gro4) and then with an anti-GFP antibody (Hdac1). The band marked with a black star corresponds to the leftover Gro4 signal. The black arrow indicates the denatured heavy chains of the anti-Myc antibody at 55â
kDa. (B) HEK293T cells were co-transfected with vectors encoding the indicated proteins. Gro was used as a bait in a limited amount (0.5â
µg) and Barhl2fl-AM was transfected in increasing amounts (from 0.5 to 1.5â
µg). Co-IP was performed on cell protein extracts. Total cell lysates and the immunoprecipitated complexes were analyzed with western blot analysis. (C,D) Analysis of Hdac1 depletion in stage (st)-8.5 Xenopus tropicalis pbin7LefdGFP embryos using (C) ISH with gfp probes and (D) RT-qPCR on RNA extracts. (E) RT-qPCR analysis on Xenopus laevis st-10 RNA using chordin and gsc as probes on embryos depleted of Hdac1 and their WT siblings. (F) ISH using chd as probe in st-10 embryos injected with (a) barhl2, (b) MOhdac1 and (c) Mohdac1 and barhl2. (G) Quantification of the rescue experiment in F. (H) ChIP-qPCR analysis showing that depletion of Barhl2 increases H3K9Ac marks at the promoter regions of key organizer genes. Graphs represent the average relative quantification for four independent experiments. A white-dotted line indicates the midline. Inj: injected side.
|
|
Figure 8. Scheme of results. On the left of each part of the figure is a scheme of a stage-7 embryo. The green rectangle indicates maternally encoded Tcf7l1 with Gro repressing organizer gene transcription throughout the embryo. The red rectangle indicates that, under the influence of maternal determinants (MD), β-Catenin (β-Cat) is stabilized in the presumptive organizer territory. Tcf7l1 bound on WRE is locally derepressed. Tcf7 and/or Tcf7l1 with β-Cat bind to the WRE and induce β-Cat target genes, including siamois. At stage 8, β-Cat and siamois promote induction of the Spemann organizer. siamois on its own probably induces barhl2 expression. Barhl2 holds the Gro4 and Tcf7l1 interaction, and eventually the interaction of Gro4 with Tcf7 and/or other transcription factors. A multipartite protein complex forms with Hdac1, the activity of which switches off the β-Cat response. On the right of each part of the figure is a scheme of a stage-10 embryo. The organizer is shown in blue. (A) The organizer develops within the dorsal blastopore territory. (B) Barhl2 activity is depleted, β-Cat activation is increased, and the organizer territory is enlarged. (C) Barhl2 is overexpressed, β-Cat target genes are either poorly, or not at all, transcribed and the organizer is small or does not develop. An, animal pole; D, dorsal; V, ventral; Vg, vegetal pole.
|
|
Figure S1: Scheme of tagged constructs used. Scheme of 1: Barhl2 cDNA derived constructs carrying Myc, GFP, HA and AM tags in their C-terminal end as indicated; 2: X. laevis Gro4 carrying Myc, HA or Flag tag at their N-terminal or C-terminal end as indicated; 3: X. laevis Tcf7l1 carrying Myc, HA or Flag tag at their N-terminal or C-terminal end as indicated; 4- human Hdac1 carrying GFP tag at its N-terminal end. The double arrows indicate domains of protein-protein or protein-DNA interactions.
|
|
Figure S2: Quantification of Figure 2A chordin staining. The top panel corresponds to the injected side. All analyzed embryos are shown. The control and injected sides were delimited based on tracer. The top panel corresponds to the injected side. For each RGB image every step of the imageJ analysis protocol is shown. From left to right: RGB images centered on the region of interest (ROI) control and injected sides; blue channel of the RGB image; Blue channel minus the background value, estimated as the average intensity of pixels outside the ROI; Area considered for pixels quantification. Pictures correspond to original data after histogram equalization using ImageJ with percentage of saturated pixel 0.4. (A) embryos injected with barhl2fl. (B) embryos injected with MObarhl2-ct. (C) embryos injected with MObarhl2. Figure S2A: Embryos injected with Xbarhl2fl.
|
|
Figure S2B: Embryos injected with MObarhl2-ct.
|
|
Figure S2C: Embryos injected with MObarhl2.
|
|
Figure S3: (A) ISH on embryos depleted for Barhl2 (MObarhl2) at stage (st) 10.5
using (a) otx2, (b) goosecoid, (c) wnt8a or (d) vent2 as probes. (B) ISH on embryos
injected with barhl2 at stage (st) 10.5 using (a) otx2, (b) goosecoid, (c) wnt8a or (d)
vent2 as probes. Representative X. laevis embryos are shown ventral view dorsal up. Embryos were injected together with a tracer (in red) to assess area of injection. The number of embryos injected (N), as the percentage of embryos exhibiting the phenotype are indicated. inj: injected side. a white dotted line indicates the midline.
|
|
Figure S4: (A) ISH on embryos depleted for Barhl2 (MObarhl2) using sox3, an early marker of the neural plate, foxb1, a marker of hindbrain and diencephalic territories (Gamse and Sive, 2001) and ccnd1, which is regulated by both Shh and Wnt signaling (Borday et al., 2012), as probes. Representative embryos are shown dorsal view, anterior up. (B, C) ISH on embryos depleted for Barhl2 (MObarhl2) using sox3 as a probe. Representative embryos in which Barhl2 activity was depleted either (Ba) in the dorsal mesoderm (future organizer) and axial dorsal ectoderm (floor plate), (Ca) or in lateral mesoderm and lateral ectoderm are shown in dorsal view, anterior up, together with representative transverse sections (50µm) at the AP axis positions indicated with a white-dashed arrow (Bb; Cb). Embryos were injected together with a tracer (in red) to assess are of injection. The black arrow indicates the limits of the injected territory. inj: injected side. st: stage.
|
|
Figure S5: (A, B) ISH on embryos injected with Barhl2flHoxM (A), or Barhl2flEHsM (B) at stage (st) 10.5 using (a) chordin, (b) otx2, (c) goosecoid, (d) wnt8a or (e) vent2 as probes. Representative X. laevis embryos are shown ventral view dorsal up. Embryos were injected together with a tracer (in red) to assess area of injection. The number of embryos injected (N), as the percentage of embryos exhibiting the phenotype are indicated. inj: injected side. a white dotted line indicates the midline.
|
|
Figure S6: Scheme of the transgene Wnt reporter construct; The construct contains chicken β-globin insulators and seven Tcf consensus binding sites driving expression of a destabilized eGFP. This line allows a read-out of Wnt/Tcf activity in vivo, through either ISH using a gfp antisense probe or RT-qPCR for gfp (Tran et al., 2010; Borday et al., 2018).
|
|
Figure S7: Representative embryos for the experiment described in Fig. 4G.
Representative X. laevis embryos are shown injected into one ventral blastomere at the 4-cell stage with (a) RNA encoding barhl2 (100 pg); (b) RNA encoding wnt8b (4 pg); (c) barhl2 (100 pg) and wnt8b (4 pg); (d) MObarhl2 (30 ng); (e) wnt8b (4 pg) and MObarhl2 (30 ng); (f) barhl2 (100 pg) with wnt8b (4 pg) and MObarhl2 (30 ng).
|
|
Figure S8: Barhl2EHs interacts preferentially with Gro4. HEK293T cells were cotransfected with vectors (0.5 µg to 2 µg) encoding indicated proteins and embryos were injected with tagged mRNA coding for Gro-Myc or Barhl2EHs-GFP. Co-IP was performed on either cellsâ or embryosâ stage 10 protein extracts using an anti-Myc antibody. Total lysates and the immunoprecipitated complexes were analyzed with WB analysis using antibodies as indicated. (A) In mammalian cells Gro4 interacts with Barhl2EHs but not with Barhl2EHsM that carries mutations in its two EH1 domains. (B) Barhl2EHs co-immunoprecipitates with both Gro4 and Gro1 but exhibits a stronger affinity for Gro4. Transcripts coding for corepressors Gro1, 2, and 4 proteins are present in blastula embryos and interact with both Tcf
and EH1 (Roose et al., 1998; Houston et al., 2002; Owens et al., 2016), and Gro4 is required for Xenopus organizer formation (Roose et al., 1998). We observed that Barhl2EHs co-immunoprecipitated with Gro4 with a higher efficiency then Gro1, arguing that Barhl2EHs interacts preferentially with Gro4. (C) Gro4 interacts with Barhl2EHs in Xenopus embryos.
|
|
Figure S9: Barhl2EHs induces an increase of the notochord size at stage 14.
ISH on stage (st) 14 embryos using (a,b) chordin (c,d) or not, two markers of the
notochord as probes on embryos injected into one dorsal blastomere at the 4-cell
stage, together with a tracer (red). Representative embryos injected with (a,c)
barhl2EHs or (b,d) barhl2EHsM encoding RNA are shown dorsal view, anterior up.
inj: injected side.
|
|
Figure S10: Quantification of rescue staining of Figure 6F. ISH using probes against chd on stage 10 embryos injected either with RNAs coding for barhl2, or with MOhdac1 separately or together. The top panel corresponds to the injected side. Each embryo was individually analyzed and all analyzed embryos are shown. The control and injected sides were delimited based on tracer. Panels are shown as in supplementary Figure 2. (A) embryos injected with barhl2fl; (B) embryos injected with MOhdac1; (C) embryos injected with barhl2fl and MOhdac1.
Figure S10A: Embryos injected with Xbarhl2fl.
|
|
Figure S10B: Embryos injected with MOhdac1.
|
|
Figure S10C: Embryos injected with Xbarhl2fl and MOhdac1.
|