XB-ART-55973
Cell Rep
2018 Feb 06;226:1560-1573. doi: 10.1016/j.celrep.2018.01.042.
Show Gene links
Show Anatomy links
Direct Binding between Pre-S1 and TRP-like Domains in TRPP Channels Mediates Gating and Functional Regulation by PIP2.
Zheng W
,
Cai R
,
Hofmann L
,
Nesin V
,
Hu Q
,
Long W
,
Fatehi M
,
Liu X
,
Hussein S
,
Kong T
,
Li J
,
Light PE
,
Tang J
,
Flockerzi V
,
Tsiokas L
,
Chen XZ
.
???displayArticle.abstract???
Transient receptor potential (TRP) channels are regulated by diverse stimuli comprising thermal, chemical, and mechanical modalities. They are also commonly regulated by phosphatidylinositol-4,5-bisphosphate (PIP2), with underlying mechanisms largely unknown. We here revealed an intramolecular interaction of the TRPP3 N and C termini (N-C) that is functionally essential. The interaction was mediated by aromatic Trp81 in pre-S1 domain and cationic Lys568 in TRP-like domain. Structure-function analyses revealed similar N-C interaction in TRPP2 as well as TRPM8/-V1/-C4 via highly conserved tryptophan and lysine/arginine residues. PIP2 bound to cationic residues in TRPP3, including K568, thereby disrupting the N-C interaction and negatively regulating TRPP3. PIP2 had similar negative effects on TRPP2. Interestingly, we found that PIP2 facilitates the N-C interaction in TRPM8/-V1, resulting in channel potentiation. The intramolecular N-C interaction might represent a shared mechanism underlying the gating and PIP2 regulation of TRP channels.
???displayArticle.pubmedLink??? 29425510
???displayArticle.pmcLink??? PMC6483072
???displayArticle.link??? Cell Rep
???displayArticle.grants??? [+]
R01 AR064211 NIAMS NIH HHS , R01 DK059599 NIDDK NIH HHS , R21 ES012281 NIEHS NIH HHS , R56 DK059599 NIDDK NIH HHS
Species referenced: Xenopus laevis
Genes referenced: ctrl foxm1 pkd1 pkd2 trpm8 trpv1 wnt9b
???attribute.lit??? ???displayArticles.show???
|
|
Figure 2. Roles of the TRPP2 Residues W201 (Pre-S1 Domain) and K688 (TRP-like Domain) in the Channel Function and N-C Binding(A) Sequence alignment of pre-S1 and TRP-like helices among human TRPP channels.(B) Left panel: representative current-voltage (I-V) curves obtained from oocytes expressing human WT or a mutant TRPP2, as indicated, in the presence of a Na+-containing, divalent-free solution (in mM): 100 NaCl; 2 KCl; and 10 HEPES (pH 7.5). Right panel: averaged currents at +80 mV are shown. Ctrl, H2O-injected oocytes. Currents were averaged from 13â17 oocytes of three batches. ***p < 0.001.(C) Representative immunoblots of surface biotinylated and total proteins of TRPP2 WT and mutants.(D) Left panel: representative co-IP data showing the effects of TRPP2 W201 and K688 on the N-C interaction using oocytes co-expressing HA-tagged human FL TRPP2 and Flag-tagged TRPP2 N-terminal peptide (Flag-P2NP; G161-S215). Right panel: data from experiments in left panel were quantified, averaged, and normalized. **p < 0.01; n = 3.(E) Blocking effects of Flag-P2NP and Flag-P2NP-W201A on channel function of FL TRPP2 mutant F604P by use of co-expression. None, no P2NP was co-expressed with FL F604P. Normalized currents at +80 mV were obtained and averaged from three independent experiments. ***p < 0.001.Data are presented as mean ± SEM. See also Figures S2 and S6. |
|
|
Figure 3. Roles of TRPP2 Residues W201 and K688 in WNT9B-Induced Whole-Cell Currents(A) Cell surface expression of WT TRPP2 and mutants W201A, ÎÎ¥684, Y684A, and K688A in HEK293 cells by transient co-transfection together with PKD1.(B) Representative whole-cell current traces obtained at +100 and â100 mV before and after extracellular addition of WNT9B (0.5 μg/mL) or La3+ (100 μM) in CHO-K1 cells transiently co-expressing PKD1 with WT TRPP2, the W201A, or K688A mutant. The electrophysiological measurements were performed as described previously (Kim et al., 2016).(C) Averaged steady-state I-V curves obtained before and ~2 min after application of WNT9B, at time points indicated by arrows in (B). WT TRPP2, n = 7 cells; W201A, n = 11 cells; K688A, n = 7 cells.(D and E) Averaged peak (D) and steady-state (E) currents induced by WNT9B in CHO-K1 cells under the same experimental conditions as in (B). WT TRPP2, n = 7 cells; W201A, n = 11 cells; ÎY684, n = 8 cells; Y682A, n = 10 cells; K688A, n = 7 cells. *p < 0.05; **p < 0.01; ***p < 0.001.Data are presented as mean ± SEM. |
|
|
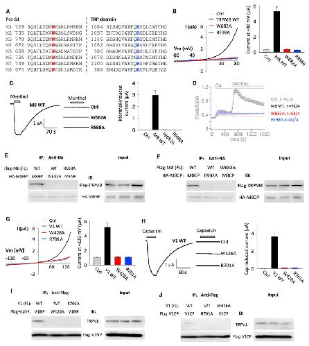
Figure 4. Roles of TRPM8 and TRPV1 Aromatic and Cationic Residues in the Pre-S1 and TRP-like Domains, Respectively, in the N-C Binding and Channel Function(A) Sequence alignment of human TRPMs pre-S1 and TRP-like domains.(B) Left panel: representative whole-cell I-V curves obtained from oocytes expressing rat TRPM8 WT or a mutant channel in the presence of Na+-containing extracellular solution at RT. Ctrl, H2O-injected oocytes. Right panel: averaged currents at +80 mV from 12â18 oocytes of three batches are shown.(C) Left panel: representative current traces obtained at â50 mV from oocytes expressing WT or a mutant TRPM8 before and after addition of 0.5 mM menthol. Right panel: averaged menthol-induced currents from 12â18 oocytes of three batches are shown.(D) Ca2+-imaging measurements showing averaged fura-2 ratios obtained before and after Ca2+ (2 mM) and menthol (0.5 mM) addition to Na+-containing extracellular solution in HEK293 cells transiently co-expressing GFP with rat WT or a mutant TRPM8 or none (Ctrl) at 37°C.(E and F) Representative co-IP data using oocytes expression, showing the interaction of Flag-tagged FL TRPM8 with HA-tagged TRPM8 N-terminal peptide (HA-M8NP; N642-K691; E) or C-terminal peptide (HA-M8CP; G980-F1029; F).(G) Left panel: representative whole-cell I-V curves obtained from oocytes expressing rat WT or a mutant TRPV1 in the presence of the Na+-containing solution at RT. Ctrl, H2O-injected oocytes. Right panel: averaged currents at +120 mV from 10â16 oocytes of three batches are shown.(H) Left panel: representative current traces obtained at â50 mV in rat WT or a mutant TRPV1 expressing oocytes before and after extracellular addition of capsaicin (15 μM). Right panel: averaged capsaicin-induced currents from 10â16 oocytes of three batches are shown.(I and J) Representative co-IP data using oocytes expression, showing the interaction of rat FL TRPV1 with Flag-tagged TRPV1 N-terminal peptide (Flag-V1NP; D383-R432; I) or C-terminal peptide (Flag-V1CP; N687-D736; J).Data are presented as mean ± SEM. See also Figures S3, S4, S5, and S6. |
|
|
Figure 5. Inhibition of the TRPP3 Channel Function and N-C Interaction by PIP2(A) Averaged and normalized Ca-activated currents obtained from TRPP3-expressing oocytes before and after on-site injection of 25 nL water without (Ctrl) or containing diC8 (5 mM). Injection was performed with a third electrode after the initial current measurement. The second current measurement was performed 10 min after the injection. Currents were averaged from three independent experiments (with n = 12â15). ***p < 0.001.(B) Averaged and normalized Ca-activated currents obtained from TRPP3-expressing oocytes pre-incubated with 10 μM wortmannin or DMSO (Ctrl) for 1 hr before measurements. **p < 0.01.(C) Alignment of the C-terminal putative PIP2 binding domains in human TRPPs. Conserved cationic residues are highlighted.(D) Averaged Ca-activated currents obtained from oocytes expressing WT or a mutant TRPP3 (n = 14â18). *p < 0.05; **p < 0.01; and ***p < 0.001.(E) Averaged and normalized Ca-activated currents. QQRK, R594Q/R596Q double mutant; QQQK, R594Q/R596Q/R598Q triple mutant; QQQQ, R594Q/R596Q/ R598Q/K599Q quadruple mutant. **p < 0.01 and ***p < 0.001.(F) Left panel: representative co-IP data showing interaction between diC8 PIP2 and TRPP3. Right panel: representative co-IP data show interaction of diC8 PIP2 with WT or a mutant TRPP3 expressed in oocytes. DR594-K599, TRPP3 deleted with fragment R594-K599. diC8 PIP2 or phosphatidic acid (PA, a negative control) was added to cell lysate to a final concentration of 15 μM. An anti-PIP2 antibody (sc-53412) from Santa Cruz Biotechnology was used for immuno-precipitation.(G) Averaged and normalized Ca-activated currents obtained from oocytes expressing WT TRPP3 or the QQQQ mutant. Oocytes were treated with 10 μM wortmannin or DMSO (Ctrl) for 1 hr before measurements. **p < 0.01; NS, not significant.(H) Left panel: representative co-IP data showing the effect of diC8 on the interaction of P3NP with FL TRPP3 in oocytes. diC8 was added in the cell lysis buffer to final concentration of 15 μM. Right panel: data from three independent experiments in left panel were quantified, averaged, and normalized. ***p < 0.001.(I) Left panel: representative co-IP data showing the effect of diC8 on the interaction of P3NP with the TRPP3 QQQQ mutant. Right panel: data from three independent experiments in left panel were quantified, averaged, and normalized (NS, not significant).(J) Left panel: representative co-IP data showing the effect of diC8 on the interaction of P2NP with FL TRPP2. Right panel: data from three independent experiments in left panel were quantified, averaged, and normalized.(K) Representative co-IP data showing the interaction of PIP2 with expressed WT or a mutant TRPP3 in oocytes.Data are presented as mean ± SEM. See also Figure S2. |
|
|
Figure 6. Effects of PIP2 on the N-C Interaction in TRPM8 and TRPV1(A and B) Left panels: representative co-IP data showing the effect of diC8 on the interaction between FL TRPM8 and M8NP (A) or M8CP (B) under the same experimental conditions as in Figure 4H. Right panels: data from three independent experiments in left panel were quantified, averaged, and normalized. *p < 0.05.(C and D) Left panels: representative co-IP data showing the effect of diC8 on the interaction between the FLTRPV1 and V1NP (C) or V1CP (D). Right panels: data from three independent experiments in left panel were quantified, averaged, and normalized. **p < 0.01.(E) Schematic model showing role of the PIP2-regulated, W-K/R pair-mediated N-C binding in TRP channels activation and function. In this model, the N-C binding is mediated between the conserved aromatic residue Win pre-S1 and the cationic residue K or Rin the TRP/TRP-like domain and is either inhibited (as in TRPP3 and -P2) or enhanced (as in TRPM8 and -V1) by PIP2 through binding to the TRPs protein. The presence of the N-C binding is required for TRPs agonists to activate the channel.Data are presented as mean ± SEM. |
References [+] :
Arif Pavel,
Function and regulation of TRPP2 ion channel revealed by a gain-of-function mutant.
2016, Pubmed
Arif Pavel, Function and regulation of TRPP2 ion channel revealed by a gain-of-function mutant. 2016, Pubmed
Beck, Conserved gating elements in TRPC4 and TRPC5 channels. 2013, Pubmed
Bousova, PIP2 and PIP3 interact with N-terminus region of TRPM4 channel. 2015, Pubmed
Cao, TRPV1 structures in distinct conformations reveal activation mechanisms. 2013, Pubmed
Chen, Polycystin-L is a calcium-regulated cation channel permeable to calcium ions. 1999, Pubmed , Xenbase
Clapham, The TRP ion channel family. 2001, Pubmed
Czirják, Inhibition of TASK-1 potassium channel by phospholipase C. 2001, Pubmed , Xenbase
Gao, TRPV1 structures in nanodiscs reveal mechanisms of ligand and lipid action. 2016, Pubmed
Garcia-Elias, Interaction between the Linker, Pre-S1, and TRP Domains Determines Folding, Assembly, and Trafficking of TRPV Channels. 2015, Pubmed
Grieben, Structure of the polycystic kidney disease TRP channel Polycystin-2 (PC2). 2017, Pubmed
Hansen, Structural basis of PIP2 activation of the classical inward rectifier K+ channel Kir2.2. 2011, Pubmed
Holendova, PtdIns(4,5)P2 interacts with CaM binding domains on TRPM3 N-terminus. 2012, Pubmed
Huynh, Structure of the full-length TRPV2 channel by cryo-EM. 2016, Pubmed
Jin, Electron cryo-microscopy structure of the mechanotransduction channel NOMPC. 2017, Pubmed
Jirku, Characterization of the part of N-terminal PIP2 binding site of the TRPM1 channel. 2015, Pubmed
Kim, The polycystin complex mediates Wnt/Ca(2+) signalling. 2016, Pubmed , Xenbase
Liao, Structure of the TRPV1 ion channel determined by electron cryo-microscopy. 2013, Pubmed
Liu, Functional control of cold- and menthol-sensitive TRPM8 ion channels by phosphatidylinositol 4,5-bisphosphate. 2005, Pubmed , Xenbase
Lukacs, Dual regulation of TRPV1 by phosphoinositides. 2007, Pubmed , Xenbase
Ma, PKD2 functions as an epidermal growth factor-activated plasma membrane channel. 2005, Pubmed
McLaughlin, PIP(2) and proteins: interactions, organization, and information flow. 2002, Pubmed
McNamara, Small-molecule inhibitors of the PI3K signaling network. 2011, Pubmed
Montell, The TRP superfamily of cation channels. 2005, Pubmed
Nilius, The Ca2+-activated cation channel TRPM4 is regulated by phosphatidylinositol 4,5-biphosphate. 2006, Pubmed
Nilius, Transient receptor potential channels meet phosphoinositides. 2008, Pubmed
Otsuguro, Isoform-specific inhibition of TRPC4 channel by phosphatidylinositol 4,5-bisphosphate. 2008, Pubmed
Paulsen, Structure of the TRPA1 ion channel suggests regulatory mechanisms. 2015, Pubmed
Poblete, Molecular determinants of phosphatidylinositol 4,5-bisphosphate (PI(4,5)P2) binding to transient receptor potential V1 (TRPV1) channels. 2015, Pubmed
Ramsey, An introduction to TRP channels. 2006, Pubmed
Rohacs, Phospholipase C mediated modulation of TRPV1 channels. 2008, Pubmed
Rohacs, Phosphoinositide regulation of TRP channels. 2014, Pubmed
Rohács, PI(4,5)P2 regulates the activation and desensitization of TRPM8 channels through the TRP domain. 2005, Pubmed
Saotome, Crystal structure of the epithelial calcium channel TRPV6. 2016, Pubmed
Shen, The Structure of the Polycystic Kidney Disease Channel PKD2 in Lipid Nanodiscs. 2016, Pubmed
Steinberg, A structural view of ligand-dependent activation in thermoTRP channels. 2014, Pubmed
Valente, Membrane-tethered peptides patterned after the TRP domain (TRPducins) selectively inhibit TRPV1 channel activity. 2011, Pubmed
Venkatachalam, TRP channels. 2007, Pubmed
Watnick, Mutations of PKD1 in ADPKD2 cysts suggest a pathogenic effect of trans-heterozygous mutations. 2000, Pubmed
Wilkes, Molecular insights into lipid-assisted Ca2+ regulation of the TRP channel Polycystin-2. 2017, Pubmed
Yang, Receptor for activated C kinase 1 (RACK1) inhibits function of transient receptor potential (TRP)-type channel Pkd2L1 through physical interaction. 2012, Pubmed , Xenbase
Yin, Structure of the cold- and menthol-sensing ion channel TRPM8. 2018, Pubmed
Zhang, PIP(2) activates KCNQ channels, and its hydrolysis underlies receptor-mediated inhibition of M currents. 2003, Pubmed , Xenbase
Zheng, Far Upstream Element-Binding Protein 1 Binds the 3' Untranslated Region of PKD2 and Suppresses Its Translation. 2016, Pubmed
Zheng, Regulation of TRPP3 Channel Function by N-terminal Domain Palmitoylation and Phosphorylation. 2016, Pubmed , Xenbase
Zheng, Identification and characterization of hydrophobic gate residues in TRP channels. 2018, Pubmed , Xenbase
Zubcevic, Cryo-electron microscopy structure of the TRPV2 ion channel. 2016, Pubmed
