|
Figure 1. Potential Atoh1 direct target genes in hair cells. Schematic shows that by cross-referencing the 601 cerebellum Atoh1 direct target genes previously identified by Klisch et al. (2011) and 978 differentially expressed genes in the inner ear sensory epithelium identified by Scheffer et al. (2015), 35 genes were selected as candidates Atoh1 direct targets in hair cells.
|
|
Figure 2. Atoh1 activates Barhl1 expression through an essential E-box motif in the 3′ enhancer region. (A) Schematic of the 318 bp Atoh1-bound region downstream of Barhl1 indicating the E-boxes and their conservation among mouse, rat, and human. (B) Transcriptional activity of Atoh1 on E-box mutation constructs of the Barhl1 3’ enhancer. Reporter contains the Barhl1 enhancer (Wild Type, WT) or the enhancer carrying an E-box mutation (E1 mut, CATCTG was mutated to ATTCTG; E2 mut, CATCTG was mutated to ATTCTG; E3 mut, CAGCTG was mutated to ATTCTG and E4 mut, CAGATG was mutated to ATTATG) was co-transfected with a control (empty vector) or a plasmid expressing Atoh1. Expression of red fluorescent protein (RFP) indicated the efficiency of transfection. The enhancer-reporter activity was determined by n green fluorescent protein (nGFP) fluorescence after 48 h. Results indicate that this E3 site is critical for Atoh1-mediated Barhl1 activation. Scale bars, 200 µm.
|
|
Figure 3. Generation and characterization of Barhl1 E3-box mutated (BEM) mouse embryonic stem cell (mESC) lines. (A) Schematic diagram showing the position of target site of CRISPR/Cas9 in the Barhl1 E3 site. Gray/black boxes, exons; black boxes, Barhl1 coding sequence (CDS); solid line between black boxes, introns; black arrow, direction of transcription; red arrowheads, indicating target sites of CRISPR/Cas9 in the Barhl1 E3 site. Sequence of target sequence for the E3 site (indicated by green) carrying a cleavage site of PvuII and the protospacer adjacent motif (PAM, indicated by red) were displayed in detail. (B) Restriction digestion of 616bp polymerase chain reaction (PCR) product of the E3 site by PvuII. The WT E3 site instead of the mutated E3 site can be digested into 430 and 186 bp. PCR products without enzymatic digestion were used as controls. (C) The sequencing peak map of the WT E3 site and the mutated E3 site. Multiple peaks were shown at the mutated E3 site instead of a single peak in the WT E3 site. (D) Sanger sequencing revealed compound heterozygous E3 site mutations occurred in all three selected clones, Clone1 (29 and 2 bp deletion), Clone2 (14 and 4 bp deletion) and Clone3 (30 and 14bp). Clone1 was picked for further analysis and named as BEM line. (E) Phase contrast microscopy and alkaline phosphatase (AP) staining of WT mESCs and BEM line. Scale bars, 25 µm. (F) Immunostaining analyses of embryonic stem cell (ESC) markers Nanog, Oct4 and Sox2 in WT mESCs and BEM line. Scale bars, 20 µm. (G) Quantitative Real-Time polymerase chain reaction (qRT-PCR) analyses for expression of ESC markers Sox2, Oct4, Nanog, and Gbx2 in WT mESCs and BEM line. No significant differences in the mRNA expression levels of Sox2, Oct4, Nanog, and Gbx2 between both kinds of mESCs were found. Data are mean ± SEM (n = 3). (H,I) qRT-PCR analyses for expression of germ layer-specific markers AFP and TTR (endoderm), ζ-globin and Nkx2.5 (mesoderm), Nestin and NF-L (ectoderm), and ESC marker Nanog. RNA was isolated from the undifferentiated WT mESCs and BEM line (H), and cells after spontaneous differentiation (I). All of three germ layer-specific markers were found to be upregulated upon spontaneous differentiation of two kinds of mESCs, and no significant differences in their transcript levels were found. Undifferentiated: The undifferentiated mESCs; differentiated: The in vitro spontaneously differentiated cells. Data are mean ± SEM (n = 3).
|
|
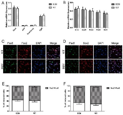
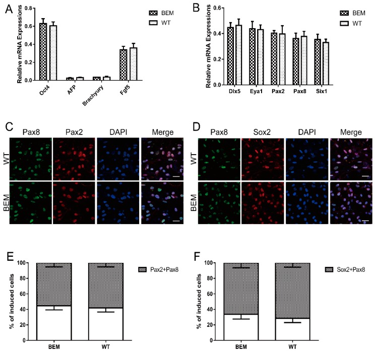
Figure 4. Targeted disruption of the essential E-box in Barhl1 enhancer does not affect induction of EPL cells and otic progenitors from mESCs. (A) qRT-PCR analyses for expression of pluripotent cell-related marker Oct4, visceral endoderm-related marker AFP, mesoderm-related marker Brachyury, and primitive ectoderm-related marker Fgf5 in cell aggregates derived from WT and BEM mESCs on day 7. There were no significant differences in the mRNA expression levels of Oct4 and Fgf5 between two kinds of mESC-derived cells and no significant expressions of AFP and Brachyury in these induced cells, indicating the transition of both mESCs to EPL cells. Data are mean ± SEM (n = 3). (B) qRT-PCR analyses for expression of otic markers Dlx5, Eya1, Pax2, Pax8, and Six1 in WT-and BEM-derived cultures at day 21. No significant differences in the mRNA expression levels of Dlx5, Eya1, Pax2, Pax8, and Six1 between both kinds of mESC-derived cells were detected. Data are mean ± SEM (n = 3). (C,D) Immunostaining analyses of otic markers Pax2/Pax8 (C) and Pax8/Sox2 (D) in WT- and BEM-derived cultures at day 21. Scale bars, 20 μm. (E,F) The percentages of double-immunopositive cells for Pax2/Pax8 (E) and Pax8/Sox2 (F) in WT- and BEM-derived cultures at day 21. There were no significant differences in the percentages of double-immunopositive cells for Pax2/Pax8 and Pax8/Sox2 between these two mESC-derived cells. Data are mean ± SEM (n = 3).
|
|
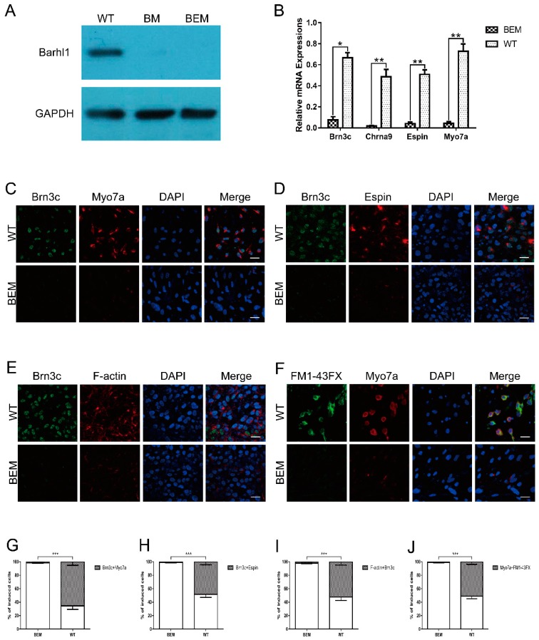
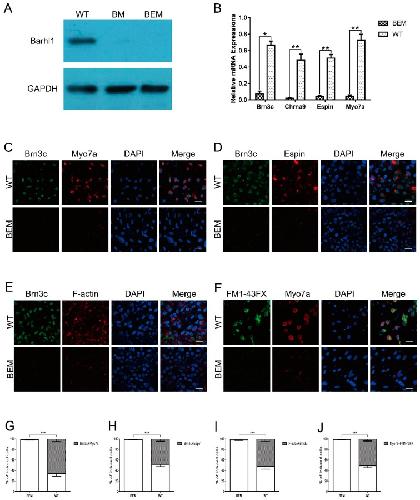
Figure 5. Targeted disruption of the essential E-box in Barhl1 enhancer affects Barhl1 expression and the differentiation of hair cell-like cells. (A) Western blot analysis of Barhl1 expression in WT- and BEM-derived cultures at day 51. BM-derived cultures were used as a negative control. Barhl1 protein was absent in BM derivatives and BEM derivatives. (B) qRT-PCR analyses for expression of hair cell-specific markers Brn3c, Chrna9, Espin, and Myo7a in WT- and BEM-derived cultures at day 51. There was a significant reduction in mRNA expression levels of Brn3c, Chrna9, Espin, and Myo7a in BEM-derived cells. Data are mean ± SEM (n = 3). *p < 0.05. ** p < 0.01 (C–F) Immunostaining for hair cell-specific markers Brn3c/Myo7a (C) and Brn3c/Espin (D), phalloidin staining combined with immunostaining for Brn3c (E), and FM1-43FX staining combined with immunostaining for Myo7a (F) in WT- and BEM-derived cultures at day 51. Scale bars, 20 µm. (G–J) The percentages of double-positive cells for Brn3c/Myo7a (G), Brn3c/Espin (H), Brn3c/F-actin (I), and FM1-43FX/Myo7a (J) in WT- and BEM-derived cultures at day 51. Significant reductions in the percentages of double-positive cells for Brn3c/Myo7a, Brn3c/Espin, Brn3c/F-actin, and FM1-43FX/Myo7a in BEM-derived cells were found. Data are mean ± SEM (n = 3). ***p < 0.001.
|
|
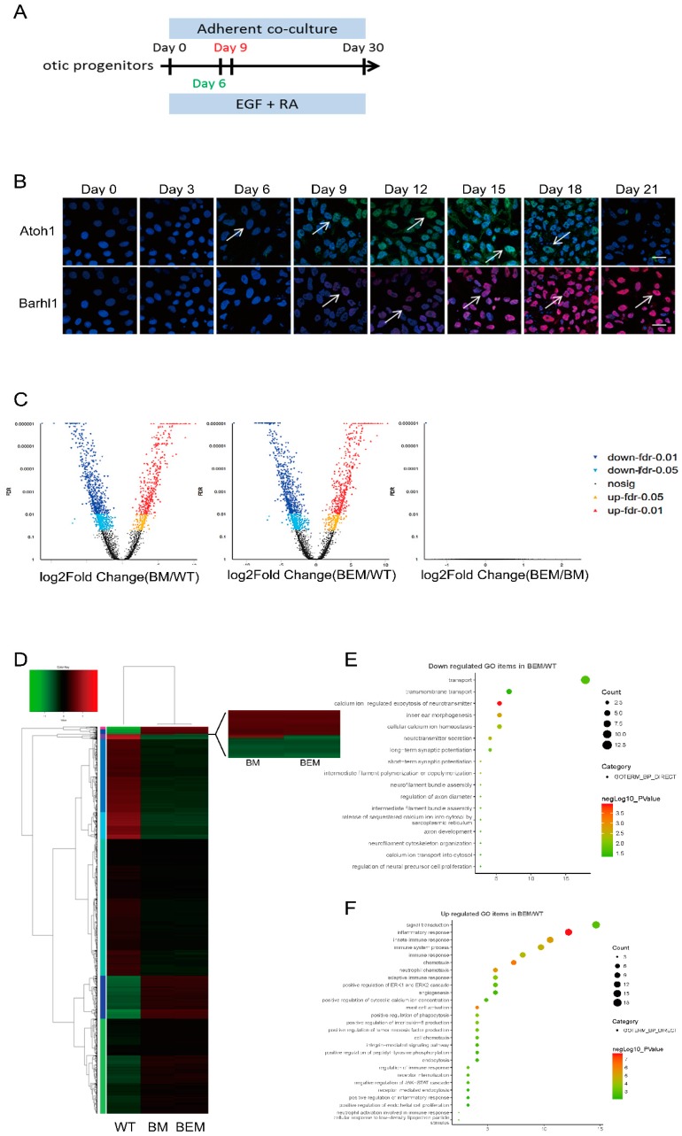
Figure 6. Barhl1 is involved in hair cell differentiation and functions. (A) The schematic diagram shows an otic progenitors differentiation protocol with time points when Atoh1 and Barhl1 begins to express, marked in green and red, respectively. (B) Analysis of Atoh1 and Barhl1 expressions at different time points during in vitro induction of otic progenitors towards hair cell-like cells by immunostaining. Scale bars, 30 µm. (C) Differentially expressed genes-based volcano plot. Red dots and blue dots represent upregulated genes and downregulated genes in Barhl1 CDS mutated (BM)- (left) and BEM-derived (middle) cultures relative to WT-derived cultures, respectively (|fold change| ≥ 2, p < 0.05). No differentially expressed genes were found in BEM derivatives relative to BM derivatives, except Barhl1 (right). (D) Hierarchical clustering and heat maps display of genes expression patterns between WT-, BM-, and BEM-derived cultures; red represents above-average expression levels and green below-average levels. Each row represents a gene, and each column a sample. The right panel is an enlargement for a mutant Barhl1 transcript detected in BM derivatives, whereas no transcripts of Barhl1 in BEM derivatives. (E,F) Gene ontology analysis of downregulated hair cell-specific genes and upregulated inner ear non-sensory cell-specific genes in BEM derivatives relative to WT derivatives.
|
|
Figure 7. Atoh1-regulated Barhl1 expression during the organ of Corti development. Left panel: A concise outline of the cochlear development with cross sections at corresponding periods listed next to it. The cochlear duct commences with an expansion of the ventral part of the otocyst. A diagram of the entire cochlea at E11.5 highlights the expression of Sox2 (indicated by yellow) in the pro-sensory region. Several cyclin-dependent kinase inhibitors urge the pro-sensory cells to exit from cell cycles and this withdrawal originates from the apex and extends towards the base at E12.5. The gradient expression of p27 (indicated by red arrow) is consistent with the direction of cell cycle exit in the cochlea. Then the pro-sensory cells are guided into hair cell fate and supporting cell fate separately by Atoh1 and Notch signaling pathways. Atoh1 first expresses in the post mitotic pro-sensory region at E13.5, which signifies the beginning of hair cell differentiation. Then Atoh1 expands its expression from the midbase to both the apex and base of the duct bidirectionally (indicated by green arrows). Notch, Hey1,2, and Hes1,5 (indicated by pink) direct pro-sensory cells to supporting cells. For the survival and maintenance of hair cells, multiple cell signaling pathways and genes are involved. Barhl1 first appears at E14.5 in the mid-base of cochlea and its expression pattern (indicated by blue arrows) follows that of Atoh1. At P6, Atoh1 expression ceases while Barhl1 expression continues to maintain the normal function of hair cells. Right panel: Schematics showing Atoh1 drives Barhl1 expression through the E3 site in the 3â² enhancer. In the WT cell line, Atoh1 binds to the E3 site located at the 3â² enhancer to activate Barhl1 expression, thereby driving the differentiation of pro-sensory cells into nascent hair cells. When Atoh1 stops its expression at P6, Barhl1 can bind to the promoter region to maintain its own expression to form mature hair cells. However, in the BEM cell line, since Atoh1 cannot bind to the mutated E3 site in the 3â² enhancer, the expression of Barhl1 failed to be activated, leading to the failure of nascent hair cell differentiation from pro-sensory cells. Blue boxes, UTRs; yellow boxes, Barhl1 coding sequence (CDS); gray boxes, promoter and enhancer; black arrow, direction of transcription.
|